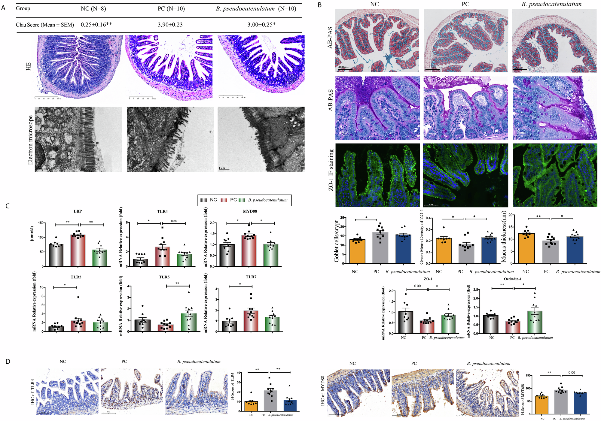
Fig. 4: Treatment with Bifidobacterium pseudocatenulatum improves intestinal barrier function.

A Histological alterations and mucosal ultrastructure in the terminal ileum, as assessed by hematoxylin and eosin (H&E) staining and electron microscopy. B Assessment of goblet cells and mucus layer by Alcian blue/Periodic Acid-Schiff (AB-PAS) staining, and tight junction integrity by Zonula Occludens-1 (ZO-1) immunofluorescence; mRNA expression levels of tight junction proteins (ZO-1, Occludin). C mRNA expression levels of lipopolysaccharide-binding protein (LBP) and Toll-like receptor (TLR) pathway components (MYD88, TLR-2, TLR-4, TLR-5, TLR-7) as determined by quantitative PCR. D Protein localization and expression of TLR4 and MYD88 evaluated by immunohistochemistry. Data are presented as the mean ± SEM (N: Normal Control [NC] = 8, Positive Control [PC] = 10, B. pseudocatenulatum = 10). Statistical analysis was performed using one-way ANOVA followed by Bonferroni correction (for equal variances) or Dunnett’s T3 test (for unequal variances). *P < 0.05 and **P < 0.01 compared with the PC group.