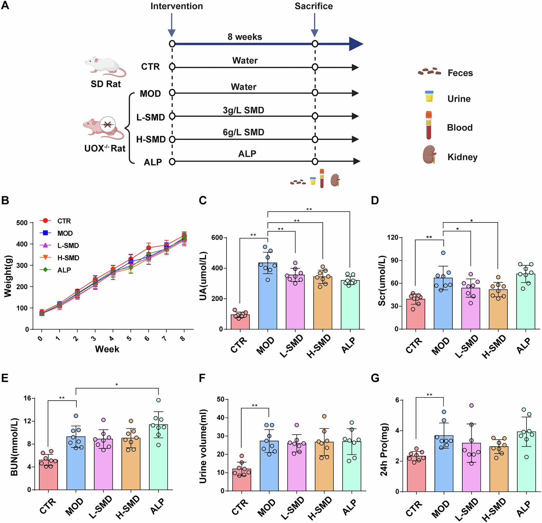
Fig. 1: SMD alleviates HUA and renal dysfunction in the UOX−/− rats.

A The scheme of the experiment. B Body weight changes (n = 8). C Serum UA concentrations of different groups (n = 8). D Scr concentrations of different groups (n = 8). E BUN concentrations of different groups (n = 8). F Urine volume level of different groups (n = 8). G 24-h urine proteins level of different groups (n = 8). Data are represented as mean ± SD. Statistical comparison was performed using One-way ANOVA followed by the post hoc LSD tests. *p < 0.05, **p < 0.01.