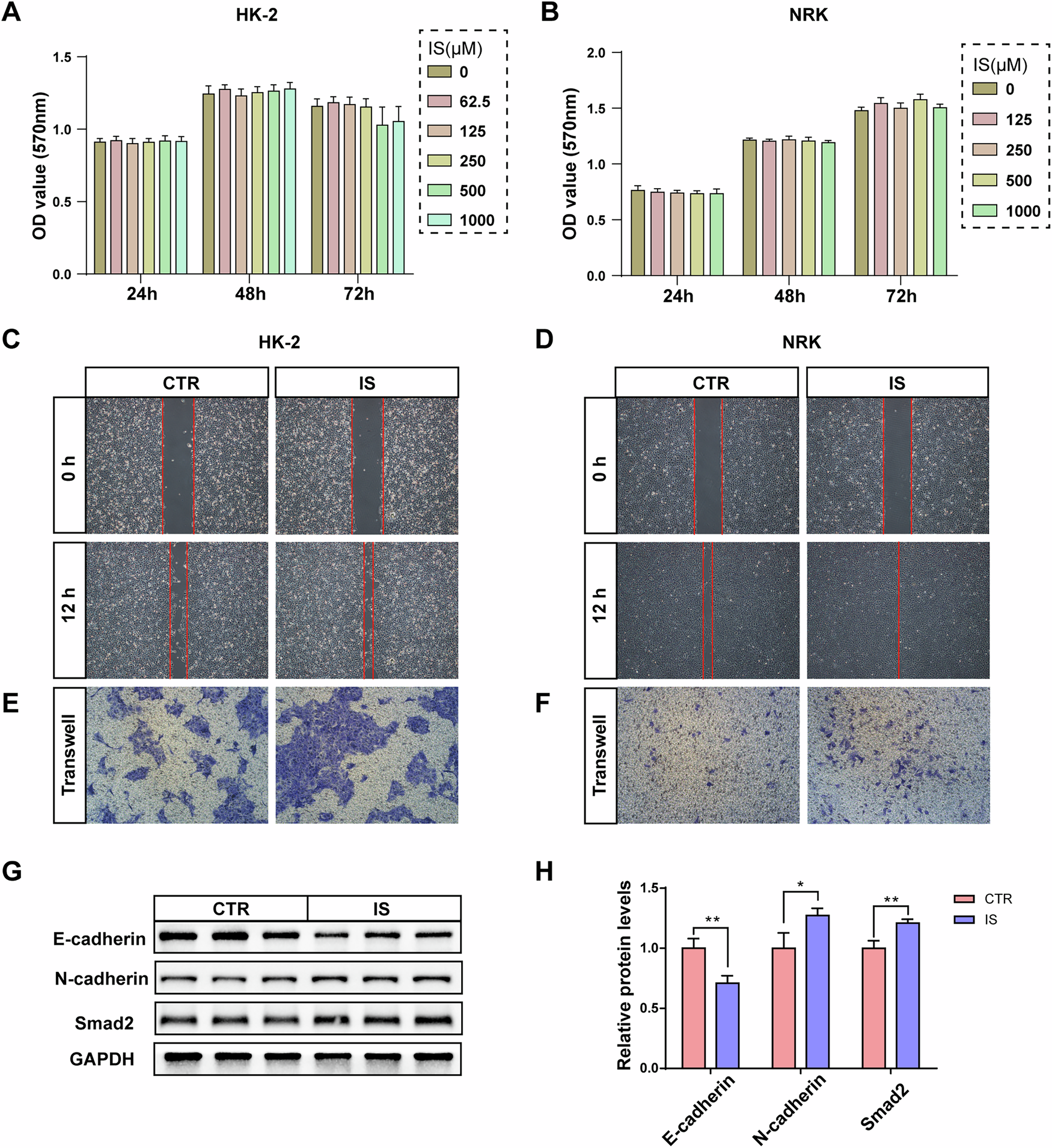
Fig. 10: IS promotes EMT in renal tubular epithelial cells.

A, B Effects of IS (62.5, 125, 250, 500 and 1000 μM) on HK-2 and NRK-52E cells viability. C, D Microscopy images of HK-2 and NRK-52E cell migration scratch assay. E, F Microscopy images of transwell migration of HK-2 and NRK-52E cells. G, H Representative western blot and quantification of N-cadherin, E-cadherin and Smad2, proteins in NRK-52E cells (n = 3). Data are represented as mean ± SD. Statistical comparison was performed using two-tailed unpaired Student’s t tests. *p < 0.05; **p < 0.01.