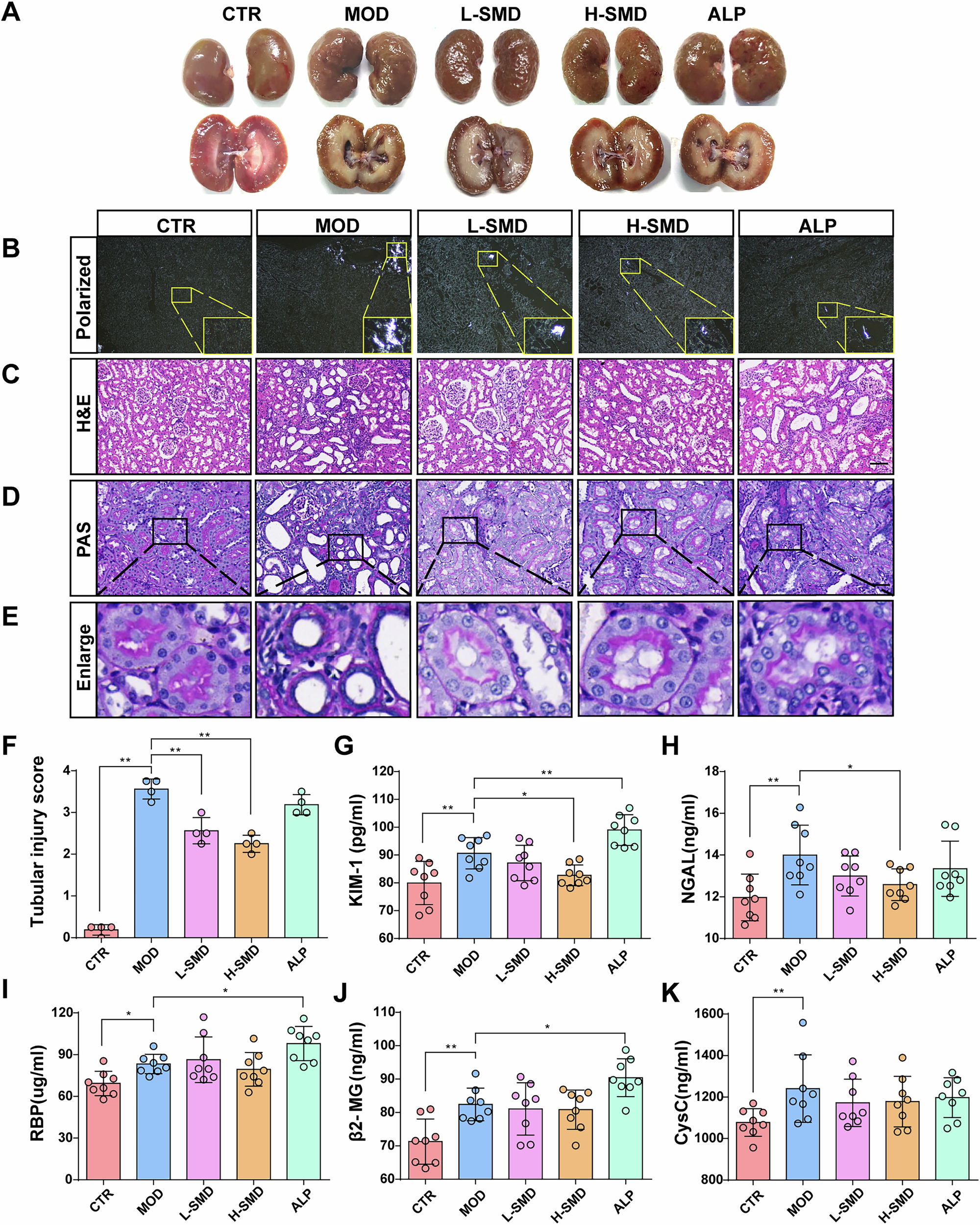
Fig. 2: SMD attenuates renal histopathological injury in the UOX-/- rats.

A Kidney morphology of different groups. B UA crystals detected under polarized light in the kidneys of rats. C Representative kidney H&E staining of different groups. Scale bar, 100 μm. D–F Representative kidney PAS staining and renal tubular injury scores of different groups (n = 4). Scale bar, 50 μm. G–K Urinary KIM-1, NGAL, RBP, β2-MG, and CysC concentrations of different groups (n = 8). Data are represented as mean ± SD. Statistical comparison was performed using One-way ANOVA followed by the post hoc LSD tests. *p < 0.05, **p < 0.01.