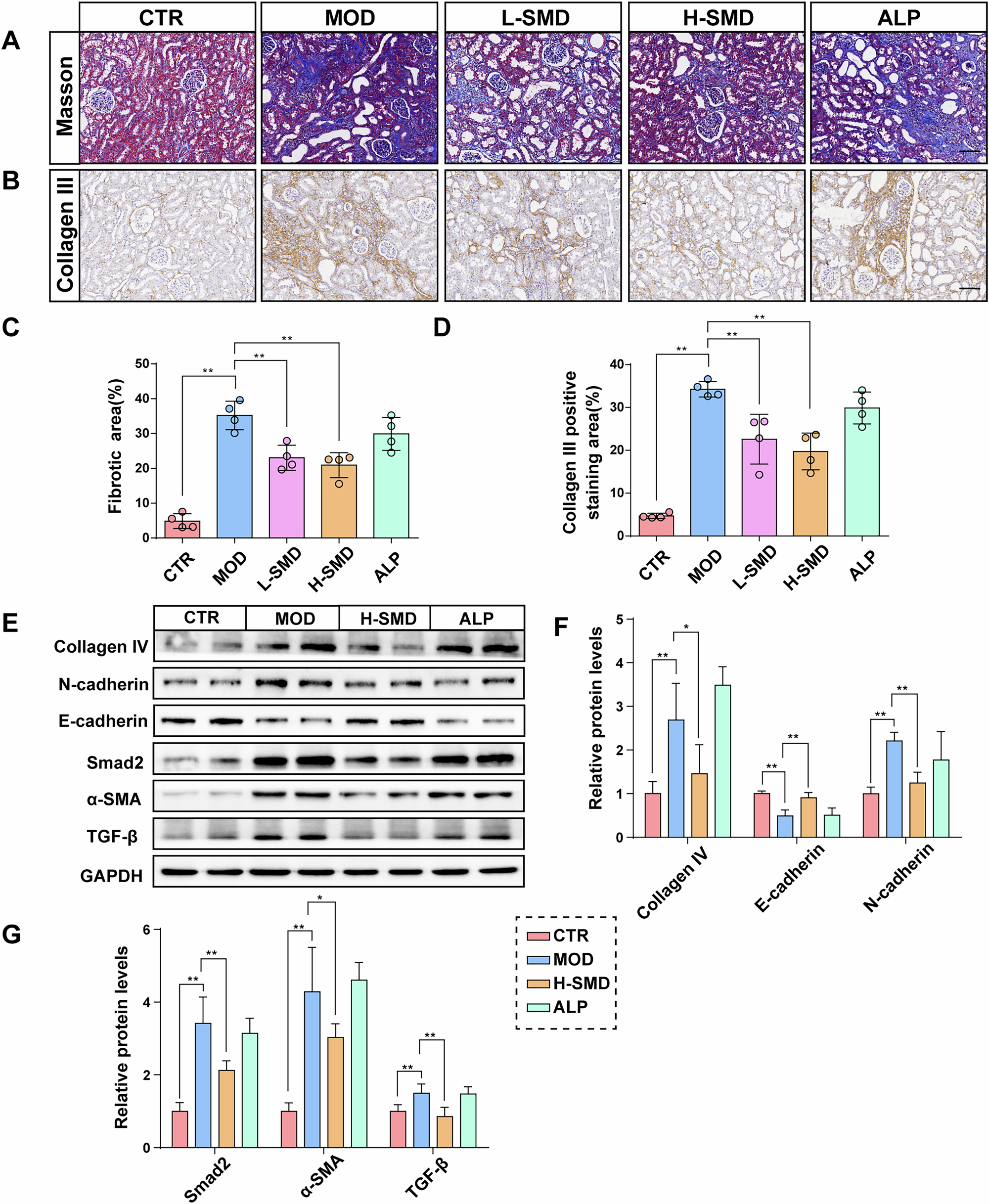
Fig. 3: SMD alleviates renal fibrosis in the UOX−/− rats.

A Representative kidney masson trichrome staining of different groups (n = 4). Scale bar, 100 μm. B Representative immunohistochemistry staining for Collagen III (n = 4). Scale bar, 100 μm. C Quantification of masson trichrome staining positive areas (n = 4). D Quantification of Collagen III immunohistochemistry staining (n = 4). Scale bar, 100 μm. E–G Representative western blot and quantification of Collagen IV, N-cadherin, E-cadherin, Smad2, α-SMA and TGF-β proteins in the kidneys of rats (n = 4). Data are represented as mean ± SD. Statistical comparison was performed using One-way ANOVA followed by the post hoc LSD tests. *p < 0.05, **p < 0.01.