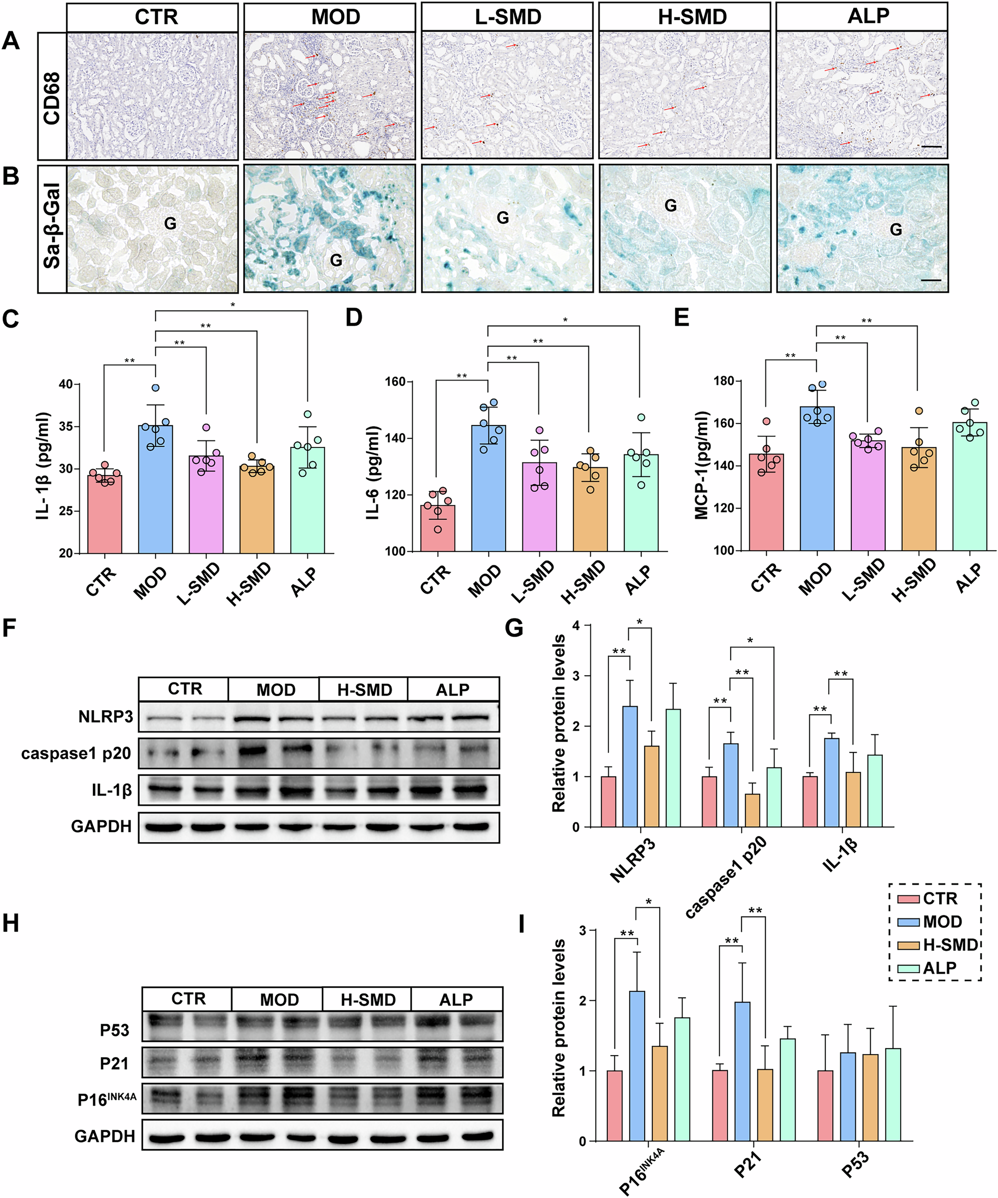
Fig. 4: SMD inhibits inflammation and cellular senescence in the kidneys of UOX−/− rats.

A Representative immunohistochemistry staining for CD68. Red arrows indicate CD68-positive macrophage. Scale bar, 100 μm. B Representative kidney Sa-β-gal staining of different groups. G means glomerulus. Scale bar, 50 μm. C Serum IL-1β concentrations of different groups (n = 6). D Serum IL-6 concentrations of different groups (n = 6). E Serum MCP-1 concentrations of different groups (n = 6). F, G Representative western blot and quantification of NLRP3, caspase1 p20 and IL-1β proteins in the kidneys of rats (n = 4). H, I Representative western blot and quantification of P53, P21 and P16INK4A proteins in the kidneys of rats (n = 4). Data are represented as mean ± SD. Statistical comparison was performed using One-way ANOVA followed by the post hoc LSD tests. *p < 0.05, **p < 0.01.