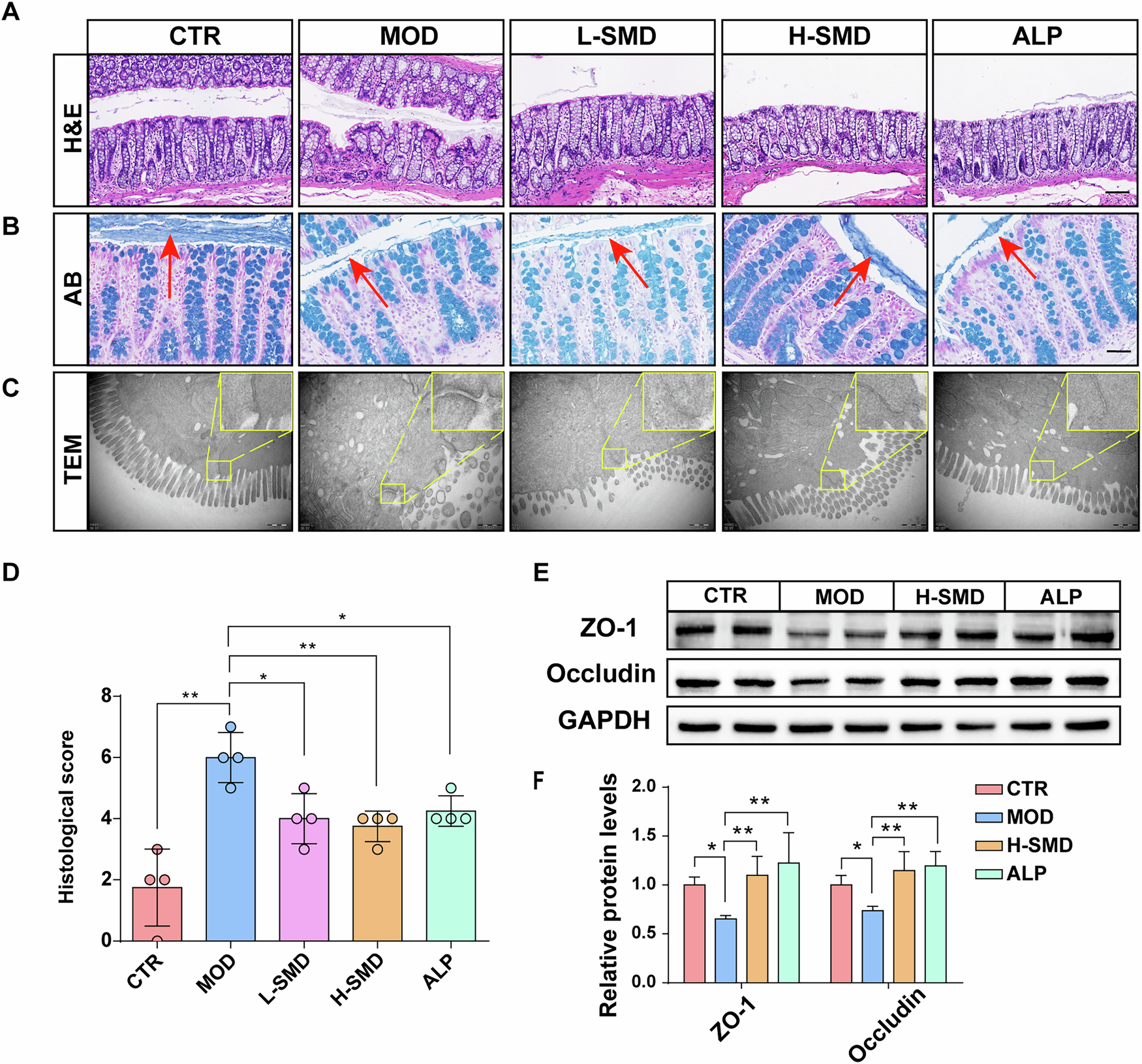
Fig. 5: SMD improves intestinal barrier in the UOX−/− rats.

A Representative colon H&E staining of different groups. Scale bar, 100 μm. B Representative colon AB staining of different groups. Scale bar, 50 μm. Mucus layer was indicated by red arrow. C Representative colon TEM of different groups. Scale bar, 500 nm. D Histological score of colon (n = 4). E, F Representative western blot and quantification of ZO-1 and occludin proteins in the kidneys of rats (n = 4). Data are represented as mean ± SD. Statistical comparison was performed using One-way ANOVA followed by the post hoc LSD tests. *p < 0.05, **p < 0.01.