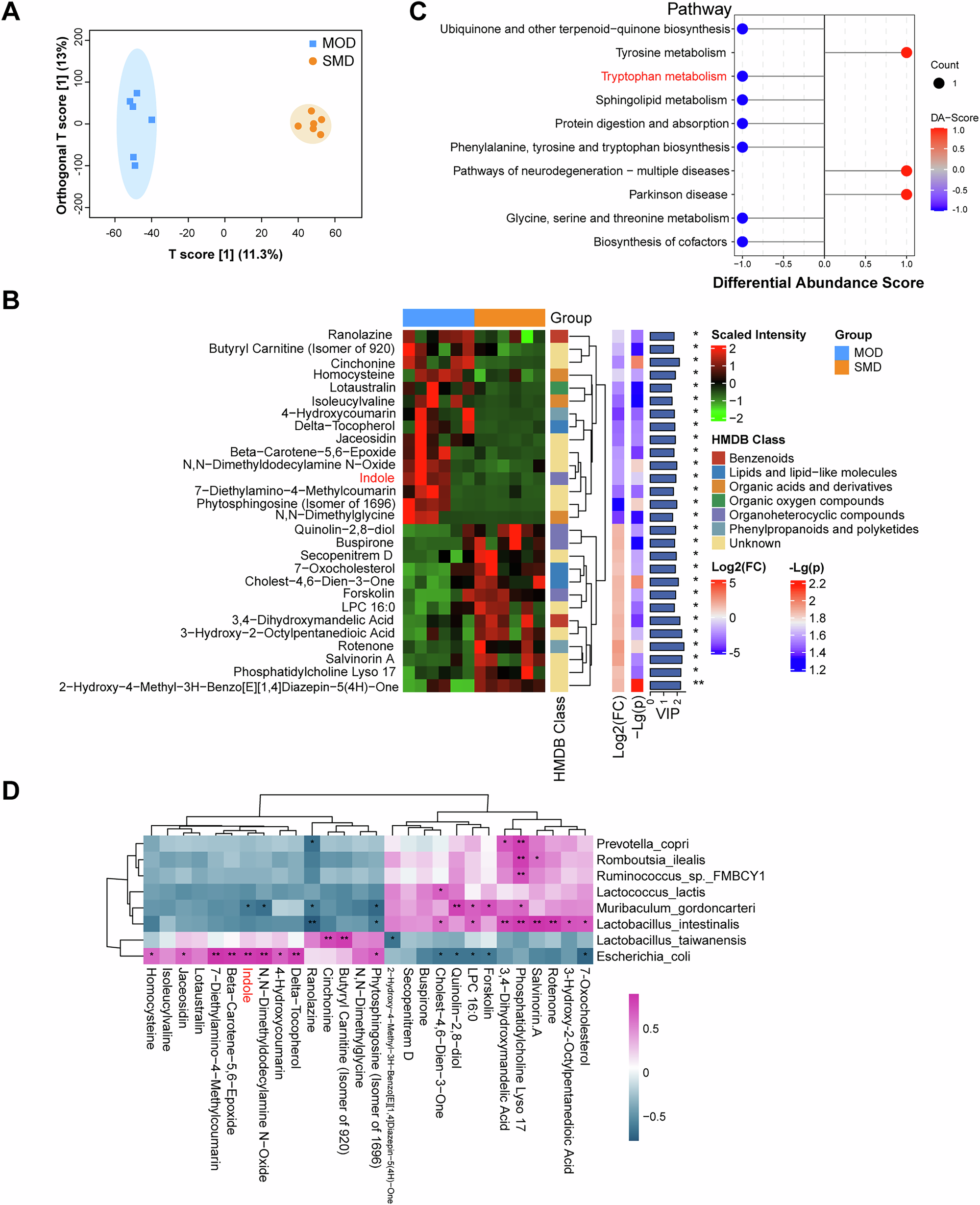
Fig. 7: SMD regulates the metabolism of gut microbiota in the UOX−/− rats.

A OPLS-DA model discrimination based on metabolic profiles in fecal samples between MOD and SMD groups (n = 6). B Complex heatmap of differential metabolites between MOD and SMD groups (n = 6). C Differential abundance score of the KEGG pathway between MOD and SMD groups. D Pearson correlation between differential species and metabolites. *p < 0.05, **p < 0.01.