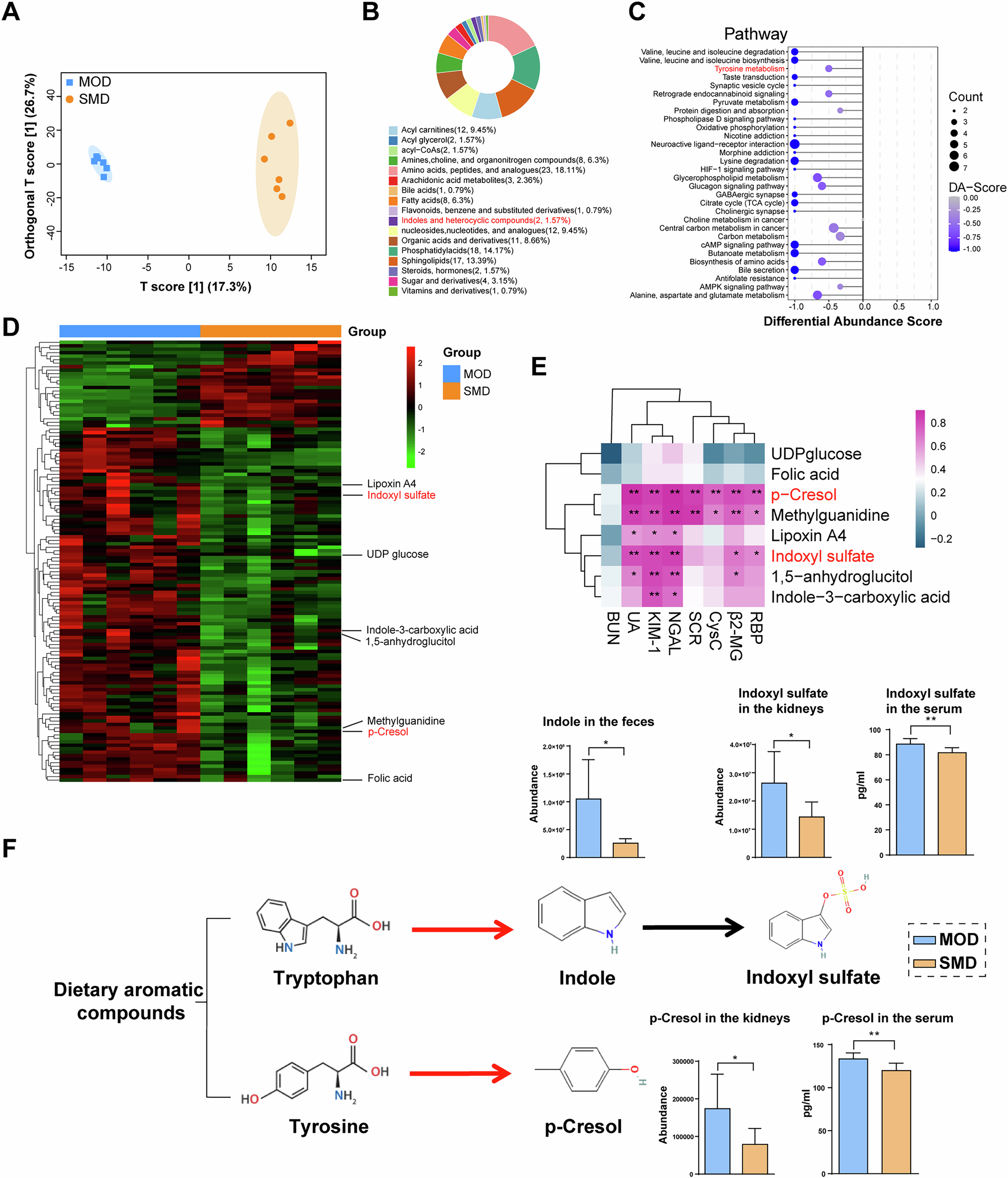
Fig. 8: SMD inhibits the production of gut-derived uremic toxins in the UOX−/− rats.

A OPLS-DA model discrimination based on metabolic profiles in kidney samples between MOD and SMD groups (n = 6). B Classification of differential metabolites between MOD and SMD groups. C Differential abundance score of the KEGG pathway between MOD and SMD groups. D Heatmap of differential metabolites between MOD and SMD groups. E Pearson correlation between differential metabolites in the kidneys of rats and renal injury parameters. F The production and relative abundance of IS and PC in MOD and SMD groups (n = 6). Red arrows indicate processes mediated by gut microbes while black arrows indicate processes mediated by host. Data are represented as mean ± SD. Statistical comparison was performed using two-tailed unpaired Student’s t tests. *p < 0.05; **p < 0.01.