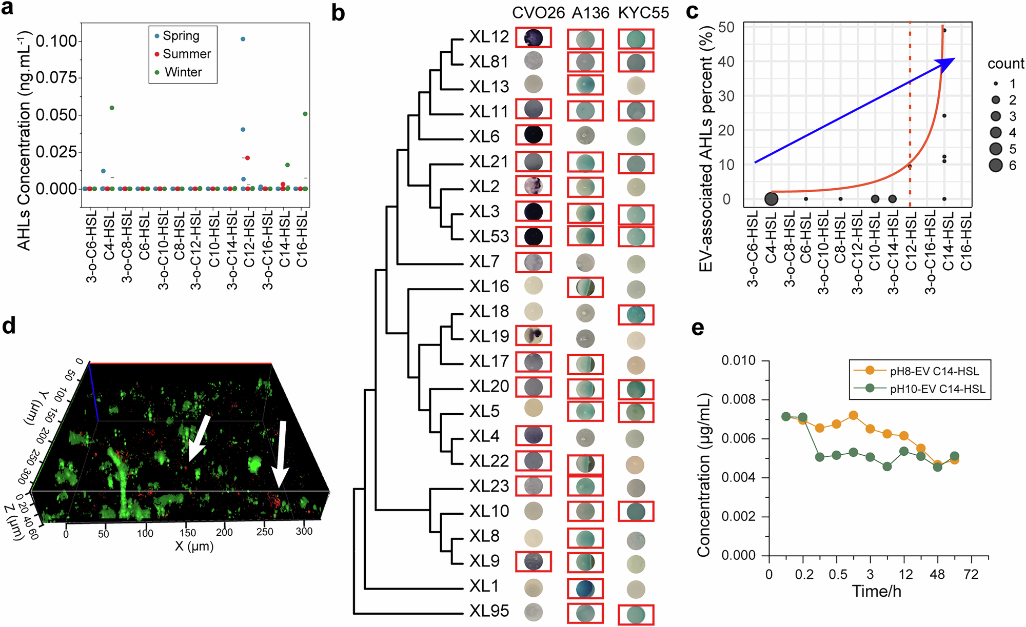
Fig. 1: EVs preserved and protected hydrophobic AHLs.

a The concentrations of 13 types of AHLs in water samples from XLR across three seasons. b The biosensor assays of 24 AHLs-active strains isolated from XLR. We used Chromobacterium violaceum CVO26 (CVO26), Agrobacterium tumefaciens A136 (A136), and Agrobacterium tumefaciens KYC55 (KYC55) as biosensors. The red boxes indicated the AHL positive results (turning purple or blue) for their corresponding biosensor. The clustering represents a phylogenetic analysis based on 16S rRNA gene sequences. c Preferential packaging of hydrophobic AHLs within EVs from 12 isolated strains. The diagram showed that the proportion of EV-associated AHLs (y-axis) across 13 different kinds of AHLs (x-axis). The blue arrow indicates that the hydrophobicity of the 13 AHLs molecules increases from left to right. d The three-dimensional (3D) confocal laser scanning microscopy (CLSM) image showed the agglomerates of EVs attached to the biofilm matrices formed in XLR (white arrows). Red, FM4-64-labeled EVs derived from XL10. Green, biofilm stained with SYTO 9. e The hydrolysis course of C14-HSL in EVs at pH8 and pH10 monitored by LC-MS/MS.