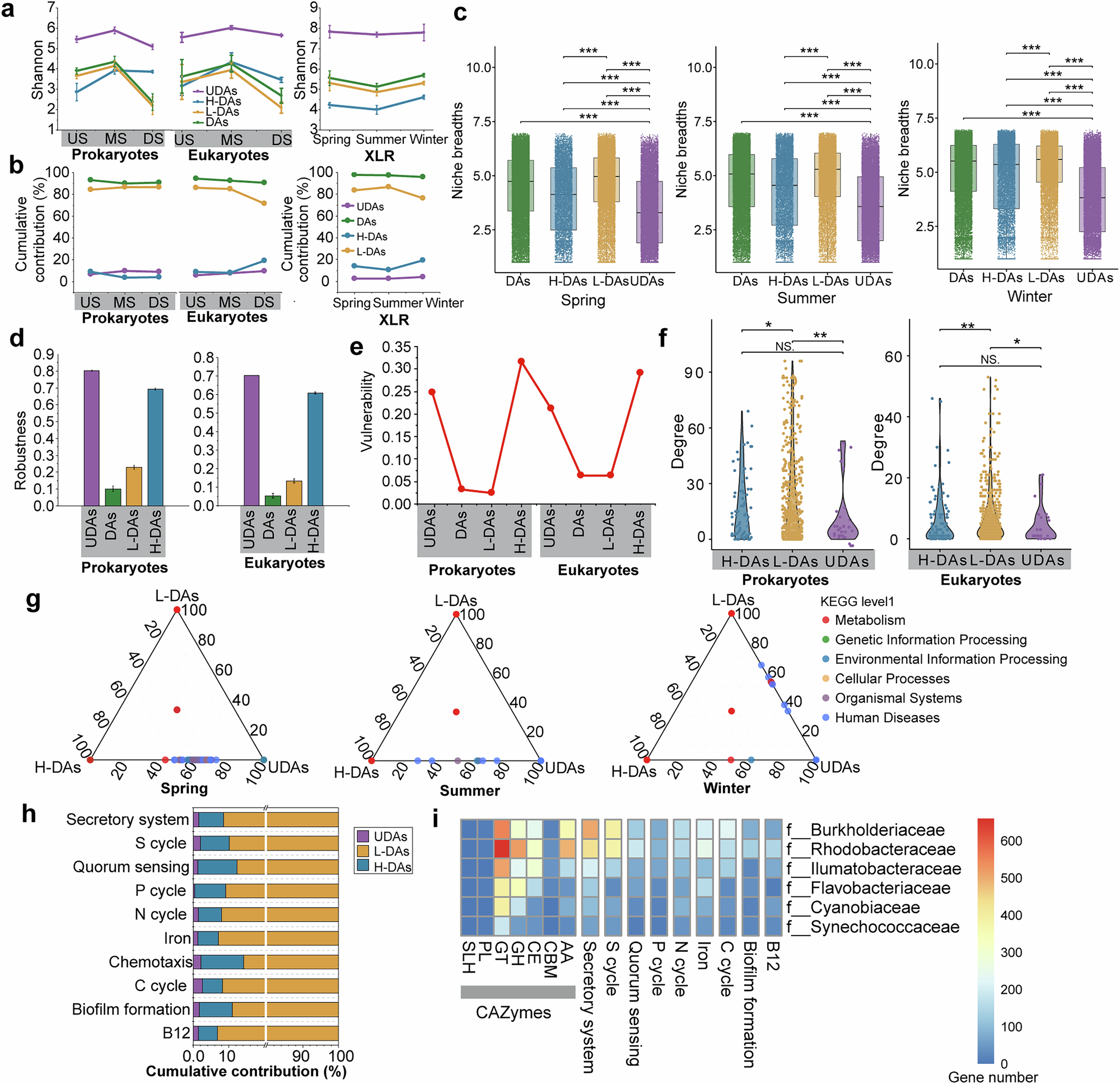
Fig. 4: The biotic and abiotic interactions and function analysis of aquatic organisms with different EV levels.

a The Shannon diversity of aquatic organisms with varied EV levels. US, MS, and DS meant the upstream, midstream, and downstream of HRW. b The cumulative contribution of overall differences in microbial communities caused by different types of aquatic organisms using the similarity percentage analysis (SIMPER). c The niche breadths in UDAs, DAs, H-DAs, and L-DAs in three seasons of XLR. d The robustness of aquatic organisms with different EV levels measured as the proportion of taxa remained with 90% of the taxa targeted removed from prokaryotes and eukaryotes co-occurrence networks. Each error bar corresponded to the standard deviation of 1000 repetitions of simulation. e Network vulnerability (the maximum node vulnerability) measured by nodes vulnerability in prokaryotes and eukaryotes co-occurrence networks. f The degree of the nodes from the co-occurrence networks (*P < 0.05, **P < 0.01, ***P < 0.001; Wilcoxon test). g Ternary plots of pathway enrichment analysis of aquatic organisms with different EV levels in three seasons of XLR. Position was determined by the Reporter Score of organisms. Colors of circles correspond to different pathways. h The cumulative contribution percentage of aquatic organisms with different EV levels to the selected functions. i The functional diversity in the top 6 MAGs taxa (family level). The heatmap showed the gene number of MAGs within each family containing the corresponding genes. CAZymes Carbohydrate-Active Enzymes, AA Auxiliary Activities, CBM Carbohydrate-Binding Modules, CE Carbohydrate Esterases, GH Glycoside Hydrolases, GT Glycosyltransferases, PL Polysaccharide Lyases, SLH S-Layer Homology.