Adjuvant trastuzumab
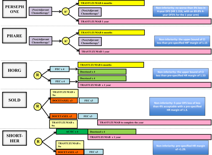
One year of adjuvant trastuzumab has been the standard treatment for human epidermal growth factor receptor 2-positive (HER2-positive) early breast cancer since the mid-2000s.1 From the outset, the expense and cardiac toxicity associated with trastuzumab use led to questioning of treatment duration (1 year), which was chosen based on a slim scientific base. The results of the FinHER trial, which showed tangible benefits with 9 weeks of trastuzumab treatment, suggest that a shorter and cheaper regimen could still be effective.2 Later, the lack of added benefit of extended trastuzumab treatment seen in the HERA 2-year arm reinforced the notion of a “ceiling effect”—a point beyond which extending trastuzumab treatment duration does not lead to further improvement in outcomes.3 The PHARE,4 HORG,5 SOLD,6 SHORT-HER7 and PERSEPHONE8 trials were launched to determine whether a shorter regimen would be non-inferior to the standard regimen. Though the first four trial failed to prove non-inferiority, the recently presented non-inferior results of PERSEPHONE have led to considerable debate. Figure 1 depicts the design of these trials and Table 1 summarizes their results.
Shorter duration trials—design & definition of non-inferiority. Legend: 1. R randomization, DFS disease-free survival, HR Hazard Ratio, CI confidence interval, FEC 5-fluorouracil, epiribucin, cyclophosphamide, AC anthracyline, cyclophosphamide, EC epirubicin, cyclophosphamide. Trastuzumab could be combined with or sequential with chemotherapy; 2. Patients could be randomised at any point in time up to the 6th month of treatment. 3. The HRs are calculated with shorter arm relative to longer arm, hence the upper bound of confidence interval HR margin greater than 1.00 indicates the maximum increase in relative risk of a DFS event that would be tolerated in order to declare the shorter duration treatment as non-inferior
PERSEPHONE
The PERSEPHONE trial, which randomized patients to either 1 year or 6 months of adjuvant trastuzumab, provides the first evidence that a trastuzumab regimen shorter than 1 year could provide non-inferior disease-free survival (DFS). The non-inferiority threshold for DFS was prospectively set as an absolute reduction in 4-year DFS of no more than 3%. Under the investigators’ assumption that the 4-year (4 year) DFS for the 1 year trastuzumab group would be 80%, the 3% decrease in 4-y DFS to 77% corresponded to a hazard ratio (HR) non-inferiority margin of 1.171.
With median follow-up of 5.4 years, 4089 patients and 512 events, the DFS and OS results of PERSEPHONE show non-inferiority between 6 months and 1 year of adjuvant trastuzumab. Four-year DFS was 89.8% in the 1-year arm vs 89.4% in the 6-months arm (HR 1.07, 90% CI 0.93–1.24 p = 0.01); four-year OS was 94.8% vs 93.8% (HR 1.14; 90% CI 0.95–1.37).8 Cardiac events were also less frequent in the 6-month arm. The subgroup analyses suggest that patients with ER-negative disease, as well as those receiving taxane-based chemotherapy and/or neoadjuvant treatment still need 1 year of trastuzumab.
These intriguing results have led to intense debate on whether 6 months could be considered a new standard, and, additionally, on why PERSEPHONE succeeded when other, very similar trials, failed. Although various small issues can be raised, the central question is the differing definitions of non-inferiority.
Non-inferiority trials: statistical considerations
Mauri and D’Agostino, Sr. provide a comprehensive and accessible review of the challenges in the design and interpretation of non-inferiority trials.9 The presentation in their Table 1 (page 1359) provides explanations on active control, endpoint selection, choice of non-inferiority margin, assay sensitivity, constancy and metrics, execution and analysis, and describes controversies and challenges associated with each of these considerations. For example, in the analysis phase, is it more appropriate to use an intention-to-treat analysis or a per-protocol analysis? If there is treatment crossover or non-adherence, intention-to-treat will tend to bias toward a conclusion of non-inferiority, but a per-protocol analysis may also introduce bias since baseline characteristics are no longer balanced by the randomization process. The choice of one-sided vs two-sided testing procedure, and the appropriate level of statistical significance required to reject the null hypothesis of inferiority are also issues to consider.10
The most challenging feature of a non-inferiority trial is prospectively defining a clinically acceptable non-inferiority margin: the amount of reduced effectiveness compared with standard of care that would still be acceptable in light of potential benefit of the new treatment. In most cases, the non-inferiority margin is specified in terms of the relative increase in the risk of the primary efficacy endpoint event associated with use of the new treatment compared with the standard. The question is how much increase in the HR above 1.00 would be acceptable? In PHARE4 the investigators prospectively planned non-inferiority would be established if the 6-month treatment were associated with no more than a 15% increase in the relative risk of a DFS event (non-inferiority margin HR of 1.15). To conclude non-inferiority (i.e. to reject the null hypothesis), the upper bound of the two-sided 95% confidence interval resulting from the comparison between the two arms studied in PHARE had to be less than 1.15.
By contrast, the non-inferiority margin for the PERSEPHONE trial was defined in terms of the absolute decrease in the 4-year DFS percent, specifying that the 4-year DFS for the 6-month treatment could be no worse than 3% below the 4-year DFS for the 12-month treatment. Based on data available at the time of study initiation, the investigators estimated that the 4-year DFS for the 12-month duration would be 80%. Using 80% as the control group DFS, the 3% decrease in 4-year DFS (to 77%) corresponded to a 17.1% relative increase in HR, representing a non-inferiority margin of 1.171. Furthermore, the PERSEPHONE investigators specified that a two-sided 90% confidence interval would be used to conclude non-inferiority: this confidence interval is more likely to conclude non-inferiority than the 95% confidence interval specified for PHARE.
In the available results of PERSEPHONE,8 the 12-month trastuzumab group 4-year DFS for the population of patients enrolled was 89.8%, considerably better than the 80% estimated at the design stage. As a consequence, the HR non-inferiority margin corresponding to a 3% absolute decrease in DFS percent from 89.8% to 86.8% is 1.316—a 31.6% relative increase in risk of a DFS event. With such a very large margin for acceptable increased risk, it is not surprising that the PERSEPHONE results are reported as demonstrating non-inferiority. The obtained non-inferiority p-value of 0.01 indicates that there is a 1% chance of seeing the observed differences in DFS outcomes between treatments, if the true HR comparing 6-months vs 12-months were 1.316 or higher. It is important to highlight that, if the PHARE margin of 1.15 had been used, the PERSEPHONE trial results would not have been statistically significant.
With such a small absolute difference (0.4%) in observed outcomes between the two study arms, it is appealing to suggest that 6 months of trastuzumab might be as good as 12 months. However, this only applies for a population of patients having a risk of a DFS event that is less than 11% by 4 years from enrolment. Thus, the extrapolation of these results to patient populations at higher risk of recurrence, who were not enrolled in PERSEPHONE, remains problematic for the widespread application of the results.
PERSEPHONE in context
The years since PERSEPHONE was opened saw a number of important changes to the standard of care of early HER2-positive breast cancer, with non-anthracycline regimens (de-escalation) and double blockade/extended therapy (escalation), making PERSEPHONE harder to interpret.11
In developing nations, the rationale for the use of the PERSEPHONE regimen is stronger and the use of pertuzumab and neratinib makes little economic sense. It is therefore reasonable to consider the 6 months regimen should be used in most, if not all, situations, in order to spread the benefits of single agent trastuzumab to as many patients as possible.
In developed countries, however, more care should be taken before changing standards. Patients who are at high risk for recurrence and thus candidates for escalated treatment with pertuzumab or neratinib should not receive shortened trastuzumab treatment. Signals coming from the subgroup analysis of the five trials suggest that patients with higher disease burden do derive a higher benefit from the 1-year duration. The same applies to patients who receive neoadjuvant therapy. For patients with low-risk disease—e.g. ER-positive, T1 tumours—de-escalation of chemotherapy should take priority to de-escalation of trastuzumab, and, as the subgroup analysis of PERSEPHONE suggests, for patients receiving taxanes exclusively, 6 months may be inferior to 1 year. Finally, most ER-negative patients are probably not ideal candidates for shorter treatment duration.
Who therefore, should, in developed countries, be treated with 6 months of trastuzumab? Patients with ER+ disease and T2N0 tumours who will not be treated with neoadjuvant therapy are probably the ideal candidates, as long as they receive full anthracycline and taxane regimens. It is important to highlight that more definitive information will be available once an individual-patient level combined analysis is performed, allowing for more robust subgroup analysis.
Seen with 12 years of hindsight, the collective endeavour of the shortened duration trastuzumab trials should be taken as an important lesson. Undoubtedly, the oncology community can ill-afford to design registration trials in the early setting without extensive reflection on the duration of treatment. Designs capable of testing different durations and developing biomarkers capable to differentiate between patients who need no escalation, as well as between those who need different treatment durations should be a standard element of registration trials.12 Non-inferiority trials need enormous numbers of patients as well as long-term follow-up and should be run within the context of large international academic consortiums backed by cooperation between governments.13,14
References
Denduluri, N. et al. Selection of optimal adjuvant chemotherapy and targeted therapy for early breast cancer: ASCO clinical practice guideline focused update. J. Clin. Oncol. JCO2018788604. https://doi.org/10.1200/JCO.2018.78.8604 (2018).
Joensuu, H. et al. Adjuvant docetaxel or vinorelbine with or without trastuzumab for breast cancer. N. Engl. J. Med. 354, 809–820 (2006).
Goldhirsch, A. et al. 2 years versus 1 year of adjuvant trastuzumab for HER2-positive breast cancer (HERA): an open-label, randomised controlled trial. Lancet Lond. Engl. 382, 1021–1028 (2013).
Pivot, X. et al. 6 months versus 12 months of adjuvant trastuzumab for patients with HER2-positive early breast cancer (PHARE): a randomised phase 3 trial. Lancet Oncol. 14, 741–748 (2013).
Mavroudis, D. et al. Six versus 12 months of adjuvant trastuzumab in combination with dose-dense chemotherapy for women with HER2-positive breast cancer: a multicenter randomized study by the Hellenic Oncology Research Group (HORG). Ann. Oncol. 26, 1333–1340 (2015).
Joensuu, H. et al. Effect of adjuvant trastuzumab for a duration of 9 weeks vs 1 year with concomitant chemotherapy for early human epidermal growth factor receptor 2–positive breast cancer: the SOLD randomized clinical trial. JAMA Oncol. https://doi.org/10.1001/jamaoncol.2018.1380 (2018).
Conte, P. et al. Nine weeks versus 1 year adjuvant trastuzumab in combination with chemotherapy: final results of the phase III randomized Short-HER study. Ann Oncol. 2018 Sep 13. https://doi.org/10.1093/annonc/mdy414. [Epub ahead of print].
Earl, H. M. PERSEPHONE: 6 versus 12 months (m) of adjuvant trastuzumab in patients (pts) with HER2 positive (+) early breast cancer (EBC): Randomised phase 3 non-inferiority trial with definitive 4-year (yr) disease-free survival (DFS) results. J. Clin. Oncol. 36, 506, https://doi.org/10.1200/JCO.2018.36.15_suppl.506 (2018).
Mauri, L. & D’Agostino, R. B. Challenges in the design and interpretation of noninferiority trials. N. Engl. J. Med. 377, 1357–1367 (2017).
Center for Drug Evaluation and Research, Center for Biologics Evaluation and Research. Non-inferiority clinical trials to establish effectiveness—guidance for industry. (2016). https://www.fda.gov/downloads/Drugs/Guidances/UCM202140.pdf.
Pondé, N. F., Zardavas, D. & Piccart, M. Progress in adjuvant systemic therapy for breast cancer. Nat. Rev. Clin. Oncol. https://doi.org/10.1038/s41571-018-0089-9 (2018).
Piccart, M. J. Why your preferred targeted drugs may become unaffordable. Cancer Res. 73, 5849–5851 (2013).
Piccart-Gebhart, M. J. The 41st David A. Karnofsky Memorial Award Lecture: Academic Research Worldwide–Quo Vadis? J. Clin. Oncol. 32, 347–354 (2014).
Piccart, M. & Pondé, N. Cancer drugs, survival and ethics: a critical look from the inside. 2017 Feb 10;1(6):e000149. https://doi.org/10.1136/esmoopen-2016-000149. eCollection 2016.
Earl, H. M. et al. Trastuzumab-associated cardiac events in the Persephone trial. Br. J. Cancer 115, 1462–1470 (2016).
Author information
Authors and Affiliations
Contributions
N.P. and M.P. contributed equally to the conceptions and text of the paper. R.G. authored the statistical section, reviewed and gave input into the entire manuscript.
Corresponding author
Ethics declarations
Competing interests
N.P. has received travelling support from Roche/Genentech, Janssen-Cilag and Mundipharma, as well as speaker’s fees from Mundipharma. The Institute he works for has received AstraZeneca, Lilly, MSD, Novartis, Pfizer, Roche-Genentech, Synthon, Radius and Servier. R.G. reports that during the past 3 years, his institutions have received financial support to cover his salary from the following for-profit entities: Roche, AstraZeneca, Merck, Pfizer, Celgene, Ferring, Ipsen, Novartis, GlaxoSmithKline. M.P. is a board member of Radius. She has received honoraria as a consultant from AstraZeneca, Lilly, MSD, Novartis, Odonate, Pfizer, Roche-Genentech, Camel-IDS, Crescendo Biologics, Periphagen, Huya, Debiopharm, PharmaMar, G1 Therapeutics, Menarini, Seattle Genetics, Immunomedics, and Oncolytics. Her institute has received research grants from AstraZeneca, Lilly, MSD, Novartis, Pfizer, Roche-Genentech, Synthon, Radius and Servier.
Additional information
Publisher’s note: Springer Nature remains neutral with regard to jurisdictional claims in published maps and institutional affiliations.
Rights and permissions
Open Access This article is licensed under a Creative Commons Attribution 4.0 International License, which permits use, sharing, adaptation, distribution and reproduction in any medium or format, as long as you give appropriate credit to the original author(s) and the source, provide a link to the Creative Commons license, and indicate if changes were made. The images or other third party material in this article are included in the article’s Creative Commons license, unless indicated otherwise in a credit line to the material. If material is not included in the article’s Creative Commons license and your intended use is not permitted by statutory regulation or exceeds the permitted use, you will need to obtain permission directly from the copyright holder. To view a copy of this license, visit http://creativecommons.org/licenses/by/4.0/.
About this article
Cite this article
Pondé, N., Gelber, R.D. & Piccart, M. PERSEPHONE: are we ready to de-escalate adjuvant trastuzumab for HER2-positive breast cancer?. npj Breast Cancer 5, 1 (2019). https://doi.org/10.1038/s41523-018-0098-y
Received:
Accepted:
Published:
Version of record:
DOI: https://doi.org/10.1038/s41523-018-0098-y
This article is cited by
-
Mapping the current landscape of locoregional therapy de-escalation trials in early breast cancer: a systematic review
npj Breast Cancer (2025)
-
Management of early-stage HER2-positive breast cancer and attitudes towards HER2DX test in Spain: insights from a nationwide survey
Clinical and Translational Oncology (2024)
-
Alternative trastuzumab dosing strategies in HER2-positive early breast cancer are associated with patient out-of-pocket savings
npj Breast Cancer (2022)
-
Towards personalized treatment for early stage HER2-positive breast cancer
Nature Reviews Clinical Oncology (2020)
-
Long-term cardiac outcomes of patients with HER2-positive breast cancer treated in the adjuvant lapatinib and/or trastuzumab Treatment Optimization Trial
British Journal of Cancer (2020)
