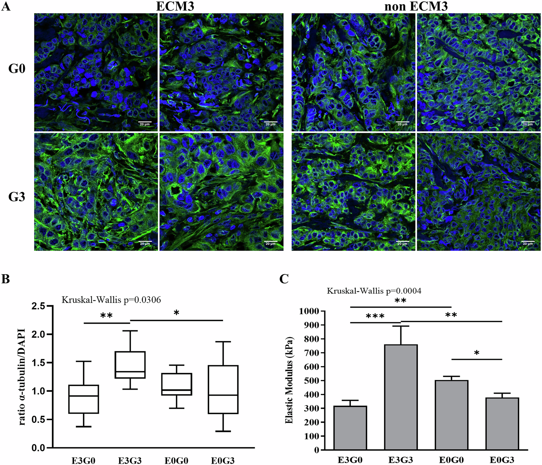
Fig. 3: Biomechanical characteristics of BCs.

A Representative images of α-tubulin staining (green) in E3G0, E3G3, E0G0, and E0G3 tumors. Nuclei are stained with DAPI (blue). Scale bar, 20 µm. B Box plot of α-tubulin-positive pixels, normalized against DAPI-positive pixels in BCs (n = 36, 9 for each group) by ECM and grade classifications. Two representative areas for each tumor sample were quantified. *p < 0.05, **p < 0.01 by Dunn’s test. C Histograms of elastic moduli (mean ± SEM) of BCs (stiffness cohort, n = 46) by ECM and grade classifications. p-values calculated by Kruskal-Wallis and Dunn’s test; *p < 0.05, **p < 0.01, ***p < 0.001.