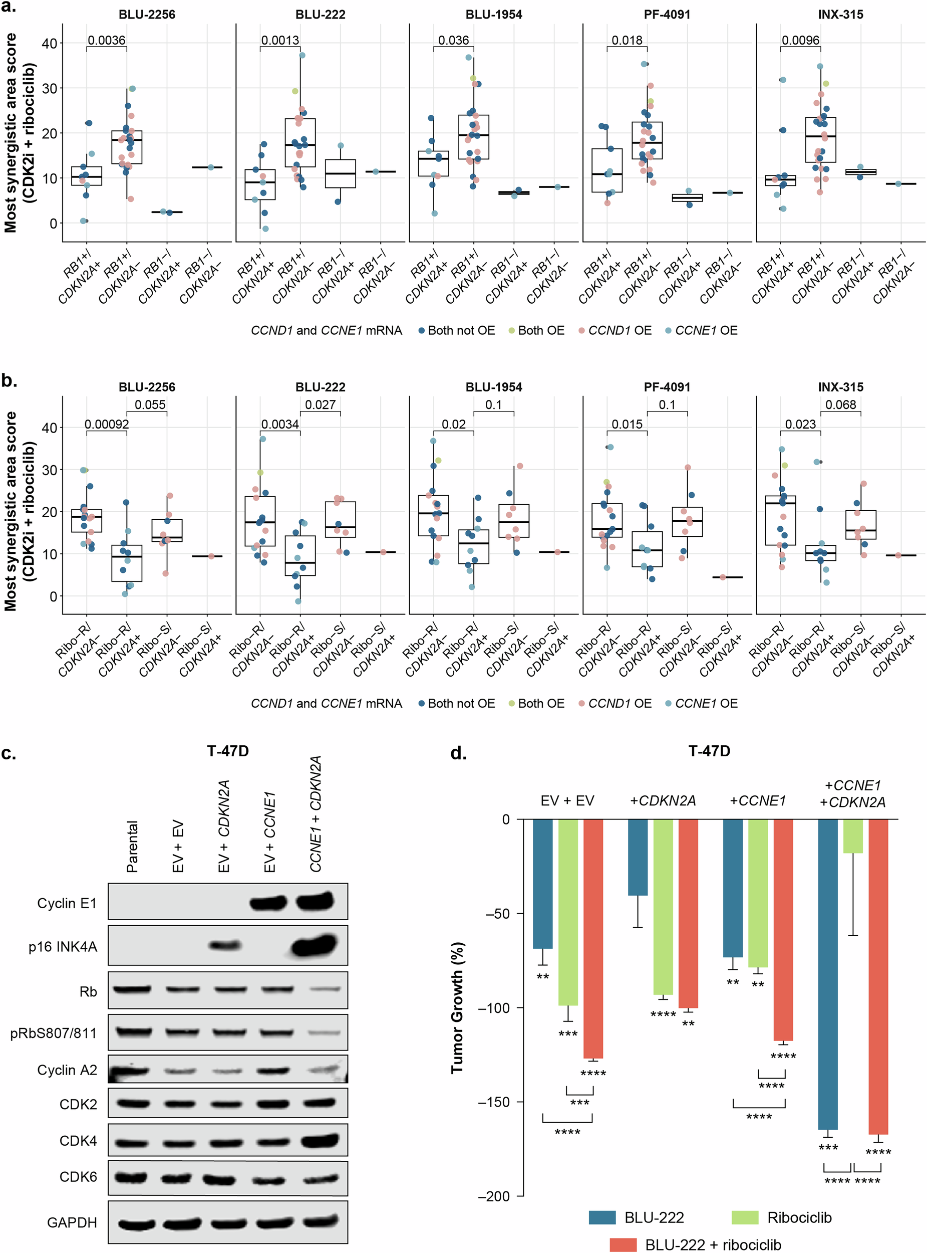
Fig. 2: CDK2i combined with ribociclib enhances antiproliferative activity in p16 low breast cancer models.

a and b In breast cancer cell lines, CDK2i + ribociclib synergy was assessed by dosing matrix using CyQUANT Direct Proliferation Assay. Percent inhibition on day 5 was used to determine HSA MSA scores by SynergyFinder. MSA was evaluated by a cell line RB1 and CDKN2A status, and b cell line ribociclib response, where ribociclib-resistant cell lines were defined as a GI50 > 1 µM. Statistical significance was evaluated using the Wilcoxon rank sum test. c and d The T-47D-engineered CCNE1 and/or CDKN2A OE cell line system (as described in Fig. 1) was developed into in vivo CDX models. c Protein expression in tumors was measured by Western blot. d Tumor volume was measured over 50 days in the EV + EV (empty vector), CCNE1 + EV, and CCNE1 + CDKN2A models in BALB/c nude female mice, n = 8 per group. Mean tumor volume and SEM are plotted. Statistical deviation between treatment groups was assessed by two-way ANOVA at study end: **P < 0.01, ***P < 0.001, ****P < 0.0001.