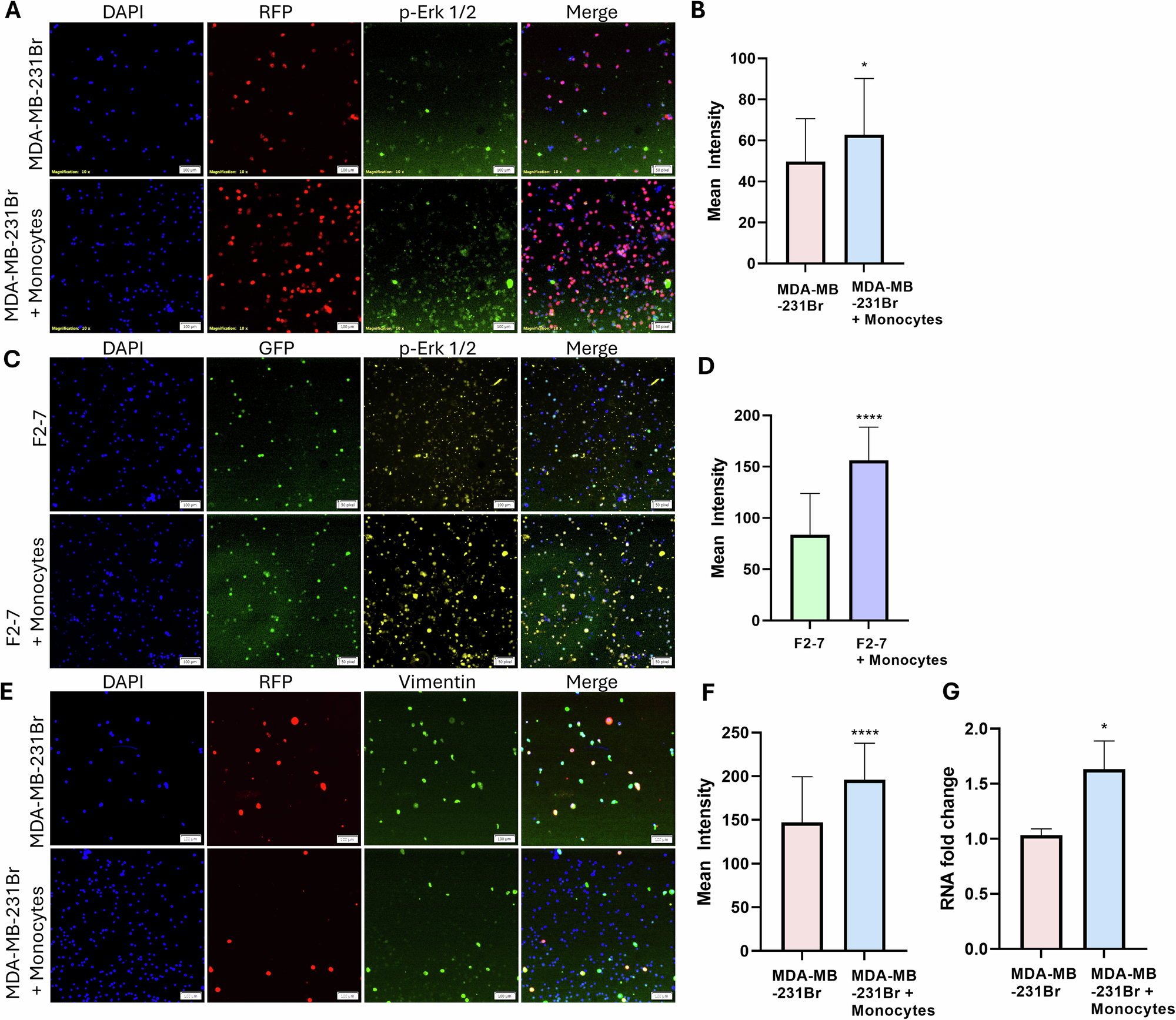
Fig. 2: MAPK and EMT pathway activation is involved in innate immune cell mediated effect on BMBC cells.

p-Erk 1/2 levels were significantly higher in A, B MDA-MB-231Br or C, D F2-7 cells co-cultured with monocytes as 3D spheroids. E, F Vimentin levels in MDA-MB-231Br and monocyte co-culture spheroids. G Transcript level of Vimentin was significantly upregulated in MDA-MB-231Br and monocyte co-culture conditions. N = 10 replicates, Data represents mean ± SD. Student’s t test was used for statistical analysis. *p < 0.05, ****p < 0.001. Scale bar 100 µm.