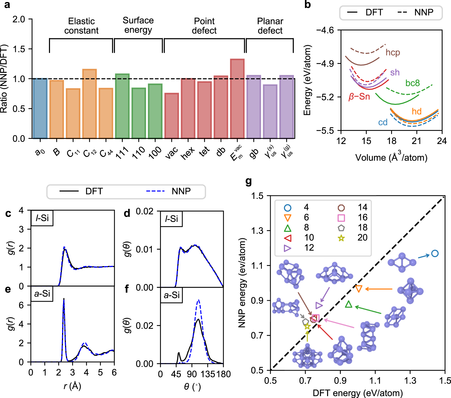
Fig. 5: Comparison between NNP and DFT results for various properties of Si.

a Ratios of NNP to DFT for static properties of Si in the diamond structure. Surface energies are calculated for (100)–(2 × 2)63, (110)–(1 × 1)64, and (111)–(3 × 3) reconstructions65. Defect formation energies for the vacancy (vac) and interstitials (hexagonal (hex), tetrahedral (tet), and dumbbell (db)). \(E_{\rm{m}}^{{vac}}\) is the migration energy of the vacancy. For extended defects, gb means (112)Σ3 grain boundary. \(\gamma_{\rm{us}}^{({\rm{s}})}\) and \(\gamma_{\rm{us}}^{({\rm{g}})}\) are unstable stacking-fault energies on shuffle and glide planes of the diamond (111) plane, respectively. b Equation of states for polymorphs. The abbreviations cd, hd, bc8, and sh stand for cubic diamond, hexagonal diamond, body-centered cubic, and simple hexagonal, respectively. c RDF and d angular distribution function (ADF; g(θ) of liquid Si (l-Si) at 2500 K. e RDF and f ADF of amorphous Si (a-Si) at 300 K. In b–f solid and dashed lines indicate the reference DFT and NNP results, respectively. g Energies of even-number nanoclusters in reference to the equilibrium diamond structure obtained by each method. Insets are structures relaxed by the NNP.