Fig. 4: Unsupervised discovery of AB2-type compounds as cathodes for Li-S batteries.
From: AlphaMat: a material informatics hub connecting data, features, models and applications

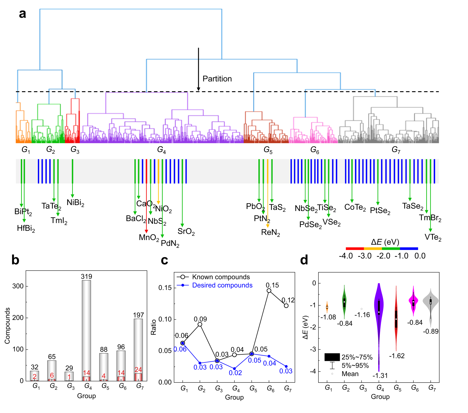
a Dendrogram generated by the AHC method in AlphaMat. The dashed line shows the position where all compounds are partitioned into seven groups, marked as G1–G7 from left to right and distinguished by different colors. b Statistic of known compounds in each group. Gray bars represent the number of compounds in each group after clustering, and red represents the number of known compounds in each group. c Ratio of known compounds (black line) and the ratio of desired compounds (blue line) of each group. d Violin plots of ΔE in seven groups. The outer shells of the violins bound all data, narrow horizontal lines bound 90% of the data, thick horizontal lines bound 50% of the data, and white dots represent means.