Fig. 2: Performance evaluation of KDDANet method.
From: Genome-wide discovery of hidden genes mediating known drug-disease association using KDDANet

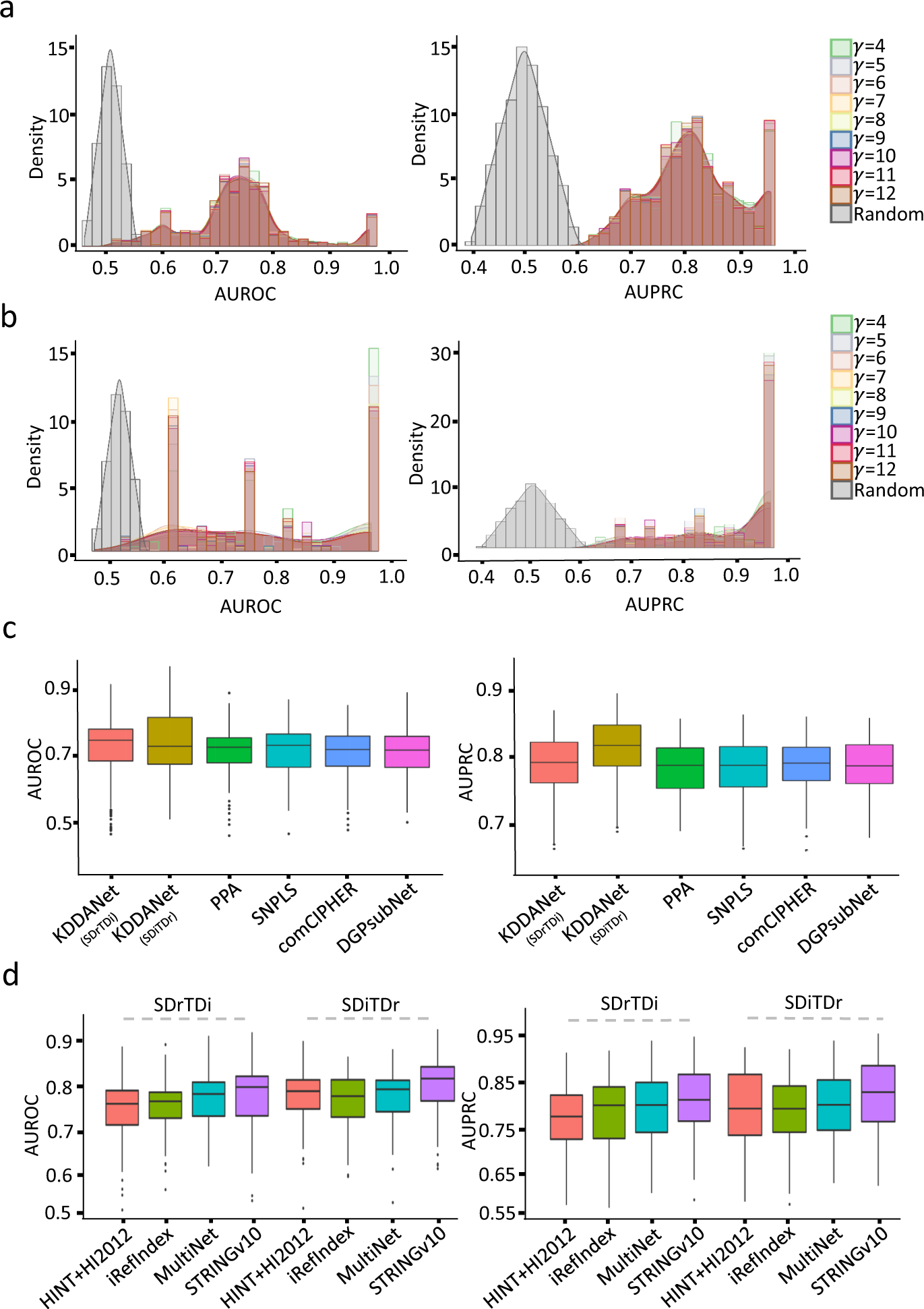
a The density curve of AUROC and AUPRC of KDDANet with different γ setting and permutation test in SDrTDi context. b The density curve of AUROC and AUPRC of KDDANet with different γ setting and permutation test in SDiTDr context. c Comparison of AUROC and AUPRC of KDDANet with PPA, SNPLS, comCHIPER, and DGPsubNet. d AUROC and AUPRC of KDDANet with different types of gene interaction networks.