Abstract
Many of genes mediating Known Drug-Disease Association (KDDA) are escaped from experimental detection. Identifying of these genes (hidden genes) is of great significance for understanding disease pathogenesis and guiding drug repurposing. Here, we presented a novel computational tool, called KDDANet, for systematic and accurate uncovering the hidden genes mediating KDDA from the perspective of genome-wide functional gene interaction network. KDDANet demonstrated the competitive performances in both sensitivity and specificity of identifying genes in mediating KDDA in comparison to the existing state-of-the-art methods. Case studies on Alzheimer’s disease (AD) and obesity uncovered the mechanistic relevance of KDDANet predictions. Furthermore, when applied with multiple types of cancer-omics datasets, KDDANet not only recapitulated known genes mediating KDDAs related to cancer, but also revealed novel candidates that offer new biological insights. Importantly, KDDANet can be used to discover the shared genes mediating multiple KDDAs. KDDANet can be accessed at http://www.kddanet.cn and the code can be freely downloaded at https://github.com/huayu1111/KDDANet.
Similar content being viewed by others
Introduction
The conventional development of novel promising drugs for treating specific diseases is a time-consuming and effort-costing process, including discovery of new chemical entities, target detection and verification, preclinical and clinical trials and so on1. In addition, only about 10% of new drugs are approved by FDA per year, meaning most new drugs are never approved and taken to market, which prevents them from being used in practice1. The decrease in pharmaceutical research productivity towards new drug development has left a gap between the therapeutic needs of patients and the available treatment paradigms1. Compared with traditional drug development, drug repositioning, i.e., finding the novel indications of existing drugs, offers an alternative approach for safer and faster drug development because of several procedures of traditional drug development workflow are not involved during repurposing efforts2. There are multiple examples of repositioned drugs that are on the market now including Minoxidil, a drug designed to treat hypertension but is now used to treat hair loss3, and Sildenafil, a drug originally developed for patients with heart disease but is now commonly used to treat erectile dysfunction4. However, these examples of repositioned drugs were primarily based on clinical observations of the side effects of the drug5. Thanks to the advance in next-generation omics sequencing and qualification technologies, a large volume of biomedical data, for example, the pharmacogenomics datasets produced by Connective Map project, The Cancer Genome Atlas (TCGA) project, Cancer Cell Line Encyclopedia (CCLE) project, Genomics of Drug Sensitivity in Cancer 1000 human cancer cell lines (GDSC1000) project and Library of Integrated Network-based Cellular Signatures project, has been rapidly accumulated for enabling drug repurposing6,7,8,9,10,11,12,13,14. Based on these datasets, various computational methods have been designed for facilitating the process of drug repurposing (see Supplementary Note 1 for a mini review). To infer pharmacokinetic and pharmacodynamic drug–drug interactions and their associated recommendations, for example, Gottlieb et al. designed a similarity measure-based logistic regression classifier15. For predicting drug side effects, Tatonetti et al. presented an adaptive data-driven approach16. To identify novel drug combinations, Zhao et al. integrated the molecular and pharmacological data and developed a novel computational approach17. In addition, network-based method has also been employed to achieve the similar goal18. Interestingly, Kuenzi et al. developed a deep-learning model of visible neural network, called DrugCell, to predict drug response and synergy in human cancer cells19. For discovering novel drug indication, Gottlieb et al. developed PREDICT, which scored a possible drug-disease link by combining multiple drug–drug and disease–disease similarity measures20. With the similar motivation and aim, an unsupervised and unbiased network-based proximity measure has also been designed21. Moreover, Cheng et al. showed that the further integration of network proximity-based approach with large-scale patient-level longitudinal data can offer an effective platform for validating drug indications22. For predicting drug-target interaction, Paolini et al. presented a global mapping of pharmacological space and probabilistic models by integrating multiple medicinal chemistry data23. Different from the approach employed by Paolini et al., Campillos et al. used the phenotypic side-effect similarity to determine whether two drugs share a target24. Besides, we and others also employed machine learning and network integration approaches for achieving the same goal25,26. To discover disease-related genes, Gottlieb et al. designed “PRINCIPLE”, which employed classical network propagation algorithm27. Wu et al. developed CIPHER that integrated human protein–protein interactions, disease phenotype similarities, and known gene-phenotype associations to capture the complex relationships between phenotypes and genotypes28. In addition, Ghiassian et al. identified disease gene modules based on a systematic analysis of connectivity patterns of disease proteins in the human interactome29. Furthermore, Zhou et al. and Menche et al. constructed disease-symptom and disease–disease relationship networks based on the biomedical literature databases and incomplete interactome, respectively30,31. Excitingly, Hofree et al. developed a new computational approach which employed network-based stratification to uncover tumor subtypes by integrating somatic tumor genomes with gene networks32. Collectively, these methods have effectively exploited and integrated multilevel biomedical and omics data sources for understanding the pathology of diseases and mechanisms of drug actions and thus accelerated drug repurposing.
Theoretically, drug repurposing has been proposed based on two molecular aspects. (1) On one hand, complex diseases often involve multiple genetic and environmental determinants, including multifactor driven alterations and dysregulation of a series of genes33,34, which will propagate and perturb certain biological processes by the interactions among molecules, leading to the onset of diseases. (2) On the other hand, one drug can exert impacts on many targets and perturb multiple biological processes34,35. As a result, the genes of shared biological pathways in the cellular network manifested in certain disease state and induced by a known drug administration suggest potential drug repurposing33,34,35,36,37,38. However, many of these genes mediating Known Drug-Disease Associations (KDDAs) across various types of diseases have not yet been identified (see the “Results” section and Supplementary Fig. S1a, b for supporting data of this claim). Therefore, developing the appropriate theoretical computational tools from the perspective of molecular interaction network to unveil the KDDA genes missed from experiments (hidden genes) is of great significance for understanding disease pathogenesis and guiding drug repurposing. The network-based computational methods have been designed for facilitating drug repurposing which linked drugs to targets or connected diseases to genes or associated drugs with diseases18,21,22,26,27,28,29,39. Nevertheless, the publicly available computational tools specially tailored for simultaneously bridging drugs, genes, and diseases have not been fully developed. To our knowledge, some computational tools have been designed to identify drug-gene-disease co-module. Kutalik et al. and Chen et al. developed ping-pong algorithm (PPA) and sparse network-regularized partial least square (SNPLS) to identify co-modules related to specific cancer cell lines of NCI-60 and Cancer Genome Projects, respectively40,41. However, these two methods need to integrate gene-expression and drug-response data of cancer cell lines for constructing models and do not carry out prediction for other types of diseases. The other two methods of comCIPHER and DGPsubNet have been designed to identify the coherent subnetworks linking drugs and diseases (not limited in cancer) with the related genes42,43. The common shortcomings of these methods are the identified co-modules including multiple drugs and diseases and thus are unable to uncover genes specifically mediating individual KDDA. To this end, we designed a novel computational pipeline, called KDDANet, which uses known functional gene interaction network to identify hidden genes of cellular pathways mediating KDDA in a genome-wide scale. Our KDDANet pipeline depends on three existing network algorithms: minimum cost network flow optimization, depth-first searching, and graph clustering algorithm. The minimum cost network flow optimization has been effectively employed to identify cellular response subnetwork connecting genetic hits and differentially expressed genes, including components of the response that are otherwise hidden or missed from experiments44. KDDANet can be applied to two contexts: (1) uncovering hidden genes mediating the association between a query drug and its related disease (SDrTDi); (2) unveiling hidden genes mediating the association between a query disease and its related drug (SDiTDr). The computational procedure of KDDANet in SDrTDi context was showed in Fig. 1 (see “Method” section for details). KDDANet first built a unified flow model by integrating query drug, genes, and all related diseases into a heterogeneous network (Fig. 1a). Then, the minimum cost flow optimization was designed and implemented to identify gene subnetwork mediating the association between the query drug to all its related diseases (Fig. 1b). Finally, depth-first searching, and Markov clustering (MCL) algorithm were adopted to further uncover gene modules mediating the association between the query drug and each its related disease (Fig. 1c–e). The outputs of KDDANet were validated against existing literature and multi-omics’ datasets (Fig. 1f). To apply KDDANet in SDiTDr context, what the user need was just to simply rebuilt the unified flow network model (see “Methods” section for details).
a Mapping query drug (QD) and all its related diseases (RDs) into the weighted gene network (WGN) through known drug-target relationships and gene-disease associations. b Constructing a unified flow network model for each QD and RDs (multiple KDDAs). c Identifying the highest-probability gene subnetwork mediating multiple KDDAs by minimum cost flow optimization. d Identifying gene subnetwork mediating individual KDDA by depth-first searching. e Identifying gene interaction modules mediating individual KDDA by Markov clustering (MCL). f Validating the prediction results of KDDANet by existing knowledge bases.
The key novelty of the KDDANet method lay in that the original designation of a unified flow network model and effective implementing multiple network-based algorithms on this unified flow network model. We demonstrated that KDDANet showed competitive performance in discovering known and novel genes mediating KDDA through a comparison with existing methods. KEGG pathway enrichment analysis on KDDANet resulting subnetworks and case studies on Alzheimer’s disease (AD) and obesity further showed the mechanistic relevance of KDDANet predictions. Validated with multiple types of cancer-omics’ datasets, KDDANet did not only revealed known genes mediating KDDAs associating drug with cancer, but also uncovered new candidates that offer novel biological insights. Particularly, our results demonstrated that KDDANet can reveal the shared genes mediating multiple KDDAs. These outcomes showed the importance of incorporating hidden genes in drug discovery pipelines. For facilitating biomedical researchers to explore the molecular mechanism of KDDA and guiding drug repurposing, an online web server, http://www.kddanet.cn, was provided for user to access the subnetwork of genes mediating KDDA, and the source codes of KDDANet were freely available at https://github.com/huayu1111/KDDANet. In summary, we developed an effective and universal computational tool and an online web source for accurate and systematic discovering hidden genes mediating KDDA and thus providing novel insights into mechanism basis of drug repurposing and disease treatments. We believed that KDDANet can provide additional contributions to the development of new therapies.
Results
Evaluation of the performance and general applicability of KDDANet method
We first checked whether the potential genes mediating KDDA across various types of diseases have been experimentally identified. For a given KDDA, we proposed a hypothesis that the Known Drug Target Genes (KDTGs) and Known Disease-Related Genes (KDRGs) should be highly overlapped if the genes mediating this KDDA have been fully identified. We analyzed the overlap between KDTGs and KDRGs of 53124 KDDAs obtained from Comparative Toxicogenomics Database (CTD)12. For a KDDA, we defined the overlap ratio as the number of shared genes between KDTGs and KDRGs divided by the number of total KDTG and KDRG genes. We observed that the most gene sets demonstrated extremely low overlap ratio, with the increasing of gene number, the overlap ratio was sharply decreased (Supplementary Fig. 1a). We then checked the overlap ratio in different types of diseases and found the overlaps between KDTGs and KDRGs were small for all 19 disease types in our dataset (Supplementary Fig. 1b). The discrepancy between KDTGs and KDRGs indicated that each gene set alone provided only a limited and biased view of KDDA, many of true genes in the cellular pathways mediating KDDA were not identified from the experiments but otherwise hidden. To address this, we designed a novel computational tool, KDDANet, which effectively integrated minimum cost flow optimization, combined with depth-first searching and graph clustering to systematically discover the hidden genes of cellular pathways mediating KDDA (see “Methods” section for details).
To examine whether KDDANet can capture true genes mediating KDDA, we introduced two new concepts: “known true KDDA genes” (KTKGs) and “novel true KDDA genes” (NTKGs). For a given KDDA, KTKGs were defined as the shared genes between KDTGs and KDRGs inputted for constructing KDDANet flow network model (see “Dataset” section for details). To obtain NTKGs, we collected a set of drug’s non-target genes (A) from SMPDB 2.0 database45 that were included in the drug’s ADME pathways and were responsible for mediating KDDA. Meanwhile, we collected a recently updated set of disease-related genes (B) from DisGeNet v6.0 database46, which were not included in KDDANet flow network model. Based on these, we defined, for each KDDA, the NTKGs as the shared genes between A and B. A parameter γ effected the size and quality of KDDANet output subnetwork, higher γ values will identify more gene links mediating KDDA but with lower confidence. Using gene set enrichment analysis, we observed that KDDANet can consistently and effectively capture the KTKGs and NTKGs mediating KDDA under different γ settings (see Supplementary Notes 2 and 3, and Supplementary Fig. 1c–l for details).
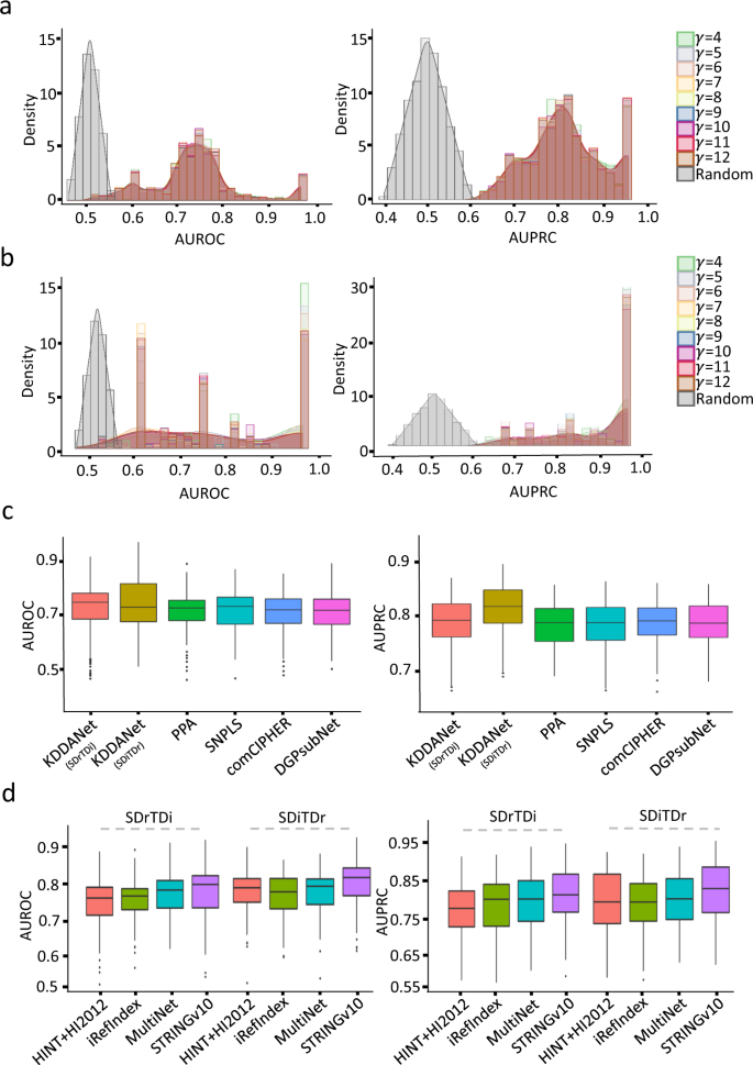
Based on this, we compiled a standard set of positive and negative KDDA genes for each KDDA to unbiasedly evaluate the capability of KDDANet method on uncovering the true genes mediating KDDA using Receiver Operating Characteristic (ROC) and Precision-Recall (PR) curves (see “Methods” section for details). We observed that the performance of KDDANet was obviously better than random permutation across a widely settings of γ (Fig. 2a, b). We next selected γ = 6 for SDrTDi and γ = 8 for SDiTDr for subsequent evaluation (see Supplementary Note 4 for reasons). With this setting, we further compared KDDANet with other existing methods for drug-gene-disease co-module discovery, including SNPLS40, PPA41, comCHIPER42, and DGPsubNet43 (see “Methods” section for the details of performance comparison). Among all the methods tested, KDDANet demonstrated the competitive performance with the averages of AUROC 0.733 and 0.715 and AUPRC 0.793 and 0.825 in SDrTDi and SDiTDr contexts, respectively (Fig. 2c and Table 1). These results suggested that KDDANet was an effective tool for achieving the goal of uncovering true genes mediating KDDA genome wide. We next tested whether KDDANet had the general application value across a variety of disease types and found that KDDANet can make effective capturing of true genes mediating KDDA for all 19 types of diseases (Supplementary Fig. 2a–d). We further tested KDDANet using different types of networks, including HINT + HI2012, iRefIndex, MultiNet, and STRINGv1047. We found that the performances of KDDANet were consistent well across all these networks (Fig. 2d, Supplementary Fig. 2e, f). Collectively, these results fully demonstrated that KDDANet was an effective and general computational tool for uncovering hidden genes mediating KDDA across broad types of diseases.
a The density curve of AUROC and AUPRC of KDDANet with different γ setting and permutation test in SDrTDi context. b The density curve of AUROC and AUPRC of KDDANet with different γ setting and permutation test in SDiTDr context. c Comparison of AUROC and AUPRC of KDDANet with PPA, SNPLS, comCHIPER, and DGPsubNet. d AUROC and AUPRC of KDDANet with different types of gene interaction networks.
Mechanistic relevance of KDDANet predictions
We examined whether the enriched pathways of KDDANet resulting subnetworks have the mechanistic relevance with KDDA by carrying out a global enrichment of all predicted KDDA subnetwork genes against 53 classical KEGG pathways. The obtained enrichment results can be validated by existing knowledge (see Supplementary Note 5 and Supplementary Fig. 3a, b for details). We aimed to provide two cases to intuitively describe the mechanistic relevance of KDDANet resulting subnetwork. Phylloquinone (DB01022)-AD (104300) association has been reported in previous study48. A subnetwork including 46 genes and 44 links were uncovered mediating this association (Fig. 3a). Interestingly, for this subnetwork, two separated gene modules (M1 and M2) were detected (Fig. 3a). The AUROC and AUPRC values of for this KDDANet resulting subnetwork were 0.864 and 0.795, respectively (Supplementary Fig. 3c). Two known targets of phylloquinone and 18 AD-related genes were identified in this subnetwork. Against with genome background, this subnetwork captured 4 NTKGs with ~86-fold enrichment and adjusted p value of 9.716e−09 (Hypergeometric test and Bonferroni correction). The top ten enriched KEGG terms of this subnetwork, such as Phospholipase D signaling pathway and Neurotrophin signaling pathway49,50, were closely related with AD (Fig. 3b). The module M1 mainly functioned in Insulin signaling pathway, ErbB signaling pathway, FoxO signaling pathway and growth hormone synthesis, secretion, and action, which played important roles in neural system development and the onset and development of AD51,52,53 (Supplementary Fig. 3d). The enriched KEGG pathways of M2 genes, including Complement and coagulation cascades, Glycolysis and AGE-RAGE signaling pathway in diabetic complications, were dysfunction in AD54,55,56 (Supplementary Fig. 3d). We further analyzed the published RNA-seq data to detect the expressional change of these two modules in normal individuals and AD patients57. We observed that the averaged expression level of M1 genes was significantly upregulated in AD (Supplementary Fig. 3e). Interestingly, a predicted novel gene, STAT3, was obviously activated in AD patients (Fig. 3c). Two newest studies published in years 2019 and 2020 reported that STAT3 was a potential therapeutic target for cognitive impairment in AD58,59. Another predicted novel gene, GNAI1, was also obviously activated in AD patients. This gene was contained in the causal pathways associated with an imaging endophenotype characteristic of longitudinal structural change in the brains of patients with AD60. For module M2 genes, the obviously expressional changes between normal individuals and AD patients were not observed (Supplementary Fig. 3e). However, we found that a predicted novel KDDA gene, GC, was activated in AD patients (Fig. 3c). This gene encoded vitamin D binding protein, which was recently evidenced as a potential therapeutic agent for the treatment of AD61.
a KDDANet resulting subnetwork mediating phylloquinone (DB01022)-Alzheimer’s disease (AD, 104300) association. b Top ten enriched KEGG terms of subnetwork genes mediating phylloquinone-AD association. c Expression level of STAT3, GNAI1, and GC in normal individuals and AD patients, **p value < 0.01, calculated by Mann–Whitney U test. d KDDANet resulting subnetwork for heparin (DB01109)-obesity (601665) association. e Top ten enriched KEGG terms of subnetwork genes mediating heparin-obesity association. f ROC and PR curves of KDDANet gene subnetwork mediating heparin-obesity association. In the subnetworks, the size of a gene node was proportional to its network degree; The thickness of a network edge was proportional to its flow amount. FPKM Fragments Per Kilobase Of Exon Per Million Fragments Mapped.
The association between heparin (DB01109) and obesity (601665) was inferred by multiple genes as described in CTD database. For this association, KDDANet predicted a subnetwork containing 168 edges connecting 169 genes (Fig. 3d). We found that two KDTGs and 67 disease-related genes were captured in this subnetwork. Particularly, eight genes were the NTKGs with ~52-fold enrichment and adjusted p value of 1.485e−10 (Hypergeometric test and Bonferroni correction). Three genes used to infer this KDDA, including ARK1, PARP1, and TNF, were also effectively captured in the resulting subnetwork. The top ten enriched functions of this subnetwork were showed in Fig. 3e. As expected, insulin resistance, type II diabetes mellitus, insulin signaling pathway, and adipocytokine signaling pathway were the frequently reported events and molecular processes associated with obesity62,63. In addition, proteoglycans, lipolysis, and AMPK signaling pathway were also highly related with Insulin resistance64,65,66. In consistent with this, the AUROC and AUPRC values of KDDANet for this subnetwork were 0.854 and 0.849, respectively (Supplementary Fig. 3e). We next delineated the subnetwork into gene modules. The enriched functions of top three gene modules were demonstrated in Supplementary Fig. 3f. The genes of module M1 mainly participated in Glycolysis and Carbon metabolism. Further analysis of public RNA-seq data of normal individuals and obesity patients67,68 demonstrated the significantly repressed expression of M1 genes in patients with obesity, such as GADPH (Supplementary Fig. 3g, h). This was consistent with the fact that enhancing the level of glycolysis reduced obesity69. The mainly enriched pathways of M2 genes were related to Insulin resistance, a frequently happened event in obesity patients. Interestingly, Cell adhesion molecules was a significantly enriched KEGG term of M2 genes (Supplementary Fig. 3f), which was elevated in patients with obesity70. The M3 genes functioned in Complement and coagulation cascades and Platelet activation (Supplementary Fig. 3f). As reported, these two terms were closely associated with obesity71,72. In support with these, the expression of genes in M2 and M3 were activated in patients with obesity (Supplementary Fig. 3g, h). Together, these results indicated that KDDANet can serve as a useful tool to unveil the molecular basis of KDDA.
KDDANet provided novel molecular insights on KDDAs related to cancer
Cancer was a frequently happened complex genetic disease caused by DNA abnormalities73. For this reason, substantial genetic, genomic and pharmacogenomics efforts, including TCGA, CCLE, and GDSC10007,8,9, have been undertaken to improve existing therapies or to guide early-phase clinical trials of compounds under development. With these efforts, an increasing amount of available high-throughput datasets at both levels of genomic data and pharmacogenomics data were produced at recent years. In addition, COSMIC, the world’s largest and most comprehensive resource for exploring the impact of somatic mutations in human cancer, collected a catalog of genes with mutations that were causally implicated in cancer (https://cancer.sanger.ac.uk/cosmic). With these datasets, we observed that the genes of KDDANet resulting subnetworks mediating the associations between drugs and cancer were significantly enriched in COSMIC Cancer Gene Census, and these genes harbored more oncogenic alterations in tumor samples than randomly selected genes (Supplementary Note 6, Supplementary Fig. 4a, b). Moreover, we found that oncogenic alterations of genes in KDDANet resulting subnetworks mediating the associations between drugs and cancer were more correlated with the responses of cancer cell lines under anti-cancer drug treatment than randomly selected genes (see Supplementary Note 5, Supplementary Fig. 4c–f). We provided two detailed examples to describe the potential values of KDDANet in revealing novel genes mediating the associations between drugs and cancer.
Sotalol (DB00489) was normally used to treat life-threatening ventricular arrhytmias. It has been reported that sotalol was associated with decreased prostate cancer (176807) risk74. For sotalol-prostate cancer association, KDDANet predicted a subnetwork consisting of 31 genes and 28 links (Fig. 4a). By applying MCL with default parameters, this subnetwork was further decomposed into three gene modules, M1, M2, and M3. All three known target genes of sotalol were included in this subnetwork. Meanwhile, this subnetwork also captured 12 prostate cancer-related genes with a novel NTKG of PRKACA. The top ten enriched KEGG terms of this subnetwork were showed in Fig. 4b. Among these, PI3K-Akt signaling pathway, MAPK signaling pathway and FoxO signaling pathway were related to cancer formation and development. The relationships between EGFR tyrosine kinase inhibitor resistance, Relaxin signaling pathway, AGE-RAGE signaling pathway, and prostate cancer have been widely investigated and reported in the previous works75,76,77. In addition, Autophagy and Focal adhesion were two widely observed processes in cancer78,79. As expected, the enriched KEGG signaling pathways of M1 were closely related to tumorigenesis (Supplementary Fig. 4g). The expression of M1 genes were activated in tumor samples, such as an oncogene YWHAE (Supplementary Fig. 4h, i). Interestingly, M1 captured that IGF1R, a gene encoding insulin-like growth factor receptor, harbored SNVs and CNVs in TCGA prostate cancer samples, and has been reported to be oncogenic genes of prostate cancer80. The genes of M2 were not enrich to any KEGG term and but have lower expression in TCGA tumor samples (Supplementary Fig. 4h). Surprisingly, SPARC, a reported prostate cancer-related gene81 with significantly lower expression in TCGA tumor samples was captured in this module (Supplementary Fig. 4i). Moreover, we found that both SPARC and COL1A1 harbor SNVs and CNVs in TCGA prostate cancer samples and their expressions were obviously correlated to the survival of patients (Fig. 4c). The M3 genes mainly participated in ErbB signaling pathways, a biological process involved in prostate cancer progression82. The expression of M3 genes were not obviously changed in TCGA prostate cancer samples (Supplementary Fig. 4h). However, we found that GRB2 was overexpressed in TCGA prostate cancer samples and obviously correlated with the survival of patients at the later stage of disease (Supplementary Fig. 4i, c).
a KDDANet resulting subnetwork mediating sotalol (DB00489)-prostate cancer (176807) association. b Top ten enriched KEGG terms of subnetwork genes mediating sotalol-prostate cancer association. c Gene expression-based survival analysis for CASP2, SPARC, and GRB2 in patients with prostate cancer, obtained by GEPIA online analysis (http://gepia.cancer-pku.cn/about.html). d KDDANet gene subnetwork mediating nebularine (DB04440)-lung cancer (211980) association. e Top ten enriched KEGG terms of subnetwork genes mediating nebularine-lung cancer association. f Gene expression-based survival analysis for BYSL and BOP1 in patients with TCGA LUAD lung cancer obtained by GEPIA online analysis (http://gepia.cancer-pku.cn/about.html) and their expression levels in lung cancer tumor samples and adjacent normal tissue samples, ***p value < 0.001, calculated by Wilcox signed rank test. In the subnetworks, the size of a gene node was proportional to its network degree; the thickness of a network edge was proportional to its flow amount.
Another example was the association between nebularine (DB04440)-lung cancer (211980) that was inferred by ADA targeted by nebularine83. For this association, KDDANet predicted 237 genes connected by 238 links that constituted a subnetwork without apparent modular structure (Fig. 4d). The only known target gene ADA of nebularine was connected to 119 lung cancer-related genes and 117 predicted novel KDDA genes in this subnetwork. As expected, KEGG enrichment demonstrated that the genes in this subnetwork were involved in various cancers (Fig. 4e). Interestingly, we found that two highly connected novel genes BYSL and BOP1 were significantly overexpressed in TCGA lung cancer tumor samples and their expression levels were obviously correlated with the survival of lung cancer patients (Fig. 4f). These results indicated that KDDANet not only captured known genes mediating KDDAs linking drug with cancer, but also uncovered novel candidates that offered novel biological insights.
KDDANet uncovered the shared genes mediating multiple KDDAs
Comprehensive analysis above fully demonstrated that KDDANet can uncover true genes mediating individual KDDA. We further asked whether KDDANet can reveal the shared genes mediating multiple KDDAs. We answered this from two aspects as follow: (1) Multiple Diseases associating with One Drug (MDiODr); (2) Multiple Drugs associating with One Disease (MDrODi). Considering the practical merits for the first one analysis, we required multiple diseases belongs to the same type of diseases. To evaluate the capability of KDDANet for revealing the shared genes mediating multiple KDDAs, we produced meta-subnetworks by integrating multiple KDDANet resulting subnetworks for 12386 MDiODr combinations and 773 MDrODi combinations produced in SDrTDi context, and 12189 MDiODr combinations and 773 MDrODi combinations in SDiTDr context. The weight of an edge in the meta-subnetwork was defined as the number of KDDA resulting subnetworks containing this edge divided by the total number of KDDA resulting subnetworks. The higher weight value of a link in the meta-subnetwork indicated more conservation and commonality. Thus, we used the weight value to evaluate the capacity of KDDANet in unveiling the shared gene interactions mediating multiple KDDAs. We carried out a permutation test by producing random meta-subnetworks with the same number of edges for comparing with random background. As shown in Fig. 5a, Supplementary Fig. 5a, b, the weights of KDDANet meta-subnetworks were significantly higher than random meta-subnetworks across different types of diseases in SDrTDi context. This indicate that the genes tend to be shared in KDDANet meta-subnetworks than random one. We also conducted the same analysis in SDiTDr context and obtained the similar results (Fig. 5b, Supplementary Fig. 5c, d). Collectively, these results indicated that KDDANet can effectively uncover the shared genes mediating multiple KDDAs.
a Boxplots demonstrating the distributions of weight values in KDDANet meta-subnetwork and random meta-subnetwork for MDiODr and MDrODi in SDrTDi context, ***p value < 0.001, calculated by Wilcox signed rank test. b Boxplots demonstrating the distributions of weight values of KDDANet meta-subnetwork and random meta-subnetwork for MDiODr and MDrODi in SDiTDr context, ***p value < 0.001, calculated by Wilcox signed rank test. c Shared meta-subnetwork mediating profenamine (DB00392)-neurological disease associations. d Top ten enriched KEGG terms of shared meta-subnetwork genes mediating profenamine-neurological diseases associations. e Shared meta-subnetwork mediating the associations between GRACILE syndrome (603358) and 13 drugs. f Top ten enriched KEGG terms of shared meta-subnetwork genes mediating the associations between GRACILE syndrome and multiple drugs; In the meta-subnetworks, the size of a gene node was proportional to its network degree; the thickness of a network edge was proportional to its weight value.
We presented some examples for describing the capability of KDDANet in identifying shared genes mediating multiple KDDAs. For MDiODr, we selected two cases: (1) profenamine (DB00392) and neurological disease associations and (2) mirtazapine (DB00370) and cancer associations. As reported in CTD database, profenamine was associated with three neurological diseases, including Parkinsonian Disorders, Multiple Sclerosis, and Alzheimer Disease. The shared meta-subnetwork contained 75 edges linking 43 unknown genes with three profenamine’s target genes and 30 neurological disease-related genes (Fig. 5c). The top ten enriched KEGG terms were demonstrated in Fig. 5d. A majority of enriched KEGG terms, such as Cholinergic synapse and Glutamatergic synapses, have been reported dysfunction in neurological disorders and diseases84,85. Interestingly, we found that GNAI2 and GNA11 were two mostly shared genes linking profenamine with neurological diseases. These two genes were recently discovered involving in the pathological pathways of neurological diseases86,87. Mirtazapine was associated with nine types of cancers, including Colorectal Neoplasms, Breast Neoplasms, Neuroblastoma, Glioma, Urinary Bladder Neoplasms, Stomach Neoplasms, Esophageal Neoplasms, Lung Neoplasms, and Prostatic Neoplasms. Supplementary Figure 5e showed the shared meta-subnetwork that included 97 edges connecting 21 mirtazapine’s target genes with 33 cancer-related genes and 54 unknown genes. As expected, KEGG enrichment demonstrated that these genes were involved in cancer-related signaling pathways and played important roles in various cancers (Supplementary Fig. 5f). Intriguingly, DRD4 and GRB2 were two mostly shared genes mediating the associations between mirtazapine and cancers (Supplementary Fig. 5e). These two genes were involved in the oncogenesis of multiple types of cancers88,89.
For MDrODi, some interesting cases were also observed. For example, GRACILE syndrome, a metabolic disease, was associated with 13 drugs as recorded in CTD database. A shared meta-subnetwork including 66 genes and 61 edges was obtained for this disease (Fig. 5e). This meta-subnetwork contained 14 drug target genes and 13 GRACILE syndrome-related genes. The mostly shared gene was ATP5B, and the mostly significant enriched KEGG term was Oxidative phosphorylation (Fig. 5f). This was expected as GRACILE syndrome was a fatal inherited disorder caused by a mutation in an oxidative phosphorylation-related gene, BCS1L90. It was also not surprising that the neurological diseases related genes were also enriched in this meta-subnetwork as patients with GRACILE syndrome had severe neurological problems90. Another example was the Keratoconus (148300), an ophthamological disease, which was associated with three different drugs, including acetaminophen, valproic acid and theophylline. Keratoconus and these three drugs shared a meta-subnetwork consisting of 54 genes and 51 edges (Supplementary Fig. 5g). This meta-subnetwork included 7 Keratoconus-related genes, 11 drug target genes, and 36 unknown genes. It was expected that HDAC2 had high weights with its partner genes in this meta-subnetwork as it was involved in notch signaling pathway which is downregulated in keratoconus91. Consistent with the associations between collagen genes and keratoconus92, a novel collagens coding gene, COL1A1, was captured in this meta-subnetwork as a highly shared gene. The enriched KEGG terms of this meta-subnetwork included Hippo signaling pathway (Supplementary Fig. 5h) which has been reported involving in keratoconus corneas93. Collectively, these results indicated that KDDANet can discover the shared genes mediating multiple KDDAs. The highly shared unknown genes can serve as potential candidate targets for drug repurposing.
Discussion
To facilitate drug repurposing, various computational tools have been developed to uncover novel drug-disease associations94. However, the potential genes mediating KDDA have been still not fully explored. Unveiling the hidden genes (missed from experiments) mediating KDDA become a great challenge for guiding novel target discovery and drug repurposing. In this work, we developed a novel computational tool, KDDANet, which integrated minimum cost network flow optimization, depth-first searching and graph clustering algorithm to reveal hidden genes and modules mediating KDDA. KDDANet allowed for a global and systematic exploration of the hidden genes mediating KDDA. We applied KDDANet to unravel the subnetworks of genes mediating 53124 KDDAs. The comprehensive and system-level evaluations fully demonstrated the effective prediction capability and general applicability of KDDANet. Case studies on both AD and obesity showed that the subnetworks of genes identified by KDDANet were reliable and useful. Further validated by integrating analysis of genomic, transcriptomic, pharmacogenomic and survival data on primary tumors and cancer cell lines highlighted that KDDANet captured novel candidates from interactome mediating the associations between drugs and different types of cancer. Based on these, we concluded that the inferred subnetworks mediating KDDA can serve as genome-wide molecular landscapes for guiding drug repurposing and disease treatment. Insights learned from our predictions would also enable to help researchers to design repurposing drugs to reverse disease phenotypes via targeting key genes in the subnetwork mediating KDDA. An important capability of KDDANet method was that it can reveal the shared genes mediating multiple KDDAs. This provided more valuable guides for drug repositioning and disease treatment since the shared genes mediating multiple KDDAs were closely linked to the molecular basis of drug repurposing. We constructed a user-friendly online web tool (http://www.kddanet.cn), which allowed users to explore the subnetwork of genes mediating individual KDDA and the meta-subnetworks mediating multiple KDDAs (See Supplementary Note 7 as well as the Help section of our website for detailed description of the utility of an online web version of KDDANet). In summary, we presented a novel computational tool KDDANet and an online web source to decode the hidden genes mediating KDDA that had broad utility and application value in biomedical studies.
The hidden genes mediating KDDA predicted by KDDANet highlighted the power of integrative approaches to illuminate underexplored molecular processes mediating KDDA. In the future, the application value of our KDDANet tool in drug repurposing can be further improved from three aspects as follow: Firstly, the gene interactome used in KDDANet did not contain enough interactions between genome elements. In further studies, we would integrate other non-coding genome elements, especially long non-coding RNA and microRNA for constructing a comprehensive interactome. Secondly, integrating the biological networks from other omics layers, such as epigenomics, might have also further enhance the accuracy of KDDANet in discovering subnetworks and key genes mediating KDDA, and help us better to understand KDDA at multi-omics levels. The intrinsically capability of KDDANet to analyze large-scale heterogeneous interactome data containing tens of thousands of nodes and edges make it can well be suited to analyzing the accumulating data from ‘multi-omics’ technologies and biomedical research. Finally, KDDANet did not carry out predictions for KDDA when a drug’s target genes were unknown or when a disease has not been related to any known gene. For this, we planned to calculate the similarity scores between drugs and the similarity scores between diseases, and then integrate drugs without any target gene and diseases without any related gene to our flow network model by similarity scores.
Methods
Datasets
Five different types of gene networks, including HumanNet, HINT + HI2012, iRefIndex, MultiNet, and STRINGv10, were used in our current study47,95, in which the nodes were represented by gene ID and connected by bidirectional edges (Supplementary Data 1). Drugs and their target genes were obtained from DrugBank 5.0.9 database (http://www.drugbank.ca/). In this study, we selected 4861 drugs with at least one known target that was contained in the gene networks for further analysis. In total, 2196 KDTGs included in the gene networks were connected to these drugs by 12014 interactions (Supplementary Data 2). KDRGs and classification of diseases were obtained by manually collecting Human Disease Network (HDN) from the previous study of HDN33 and DisGeNET v5.0 database96. We focused on 1441 diseases with at least one related gene which was included in the gene networks for our study. In total, 16,712 associations link these diseases to 1521 genes which existed in the gene networks (Supplementary Data 3). The KDDAs were extracted from CTD12 (Supplementary Data 4). In this study, 53124 KDDAs were analyzed in which the drug had at least one target gene and the disease had at least one related gene contained in HumanNet. For simplicity and consistency, we converted different types of drugs, diseases, and gene nomenclatures to DrugBank drug ID, OMIM disease ID, and NCBI Entrez gene ID for subsequent modeling and analysis.
The primary RNA-seq datasets of AD patients, obesity patients, and normal individuals were downloaded from NCBI GEO Datasets under the accession number of GSE53697, GSE81965, and GSE63887. After the SRA files were gathered, the archives were extracted and saved in FASTQ format using the SRA Toolkit. RNA-seq reads were trimmed using Trimmomatic software (http://www.usadellab.org/cms/?page=trimmomatic) with the following parameters “ILLUMINACLIP:TruSeq3-PE.fa:2:30:10 LEADING:3 TRAILING:3 SLIDINGWINDOW:4:15 MINLEN:36” (Version 0.36), and were further quality-filtered using FASTX Toolkit’s fastq_quality_trimmer command (http://hannonlab.cshl.edu/fastx_toolkit/) (Version 0.0.13) with the minimum quality score 20 and minimum percent of 80% bases that had a quality score larger than this cutoff value. The high-quality reads were mapped to the hg38 genome by HISAT2, a fast and sensitive spliced alignment program for mapping RNA-seq reads, with -dta paramenter (http://daehwankimlab.github.io/hisat2/). PCR duplicate reads were removed using Picard tools (http://broadinstitute.github.io/picard/) and only uniquely mapped reads were kept for further analysis. The expression levels of genes were calculated by StringTie (http://ccb.jhu.edu/software/stringtie/) (Version v1.3.4d) with -e -B -G parameters using Release 29 (GRCh38.p12) gene annotations downloaded from GENCODE data portal (https://www.gencodegenes.org/). To obtain comparable expression abundance estimation for each gene, reads mapped to hg38 were counted as Fragments Per Kilobase Of Exon Per Million Fragments Mapped based on their genome locations. Differential expression analysis of genes was performed by DESeq2 using the reads count matrix produced from a python script “prepDE.py” provided in StringTie website (http://ccb.jhu.edu/software/stringtie/).
TCGA cancer genomics datasets were directly downloaded via the UCSC Xena project data portal (https://xenabrowser.net/datapages/). As the DNA methylation datasets were quantified as beta value in the DNA probe level, we mapped Illumina Human Methylation 450 probe ID to gene name using HumanMethylation450 annotation file. If a gene was mapped by multiple probes, we considered the averaged signals of these probes as the methylation level of this gene. We used Wilcox signed rank test for differential analysis of gene expression and DNA methylation of KDDANet resulting subnetwork genes mediating the associations between drug and cancer. For this analysis, we only used the tumor samples which have adjacent normal tissue samples as control. GDSC1000 cancer cell line pharmacogenomic datasets were downloaded from GDSC website (https://www.cancerrxgene.org/gdsc1000/GDSC1000_WebResources/Home.html). Since this website provided only the CpG island methylation data, we downloaded the beta value matrix of probe-level DNA methylation from NCBI GEO Dataset under accession number of GSE68379 and then converted it to gene-level beta value matrix using the same method as TCGA DNA methylation data. CCLE pharmacogenomic datasets were directly downloaded from Broad Institute data portal (https://portals.broadinstitute.org/ccle/data).
Construction of a unified flow network model
For each query drug and all its related diseases, the unified flow network model in SDrTDi context was built by integrating the query drug and all its related diseases into the gene network based on known drug-target relationships and gene-disease associations. As shown in Fig. 1, for the given query drug, we used it as source node (S) and integrated it into gene network by introducing the directed edges from it point to its target genes. For each its related disease, we mapped the disease to gene network by introducing the directed edges from its related genes point to it. We incorporated a sink node T and introduced a directed edge pointing from each disease to it. With these definitions, a unified flow network model was constructed as a complex heterogeneous graph G = (V, E), where V was the set of vertices and E was the set of edges. This graph included two types of edges (bidirectional and directed) and three types of nodes (drugs, genes, and diseases). Each edge was assigned with a weight and a capacity. Flow goes from a source node to a sink node through the graph edges. The assigning scheme of weight and capacity was illustrated as follow:
Weight and capacity assigning scheme for network edges
Edges between gene nodes
Edges between gene nodes were weighted (Wij) to reflect the probability that two genes gi and gj were functionally linked in the biological processes. The weight value between gi and gj was derived from a Bayesian statistics approach by integrating diverse functional genomics datasets47. Briefly, each dataset was benchmarked for its real capability of reconstructing known cellular pathways by measuring the likelihood that pairs of genes (linkages) were functionally connected conditioned on the experimental evidence, calculated as a log likelihood score LLS97:
Where F(L|E) and ~F(L|E) represented the observed numbers of linkages L appear in the given experiment E between functionally annotated human genes interacting within the same pathway and between different pathways, respectively, F(L) and ~F(L) denoted the total observed numbers of linkages between all annotated human genes interacting within the same pathway and between different pathways, respectively. The weight value (W) of a given linkage between two genes was produced by combining LLS score of each dataset using the formula:
Where LLSbest represented the highest LLS score for a linkage between two genes, D determined decay rate of the LLS score for additional evidence, and i was the order index of LLS scores for a given linkage between two genes, ranking starting from the second maximum LLS score with descending order of magnitude for all N remaining LLS scores. T represented a minimum threshold of LLS score to be considered. The values of D and T were empirically optimized to maximize overall performance on known GO annotations measured by AUPRC98.
Edges between drug and drug’s target gene nodes
Edges between each drug and the drug’s target gene nodes were weighted (wSi) to reflect the normalized reliability of the interaction between drug and target protein based on experimental and computational evidence. The weighting scheme was based on the predicted score of drug and target protein interaction25. The weight value (WSi) was calculated as:
Where T denoted the set of each drug’s targets, Pi denotes the predicted score between drug S and target i, Pj denoted the predicted score between drug S and target j.
Edges between disease-related gene and disease nodes
Edges between disease-related gene and disease nodes were weighted (wjd) to reflect the normalized reliability of the linkage between disease and gene based on experimental and computational evidence. The weighting scheme was based on the predicted score of gene-disease association derived from MAXIF algorithm99. We calculated the weight value (Wjd) as follow:
Where D denoted the set of genes linked to disease d, Fi denoted the predicted score between gene i and disease d, Pj denoted the predicted score between gene j and disease d.
Edges between disease and sink nodes
For each edge linking each disease d to sink node T, we assigned it a same weight value WdT = 1/N, where N denoted the number of diseases linking to sink node.
We further defined for each edge in this heterogeneous network a capacity value that limited the flow quantity. For each edge connecting the query drug S to its target gene i, we assigned it a capacity CSi equal to WSi. For each edge linking the disease-related gene j to disease d, we assigned it a capacity Cjd equal to Wjd. For each edge linking the disease d to sink node T, we assigned it a capacity CdT equal to WdT. For other edges, we assigned them a capacity Cij = 1.
Minimum cost flow optimization algorithm
With the purpose of identifying hidden genes mediating KDDA, we search for an possible solution that would (1) capture the subset of the query drug’s target genes which closely modulate all its related diseases by the disease-related genes without restrict to the prior KDDA genes, (2) determine hidden genes that were likely to be part of cellular pathways connecting the query drug’s target genes to all its related diseases but escaped detection by experiments, (3) give high priority to genes that lie on paths with highest probability connecting the query drug to all its related diseases without making constraints on the network structure. The rationality for proposing this solution including two aspects: (1) this needed less computational time than that finding the highest-probability subnetwork connects a query drug to each its related diseases at a time; (2) this can effectively find the shared genes mediating multiple KDDAs. Similar to how a fluid flows through the path of least resistance, we formulated this goal as a minimum cost flow optimization problem44,100,101. Cost was defined as the negative log of the probability of an edge. Thus, minimizing the cost given preference to the highest-probability paths. Given the unified flow network, this problem can be expressed as a linear programming formula that minimizes the total cost of the flow network while diffusing the most flow from query drug node to hypothetical sink node. Let Wij, Fij, and Cij referred to the weight, flow, and capacity from node i to node j, respectively. The linear programming formula can be written as follow.
Where V denoted a set of nodes included in the flow network; S denoted the query drug and v denoted its target gene. The parameter gamma (\(\gamma\)) controlled the size and the quality of the optimized subnetwork. The first component of this formula, \(\mathop {\sum }\nolimits_{i \in V,j \in V} \left( { - \log \left( {W_{ij}} \right)\,\ast \,F_{ij}} \right)\), ensured minimizing the network cost that given priority to obtain highest-probability gene subnetwork, at the same time, the second component, \(- (\gamma \ast {\sum} {F_{Sv}} )\), indicated maximizing the total flow across entire network. This optimization problem can be efficiently solved using primal simplex method provided in Mixed Integer Linear Programming solver (http://lpsolve.sourceforge.net/). The solution \(argmin_{f_{ij}\, > \,0}\mathop {\sum }\nolimits_{i \in V,j \in V} \left( { - \log \left( {w_{ij}} \right) \,\ast \,f_{ij}} \right) \,-\, \left( {\gamma\, \ast \,{\sum} {f_{Sv}} } \right)\) obtained the highest-probability subnetwork mediating the associations between query drug and all its related diseases.
Depth-first searching and Markov clustering (MCL)
Once the highest-probability subnetwork mediating the query drug (disease) with all its related diseases (drugs) was obtained, we implemented depth-first searching102 on this subgraph to find the subnetwork made up of all paths linking the query drug (disease) to each it’s related disease (drug). All genes in the solution were ranked by the amount of flow they carry. The more flow that passes through a protein, the more important it was in mediating KDDA. After obtaining the subnetwork mediating individual KDDA, MCL (https://micans.org/mcl/) was employed to further discover gene modules mediating KDDA by using the flow quantities through edges of subnetwork as weight values.
Application KDDANet to SDiTDr context
To apply KDDANet in SDiTDr context, the query disease, and a set of all its related drugs were mapped into gene network by disease-related genes and drug target genes. For constructing flow network model, the weights and capacities of network edges can be assigned using the similar method as described in SDrTDi context by substituting query drug with query disease and using query disease as source node (S), substituting query drug-related diseases with query disease-related drugs, substituting query drug’s target genes with query disease-related genes, substituting disease-related genes with drug’s target genes, and incorporating a sink node T and introducing a directed edge pointing from each drug to it. Implementing minimum cost flow optimization, depth-first searching, and MCL on the unified flow network was same as SDrTDi context.
Performance evaluation
As the true genes mediating KDDA are poorly understood, there was no perfect way to assess the prediction results. The predictive performance of KDDANet was evaluated as follow: (1) Based on the hypothesis that the larger functional similarity between a gene and known KDDA genes, the higher probability this gene was positive one mediating KDDA, we compiled a standard set of positive and negative KDDA genes for each KDDA resulting subnetwork to unbiasedly evaluate the performance of KDDANet using the following strategy:
(1) For each gene in the KDDA resulting subnetwork, we first calculated the mean functional similarity scores of it with KDTGs and KDRGs by our previous published method using gene ontology (GO), KEGG pathways, and InterPro annotation as functional terms103.
(2) We performed a permutation test by randomly producing KDTGs and KDRGs 1000 times to compute the empirical significance level of functional similarity. We selected the genes having significant functional similarities with both KDTGs and KDRGs from KDDA resulting subnetwork as positive KDDA genes using the criterion that the similarity score was larger than 95th percentiles of the simulated background distributions. The other genes were considered as negative KDDA genes.
Based on this gold standard, ROC and PR curves were produced and the areas of under curve of ROC and PR (AUROC and AUPRC) were calculated for gene list ranked by flow amount of each KDDANet resulting subnetwork. For comparison with PPA, SNPLS, comCHIPER, and DGPsubNet, we used the default parameters as mentioned in their published papers. We considered that all genes contained in a co-module mediating KDDA of each drug and disease pair in the co-module. The genes were ranked by probability score mediating a KDDA. For PPA and SNPLS, the probability score of a gene g mediating the association between drug i and a type of cancer j was defined as averaged prediction score across all cell lines of this type of cancer40,41. For comCHIPER, the probability score of a gene g mediating the association between drug i and disease j was defined as the sum of the products of posterior indicator probabilities across all co-modules42. For DGPsubNet, we defined the probability score of a gene g mediating the association between drug i and disease j as the calculated z score zij43. The areas of under curve of ROC and PR (AUROC and AUPR) were calculated using R package of PRROC. KDDANet resulting subnetwork visualization was carried out using Cytoscape software (https://cytoscape.org/). KEGG pathway enrichment analysis was performed by clusterProfiler R package104. The visualization of results was carried out in R software. Case studies were conducted in SDrTDi context unless specifically indicated.
Reporting summary
Further information on research design is available in the Nature Research Reporting Summary linked to this article.
Data availability
The authors declare that data supporting the findings of this study are available within the paper and its supplementary information files.
Code availability
The code of KDDANet was freely available at https://github.com/huayu1111/KDDANet.
References
Paul, S. M. et al. How to improve R&D productivity: the pharmaceutical industry’s grand challenge. Nat. Rev. Drug Discov. 9, 203–214, https://doi.org/10.1038/nrd3078 (2010).
Ashburn, T. T. & Thor, K. B. Drug repositioning: identifying and developing new uses for existing drugs. Nat. Rev. Drug Discov. 3, 673–683, https://doi.org/10.1038/nrd1468 (2004).
Bradley, D. Why big pharma needs to learn the three ‘R’s. Nat. Rev. Drug Discov. 4, 446, https://doi.org/10.1038/nrd1766 (2005).
Ghofrani, H. A., Osterloh, I. H. & Grimminger, F. Sildenafil: from angina to erectile dysfunction to pulmonary hypertension and beyond. Nat. Rev. Drug Discov. 5, 689–702, https://doi.org/10.1038/nrd2030 (2006).
Hurle, M. R. et al. Computational drug repositioning: from data to therapeutics. Clin. Pharmacol. Therapeutics 93, 335–341, https://doi.org/10.1038/clpt.2013.1 (2013).
Lamb, J. et al. The connectivity map: using gene-expression signatures to connect small molecules, genes, and disease. Science 313, 1929–1935, https://doi.org/10.1126/science.1132939 (2006).
Weinstein, J. N. et al. The cancer genome atlas pan-cancer analysis project. Nat. Genet. 45, 1113–1120, https://doi.org/10.1038/ng.2764 (2013).
Iorio, F. et al. A landscape of pharmacogenomic interactions in cancer. Cell 166, 740–754, https://doi.org/10.1016/j.cell.2016.06.017 (2016).
Barretina, J. et al. The cancer cell line encyclopedia enables predictive modelling of anticancer drug sensitivity. Nature 483, 603–607, https://doi.org/10.1038/nature11003 (2012).
Ghandi, M. et al. Next-generation characterization of the cancer cell line encyclopedia. Nature 569, 503–508, https://doi.org/10.1038/s41586-019-1186-3 (2019).
Wishart, D. S. et al. DrugBank 5.0: a major update to the DrugBank database for 2018. Nucleic Acids Res. 46, D1074–d1082, https://doi.org/10.1093/nar/gkx1037 (2018).
Davis, A. P. et al. Comparative Toxicogenomics Database: a knowledgebase and discovery tool for chemical-gene-disease networks. Nucleic Acids Res. 37, D786–792, https://doi.org/10.1093/nar/gkn580 (2009).
Piñero, J. et al. DisGeNET: a comprehensive platform integrating information on human disease-associated genes and variants. Nucleic Acids Res. 45, D833–d839, https://doi.org/10.1093/nar/gkw943 (2017).
Keenan, A. B. et al. The library of integrated network-based cellular signatures NIH program: system-level cataloging of human cells response to perturbations. Cell Syst. 6, 13–24, https://doi.org/10.1016/j.cels.2017.11.001 (2018).
Gottlieb, A., Stein, G. Y., Oron, Y., Ruppin, E. & Sharan, R. INDI: a computational framework for inferring drug interactions and their associated recommendations. Mol. Syst. Biol. 8, 592, https://doi.org/10.1038/msb.2012.26 (2012).
Tatonetti, N. P., Ye, P. P., Daneshjou, R. & Altman, R. B. Data-driven prediction of drug effects and interactions. Sci. Transl. Med. 4, 125ra31, https://doi.org/10.1126/scitranslmed.3003377 (2012).
Zhao, X. M. et al. Prediction of drug combinations by integrating molecular and pharmacological data. PLoS Computational Biol. 7, e1002323, https://doi.org/10.1371/journal.pcbi.1002323 (2011).
Cheng, F., Kovács, I. A. & Barabási, A. L. Network-based prediction of drug combinations. Nat. Commun. 10, 1197, https://doi.org/10.1038/s41467-019-09186-x (2019).
Kuenzi, B. M. et al. Predicting drug response and synergy using a deep learning model of human cancer cells. Cancer Cell 38, 672–684.e676, https://doi.org/10.1016/j.ccell.2020.09.014 (2020).
Gottlieb, A., Stein, G. Y., Ruppin, E. & Sharan, R. PREDICT: a method for inferring novel drug indications with application to personalized medicine. Mol. Syst. Biol. 7, 496, https://doi.org/10.1038/msb.2011.26 (2011).
Guney, E., Menche, J., Vidal, M. & Barábasi, A. L. Network-based in silico drug efficacy screening. Nat. Commun. 7, 10331, https://doi.org/10.1038/ncomms10331 (2016).
Cheng, F. & Desai, R. J. Network-based approach to prediction and population-based validation of in silico drug repurposing. Nat. Commun. 9, 2691, https://doi.org/10.1038/s41467-018-05116-5 (2018).
Paolini, G. V., Shapland, R. H., van Hoorn, W. P., Mason, J. S. & Hopkins, A. L. Global mapping of pharmacological space. Nat. Biotechnol. 24, 805–815, https://doi.org/10.1038/nbt1228 (2006).
Campillos, M., Kuhn, M., Gavin, A. C., Jensen, L. J. & Bork, P. Drug target identification using side-effect similarity. Science 321, 263–266, https://doi.org/10.1126/science.1158140 (2008).
Yu, H., Chen, J., Xu, X., Li, Y., Zhao, H. & Fang, Y. et al. A systematic prediction of multiple drug-target interactions from chemical, genomic, and pharmacological data. PLoS One 7(5), e37608, https://doi.org/10.1371/journal.pone.0037608 (2012).
Luo, Y., Zhao, X. & Zhou, J. et al. A network integration approach for drug-target interaction prediction and computational drug repositioning from heterogeneous information. Nat. Commun. 8, 573, https://doi.org/10.1038/s41467-017-00680-8 (2017).
Gottlieb, A., Magger, O., Berman, I., Ruppin, E. & Sharan, R. PRINCIPLE: a tool for associating genes with diseases via network propagation. Bioinformatics 27, 3325–3326, https://doi.org/10.1093/bioinformatics/btr584 (2011).
Wu, X., Jiang, R., Zhang, M. Q. & Li, S. Network-based global inference of human disease genes. Mol. Syst. Biol. 4, 189, https://doi.org/10.1038/msb.2008.27 (2008).
Ghiassian, S. D., Menche, J. & Barabási, A. L. A DIseAse MOdule Detection (DIAMOnD) algorithm derived from a systematic analysis of connectivity patterns of disease proteins in the human interactome. PLoS Computational Biol. 11, e1004120, https://doi.org/10.1371/journal.pcbi.1004120 (2015).
Zhou, X., Menche, J., Barabási, A. L. & Sharma, A. Human symptoms-disease network. Nat. Commun. 5, 4212, https://doi.org/10.1038/ncomms5212 (2014).
Menche, J. et al. Disease networks. Uncovering disease-disease relationships through the incomplete interactome. Science 347, 1257601, https://doi.org/10.1126/science.1257601 (2015).
Hofree, M., Shen, J. P., Carter, H., Gross, A. & Ideker, T. Network-based stratification of tumor mutations. Nat. Methods 10, 1108–1115, https://doi.org/10.1038/nmeth.2651 (2013).
Goh, K. I. et al. The human disease network. Proc. Natl. Acad. Sci. USA 104, 8685–8690, https://doi.org/10.1073/pnas.0701361104 (2007).
Barabási, A. L., Gulbahce, N. & Loscalzo, J. Network medicine: a network-based approach to human disease. Nat. Rev. Genet. 12, 56–68, https://doi.org/10.1038/nrg2918 (2011).
Yildirim, M. A., Goh, K. I., Cusick, M. E., Barabási, A. L. & Vidal, M. Drug-target network. Nat. Biotechnol. 25, 1119–1126, https://doi.org/10.1038/nbt1338 (2007).
Hopkins, A. L. Network pharmacology: the next paradigm in drug discovery. Nat. Chem. Biol. 4, 682–690, https://doi.org/10.1038/nchembio.118 (2008).
Barabási, A. L. & Oltvai, Z. N. Network biology: understanding the cell’s functional organization. Nat. Rev. Genet. 5, 101–113, https://doi.org/10.1038/nrg1272 (2004).
Vidal, M., Cusick, M. E. & Barabási, A. L. Interactome networks and human disease. Cell 144, 986–998, https://doi.org/10.1016/j.cell.2011.02.016 (2011).
Cowen, L., Ideker, T., Raphael, B. J. & Sharan, R. Network propagation: a universal amplifier of genetic associations. Nat. Rev. Genet. 18, 551–562, https://doi.org/10.1038/nrg.2017.38 (2017).
Chen, J. & Zhang, S. Integrative analysis for identifying joint modular patterns of gene-expression and drug-response data. Bioinformatics 32, 1724–1732, https://doi.org/10.1093/bioinformatics/btw059 (2016).
Kutalik, Z., Beckmann, J. S. & Bergmann, S. A modular approach for integrative analysis of large-scale gene-expression and drug-response data. Nat. Biotechnol. 26, 531–539, https://doi.org/10.1038/nbt1397 (2008).
Zhao, S. & Li, S. A co-module approach for elucidating drug-disease associations and revealing their molecular basis. Bioinformatics 28, 955–961, https://doi.org/10.1093/bioinformatics/bts057 (2012).
Wang, L., Wang, Y., Hu, Q. & Li, S. Systematic analysis of new drug indications by drug-gene-disease coherent subnetworks. CPT: Pharmacomet. Syst. Pharmacol. 3, e146, https://doi.org/10.1038/psp.2014.44 (2014).
Yeger-Lotem, E. et al. Bridging high-throughput genetic and transcriptional data reveals cellular responses to alpha-synuclein toxicity. Nat. Genet. 41, 316–323, https://doi.org/10.1038/ng.337 (2009).
Jewison, T. et al. SMPDB 2.0: big improvements to the small molecule pathway database. Nucleic Acids Res. 42, D478–484, https://doi.org/10.1093/nar/gkt1067 (2014).
Piñero, J. et al. The DisGeNET knowledge platform for disease genomics: 2019 update. Nucleic Acids Res. 48, D845–d855, https://doi.org/10.1093/nar/gkz1021 (2020).
Lee, I., Blom, U. M., Wang, P. I., Shim, J. E. & Marcotte, E. M. Prioritizing candidate disease genes by network-based boosting of genome-wide association data. Genome Res. 21, 1109–1121, https://doi.org/10.1101/gr.118992.110 (2011).
Alisi, L. et al. The relationships between vitamin K and cognition: a review of current evidence. Front. Neurol. 10, 239, https://doi.org/10.3389/fneur.2019.00239 (2019).
Chen, X. Q., Sawa, M. & Mobley, W. C. Dysregulation of neurotrophin signaling in the pathogenesis of Alzheimer disease and of Alzheimer disease in Down syndrome. Free Radic. Biol. Med. 114, 52–61, https://doi.org/10.1016/j.freeradbiomed.2017.10.341 (2018).
Oliveira, T. G. & Di Paolo, G. Phospholipase D in brain function and Alzheimer’s disease. Biochimica Et. Biophysica Acta 1801, 799–805, https://doi.org/10.1016/j.bbalip.2010.04.004 (2010).
Buonanno, A. & Fischbach, G. D. Neuregulin and ErbB receptor signaling pathways in the nervous system. Curr. Opin. Neurobiol. 11, 287–296, https://doi.org/10.1016/s0959-4388(00)00210-5 (2001).
Gomez, J. M. Growth hormone and insulin-like growth factor-I as an endocrine axis in Alzheimer’s disease. Endocr., Metab. Immune Disord. Drug Targets 8, 143–151, https://doi.org/10.2174/187153008784534367 (2008).
Pardeshi, R. et al. Insulin signaling: an opportunistic target to minify the risk of Alzheimer’s disease. Psychoneuroendocrinology 83, 159–171, https://doi.org/10.1016/j.psyneuen.2017.05.004 (2017).
Yan, S. D., Bierhaus, A., Nawroth, P. P. & Stern, D. M. RAGE and Alzheimer’s disease: a progression factor for amyloid-beta-induced cellular perturbation? J. Alzheimer’s Dis. 16, 833–843, https://doi.org/10.3233/jad-2009-1030 (2009).
Vlassenko, A. G. & Raichle, M. E. Brain aerobic glycolysis functions and Alzheimer’s disease. Clin. Transl. Imaging 3, 27–37, https://doi.org/10.1007/s40336-014-0094-7 (2015).
Krance, S. H. et al. The complement cascade in Alzheimer’s disease: a systematic review and meta-analysis. Mol. Psychiatry https://doi.org/10.1038/s41380-019-0536-8 (2019).
Scheckel, C. et al. Regulatory consequences of neuronal ELAV-like protein binding to coding and non-coding RNAs in human brain. eLife 5, https://doi.org/10.7554/eLife.10421 (2016).
Reichenbach, N. et al. Inhibition of Stat3-mediated astrogliosis ameliorates pathology in an Alzheimer’s disease model. EMBO Molecular Medicine 11, https://doi.org/10.15252/emmm.201809665 (2019).
Choi, M., Kim, H., Yang, E. J. & Kim, H. S. Inhibition of STAT3 phosphorylation attenuates impairments in learning and memory in 5XFAD mice, an animal model of Alzheimer’s disease. J. Pharmacol. Sci. https://doi.org/10.1016/j.jphs.2020.05.009 (2020).
Silver, M., Janousova, E., Hua, X., Thompson, P. M. & Montana, G. Identification of gene pathways implicated in Alzheimer’s disease using longitudinal imaging phenotypes with sparse regression. NeuroImage 63, 1681–1694, https://doi.org/10.1016/j.neuroimage.2012.08.002 (2012).
Zhang, H. et al. Impact of vitamin D binding protein levels on Alzheimer’s disease: a mendelian randomization study. J. Alzheimer’s Dis. 74, 991–998, https://doi.org/10.3233/jad-191051 (2020).
Kahn, B. B. & Flier, J. S. Obesity and insulin resistance. J. Clin. Investig. 106, 473–481, https://doi.org/10.1172/jci10842 (2000).
Taylor, V. H. & Macqueen, G. M. The role of adipokines in understanding the associations between obesity and depression. J. Obes. 2010, https://doi.org/10.1155/2010/748048 (2010).
Langin, D. et al. Adipocyte lipases and defect of lipolysis in human obesity. Diabetes 54, 3190–3197, https://doi.org/10.2337/diabetes.54.11.3190 (2005).
Olsson, U. et al. Changes in matrix proteoglycans induced by insulin and fatty acids in hepatic cells may contribute to dyslipidemia of insulin resistance. Diabetes 50, 2126–2132, https://doi.org/10.2337/diabetes.50.9.2126 (2001).
Viollet, B. et al. Targeting the AMPK pathway for the treatment of Type 2. diabetes Front. Biosci. 14, 3380–3400 (2009).
Väremo, L. et al. Type 2 diabetes and obesity induce similar transcriptional reprogramming in human myocytes. Genome Med. 9, 47, https://doi.org/10.1186/s13073-017-0432-2 (2017).
Väremo, L. et al. Proteome- and transcriptome-driven reconstruction of the human myocyte metabolic network and its use for identification of markers for diabetes. Cell Rep. 11, 921–933, https://doi.org/10.1016/j.celrep.2015.04.010 (2015).
Wu, C. et al. Enhancing hepatic glycolysis reduces obesity: differential effects on lipogenesis depend on site of glycolytic modulation. Cell Metab. 2, 131–140, https://doi.org/10.1016/j.cmet.2005.07.003 (2005).
Isoppo de Souza, C. et al. Association of adipokines and adhesion molecules with indicators of obesity in women undergoing mammography screening. Nutr. Metab. 9, 97, https://doi.org/10.1186/1743-7075-9-97 (2012).
Santilli, F., Vazzana, N., Liani, R., Guagnano, M. T. & Davì, G. Platelet activation in obesity and metabolic syndrome. Obes. Rev. 13, 27–42, https://doi.org/10.1111/j.1467-789X.2011.00930.x (2012).
Zheng, L. Plasminogen: a potential target gene for dietary supplements and biomarker of the early stage of obesity by fatigue mice. Biomed. Res. 28, 4299–4304 (2017).
Vogelstein, B. et al. Cancer genome landscapes. Science 339, 1546–1558, https://doi.org/10.1126/science.1235122 (2013).
Kaapu, K. J., Ahti, J., Tammela, T. L., Auvinen, A. & Murtola, T. J. Sotalol, but not digoxin is associated with decreased prostate cancer risk: A population-based case-control study. Int. J. Cancer 137, 1187–1195, https://doi.org/10.1002/ijc.29470 (2015).
Bao, J. M. et al. AGE/RAGE/Akt pathway contributes to prostate cancer cell proliferation by promoting Rb phosphorylation and degradation. Am. J. Cancer Res. 5, 1741–1750 (2015).
Neschadim, A., Summerlee, A. J. & Silvertown, J. D. Targeting the relaxin hormonal pathway in prostate cancer. Int. J. Cancer 137, 2287–2295, https://doi.org/10.1002/ijc.29079 (2015).
Ozvegy-Laczka, C., Cserepes, J., Elkind, N. B. & Sarkadi, B. Tyrosine kinase inhibitor resistance in cancer: role of ABC multidrug transporters. Drug Resist. Updates 8, 15–26, https://doi.org/10.1016/j.drup.2005.02.002 (2005).
Eke, I. & Cordes, N. Focal adhesion signaling and therapy resistance in cancer. Semin. Cancer Biol. 31, 65–75, https://doi.org/10.1016/j.semcancer.2014.07.009 (2015).
Farrow, J. M., Yang, J. C. & Evans, C. P. Autophagy as a modulator and target in prostate cancer. Nat. Rev. Urol. 11, 508–516, https://doi.org/10.1038/nrurol.2014.196 (2014).
Heidegger, I., Kern, J., Ofer, P., Klocker, H. & Massoner, P. Oncogenic functions of IGF1R and INSR in prostate cancer include enhanced tumor growth, cell migration and angiogenesis. Oncotarget 5, 2723–2735, https://doi.org/10.18632/oncotarget.1884 (2014).
Tai, I. T. & Tang, M. J. SPARC in cancer biology: its role in cancer progression and potential for therapy. Drug Resist. Update 11, 231–246, https://doi.org/10.1016/j.drup.2008.08.005 (2008).
Brizzolara, A. et al. The ErbB family and androgen receptor signaling are targets of Celecoxib in prostate cancer. Cancer Lett. 400, 9–17, https://doi.org/10.1016/j.canlet.2017.04.025 (2017).
Gannon, H. S., Zou, T., Kiessling, M. K. & Gao, G. F. Identification of ADAR1 adenosine deaminase dependency in a subset of cancer cells. Nat. Commun. 9, 5450, https://doi.org/10.1038/s41467-018-07824-4 (2018).
Moretto, E., Murru, L., Martano, G., Sassone, J. & Passafaro, M. Glutamatergic synapses in neurodevelopmental disorders. Prog. Neuropsychopharmacol. Biol. Psychiatry 84, 328–342, https://doi.org/10.1016/j.pnpbp.2017.09.014 (2018).
Tata, A. M., Velluto, L., D’Angelo, C. & Reale, M. Cholinergic system dysfunction and neurodegenerative diseases: cause or effect? CNS Neurological Disord. Drug Targets 13, 1294–1303, https://doi.org/10.2174/1871527313666140917121132 (2014).
Zhang, M. et al. Genome-wide pathway-based association analysis identifies risk pathways associated with Parkinson’s disease. Neuroscience 340, 398–410, https://doi.org/10.1016/j.neuroscience.2016.11.004 (2017).
Zhang, Q. et al. Integrated proteomics and network analysis identifies protein hubs and network alterations in Alzheimer’s disease. Acta Neuropathologica Commun. 6, 19, https://doi.org/10.1186/s40478-018-0524-2 (2018).
Ijaz, M. et al. The role of Grb2 in cancer and peptides as Grb2 antagonists. Protein Pept. Lett. 24, 1084–1095, https://doi.org/10.2174/0929866525666171123213148 (2018).
Weissenrieder, J. S., Neighbors, J. D., Mailman, R. B. & Hohl, R. J. Cancer and the Dopamine D(2) receptor: a pharmacological perspective. J. Pharmacol. Exp. Therapeutics 370, 111–126, https://doi.org/10.1124/jpet.119.256818 (2019).
Visapää, I., Fellman, V., Vesa, J., Dasvarma, A., Hutton, J. L., Kumar, V., Payne, G. S., Makarow, M., Van Coster, R., Taylor, R. W., Turnbull, D. M., Suomalainen, A. & Peltonen, L. GRACILE syndrome, a lethal metabolic disorder with iron overload, is caused by a point mutation in BCS1L. Am. J. Hum. Genet. 71, 863–876, https://doi.org/10.1086/342773 (2002).
You, J., Corley, S. M., Wen, L. & Hodge, C. RNA-Seq analysis and comparison of corneal epithelium in keratoconus and myopia patients. Sci. Rep. 8, 389, https://doi.org/10.1038/s41598-017-18480-x (2018).
Bykhovskaya, Y., Margines, B. & Rabinowitz, Y. S. Genetics in Keratoconus: where are we? Eye Vis. 3, 16, https://doi.org/10.1186/s40662-016-0047-5 (2016).
Kabza, M. et al. Collagen synthesis disruption and downregulation of core elements of TGF-β, Hippo, and Wnt pathways in keratoconus corneas. Eur. J. Hum. Genet. 25, 582–590, https://doi.org/10.1038/ejhg.2017.4 (2017).
Lu, L. & Yu, H. DR2DI: a powerful computational tool for predicting novel drug-disease associations. J. Computer-Aided Mol. Des. 32, 633–642, https://doi.org/10.1007/s10822-018-0117-y (2018).
Leiserson, M. D. et al. Pan-cancer network analysis identifies combinations of rare somatic mutations across pathways and protein complexes. Nat. Genet. 47, 106–114, https://doi.org/10.1038/ng.3168 (2015).
Piñero, J. et al. DisGeNET: a discovery platform for the dynamical exploration of human diseases and their genes. Database 2015, bav028, https://doi.org/10.1093/database/bav028 (2015).
Lee, I., Date, S. V., Adai, A. T. & Marcotte, E. M. A probabilistic functional network of yeast genes. Science 306, 1555–1558, https://doi.org/10.1126/science.1099511 (2004).
Lee, I., Lehner, B., Crombie, C., Wong, W., Fraser, A. G. & Marcotte, E. M. A single gene network accurately predicts phenotypic effects of gene perturbation in Caenorhabditis elegans. Nat. Genet. 40, 181–188, https://doi.org/10.1038/ng.2007.70 (2008).
Chen, Y., Jiang, T. & Jiang, R. Uncover disease genes by maximizing information flow in the phenome-interactome network. Bioinformatics 27, i167–176, https://doi.org/10.1093/bioinformatics/btr213 (2011).
Huang, J., Liu, Y., Zhang, W., Yu, H. & Han, J. D. eResponseNet: a package prioritizing candidate disease genes through cellular pathways. Bioinformatics 27, 2319–2320, https://doi.org/10.1093/bioinformatics/btr380 (2011).
da Rocha, E. L., Ung, C. Y., McGehee, C. D., Correia, C. & Li, H. NetDecoder: a network biology platform that decodes context-specific biological networks and gene activities. Nucleic Acids Res. 44, e100, https://doi.org/10.1093/nar/gkw166 (2016).
Asano T. et al. Depth-First Search Using O(n) Bits. (eds Ahn H. K., Shin C. S.) Algorithms and Computation, Lecture Notes in Computer Science, Vol. 8889. (ISSAC, Springer, 2014). https://doi.org/10.1007/978-3-319-13075-0_44.
Yu, H., Lu, L., Jiao, B. & Liang, C. Systematic discovery of novel and valuable plant gene modules by large-scale RNA-seq samples. Bioinformatics 35, 361–364, https://doi.org/10.1093/bioinformatics/bty642 (2019).
Yu, G., Wang, L. G., Han, Y. & He, Q. Y. clusterProfiler: an R package for comparing biological themes among gene clusters. Omics 16, 284–287, https://doi.org/10.1089/omi.2011.0118 (2012).
Acknowledgements
This study was supported by the Projects funded by China Postdoctoral Science Foundation (Grant no. 2018M642441), Chao Kuang Piu High-Tech Development Foundation (Grant no. 519100-U11901), the National Key Research and Development Program of China (2018YFC1005002, 2018YFA0107100, 2018YFA0107103), Zhejiang Natural Science Foundation Projects of China (Grant no. LQ21C120002), the National Natural Science Foundation projects of China (31871453, 91857116), the Zhejiang Innovation Team grant (2019R01004), the Zhejiang Natural Science Foundation projects of China (LR19C120001) and High-Performance Computing Platform in Center of Cryo-Electron Microscopy of Zhejiang University.
Author information
Authors and Affiliations
Contributions
H.Y. and L.L. conceived the original research plans, analyzed the data, developed software, and wrote the article. L.L. and H.Y. developed the web server. H.Y. supervised the experiments. H.Y. and L.L. contributed equally to this work. J.Z., C.L., and M.C. provided helpful suggestions and computational support. All authors revised and confirmed the paper.
Corresponding authors
Ethics declarations
Competing interests
The authors declare no competing interests.
Additional information
Publisher’s note Springer Nature remains neutral with regard to jurisdictional claims in published maps and institutional affiliations.
Rights and permissions
Open Access This article is licensed under a Creative Commons Attribution 4.0 International License, which permits use, sharing, adaptation, distribution and reproduction in any medium or format, as long as you give appropriate credit to the original author(s) and the source, provide a link to the Creative Commons license, and indicate if changes were made. The images or other third party material in this article are included in the article’s Creative Commons license, unless indicated otherwise in a credit line to the material. If material is not included in the article’s Creative Commons license and your intended use is not permitted by statutory regulation or exceeds the permitted use, you will need to obtain permission directly from the copyright holder. To view a copy of this license, visit http://creativecommons.org/licenses/by/4.0/.
About this article
Cite this article
Yu, H., Lu, L., Chen, M. et al. Genome-wide discovery of hidden genes mediating known drug-disease association using KDDANet. npj Genom. Med. 6, 50 (2021). https://doi.org/10.1038/s41525-021-00216-6
Received:
Accepted:
Published:
Version of record:
DOI: https://doi.org/10.1038/s41525-021-00216-6







