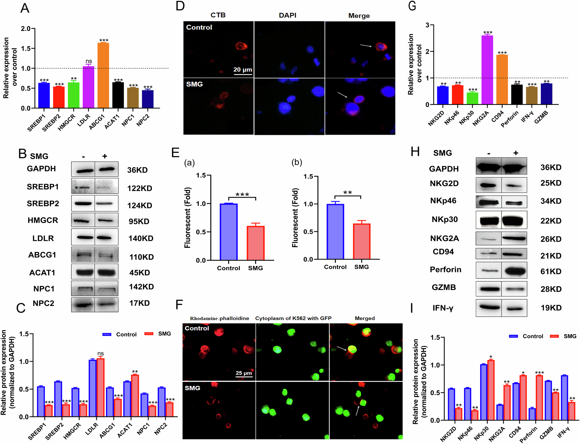
Fig. 3: The mechanism of simulated microgravity-mediated cholesterol metabolism in the inhibition of NK cell function.

A Changes in mRNA level expression of cholesterol metabolism genes. B Changes in protein level expression of cholesterol metabolism genes. C Quantitative results of protein expression. D Staining of lipid rafts, the cells shown in the figure with arrows represent the typical cells with obvious changes in lipid rafts. Scale bar = 20 μm. E Quantitative results of (E(a)) lipid rafts and (E(b)) activated immune synapses staining. F Activated immune synapses staining. G Changes in mRNA expression of NK cell killing related genes. H Changes in protein expression of NK cell killing related genes. I Quantitative results of protein expression. (“*”, “**” and “***” respectively represent significant differences at P < 0.05, P < 0.01 and P < 0.001 levels).