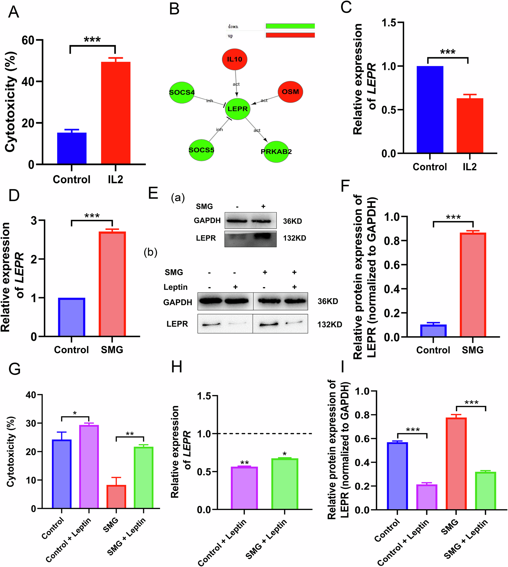
Fig. 4: Correlation between LEPR expression and the killing function of NK cells, treated by IL2 and simulated microgravity.

A Effect of IL2 on NK cell killing function. B Transcriptome changes in NK cells after IL2 treatment. C mRNA level expression of the LEPR gene after IL-2 treatment of NK cells. D mRNA level expression of the LEPR gene after simulated microgravity treatment. E Change in LEPR protein expression after simulated microgravity (E(a)) and leptin (E(b)) treatment. (F) Quantification of LEPR protein expression after simulated microgravity treatment. (G) Change of NK cell killing activity after leptin treatment in simulated microgravity. (H) Changes in the mRNA level of LEPR gene after treatment with leptin in simulated microgravity, the expression changes of the drug-added groups are relative to their respective non-drug-added groups. (I) Quantification of LEPR gene protein expression after treatment with leptin in simulated microgravity. (“*”, “**” and “***” respectively indicate significant differences at the P < 0.05, P < 0.01 and P < 0.001 levels).