Abstract
Human space exploration is rapidly advancing, with long-term expeditions becoming more common. Long-term space missions introduce prolonged exposure to microgravity and ionizing radiation, which elicit stress responses throughout many organ systems. As the cerebrovascular system is responsible for regulating blood flow to the brain, it is imperative to understand the effects of the space environment on the cerebrovascular system. Cerebrovascular alterations are also linked to neurological diseases such as Alzheimer’s Disease, Parkinson’s Disease, glaucoma, and stroke. This systematic review evaluates the current literature to demonstrate that spaceflight conditions (actual or ground-based analogs) can lead to changes in the cerebrovascular system at the network, cellular, and molecular levels. These findings demonstrate differences and similarities between cerebrovascular alterations due to the space environment and neurological conditions, highlighting that the mechanisms behind the reversibility and readaptation to Earth following spaceflight could inform treatments of neurological disease.
Similar content being viewed by others
Introduction
The cerebral vasculature refers to the complex network of blood vessels in the brain that are essential for the proper delivery of nutrients and oxygen, removal of waste and gas, as well as maintenance of the blood-brain-barrier (BBB), all of which collectively preserve the brain in a proper homeostatic state1. To enable proper brain operation and neuronal functioning, there exists a high metabolic demand that needs to be satisfied via the delivery of glucose and oxygen throughout the brain2. Through the arteries that branch off from the large cerebral arteries down to the terminal arterioles and subsequent capillaries, the many components of the cerebrovascular system (CVS) actively monitor blood flow distribution and are responsible for controlling various physiological factors at the network-wide and cellular/molecular levels3. In this review, the network-level functions of the CVS to be discussed include, but are not limited to, neurovascular coupling, cerebral perfusion, cerebral vasoreactivity, and cerebral autoregulation. Such network-level functions primarily modulate blood flow, tissue oxygenation, intraluminal pressure, and flow velocity2.
Neurovascular coupling is the regulation of cerebral blood flow distribution in response to high neural activity and, consequently, high energy demand4. This mechanism is altered in different neurological conditions, including neurodevelopmental and neurodegenerative diseases5,6. For this reason, clinicians and researchers utilize techniques like Blood-Oxygenation-Level-Dependent Magnetic Resonance Imaging (BOLD MRI), functional MRI (fMRI), and functional near-infrared spectroscopy (fNIRS) to measure vasoconstriction/vasodilation in response to neuronal activity, both under physiological and pathophysiological conditions7,8,9. The CVS also exhibits cerebral vasoreactivity, measured by changes in cerebral blood flow before and after exposure to stimuli, such as vasodilators and vasoconstrictors10,11. Early studies first looked if altered vasoreactivity could be a prognostic factor in patients with cardiovascular disease through changes in the regulation of blood perfusion and blood flow to the brain12,13,14. Fluctuations in the levels of both O2 and CO2 can also trigger a response; for instance, low levels of O2 (hypoxia) typically lead to vasodilation and low levels of CO2 (hypocapnia) typically lead to vasoconstriction15,16. Cerebral autoregulation is a key functional property of the CVS, involving the active, and not passive, capacity of blood vessels to sustain cerebral blood flow in response to a range of different intraluminal pressures to prevent brain hypo- or hyper-perfusion11,17. Cerebral autoregulation is now commonly divided into two categories: static and dynamic18,19. Static cerebral autoregulation involves the cerebral blood flow response to mean arterial blood pressure changes at steady state or longer periods of time. Dynamic autoregulation refers to the measurement of these same parameters of blood flow and pressure, over shorter periods of time and during more acute blood pressure changes in which the response can be observed across seconds or minutes20,21. During disease state, such as traumatic brain injury (TBI), altered autoregulation can result in a decrease in cerebral perfusion pressure, this decrease can then further lead to a decrease in cerebral blood flow22. The resulting diminished blood flow can subsequently cause ischemia, especially in tissues affected by a moderate to severe TBI, ultimately worsening the impact of the secondary injury18. Further, disruptions in cerebral autoregulation are not limited to TBI cases, as impaired cerebral blood flow maintenance or delayed cerebral autoregulation have also been observed in other neurological conditions like obstructive sleep apnea and schizophrenia23,24.
The effects that spaceflight has on the brain and the intracranial compartment have been examined25,26, in particular, the relationship between spaceflight and behavior27, neuronal injury28,29, aging30, changes in intracranial/intraocular pressure31,32,33, and oxidative stress damage34. A recent systematic review proposed variations in intracranial pressures as a possible mechanism contributing to the ophthalmic changes that occur in Spaceflight Associated Neuro-Ocular Syndrome (SANS)35, a condition affecting roughly 70% of returning astronauts32,33. Moreover, studies like the STS-90 Neurolab Spacelab mission provided a thorough evaluation of the effects that spaceflight has on the brain and central nervous system. Overall, the findings from STS-90 demonstrated changes to balance and postural stability, sleep and circadian rhythms, and importantly, blood pressure regulation and cardiovascular function following exposure to the space environment36. The current systematic review aims to analyze and describe the limited number of human and animal studies that have specifically assessed the functional properties of the CVS in spaceflight or ground-based analogs and provide context to this work using the more extensive literature on neurodegenerative diseases. Since the changes that occur in the brain of neurodegenerative conditions remain some of the most studied, and due to the limited number of studies on the effects on spaceflight in the brain, this review discusses the differences and similarities observed upon exposure to spaceflight/ground-based analogs and neurological disease, highlighting cerebrovascular alterations as a common brain response to stress. Importantly, no evidence has demonstrated that exposure to spaceflight conditions leads to the onset of neurodegenerative or neurological conditions, nor that is the intention of this review. Instead, we emphasize the distinct differences and commonalities to provide insight into the use of spaceflight research as another avenue of looking at cerebrovascular effects that can improve our understanding of neurological conditions.
The cellular and molecular (microvascular) structures that constitute the Neurovascular Unit (NVU), which maintain the BBB, are the drivers for proper CVS functioning (Fig. 1A). The BBB allows for the appropriate segregation of the brain environment from the rest of the body, where brain endothelial cells (BECs), sealed through tight junctions, prevent the passage of molecules and other foreign agents in and out of the CNS37. These tight junctions were firstly described as tight, physical, and electrical barriers connecting BECs which prevent circulating systemic components from entering the brain environment38,39,40,41. Nevertheless, BECs are also equipped with transport mechanisms that enable the selective exchange of nutrients, minerals, and gases such as glucose, iron, and CO2, respectively, for homeostatic maintenance of the CNS38. However, BECs alone do not account for all the functional aspects of the BBB. As previously mentioned, the BBB is primarily composed of the NVU, which collectively helps maintain the integrity and function of the microvascular system. BECs are a primary component of the NVU, along with pericytes surrounding these BECs, the basal lamina, the lumen, and the astrocytic end feet that wrap around the structure42. Within the NVU, pericytes and smooth muscle cells modulate arteriolar, venular and even capillary contractility43,44,45,46, regulate BEC signaling through gap junctions47, and have an immune-cell-like activity48,49,50. The basement membrane is the extracellular matrix that surrounds the outside of the endothelia whose functions range from maintaining cell polarity to proper exchange of intercellular molecules and growth factors for cellular differentiation51,52,53. The vessel lumen is the space that is surrounded by the internal side of the BECs’ cellular membrane, where plasma and blood cells reside54. Lastly, a key component of the NVU is the astrocytic end-foot that wraps around the structure to provide another layer of segregation and tightness. Astrocytic end-feet also express water channels, like aquaporins, in order to modulate water transport across the BBB and monitor permeability55,56. Further, signaling interactions between astrocytic end-feet and endothelial cells were described in early studies characterizing the propagation of calcium waves between these two cell types57. Since then, particularly as a response to disease, evidence has grown demonstrating the exchange of pro-neuronal factors and endothelial growth factors between astrocytes and endothelial cells for the protection and differentiation of the NVU58,59,60. Therefore, evidence exists for an intricate communication between all the components of the BBB. From endothelial-endothelial signaling through gap junctions to the delivery of nutrients and growth factors from the astrocytic end feet, these interactions help maintain proper integrity and restrain the BBB from becoming more permeable61,62,63.
A The Blood-Brain-Barrier (BBB), composed of the Neurovascular Unit (NVU), is an essential component of the cerebrovascular system which aids in the proper segregation of the brain environment from the rest of the body. Primary factors that make up the NVU, from the outer-most layer to the inner-most, include astrocyte end-feet, pericytes, basal lamina, brain endothelial cells, and lumen. B Space medicine aims to study, prevent, and treat the effects that the space environment has on the different organ systems. Created in BioRender. Estrella, L. (2025) https://BioRender.com/w06q989.
BBB disruption and damage to the NVU are quite prevalent in many neurological diseases like Alzheimer’s Disease (AD), Parkinson’s Disease (PD), Amyotrophic Lateral Sclerosis (ALS), and stroke58,63,64,65,66. BBB damage is primarily reflected by the disruption that takes place in the different components of the NVU67. Specifically, damage to the BECs can lead to altered expression of tight junction markers that help maintain the segregation between the CNS and the periphery. This damage can further activate certain adhesion molecules that then allow for the entrance of foreign factors and/or cells, eventually leading to pro-inflammatory consequences within the brain68. To date, the underlying mechanisms that lead to the observed BEC damage have not been fully established, although several studies have attributed this to systemic inflammation, neuroinflammation, and oxidative stress69,70,71. Growing evidence suggests that BBB damage is not selective to a particular neurological condition, but it is rather a general response to certain stressors and/or disease states. For instance, one major factor in BBB damage is oxidative stress, demonstrated in both the whole brain and BECs71. Increased oxidative stress is known to occur in both neurological conditions and spaceflight72,73,74,75,76. However, in neurological conditions, oxidative stress is thought to be driven by age-induced mitochondrial damage or neuroinflammation77, whereas oxidative stress in spaceflight is primarily attributed to the high solar and cosmic radiation that is present in the spaceflight environment. With this in mind, this review aims to identify, analyze, and describe existing evidence on the effects that spaceflight conditions have on the different components of the BBB, and to discuss the differences and similarities that exist between the observed BBB alterations in spaceflight and neurological conditions.
The field of space medicine has been important since the first human exploration mission to the border of the Earth’s atmosphere, branching off from the existing field of aviation medicine78. Space medicine has rapidly grown with the advancements in space exploration and the increased number of crewed missions, such as those to the International Space Station (ISS). Further, space medicine has recently gained more recognition79 and has been defined as “The practice of all aspects of preventative medicine including screening, health care delivery, and maintaining human performance in the extreme environment of space and preserving the long-term health of space travelers” by Pool & Davis, 200780. Preliminary studies on the physiological effects that spaceflight has on the human body showed changes in pulmonary and cardiovascular function81,82,83, which have led investigators to further explore the mechanisms behind space-induced changes in not just the cardiovascular system, but also in other body systems (Fig. 1B). Changes in the cardiovascular system, particularly fluid redistribution, have been commonly studied when looking at the effects of spaceflight84,85,86,87. This fluid redistribution is characterized by the shift of body fluid from the lower extremities to the upper body areas upon exposure to microgravity. The methods used to study physiological adaptations can vary, ranging from actual exposure to the space environment during a space mission or trips to ISS, to ground-based analogs of microgravity and space radiation. For humans, studies looking at actual exposure to the space environment include measurements before, during, and after spaceflight. In animal models, experiments are commonly performed upon arrival from space exposure like returning from the ISS and thus is commonly referred to as a “Live Animal Return” study. For simulated microgravity exposure in humans, ground-based analogs such as body immersion and head down tilt are amongst the most commonly applied88. The method of body immersion for simulated microgravity is commonly applied through either “wet” or “dry” immersion. Briefly, wet immersion consists of collecting physiological recordings from a subject at a fixed position for baseline and comparing those same parameters when the subject is immersed in thermoregulated water to create a neutrally buoyant environment, commonly with the water level above the middle chest89. Dry immersion is analogous to water immersion, with the difference that the water in which the subject is immersed is covered with an elastic water-proof fabric90. In the head down tilt (HDT) human microgravity analog, the subject is placed in a supine position on a bed that is tilted at a specific angle that alters the vector of gravitational force on the body, leading to physiological changes similarly observed under microgravity conditions91,92. While immersion techniques and HDT experiments allow researchers to look at microgravity-like effects on the human body while on Earth, the main limitation to these studies is that gravity is still present. For instance, in the immersion models, the head of the participant is not in the neutrally buoyant environment; and in HDT, a gravity vector force remains present. Current ground-based human analogs also fail to introduce other space environment variables, like space radiation, primarily due to their invasive nature. To date, the only avenue to obtain full exposure to the space environment is actual spaceflight. For simulated microgravity in animals, particularly in rodents, lower extremity limb suspension, or hindlimb unloading (HU), is the rodent equivalent to HDT and it is a common method used to simulate the physiological effects that microgravity has on the animal body on Earth. HU consists of suspending the lower part of the body, usually by a tail suspension or using a pelvic harness at a fixed angle for a specific period of time in order to recapitulate changes in body fluid redistribution, intraluminal pressure, and blood flow93,94,95,96. Similar to the human-based analogs of microgravity, HU cannot truly replicate microgravity and doesn’t account for the radiation exposure in the space environment. Indeed, some measurements from HU mice even show the opposite effect as those mice that experienced spaceflight, when compared to ground-controls97. However, animal models allow for exposure to simulated space radiation on Earth. For instance, analogs of simulated galactic cosmic rays (GCRs), composed of different high-energy and electrically charged nuclei, are used to expose pre-clinical animal models to specific radiation dosages, enabling the study of their physiological effects98,99. NASA has also developed a ground-based GCR simulator at the NASA Space Radiation Laboratory at Brookhaven National Laboratory, allowing researchers to better understand radiation risks that astronauts may encounter in future space missions100. An important caveat for experiments using the GCR simulator is that the total dosage of simulated radiation is commonly given at one timepoint, rather than low doses over a long period of exposure as occurs in actual spaceflight.
Among some of the major changes studied using these ground-based analog tools are the effects that spaceflight has on the musculoskeletal, cardiovascular, visual, vestibular, respiratory, and nervous systems101. Of note, some of these homeostatic deviations are thought to be adaptations of the human body that can readjust upon return to Earth102,103,104, although this may not always be the case. The ability of the body to readapt to the pre-flight state following return to Earth is a key distinction to point out between spaceflight and neurodegenerative conditions. Neurodegenerative conditions are known to be progressive and irreversible.
Pre-clinical studies using Live Animal Return animal models post-spaceflight have investigated the effects that the spaceflight environment has on neurodegeneration and in the progression of disease pathology. For instance, Cherry et al. demonstrated that exposure to simulated space radiation exacerbated both amyloid-beta pathology and cognitive decline in a transgenic mouse model of Alzheimer’s Disease (AD)105. However, it is important to note that spaceflight did not induce the onset of AD pathologies, rather it exacerbated the existing pathology105. Regarding changes in the cerebrovasculature, different research groups have initiated studies on the neurological effects of spaceflight conditions, including their cerebrovascular consequences, which will be discussed in this review.
Space exploration is on the rise, with ongoing missions to travel to the Moon and Mars planned, which will extend the exposure time of astronauts to the space environment beyond our atmosphere. NASA has also recently released a list of hazards associated with human spaceflight106 (NASA.gov). Notably, two major hazards mentioned in the list include ionizing radiation and microgravity, which, thus far, have been the major environmental conditions modeled in ground-based analogs of spaceflight. With this in mind, new research has been focusing on the cerebrovascular changes of spaceflight at both the network-wide and cellular/molecular levels, using human and animal subjects. Despite being a relatively new topic in the field of aerospace medicine, it is crucial to understand spaceflight-mediated cerebrovascular adaptations and their potential neurological impact. The purpose of this review is to examine the current literature relating to the cerebrovascular adaptations and homeostatic disturbances that occur to actual spaceflight or ground-based analogs and to compare and contrast these effects with those observed in certain neurological conditions. This review is intended to serve as a resource to expand the knowledge of this emerging area of research and to highlight the potential contributions that spaceflight research could have in the better understanding of brain responses to neurological disease and vice-versa.
Results
Human studies
The human body and the effect that space has on such has been studied for many decades. In the case of space-driven cerebrovascular changes, Dr. Roberta Bondar pioneered this area of research as the first neurologist to travel to space where she recorded cerebral blood flow changes while onboard the STS-42 International Microgravity Laboratory (IML-1)107. Much of Dr. Bondar’s groundbreaking work laid the foundation for the studies detailed in this systematic review108,109,110,111. A total of 25 scientific publications were included in the final analysis focusing on studies involving humans exposed to either actual or simulated spaceflight conditions. A summary of the articles with their corresponding method of exposure to spaceflight conditions, the sample size, sex, and a brief explanation of their major findings is demonstrated in Table 1. Specifically, for studies examining dynamic changes in CSF, two records were found to meet the criterion (Table 1—Section 1). These studies suggest that spaceflight leads to enhanced CSF flow dynamics in two different methods of exposure, actual spaceflight and a simulated microgravity via HDT112,113. In numerous studies, exposure to real or simulated spaceflight conditions (Table 1—Section 2) led to a decrease in cerebral perfusion and cerebral blood flow velocity114,115,116,117,118,119,120,121,122,123,124,125. In contrast, Kawai et al. showed that simulated spaceflight with HDT led to increased cerebral blood flow velocity122. Additionally, five records assessing intracranial pressure (ICP) and cerebral structure upon exposure to spaceflight conditions were also included (Table 1—Section 3). Notably, the ICP findings in astronauts following spaceflight, measured non-invasively through a model estimating ICP via doppler-obtained middle cerebral artery blood flow and tonometry-obtained arterial blood pressure from the radial artery, did not reveal any significant alterations in intracranial pressure126. On the other hand, using otoacoustic emission phase changes as an indirect measurement of ICP, Moleti et al. reported increased ICP following spaceflight33. Therefore, published ICP estimates following spaceflight vary, and warrant further development or refinement of non-invasive measurement techniques for future studies. Structurally, real or simulated microgravity was shown to lead to several changes to the morphology of the central sulcus127, CSF spaces127, and significant brain displacements with altered tissue densities128. Finally, while not statistically significant, one study found a mild nominal increase of cerebral microbleeds in astronauts after spaceflight129. Lastly, six studies looked at changes in cerebral autoregulation (Table 1—Section 4)130,131,132,133,134,135. Interestingly, the studies reported contradictory findings regarding whether cerebral autoregulation is affected after simulated microgravity and/or spaceflight. One study demonstrated altered responses to pressure changes following spaceflight130, while others showed preserved and even improved cerebral autoregulation131,132,133. More specifically, Blaber et al. categorized astronauts based on the presence or absence of orthostatic intolerance and showed that cerebral autoregulation is only altered in individuals with orthostatic intolerance, and that those without orthostatic intolerance had preserved autoregulatory function135. Thus, these data suggest that when examining cerebral autoregulation, it is necessary to consider if the subject falls within a sub-population exhibiting orthostatic intolerance.
Animal studies
Since it still remains difficult to experimentally examine cellular and molecular mechanisms without the use of invasive interventions, studies using non-human models were also added to the inclusion criteria. This addition resulted in 26 records. The summarized search results are presented in Table 2.1, Table 2.2, & Table 2.3, providing details on the models that were used, the method of exposure to spaceflight conditions, the sex, and the articles’ major conclusions. Of note, while many animal studies have looked at physiological changes in animal models after exposure to simulated ionizing radiation136,137,138, none of the studies retrieved for this systematic review assessed for cerebrovascular changes in the context of ionizing radiation. However, the studies of live animal return models presented here can be considered to include exposure from both microgravity and ionizing radiation.
The animal reports included in this review, particularly focusing on the mitochondrial damage and oxidative stress that may result from exposure to spaceflight conditions, were all conducted in rats using the hindlimb unloading (HU) method to simulate microgravity. Based on the overall conclusion from these studies, exposure to simulated microgravity leads to significant increases in mitochondrial reactive oxygen species (ROS) levels within rat cerebral arteries, particularly involving free radicals like superoxide anions. Further, reduced levels of antioxidant proteins were also observed. Notably, stimulation with antioxidant treatments reversed the observed disruptions, suggesting that ROS-induced mitochondrial damage occurs139,140,141,142,143,144,145,146.
A total of 9 records were included for studies that found changes is general cellular pathways within rat cerebral arteries. Interestingly, most of these reported changes related to calcium homeostasis, suggestive of alterations after exposure to simulated microgravity147,148,149,150,151,152. Other cellular mechanisms that were found to be changed included the activation of DNA repair mechanisms and disrupted autophagic functions after real spaceflight exposure153,154,155.
Regarding changes in cerebrovascular mechanical properties, a study demonstrated that cerebral vasoreactivity was altered after spaceflight conditions, accompanied by the onset of hypertrophic arterial structural changes such as increased thickness and cross-sectional area156. A common finding across multiple studies and vessel types was that spaceflight conditions lead to decreased vasodilation and/or increased vasoconstriction due to dysfunction in endothelial nitric oxide synthase pathway157,158,159,160. Another common measure is the myogenic response, which is characterized by the increase or decrease in the diameter of vessels upon a decrease or increase in the intraluminal pressure, respectively161,162,163. Here, two studies reported decreased myogenic vasoconstriction in isolated vessels from HU164 and live animal return models97.
For BBB alterations, it was found that animals exposed to real spaceflight conditions exhibited altered BBB and blood-retinal-barrier (BRB), reflected by the reduction in the expression of brain endothelial cell tight junctional proteins. Additionally, BBB permeability appeared to be increased, and these major findings were correlated to an increase in ROS levels within the brain165,166.
Discussion
The cerebrovascular system plays a pivotal role in maintaining brain homeostasis, which can be impaired by environmental changes like exposure to spaceflight conditions. Cerebrovascular impairments, be it network-level changes like blood flow velocity or cellular and molecular changes like BEC tight junction damage, can lead to downstream detrimental effects in the brain. In this review, the overarching goal was to identify existing evidence demonstrating that spaceflight (actual or simulated) conditions can induce changes in the cerebrovascular system, including at the network-wide and cellular/molecular levels. Furthermore, we identified differences and similarities between CVS changes observed in spaceflight and in neurodegenerative diseases. Network-level cerebrovascular changes as defined in the current review, included articles analyzing changes in blood flow dynamics, velocity, circulation, and cerebral autoregulation.
Further, we reported on existing evidence regarding cellular and molecular changes such as altered vessel mechanical properties, blood-brain-barrier disruptions, and dysregulation of molecular pathways like those involved in Ca2+ homeostasis within the cells that makeup the NVU.
We examined evidence from 25 scientific articles using human subjects to study the effects that spaceflight conditions have on the cerebrovasculature. Our interpretation of these data is that significant changes in the CSF fluid dynamics and fluid production occur in space. Evidence suggests that an increase in post-flight CSF production occurs, likely as a compensation from the drastic fluid shift that takes place upon returning from space. That is, during spaceflight, increased ICP and the upward shift in fluid may lead to downregulated CSF production112,167. However, upon return to Earth, the drastic downward shift in fluid and ICP rebalance appears to trigger a compensatory stimulation of CSF production108. While not discussed in the identified studies, we anticipate that this observation in post-flight upregulation of CSF production would eventually readjust to pre-flight production levels, as the body would readapt to Earth conditions. Although not explicitly identified in the literature search for the current review, the glymphatic system, which covers a network of passageways by which the brain clears waste and maintains proper perivascular space volumes may emerge as an important player in CSF homeostasis in spaceflight168. As glymphatic dysfunction could become a potential contributor to changes in CSF169, studies have demonstrated enlargement of perivascular spaces in both neurological conditions and after long-term spaceflight170,171, highlighting that glymphatic alterations can disrupt CSF dynamics and could contribute to increased ICP. Decreased cerebral perfusion, regardless of its cause, can result in alterations in the levels of oxygenation and nutrient delivery to the brain172. These vascular effects are similar to those observed in certain neurological conditions, like AD, in which blood perfusion and dynamics are known to be altered173,174. Of note, some of the observed changes in blood flow dynamics due to spaceflight are adaptations that have shown to be reversible in some cases131,175; whereas in AD, these become exacerbated as the disease progresses. With this in mind, questions remain to be answered, like whether space-induced network-wide cerebrovascular changes could have a detrimental effect in the brain microvasculature at the cellular/molecular levels, where a subsequent cellular response can lead to further disruptions and the onset of other pathologies like neuroinflammation. Thus, a positive feedback loop could exist between continuous network-level vascular disruptions and cellular/molecular stress responses (Fig. 2). Two articles looking at ICP changes were also identified and reviewed33,126. Here, Iwasaki et al. concluded that long-duration spaceflight does not lead to a systematic or consistent increase in postflight ICP126, whereas Moleti et al. reported an indirect increase in ICP during spaceflight123. A possible reason for these inconsistencies is the differences in measurement timepoints and techniques used to determine ICP. Iwasaki et. al. used a doppler-obtained middle cerebral artery blood flow and tonometry-obtained arterial blood pressure from the radial artery to estimate ICP126, whereas Moleti et al. used the indirect relationship between otoacoustic emission phase changes and ICP123. Furthermore, Iwasaki et al. reported preflight and postflight measurements126, whereas Moleti et al. showed data from preflight, during spaceflight, and postflight123. Indeed, Moleti et al. did not see any changes between preflight and postflight measurements, just as Iwasaki et al. reported33,126. However, the postflight measurements from Moleti et al. appeared to be the consequence of a rapid decrease, arguable readaptation to Earth, from the reportedly elevated in-flight ICP123. Based on the findings from both Iwasaki et al. and Moleti et al., we can infer that ICP likely increases during spaceflight and rapidly decreases back to baseline, possibly even lower than baseline, upon return to Earth. Collectively these data further highlight the importance of in-flight measurements, as rapid adaptation to gravitational forces on Earth could mask changes that occur on orbit. Another important area of research looks at changes in intraocular pressure (IOP), which are also known to play a key role in the pathophysiology of other neurological conditions, particularly in glaucoma176,177. Findings from investigations of space-induced IOP changes could contribute to the better understanding of the relationship between IOP changes and neuro-ophthalmic disease.
Spaceflight-induced cerebrovascular disruption could lead to further damage to the brain microvasculature, which can compromise the BBB structural integrity and increase its permeability, allowing foreign molecules and peripheral immune cells to enter the brain and produce a pro-inflammatory response. The formed pro-inflammatory response can further disrupt the cerebrovasculature and give rise to a continuous detrimental cycle. How these physiological disruptions could be reversed following re-entry could be the key to treatment of neurological conditions on Earth. Created in BioRender. Estrella, L. (2025) https://BioRender.com/w06q989.
In human studies looking at cerebral autoregulation and cerebral blood pressure, there were some contradictory findings. Iwasaki et. al. showed, by examining pre-flight (73–24 days before flight), in-flight (16 days), and post-flight (1–5 days after landing) data, that cerebral autoregulation is preserved and possibly even improved after space exposure131. On the other hand, Zuj et. al. showed, by examining pre-flight (36−22 days before flight) and post-flight (3 h–2 days) data, that cerebral autoregulation is altered after space exposure through reduced cerebrovascular responses to changes in blood pressure130. While the pre- and post- flight timepoints were relatively similar, as well as the age of the participants in each study (40 ± 2 years in Iwasaki et. al. and 48 ± 4 years in Zuj et. al.), the major difference between these studies was the time of exposure to the space environment. Iwasaki et. al. performed the studies after the Neurolab 16 day space shuttle mission, whereas Zuj et al. focused on the effects of space after a long-duration exposure of 147 ± 49 days on orbit. The difference in mission duration may explain the contradictory findings from each study and may suggest that cerebral autoregulation is only impacted following long-term exposure to the spaceflight environment. Nevertheless, using the HDT analog of microgravity, Fois et al. and Kermorgant et al. showed an activation and improvement of cerebral autoregulation after HDT, respectively132,133, concurring with the findings from Iwasaki et al.131 Perhaps the inconsistency in the cerebral autoregulation results between the various space and ground-based studies lies in the findings from Blaber et al., in which autoregulation was measured in astronauts with and without orthostatic intolerance following spaceflight135. Blaber et al. found that astronauts without orthostatic intolerance had preserved autoregulatory function135, just as shown by Iwasaki et al.131, Fois et al.132, and Kermorgant et al.133. However, astronauts that experienced orthostatic intolerance showed impaired cerebral autoregulation, similar to the reports from Zuj et. al.130. The findings from Blaber et al. highlight that orthostatic intolerance and cerebral autoregulatory alterations may go hand-in-hand. In other words, an astronaut that experiences orthostatic intolerance may be more likely to exhibit altered cerebral autoregulation when on orbit.
Several of the animal studies from this systematic review corroborate the changes in blood pressure observed in human spaceflight studies and inform the cellular and molecular pathways responsible for cerebrovascular stress. Notably, using the HU model in rats, Xie, et al. observed that the resting intracellular Ca2+ concentration was elevated in vSMCs of the cerebral artery149. It was proposed that this elevation was reflective of slight depolarization of the membrane potential, coinciding with observed increases in L-type calcium channel and BKCa channel currents and reduced Kv channel currents. Strikingly, these results were consistent with spontaneously hypertensive rats, suggesting a component of cerebrovascular stress in spaceflight could be due to sustained elevations in intraluminal pressure. A follow-up study where HU was interrupted once a day for 1 h, through stationary standing, was sufficient to partially mitigate these stress effects151, suggesting the impact of pressure changes and stress associated with unloading are reversible, however the length of exposure may be a critical variable. Work from Taylor et al. demonstrated an increase in maximum vessel diameter and reduced spontaneous tone in exteriorized basilar arteries from live animal return mice, compared to ground controls97. Since the myogenic response is an important component of cerebral autoregulation178, these data suggest that mice exposed to the space environment display a level of autoregulatory dysfunction, in line with human studies in astronauts130,135. Since the mechanisms underlying autoregulation are more straightforward to study in exteriorized pressurized arteries from rat and mouse models, studying the cerebral vasculature in rodents provides a good model for probing what cellular signals may be changing in spaceflight. These mechanistic insights could contribute to our understanding of autoregulation alterations in astronauts.
Overall, studies in humans, corroborated by animal studies, have provided evidence, primarily at the network-level of the cerebrovasculature, that exposure to the spaceflight environment leads to changes including cerebral blood flow dynamics, pressure, fluid shifting, and the ability to respond to pressure changes. Despite this, it is currently difficult to differentiate between reversible and irreversible effects of spaceflight. While studies have demonstrated that astronauts are able to generally recover from the stress of spaceflight, the scope and degree of the lasting effects, such as increased incidence of cardiovascular disease, remain controversial179,180,181. Regardless, astronauts are considered at risk for permanent ocular and auditory damage182,183, which are adjacent to cerebrovascular dysfunction.
Perhaps the most thorough study on the lasting effects of long-term spaceflight is the “NASA Twin Study,” in which one man went on a year-long space mission, while his twin brother remained on Earth184. Before, during, and 6 months after the spaceflight mission, a wide array of samples were collected to observe acute and chronic changes of long-term space exposure. Compared to the twin that remained on Earth, a variety of measurements (metabolic, cellular, etc.) had changed in the spaceflight twin. While many of these measurements returned to normal following 6 months of recovery on Earth, there remained a surprising number of lasting effects. Notably, investigators observed a decrease in cognitive function in the spaceflight twin at the end of the 6-month observation period, consistent with chronic cerebrovascular stress.
The reported changes discussed in this review are also shared with certain neurological conditions, highlighting that these CVS alterations are likely a more general response of the brain to stress. Further studies are necessary to better understand the etiology of spaceflight-induced changes in cerebrovascular function to be able to develop countermeasures for future astronauts embarking on long-term space expeditions. Although some of the vascular changes presented in this review are shared with neurological conditions, the reversibility of many spaceflight-associated changes upon readaptation to Earth make them distinct from neurological conditions, which are typically progressive. For this reason, studying the underlying etiology of spaceflight-induced changes and the factors that contribute to reversibility could aid in understanding similar responses in the brain in neurological disease, and identify potential therapeutic targets.
While studies in humans remain some of the most translatable data for understanding the effects that spaceflight has on the cerebrovascular system, animal studies have offered crucial mechanistic insights at the cellular and molecular levels. The necessity for animal experimentation in the field of space medicine research is primarily due to the difficulty that exists in performing physiological measurements on humans in orbit. This review presents some of the existing laboratory animal data demonstrating that real or simulated spaceflight can induce changes in the mitochondrial oxidative stress balance, alterations of cellular pathways (primarily Ca2+-dependent) in cerebral arteries, and disruptions in the structural integrity of the neurovascular unit within cerebral arteries. The increased production of ROS and increased oxidative stress in the brain are not exclusive to one disease; rather, they are present as a pathology in many other neurological conditions like Alzheimer’s Disease, Parkinson’s Disease, and Traumatic Brain Injury185. Interestingly, the data analyzed from the records collected for this review concluded that exposure to spaceflight conditions leads to increased oxidative stress and ROS-induced mitochondrial damage in cerebral arteries. The reported space-induced mitochondrial disruptions139,140,141,142,143,144,145,146 support the idea that mitochondria within the brain are a vulnerable population and highlights this organelle’s role in responding to alterations in brain homeostasis, either due to an existing condition, like neurological disease, or an environmental exposure, like spaceflight exposure.
Other collected studies in this review examined changes in cellular pathways following exposure to spaceflight conditions and predominantly found alterations to pathways related to Ca2+ homeostasis. Either observed through changes in Ca2+ storage or modifications in Ca2+ current densities, these types of deviations can lead to altered Ca2+-dependent signaling and potentially give rise to other stress-induced mechanisms that can further alter cells within the brain, like Ca2+-dependent cellular apoptosis147,148,149,150,151,152,153,154,155.
Lastly, records collected in this review were identified with evidence demonstrating the effects that spaceflight conditions have on cerebral artery mechanical properties. After analysis of the findings, the data suggest that spaceflight leads to altered cerebral vasoreactivity and disrupted endothelial-dependent vasodilation. Changes in endothelial vasoreactivity and vasodilation may be related to the network-level cerebrovascular disruptions that were reported in the human studies involving changes in cerebral blood flow and cerebral perfusion. As previously mentioned, cerebrovascular alterations may result in altered nutrient delivery and improper oxygenation to brain tissue, subsequently triggering a stress-mediated response not only from the cellular and molecular components of the microvasculature, but also from brain cells surrounding those affected brain regions. The BBB and the BRB are critical components of the cerebral microvasculature, ensuring the proper segregation of the nervous system from the rest of the body. Data analyzed in this review from studies that evaluated the effects of spaceflight to the components of the BBB and BRB demonstrated that exposure to the spaceflight environment leads to disruptions of the structural integrity of the BRB and the BBB, reflected by altered expression of the endothelial cell tight junctions and an increase in permeability. Reported changes to the BRB and alterations to cell viability pathways have been considered as some of the molecular contributors leading to spaceflight-induced ocular impairment and injury165,186. Other studies have also proposed a multi-hit hypothesis behind the etiology of SANS after identifying a higher incidence of SANS-related pathologies in astronauts, and/or subjects under simulated microgravity, who exhibited specific single nucleotide polymorphisms (SNPs) in genes related to vitamin B12-dependent one-carbon pathways and reduced concentrations of folate (vitamin B9)31,187. This multi-hit hypothesis states that genetics and B-vitamin status could be considered as two key factors contributing to endothelial cell dysfunction and consequent ocular impairment187. That is, higher SNPs in one-carbon-related enzymes, like methionine synthase reductase and serine hydroxy methyltransferase, as well as compromised concentration of folate can lead to BEC dysfunction, reflected by decreased nitric oxide synthesis and increased production of ROS187. A very compelling study that further supports this multi-hit hypothesis was the astronaut case report by Brunstetter et al. In this study, an astronaut with a severe case of SANS, who exhibited one-carbon-related pathway SNPs, showed a significant improvement in SANS-related pathological measurements after administration of B-vitamin supplementation and a reduction in cabin CO232. Importantly, while the data presented in Brunstetter et al. strongly align with the SANS multi-hit hypothesis, the authors highlighted that no causative conclusions could be made from a single report as these observations remained correlational, yet it is worth further investigation32.
Disruptions to the BBB are a well-documented consequence of brain stress, as it is in multiple neurodegenerative conditions188. BBB disruption in neurodegenerative disease often leads to immune cell infiltration and neuroinflammation, which can worsen any prior damage present within the brain. A similar process may occur during spaceflight. For instance, it has been shown that BBB and BRB disruptions also occur in space165,166, providing strong evidence that stress-induced brain alterations, like those seen in neurodegenerative disorders, are not unique to Earth-based conditions. That is, BBB breakdown is known to be present in neurodegeneration, which can allow for peripheral immune cells to enter the brain and trigger the release of pro-inflammatory cytokines that can further damage the brain’s microvasculature and allow even more immune cells to infiltrate, creating a detrimental positive feedback loop that worsens neuronal and glial cell injury. A similar process could potentially be mirrored in the BBB disruptions observed in spaceflight (Fig. 2), which makes any readaptation following ground recovery a novel area of research. The goal of this review is to highlight that further understanding of the reversibility and readaptation of BBB changes and other vascular alterations following spaceflight recovery could provide new therapeutic insights for progressive neurological diseases here on Earth. Further research in the field of space neuroscience could focus on potentially identifying the mechanisms or molecular pathways that trigger the reversibility and readaptation of these vascular alterations that take place upon return to Earth after spaceflight. Thus, targeting such pathways and stimulating their mechanisms of action could function as a novel therapeutic strategy against vascular, or other, alterations that similarly occur in neurodegenerative conditions.
An important limitation to highlight from this systematic review is that the conclusions generated here come from a compilation of previously published research works from different research groups, which are heterogeneous in nature. That is, while similar techniques and experimental approaches were taken, the methodological variations, sample sizes, mission duration, and experimental conditions may introduce inconsistencies and affect the generalizability of the findings. Sex as a biological variable is another important factor to consider. Having said this, the scarce number of female subjects used in these studies, particularly in the animal studies, limit how the conclusions drawn can be applied across sexes. Nevertheless, Blaber et al. showed compelling results on the sex differences that exist regarding changes to autoregulatory function, in which they concluded that female astronauts may be more susceptible to developing presyncope, compared to male astronauts135.
Human space exploration is rapidly advancing, with scheduled missions planned for long-term explorations that will extend the exposure of the human body to the hazards that come with the space environment. Space medicine is an emerging specialty of medicine that stems from aviation medicine, focusing on preventing, treating, and studying the effects that the space environment has on the different physiological systems of the human body. However, the cerebrovasculature remains a scarce area of study in space medicine due to the challenges of collecting physiological data on orbit, despite foundational research having been done in both humans and animals. In this review, we identified existing evidence on the effects that the space environment has on the cerebrovasculature, guided by the overarching hypothesis that there is existing evidence demonstrating that spaceflight (actual or simulated) conditions can lead to changes in the cerebrovascular system, including at the network-level and cellular/molecular level. Based on a systematic collection of studies published up to the year 2025, we report that evidence primarily demonstrates network-level cerebrovascular changes in blood flow dynamics, CSF production, brain structure, and cerebral artery structure. Further, cellular and molecular changes have primarily been investigated using laboratory animal models, and data from the collected studies in this review suggested that spaceflight conditions (actual or simulated) lead to disruptions of the components within the neurovascular unit. The primary mechanisms of disruption pointed towards changes in Ca2+ homeostasis, increased ROS levels, and oxidative stress-induced mitochondrial dysfunction. We further expanded on the differences and similarities between spaceflight-induced CVS alterations and neurodegenerative-induced CVS alterations, not with the intent to link spaceflight as a possible rout towards neurodegenerative disease pathogenesis, but rather to highlight how the study of spaceflight-induced CVS alterations and subsequent readaptation upon return to Earth could contribute to a better understanding of how the CVS responds to different stressors, be it spaceflight or neurological disease.
Methods
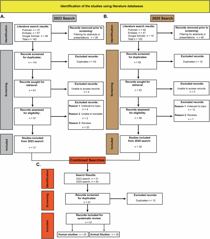
Two comprehensive searches of scientific articles were conducted. The first search was performed in September of 2023 and included articles up to the year 2023. The second search was conducted with updated keywords and performed in September of 2025 to include articles up to the year 2025. In both searches, a population, intervention, control, and outcomes (PICO) search on Embase, an advanced search on PubMed, and an advanced search on Google Scholar were used to extract the scientific articles used in this review (Fig. 3).
2023 Literature search
For the PICO search on Embase, the parameters used for the studied population were “Astronaut” OR “Cosmonaut” OR “Space Traveler.” For the studied intervention, the terms used were “Space Flight” OR “Spaceflight” OR “Microgravity” OR “Cosmic Radiation” OR “Galactic Radiation” OR “Simulated Spaceflight.” The outcomes or effects to be studied were categorized by the terms “Cerebrovascular Disease” OR “Cerebrovascular Damage” OR “Cerebrovascular Changes” OR “Cerebral Blood Vessel.” A total of 57 results were obtained, of which 32 were full scientific articles published in accredited journals, not including abstracts nor conference presentations. Due to the scarcity of knowledge on this topic and the difficulty in obtaining relevant information related to this topic, it was decided to include studies that covered not only humans but also laboratory animals.
Using the PubMed database, the advanced search criteria were developed based on the following terms: “Spaceflight” OR “Microgravity” OR “Cosmic Radiation” AND “Cerebrovascular” AND “Cerebral Blood Vessel” NOT “Review”. The search results found 37 articles that met the specified criteria. After further screening and removal of abstracts, reviews, and non-full-text articles, 36 final publications were included for analysis to determine their relevance to the topic under discussion.
Finally, for the Google Scholar search, the parameters used in the advanced search option were that the following terms should be present in the title of the articles: “Spaceflight” OR “Microgravity” OR “Galactic Radiation” AND “Cerebrovascular” OR “Cerebral” NOT “Review”. The search yielded a total of 48 results, of which 46 were primary research scientific articles and not scientific reviews or other non-full-text publications.
The search results from all three literature search platforms yielded a total of 114 articles. After carefully going through relevance exclusion screening for cerebrovascular-related studies only, based on the titles, the abstracts, and excluding any duplicate articles in the search results from each platform, a total of 31 publications were included in the final selection (Fig. 3A).
2025 Literature search
For the PICO search on Embase, the parameters used for the studied population were “Astronaut” OR “Cosmonaut” OR “Space Traveler.” For the studied intervention, the terms used were “Spaceflight” OR “Microgravity” OR “Cosmic Radiation” OR “Simulated Spaceflight” OR “Spaceflight Model” OR “Space lab” OR “Space Shuttle” OR “Cosmic Ray” OR “Galactic Radiation” OR “Space Radiation”. The outcomes or effects to be studied were categorized by the terms “Cerebrovascular Disease” OR “Cerebral Autoregulation” OR “Intracranial Pressure” OR “Brain Blood Flow” OR “Brain Vascular Disease” OR “Cerebral Small Vessel Disease” OR “Cerebrovascular Damage” OR “Cerebrovascular Disorders” OR “Brain Pressure” OR “Intracerebral Pressure” OR “Cephalic Blood Flow”. A total of 137 results were obtained, and a PICO filter was applied to exclude reviews, leaving 47 articles left for manual screening of abstracts, conference presentations, or other reviews not detected by the PICO filtering. A total of 35 articles were included at the end from the updated PICO search.
Using the PubMed database, the advanced search criteria were developed based on the following terms: “Spaceflight” OR “Microgravity” OR “Cosmic Radiation” AND “Cerebrovascular” AND “Cerebral Autoregulation” NOT “Review”. The search results found 40 articles that met the specified criteria. After further screening and removal of abstracts, reviews, and non-full-text articles, 19 final manuscripts were included.
For the Google Scholar search, the parameters used in the advanced search option were that the following terms should be present in the title of the articles: “Spaceflight” OR “Microgravity” OR “Cosmic Radiation” AND “Cerebrovascular” OR “Cerebral Autoregulation” NOT “Review”. The search yielded a total of 15 results, of which 8 were primary research scientific articles and not scientific reviews or other non-full-text publications.
The search results from all three literature search platforms yielded a total of 62 articles. After carefully going through relevance exclusion screening for cerebrovascular-related studies only, based on the titles, the abstracts, and excluding any duplicate articles in the search results from each platform, a total of 30 publications were included in the final selection (Fig. 3B).
Combined literature search results and further categorization
The combination of both 2023 and 2025 searches provided a total of 61 articles, of which 10 were duplicates (Supplementary File 1). Thus, a total of 51 articles were included in this review (Fig. 3C). To stratify the list of articles, the 51 publications were classified into two general categories: human studies and laboratory animal studies. After this general classification, subcategories were established based on the frequency of conclusions reported in the studies using humans and laboratory animals. In the case of human studies, 25 scientific articles were subcategorized, including: dynamic changes in cerebrospinal fluid (2 records), changes in cerebral blood flow and velocity (12 records), disruptions in intracranial pressure and cerebral structure (5 records), and changes of autoregulation and cerebral blood pressure (6 records). For the 26 laboratory animal studies that were analyzed, subcategories based on conclusions included: mitochondrial damage and oxidative stress (8 records), dysregulation of cellular pathways (9 records), and disruptions in cerebral vascular structure and the blood-brain barrier (9 records).
Data availability
All data relevant to this study are included in the article or uploaded online as supplementary information.
Code availability
No code was developed during the analysis and preparation of this manuscript.
References
Schaeffer, S. & Iadecola, C. Revisiting the neurovascular unit. Nat. Neurosci. 24, 1198–1209 (2021).
Ozturk, E. D. & Tan, C. O. Human cerebrovascular function in health and disease: insights from integrative approaches. J. Physiol. Anthropol. 37, 4 (2018).
Agarwal, N. & Carare, R. O. Cerebral vessels: an overview of anatomy, physiology, and role in the drainage of fluids and solutes. Front. Neurol. 11, 611485 (2021).
Drew, P. J. Neurovascular coupling: motive unknown. Trends Neurosci. 45, 809–819 (2022).
Girouard, H. & Iadecola, C. Neurovascular coupling in the normal brain and in hypertension, stroke, and Alzheimer disease. J. Appl. Physiol. 100, 328–335 (2006).
Ouellette, J. et al. Vascular contributions to 16p11.2 deletion autism syndrome modeled in mice. Nat. Neurosci. 23, 1090–1101 (2020).
Chen, W.-L. et al. Functional near-infrared spectroscopy and its clinical application in the field of neuroscience: advances and future directions. Front. Neurosci. 14, 724 (2020).
Jafarian, A., Litvak, V., Cagnan, H., Friston, K. J. & Zeidman, P. Comparing dynamic causal models of neurovascular coupling with fMRI and EEG/MEG. NeuroImage 216, 116734 (2020).
Pillai, J. J. & Zacà, D. Comparison of BOLD Cerebrovascular reactivity mapping and DSC MR perfusion imaging for prediction of neurovascular uncoupling potential in brain tumors. Technol. Cancer Res. Treat. 11, 361–374 (2012).
Dahl, A., Russell, D., Nyberg-Hansen, R., Rootwelt, K. & Bakke, S. J. Cerebral vasoreactivity in unilateral carotid artery disease. A comparison of blood flow velocity and regional cerebral blood flow measurements. Stroke 25, 621–626 (1994).
Sforza, M. et al. The impact of cerebral vasomotor reactivity on cerebrovascular diseases and cognitive impairment. J. Neural Transm. 129, 1321–1330 (2022).
Vorstrup, S., Brun, B. & Lassen, N. A. Evaluation of the cerebral vasodilatory capacity by the acetazolamide test before EC-IC bypass surgery in patients with occlusion of the internal carotid artery. Stroke 17, 1291–1298 (1986).
Silvestrini, M. Impaired cerebral vasoreactivity and risk of stroke in patients with asymptomatic carotid artery stenosis. JAMA 283, 2122 (2000).
Dahl, A. et al. A comparison of transcranial Doppler and cerebral blood flow studies to assess cerebral vasoreactivity. Stroke 23, 15–19 (1992).
Demchenko, I. T., Oury, T. D., Crapo, J. D. & Piantadosi, C. A. Regulation of the brain’s vascular responses to oxygen. Circ. Res. 91, 1031–1037 (2002).
Henriksen, L. Brain luxury perfusion during cardiopulmonary bypass in humans. A study of the cerebral blood flow response to changes in CO2, O2, and blood pressure. J. Cereb. Blood Flow. Metab. 6, 366–378 (1986).
Harper, A. M. Autoregulation of cerebral blood flow: influence of the arterial blood pressure on the blood flow through the cerebral cortex. J. Neurol. Neurosurg. Psychiatry 29, 398–403 (1966).
Armstead, W. M. Cerebral blood flow autoregulation and dysautoregulation. Anesthesiol. Clin. 34, 465–477 (2016).
Tiecks, F. P., Lam, A. M., Aaslid, R. & Newell, D. W. Comparison of static and dynamic cerebral autoregulation measurements. Stroke 26, 1014–1019 (1995).
Lefthériotis et al. Effect of head-upright tilt on the dynamic of cerebral autoregulation. Clin. Physiol. 18, 41–47 (1998).
Claassen, J. A. H. R., Thijssen, D. H. J., Panerai, R. B. & Faraci, F. M. Regulation of cerebral blood flow in humans: physiology and clinical implications of autoregulation. Physiol. Rev. 101, 1487–1559 (2021).
DeWitt, D. S., Prough, D. S., Taylor, C. L. & Whitley, J. M. Reduced cerebral blood flow, oxygen delivery, and electroencephalographic activity after traumatic brain injury and mild hemorrhage in cats. J. Neurosurg. 76, 812–821 (1992).
Ku, H.-L. et al. Cerebral blood flow autoregulation is impaired in schizophrenia: A pilot study. Schizophr. Res. 188, 63–67 (2017).
Nasr, N. et al. Cerebral autoregulation in patients with obstructive sleep apnea syndrome during wakefulness. Eur. J. Neurol. 16, 386–391 (2009).
Seidler, R. D., Mao, X. W., Tays, G. D., Wang, T. & Zu Eulenburg, P. Effects of spaceflight on the brain. Lancet Neurol. 23, 826–835 (2024).
Sprugnoli, G., Cagle, Y. D. & Santarnecchi, E. Microgravity and cosmic radiations during space exploration as a window into neurodegeneration on Earth. JAMA Neurol. 77, 157 (2020).
Desai, R. I., Limoli, C. L., Stark, C. E. L. & Stark, S. M. Impact of spaceflight stressors on behavior and cognition: A molecular, neurochemical, and neurobiological perspective. Neurosci. Biobehav. Rev. 138, 104676 (2022).
Blaber, A. P., Sadeghian, F., Naz Divsalar, D. & Scarisbrick, I. A. Elevated biomarkers of neural injury in older adults following head-down bed rest: links to cardio-postural deconditioning with spaceflight and aging. Front. Hum. Neurosci. 17, 1208273 (2023).
Zu Eulenburg, P. et al. Changes in Blood Biomarkers of Brain Injury and Degeneration Following Long-Duration Spaceflight. JAMA Neurol. 78, 1525 (2021).
Capri, M. et al. Long-term human spaceflight and inflammaging: Does it promote aging?. Ageing Res. Rev. 87, 101909 (2023).
Zwart, S. R. et al. Optic disc edema during strict 6° head-down tilt bed rest is related to one-carbon metabolism pathway genetics and optic cup volume. Front. Ophthalmol. 3, 1279831 (2023).
Brunstetter, T. J. et al. Severe spaceflight-associated neuro-ocular syndrome in an astronaut with 2 predisposing factors. JAMA Ophthalmol. 142, 808 (2024).
Moleti, A. et al. Otoacoustic Estimate of Astronauts’ Intracranial Pressure Changes During Spaceflight. JARO - J. Assoc. Res. Otolaryngol. 25, 563–573 (2024).
Mhatre, S. D. et al. Neuro-consequences of the spaceflight environment. Neurosci. Biobehav. Rev. 132, 908–935 (2022).
Rodrigues, G. A., Russomano, T. & Santos Oliveira, E. Understanding the relationship between intracranial pressure and spaceflight associated neuro-ocular syndrome (SANS): a systematic review. Npj Microgravity 11, 22 (2025).
Bondar, R. L. The Neurolab Spacelab Mission: Neuroscience Research in Space: Results from the STS-90, Neurolab Spacelab Mission (National Aeronautics and Space Administration, Lyndon B. Johnson Space Center, Houston, Tex, 2003).
Langen, U. H., Ayloo, S. & Gu, C. Development and cell biology of the blood-brain barrier. Annu. Rev. Cell Dev. Biol. 35, 591–613 (2019).
Bradbury, M. The blood-brain barrier. Exp. Physiol. 78, 453–472 (1993).
Brightman, M. W. & Reese, T. S. Junctions between intimately apposed cell membranes in the vertebrate brain. J. Cell Biol. 40, 648–677 (1969).
Reese, T. S. & Karnovsky, M. J. Fine structural localization of a blood-brain barrier to exogenous peroxidase. J. Cell Biol. 34, 207–217 (1967).
Wolburg, H. et al. Modulation of tight junction structure in blood-brain barrier endothelial cells effects of tissue culture, second messengers and cocultured astrocytes. J. Cell Sci. 107, 1347–1357 (1994).
Yu, X., Ji, C. & Shao, A. Neurovascular unit dysfunction and neurodegenerative disorders. Front. Neurosci. 14, 334 (2020).
Kelley, C., D’Amore, P., Hechtman, H. B. & Shepro, D. Microvascular pericyte contractility in vitro: comparison with other cells of the vascular wall. J. Cell Biol. 104, 483–490 (1987).
Tilton, R. G., Kilo, C., Williamson, J. R. & Murch, D. W. Differences in pericyte contractile function in rat cardiac and skeletal muscle microvasculatures. Microvasc. Res. 18, 336–352 (1979).
Hall, C. N. et al. Capillary pericytes regulate cerebral blood flow in health and disease. Nature 508, 55–60 (2014).
Hartmann, D. A. et al. Brain capillary pericytes exert a substantial but slow influence on blood flow. Nat. Neurosci. 24, 633–645 (2021).
Antonelli-Orlidge, A., Saunders, K. B., Smith, S. R. & D’Amore, P. A. An activated form of transforming growth factor 18 is produced by cocultures of endothelial cells and pericytes. Proc. Natl. Acad. Sci. USA 86, 4544–8 (1989).
Balabanov, R., Washington, R., Wagnerova, J. & Dore-Duffy, P. CNS microvascular pericytes express macrophage-like function, cell surface integrin alpha M, and macrophage marker ED-2. Microvasc Res. 52, 127–42 (1971).
Pardridge, W. M., Yang, J., Buciak, J. & Tourtellotte, W. W. Human brain microvascular DR-antigen. J. Neurosci. Res. 23, 337–341 (1989).
Rucker, H. K., Wynder, H. J. & Thomas, W. E. Cellular mechanisms of CNS pericytes. Brain Res. Bull. 51, 363–369 (2000).
Herbst, T. J., McCarthy, J. B., Tsilibary, E. C. & Furcht, L. T. Differential effects of laminin, intact type IV collagen, and specific domains of type IV collagen on endothelial cell adhesion and migration. J. Cell Biol. 106, 1365–1373 (1988).
Madri, J. A., Pratt, B. M. & Tucker, A. M. Phenotypic modulation of endothelial cells by transforming growth factor-beta depends upon the composition and organization of the extracellular matrix. J. Cell Biol. 106, 1375–1384 (1988).
Thomsen, M. S., Routhe, L. J. & Moos, T. The vascular basement membrane in the healthy and pathological brain. J. Cereb. Blood Flow. Metab. 37, 3300–3317 (2017).
Lammert, E. & Axnick, J. Vascular lumen formation. Cold Spring Harb. Perspect. Med. 2, a006619–a006619 (2012).
Krum, J. M., Kenyon, K. L. & Rosenstein, J. M. Expression of blood–brain barrier characteristics following neuronal loss and astroglial damage after administration of anti-thy-1 immunotoxin. Exp. Neurol. 146, 33–45 (1997).
Rubin, L. L. et al. A cell culture model of the blood-brain barrier. J. Cell Biol. 115, 1725–1735 (1991).
Leybaert, L., Paemeleire, K., Strahonja, A. & Sanderson, M. J. Inositol-trisphosphate-dependent intercellular calcium signaling in and between astrocytes and endothelial cells. Glia 24, 398–407 (1998).
Li, W. et al. Endothelial cells regulate astrocyte to neural progenitor cell trans-differentiation in a mouse model of stroke. Nat. Commun. 13, 7812 (2022).
Mitra, S. et al. Vegf signaling between Müller glia and vascular endothelial cells is regulated by immune cells and stimulates retina regeneration. Proc. Natl. Acad. Sci. USA 119, e2211690119 (2022).
Song, S. et al. Activation of endothelial Wnt/β-catenin signaling by protective astrocytes repairs BBB damage in ischemic stroke. Prog. Neurobiol. 199, 101963 (2021).
Bazzoni, G. & Dejana, E. Endothelial cell-to-cell junctions: molecular organization and role in vascular homeostasis. Physiol. Rev. 84, 869–901 (2004).
Nagasawa, K. et al. Possible involvement of gap junctions in the barrier function of tight junctions of brain and lung endothelial cells. J. Cell. Physiol. 208, 123–132 (2006).
Sweeney, M. D., Zhao, Z., Montagne, A., Nelson, A. R. & Zlokovic, B. V. Blood-brain barrier: from physiology to disease and back. Physiol. Rev. 99, 21–78 (2019).
Chen, Y., Fu, A. K. Y. & Ip, N. Y. Synaptic dysfunction in Alzheimer’s disease: mechanisms and therapeutic strategies. Pharmacol. Ther. 195, 186–198 (2019).
Lan, G. et al. Astrocytic VEGFA: an essential mediator in blood–brain-barrier disruption in Parkinson’s disease. Glia 70, 337–353 (2022).
Yun, H.-M., Park, K.-R., Kim, E.-C. & Hong, J. T. PRDX6 controls multiple sclerosis by suppressing inflammation and blood brain barrier disruption. Oncotarget 6, 20875–20884 (2015).
Alahmari, A. Blood-brain barrier overview: structural and functional correlation. Neural Plast. 2021, 1–10 (2021).
Candelario-Jalil, E., Dijkhuizen, R. M. & Magnus, T. Neuroinflammation, stroke, blood-brain barrier dysfunction, and imaging modalities. Stroke 53, 1473–1486 (2022).
Amruta, N. & Bix, G. ATN-161 Ameliorates Ischemia/Reperfusion-induced Oxidative Stress, Fibro-inflammation, Mitochondrial damage, and Apoptosis-mediated Tight Junction Disruption in bEnd.3 Cells. Inflammation 44, 2377–2394 (2021).
Elwood, E., Lim, Z., Naveed, H. & Galea, I. The effect of systemic inflammation on human brain barrier function. Brain. Behav. Immun. 62, 35–40 (2017).
Sumi, N. et al. Lipopolysaccharide-activated microglia induce dsysfunction of the blood–brain barrier in Rat microvascular endothelial cells Co-cultured with microglia. Cell. Mol. Neurobiol. 30, 247–253 (2010).
Houerbi, N. et al. Secretome profiling reveals acute changes in oxidative stress, brain homeostasis, and coagulation following short-duration spaceflight. Nat. Commun. 15, 4862 (2024).
Masarapu, Y. et al. Spatially resolved multiomics on the neuronal effects induced by spaceflight in mice. Nat. Commun. 15, 4778 (2024).
Chen, T. et al. Sirt1-Sirt3 axis regulates human blood-brain barrier permeability in response to ischemia. Redox Biol. 14, 229–236 (2018).
Pediaditakis, I. et al. Modeling alpha-synuclein pathology in a human brain-chip to assess blood-brain barrier disruption. Nat. Commun. 12, 5907 (2021).
Zou, C. et al. Reduction of mNAT1/hNAT2 contributes to cerebral endothelial necroptosis and Aβ accumulation in Alzheimer’s disease. Cell Rep. 33, 108447 (2020).
Teleanu, D. M. et al. An overview of oxidative stress, neuroinflammation, and neurodegenerative diseases. Int. J. Mol. Sci. 23, 5938 (2022).
Gradwell, D. & Rainford, D. Ernsting’s Aviation and Space Medicine 5th edn (CRC Press, 2016).
Hodkinson, P. D., Anderton, R. A., Posselt, B. N. & Fong, K. J. An overview of space medicine. Br. J. Anaesth. 119, i143–i153 (2017).
Pool, S. L. & Davis, J. R. Space medicine roots: a historical perspective for the current direction. Aviat. Space Environ. Med. 78, A3–A4 (2007).
Collet, P. et al. Effects of 1- and 6 month spaceflight on bone mass and biochemistry in two humans. Bone 20, 547–551 (1997).
Venturoli, D., Semino, P., Negrini, D. & Miserocchi, G. Respiratory mechanics after 180 days space mission (EUROMIR’95). Acta Astronaut 42, 185–204 (1998).
Thornton, W. E., Hoffler, G. & Rummel, J. Anthropometric Changes and Fluid Shifts. https://ntrs.nasa.gov/citations/19750006319 (1974).
Arbeille, P., Provost, R., Zuj, K. & Vincent, N. Measurements of jugular, portal, femoral, and calf vein cross-sectional area for the assessment of venous blood redistribution with long duration spaceflight (Vessel Imaging Experiment). Eur. J. Appl. Physiol. 115, 2099–2106 (2015).
Koppelmans, V. et al. Intracranial fluid redistribution but no white matter microstructural changes during a spaceflight analog. Sci. Rep. 7, 3154 (2017).
Lee, J. K. et al. Spaceflight-associated brain white matter microstructural changes and intracranial fluid redistribution. JAMA Neurol. 76, 412 (2019).
Lee, J. K. et al. Effects of spaceflight stressors on brain volume, microstructure, and intracranial fluid distribution. Cereb. Cortex Commun. 2, tgab022 (2021).
Pandiarajan, M. & Hargens, A. R. Ground-based analogs for human spaceflight. Front. Physiol. 11, 716 (2020).
Corbier, C., Chouchou, F., Roche, F., Barthélémy, J. & Pichot, V. Causal analyses to study autonomic regulation during acute head-out water immersion, head-down tilt and supine position. Exp. Physiol. 105, 1216–1222 (2020).
Tomilovskaya, E., Shigueva, T., Sayenko, D., Rukavishnikov, I. & Kozlovskaya, I. Dry immersion as a ground-based model of microgravity physiological effects. Front. Physiol. 10, 284 (2019).
Koppelmans, V. et al. Study protocol to examine the effects of spaceflight and a spaceflight analog on neurocognitive performance: extent, longevity, and neural bases. BMC Neurol. 13, 205 (2013).
Ong, J., Lee, A. G. & Moss, H. E. Head-down tilt bed rest studies as a terrestrial analog for spaceflight associated neuro-ocular syndrome. Front. Neurol. 12, 648958 (2021).
Morey-Holton, E., Globus, R. K., Kaplansky, A. & Durnova, G. The hindlimb unloading rat model: literature overview, technique update and comparison with space flight data. Adv. Space Biol. Med. 10, 7–40 (Elsevier, 2005).
Morey-Holton, E. R. & Globus, R. K. Hindlimb unloading rodent model: technical aspects. J. Appl. Physiol. 92, 1367–1377 (2002).
Mortreux, M., Riveros, D., Bouxsein, M. L. & Rutkove, S. B. Mimicking a space mission to mars using hindlimb unloading and partial weight bearing in ratss. J. Vis. Exp. https://doi.org/10.3791/59327 (2019).
Dai, X. et al. Rodent retinal microcirculation and visual electrophysiology following simulated microgravity. Exp. Eye Res. 194, 108023 (2020).
Taylor, C. R. et al. Spaceflight-induced alterations in cerebral artery vasoconstrictor, mechanical, and structural properties: implications for elevated cerebral perfusion and intracranial pressure. FASEB J. 27, 2282–2292 (2013).
Alp, M. & Cucinotta, F. A. Biophysics model of heavy-ion degradation of neuron morphology in mouse hippocampal granular cell layer neurons. Radiat. Res. 189, 312–325 (2018).
Bellone, J. A., Gifford, P. S., Nishiyama, N. C., Hartman, R. E. & Mao, X. W. Long-term effects of simulated microgravity and/or chronic exposure to low-dose gamma radiation on behavior and blood–brain barrier integrity. Npj Microgravity 2, 16019 (2016).
Simonsen, L. C., Slaba, T. C., Guida, P. & Rusek, A. NASA’s first ground-based galactic cosmic ray simulator: enabling a new era in space radiobiology research. PLoS Biol. 18, e3000669 (2020).
Demontis, G. C. et al. Human pathophysiological adaptations to the space environment. Front. Physiol. 8, 547 (2017).
Aseyev, N. et al. Adaptive changes in the vestibular system of land snail to a 30 day spaceflight and readaptation on return to Earth. Front. Cell. Neurosci. 11, 348 (2017).
Correia, M. J. Neuronal plasticity: adaptation and readaptation to the environment of space. Brain Res. Rev. 28, 61–65 (1998).
Davet, J. et al. Choroidal readaptation to gravity in rats after spaceflight and head-down tilt. J. Appl. Physiol. 84, 19–29 (1998).
Cherry, J. D. et al. Galactic cosmic radiation leads to cognitive impairment and increased Aβ plaque accumulation in a mouse model of Alzheimer’s disease. PLoS ONE 7, e53275 (2012).
Löbrich, M. & Jeggo, P. A. Hazards of human spaceflight. Science 364, 127–128 (2019).
Bondar, R. The First International Microgravity Laboratory. (The Roberta Bondar Foundation, 2024).
Bondar, R. L. et al. Cerebrovascular and cardiovascular responses to graded tilt in patients with autonomic failure. Stroke 28, 1677–1685 (1997).
Bondar, R. L. et al. Simultaneous Cerebrovascular and Cardiovascular Responses During Presyncope. Stroke 26, 1794–1800 (1995).
Blaber, A. P., Bondar, R. L. & Kassam, M. S. Heart rate variability and short duration spaceflight: relationship to post-flight orthostatic intolerance. BMC Physiol. 4, 6 (2004).
Blaber, A. P. et al. Complexity of middle cerebral artery blood flow velocity: effects of tilt and autonomic failure. Am. J. Physiol. Heart Circ. Physiol. 273, H2209–H2216 (1997).
Kramer, L. A. et al. Mr-derived cerebral spinal fluid hydrodynamics as a marker and a risk factor for intracranial hypertension in astronauts exposed to microgravity. J. Magn. Reson. Imaging 42, 1560–1571 (2015).
Zahid, A. M., Martin, B., Collins, S., Oshinski, J. N. & Ethier, C. R. Quantification of arterial, venous, and cerebrospinal fluid flow dynamics by magnetic resonance imaging under simulated micro-gravity conditions: a prospective cohort study. Fluids Barriers CNS 18, 8 (2021).
Klein, T. et al. The influence of microgravity on cerebral blood flow and electrocortical activity. Exp. Brain Res. 237, 1057–1062 (2019).
Yang, C.-B. et al. Artificial gravity with ergometric exercise preserves the cardiac, but not cerebrovascular, functions during 4 days of head-down bed rest. Cytokine 56, 648–655 (2011).
Roberts, D. R. et al. Altered cerebral perfusion in response to chronic mild hypercapnia and head-down tilt Bed rest as an analog for Spaceflight. Neuroradiology 63, 1271–1281 (2021).
Serrador, J. M. et al. Cerebral vasoconstriction precedes orthostatic intolerance after parabolic flight. Brain Res. Bull. 53, 113–120 (2000).
Ogoh, S., Sato, K., De Abreu, S., Denise, P. & Normand, H. Effect of jump exercise training on long-term head-down bed rest-induced cerebral blood flow responses in arteries and veins. Exp. Physiol. 106, 1549–1558 (2021).
Kramer, L. A. et al. Cerebrovascular effects of lower body negative pressure at 3t MRI: implications for long-duration space travel. J. Magn. Reson. Imaging 56, 873–881 (2022).
Guillon, L. et al. Reduced regional cerebral blood flow measured by 99mTc-hexamethyl propylene amine oxime single-photon emission computed tomography in microgravity simulated by 5 day dry immersion. Front. Physiol. 12, 789298 (2021).
Fournier, R. et al. Cerebrovascular pulsatility following long duration spaceflight is associated with changes in pulse pressure and carotid artery stiffness. Exp. Physiol. https://doi.org/10.1113/EP092272 (2025).
Kawai, Y. et al. Cerebral blood flow velocity in humans exposed to 24 h of head-down tilt. J. Appl. Physiol. 74, 3046–3051 (1993).
Kermorgant, M. et al. How does head position induced intracranial pressure changes impact sympathetic activity and cerebral blood flow? Auton. Neurosci. Basic Clin. 243, 103036 (2022).
Kramer, L. A. et al. Quantitative MRI volumetry, diffusivity, cerebrovascular flow, and cranial hydrodynamics during head-down tilt and hypercapnia: the SPACECOT study. J. Appl. Physiol. 122, 1155–1166 (2017).
Strangman, G. E. et al. Increased cerebral blood volume pulsatility during head-down tilt with elevated carbon dioxide: the SPACECOT study. J. Appl. Physiol. 123, 62–70 (2017).
Iwasaki, K. et al. Long-duration spaceflight alters estimated intracranial pressure and cerebral blood velocity. J. Physiol. 599, 1067–1081 (2021).
Roberts, D. R. et al. Effects of spaceflight on astronaut brain structure as indicated on MRI. N. Engl. J. Med. 377, 1746–1753 (2017).
Roberts, D. R. et al. Structural brain changes following long-term 6° head-down tilt bed rest as an analog for spaceflight. Am. J. Neuroradiol. 36, 2048–2054 (2015).
Burles, F., Willson, M., Townes, P., Yang, A. & Iaria, G. Preliminary evidence of high prevalence of cerebral microbleeds in astronauts with spaceflight experience. Front. Physiol. 15, 1360353 (2024).
Zuj, K. A. et al. Impaired cerebrovascular autoregulation and reduced CO2 reactivity after long duration spaceflight. Am. J. Physiol. Heart Circ. Physiol. 302, H2592–H2598 (2012).
Iwasaki, K. et al. Human cerebral autoregulation before, during and after spaceflight. J. Physiol. 579, 799–810 (2007).
Fois, M., Diaz-Artiles, A., Zaman, S. Y., Ridolfi, L. & Scarsoglio, S. Linking cerebral hemodynamics and ocular microgravity-induced alterations through an in silico-in vivo head-down tilt framework. NPJ Microgravity 10, 22 (2024).
Kermorgant, M. et al. Effects of resistance exercise and nutritional supplementation on dynamic cerebral autoregulation in head-down bed rest. Front. Physiol. 10, 1114 (2019).
Louwies, T. et al. Retinal blood vessel diameter changes with 60 day head-down bedrest are unaffected by antioxidant nutritional cocktail. NPJ Microgravity 10, 105 (2024).
Blaber, A. P., Goswami, N., Bondar, R. L. & Kassam, M. S. Impairment of cerebral blood flow regulation in astronauts with orthostatic intolerance after flight. Stroke 42, 1844–1850 (2011).
Cekanaviciute, E., Rosi, S. & Costes, S. V. Central nervous system responses to simulated galactic cosmic rays. Int. J. Mol. Sci. 19, 3669 (2018).
Kim, H.-N. et al. Simulated galactic cosmic rays modify mitochondrial metabolism in osteoclasts, increase osteoclastogenesis and cause trabecular bone loss in mice. Int. J. Mol. Sci. 22, 11711 (2021).
Peter, J. S., Schuemann, J., Held, K. D. & McNamara, A. L. Nano-scale simulation of neuronal damage by galactic cosmic rays. Phys. Med. Biol. 67, 235001 (2022).
Zhang, R. et al. Simulated microgravity-induced mitochondrial dysfunction in rat cerebral arteries. FASEB J. Publ. Fed. Am. Soc. Exp. Biol. 28, 2715–2724 (2014).
Ma, J., Zhang, R. & Ren, X.-L. Increased superoxide anions level may be related with impaired endothelium-dependentrelaxation of cerebral and carotid arteries in simulated microgravity rats. Life in Space for Life on Earth, Proc. Conference held 22–27 June, 2008 at Angers, France. ESA-SP (ed L. Ouwehand) Vol. 553, 62 (2008).
Zhang, R. et al. Mitochondrial Regulation of NADPH Oxidase in Hindlimb Unweighting Rat Cerebral Arteries. PLoS ONE 9, e95916 (2014).
Liu, Z. F. et al. Mitochondrial oxidative stress enhances vasoconstriction by altering calcium homeostasis in cerebrovascular smooth muscle cells under simulated microgravity. Biomed. Environ. Sci. BES 34, 203–212 (2021).
Zhang, R. et al. Regulation of the cerebrovascular smooth muscle cell phenotype by mitochondrial oxidative injury and endoplasmic reticulum stress in simulated microgravity rats via the PERK-eIF2α-ATF4-CHOP pathway. Biochim. Biophys. Acta BBA Mol. Basis Dis. 1866, 165799 (2020).
Peng, L. et al. NADPH oxidase accounts for changes in cerebrovascular redox status in hindlimb unweighting rats. Biomed. Environ. Sci. BES 28, 799–807 (2015).
Wang, T. et al. Activation of HIF-1α and its downstream targets in rat hippocampus after long-term simulated microgravity exposure. Biochem. Biophys. Res. Commun. 485, 591–597 (2017).
Jiang, M. et al. Estrogen receptor α regulates phenotypic switching and proliferation of vascular smooth muscle cells through the NRF1-OMI-mitophagy signaling pathway under simulated microgravity. Front. Physiol. 13, 1039913 (2022).
Morel, J.-L., Dabertrand, F., Porte, Y., Prevot, A. & Macrez, N. Up-regulation of ryanodine receptor expression increases the calcium-induced calcium release and spontaneous calcium signals in cerebral arteries from hindlimb unloaded rats. Pflüg. Arch. - Eur. J. Physiol. 466, 1517–1528 (2014).
Xie, M.-J. et al. Activation of BKCa channel is associated with increased apoptosis of cerebrovascular smooth muscle cells in simulated microgravity rats. Am. J. Physiol. Cell Physiol. 298, C1489–C1500 (2010).
Xie, M.-J., Zhang, L.-F., Ma, J. & Cheng, H.-W. Functional alterations in cerebrovascular K+ and Ca2+ channels are comparable between simulated microgravity rat and SHR. Am. J. Physiol. -Heart Circ. Physiol. 289, H1265–H1276 (2005).
Xie, M.-J., Fu, Z.-J., Zhang, L.-F., Ma, J. & Cheng, H.-W. Calcium channels are differentially activated in cerebral and hindquarter arteries of rats during simulated microgravity. In Proc. 9th European Symposium on Life Sciences Research in Space / 26thAnnual International Gravitational Physiology Meeting, Vol. 585, 73 (2005).
Xue, J.-H., Zhang, L.-F., Ma, J. & Xie, M.-J. Differential regulation of L-type Ca2+ channels in cerebral and mesenteric arteries after simulated microgravity in rats and its intervention by standing. Am. J. Physiol. Heart Circ. Physiol. 293, H691–H701 (2007).
Zhang, B. et al. miR-137 and its target T-type CaV 3.1 channel modulate dedifferentiation and proliferation of cerebrovascular smooth muscle cells in simulated microgravity rats by regulating calcineurin/NFAT pathway. Cell Prolif. 53, e12774 (2020).
Chen, L. et al. BMAL1 disrupted intrinsic diurnal oscillation in rat cerebrovascular contractility of simulated microgravity rats by altering circadian regulation of miR-103/CaV1.2 signal pathway. Int. J. Mol. Sci. 20, 3947 (2019).
Barravecchia, I. et al. Microgravity and space radiation inhibit autophagy in human capillary endothelial cells, through either opposite or synergistic effects on specific molecular pathways. Cell. Mol. Life Sci. 79, 28 (2022).
Yan, R., Liu, H., Lv, F., Deng, Y. & Li, Y. Rac1/Wave2/Arp3 Pathway mediates rat blood-brain barrier dysfunction under simulated microgravity based on proteomics strategy. Int. J. Mol. Sci. 22, 5165 (2021).
Melnikova, V. M., Sapegin, I. D. & Beliakova, A. G. Cerebral vessels reactivity disorders in microgravity and its pharmacological correction with new derivatives of 1,2,4- triazole. IOP Conf. Ser. Earth Environ. Sci. 853, 012026 (2021).
Prisby, R. D. et al. Endothelium-dependent vasodilation of cerebral arteries is altered with simulated microgravity through nitric oxide synthase and EDHF mechanisms. J. Appl. Physiol. Bethesda Md 1985 101, 348–353 (2006).
Sofronova, S. I. et al. Spaceflight on the Bion-M1 biosatellite alters cerebral artery vasomotor and mechanical properties in mice. J. Appl. Physiol. 118, 830–838 (2015).
Wilkerson, M. K. et al. Simulated microgravity enhances cerebral artery vasoconstriction and vascular resistance through endothelial nitric oxide mechanism. Am. J. Physiol. -Heart Circ. Physiol. 288, H1652–H1661 (2005).
Zhang, R. et al. Increased vascular cell adhesion molecule–1 was associated with impaired endothelium–dependent relaxation of cerebral and carotid arteries in simulated microgravity rats. J. Physiol. Sci. 58, 67–73 (2008).
Fan, F. et al. Impaired myogenic response and autoregulation of cerebral blood flow is rescued in CYP4A1 transgenic Dahl salt-sensitive rat. Am. J. Physiol. -Regul. Integr. Comp. Physiol. 308, R379–R390 (2015).
Landry, D. W., Anubkumar, S. & Oliver, J. A. Vascular tone. In Clinical Critical Care Medicine (eds Albert, R. K., Slutsky, A. S., Ranieri, V. M., Takala, V., Torres, A.) (Elsevier, 2006).
Patel, D. J., Mallos, A. J. & De Freitas, F. M. Importance of transmural pressure and lung volume in evaluating drug effect on pulmonary vascular tone. Circ. Res. 9, 1217–1222 (1961).
Lin, L.-J. et al. Contrasting effects of simulated microgravity with and without daily −G x gravitation on structure and function of cerebral and mesenteric small arteries in rats. J. Appl. Physiol. 107, 1710–1721 (2009).
Mao, X. W. et al. Characterization of mouse ocular response to a 35 day spaceflight mission: Evidence of blood-retinal barrier disruption and ocular adaptations. Sci. Rep. 9, 8215 (2019).
Mao, X. W. et al. Spaceflight induces oxidative damage to blood-brain barrier integrity in a mouse model. FASEB J. 34, 15516–15530 (2020).
Miller, T. B., Wilkinson, H. A., Rosenfeld, S. A. & Furuta, T. Intracranial hypertension and cerebrospinal fluid production in dogs: effects of furosemide. Exp. Neurol. 94, 66–80 (1986).
Venegas, J. M. Spaceflight-associated neuro-ocular syndrome: potential etiologies and connections to the glymphatic system. J. Neurophysiol. 131, 785–788 (2024).
Wostyn, P., Mader, T. H., Gibson, C. R. & Nedergaard, M. Does long-duration exposure to microgravity lead to dysregulation of the brain and ocular glymphatic systems?. Eye Brain 14, 49–58 (2022).
Ding, J. et al. Large perivascular spaces visible on magnetic resonance imaging, cerebral small vessel disease progression, and risk of dementia: the age, gene/environment susceptibility–reykjavik study. JAMA Neurol. 74, 1105 (2017).
Hupfeld, K. E. et al. Longitudinal MRI-visible perivascular space (PVS) changes with long-duration spaceflight. Sci. Rep. 12, 7238 (2022).
Tukacs, V. et al. Chronic stepwise cerebral hypoperfusion differentially induces synaptic proteome changes in the frontal cortex, occipital cortex, and hippocampus in rats. Sci. Rep. 10, 15999 (2020).
Mazza, M., Marano, G., Traversi, G., Bria, P. & Mazza, S. Primary cerebral blood flow deficiency and alzheimer’s disease: shadows and lights. J. Alzheimers Dis. 23, 375–389 (2011).
Yan, S. et al. Detecting perfusion deficit in Alzheimer’s disease and mild cognitive impairment patients by resting-state fMRI. J. Magn. Reson. Imaging 49, 1099–1104 (2019).
Ishihara, A. et al. Blood flow in astronauts on Earth after long space stay. Acta Astronaut 175, 462–464 (2020).
Bhandari, A. et al. Early-stage ocular hypertension alters retinal ganglion cell synaptic transmission in the visual thalamus. Front. Cell. Neurosci. 13, 426 (2019).
Jayaram, H., Kolko, M., Friedman, D. S. & Gazzard, G. Glaucoma: now and beyond. Lancet 402, 1788–1801 (2023).
Davis, M. J. Perspective: Physiological role(s) of the vascular myogenic response. Microcirculation 19, 99–114 (2012).
Charvat, J. M. et al. Long-term cardiovascular risk in astronauts: comparing nasa mission astronauts with a healthy cohort from the cooper center longitudinal study. Mayo Clin. Proc. 97, 1237–1246 (2022).
Cucinotta, F. A., Hamada, N. & Little, M. P. No evidence for an increase in circulatory disease mortality in astronauts following space radiation exposures. Life Sci. Space Res. 10, 53–56 (2016).
Delp, M. D., Charvat, J. M., Limoli, C. L., Globus, R. K. & Ghosh, P. Apollo lunar astronauts show higher cardiovascular disease mortality: possible deep space radiation effects on the vascular endothelium. Sci. Rep. 6, 29901 (2016).
Avcı, A. U. Hearing loss in space flights: a review of noise regulations and previous outcomes. J. Int. Adv. Otol. 20, 171–174 (2024).
Meer, E., Grob, S., Antonsen, E. L. & Sawyer, A. Ocular conditions and injuries, detection and management in spaceflight. NPJ Microgravity 9, 37 (2023).
Garrett-Bakelman, F. E. et al. The NASA twins study: a multidimensional analysis of a year-long human spaceflight. Science 364, eaau8650 (2019).
Singh, A., Kukreti, R., Saso, L. & Kukreti, S. Oxidative stress: a key modulator in neurodegenerative diseases. Mol. Basel Switz. 24, 1583 (2019).
Mao, X. W. et al. Impact of spaceflight and artificial gravity on the mouse retina: biochemical and proteomic analysis. Int. J. Mol. Sci. 19, 2546 (2018).
Smith, S. M. & Zwart, S. R. Spaceflight-related ocular changes: the potential role of genetics, and the potential of B vitamins as a countermeasure. Curr. Opin. Clin. Nutr. Metab. Care 21, 481–488 (2018).
Sweeney, M. D., Sagare, A. P. & Zlokovic, B. V. Blood-brain barrier breakdown in Alzheimer disease and other neurodegenerative disorders. Nat. Rev. Neurol. 14, 133–150 (2018).
Acknowledgements
The authors would like to acknowledge the Vascular Research program in the Center for Heart and Vascular Research at the University of Nebraska Medical Center for the mentoring, support, and guidance during the writing process of this review. We would also like to thank Dr. Rachel Bennett from Harvard Medical School and Massachusetts General Hospital for her expert scientific input.
Author information
Authors and Affiliations
Contributions
Research concept and design: L.D.E., P.B., and G.G. Search and data interpretation: L.D.E., T.M.S., and P.B. Preparation of Figures: L.D.E. Manuscript Drafting: L.D.E., P.B., T.M.S., and G.G. Manuscript Editing and Revision: L.D.E., G.G., T.M.S., J.C., P.B., and K.L.S. Manuscript Final Version Approval: L.D.E., G.G., T.M.S., J.C., P.B., and K.L.S.
Corresponding authors
Ethics declarations
Competing interests
The authors declare no competing interests.
Additional information
Publisher’s note Springer Nature remains neutral with regard to jurisdictional claims in published maps and institutional affiliations.
Supplementary information
Rights and permissions
Open Access This article is licensed under a Creative Commons Attribution-NonCommercial-NoDerivatives 4.0 International License, which permits any non-commercial use, sharing, distribution and reproduction in any medium or format, as long as you give appropriate credit to the original author(s) and the source, provide a link to the Creative Commons licence, and indicate if you modified the licensed material. You do not have permission under this licence to share adapted material derived from this article or parts of it. The images or other third party material in this article are included in the article’s Creative Commons licence, unless indicated otherwise in a credit line to the material. If material is not included in the article’s Creative Commons licence and your intended use is not permitted by statutory regulation or exceeds the permitted use, you will need to obtain permission directly from the copyright holder. To view a copy of this licence, visit http://creativecommons.org/licenses/by-nc-nd/4.0/.
About this article
Cite this article
Daniel Estrella, L., Sveeggen, T.M., de la Guardia, G. et al. A systematic review of the cerebrovascular adaptations following exposure to spaceflight or ground-based analogs: lessons from human and animal studies. npj Microgravity 12, 1 (2026). https://doi.org/10.1038/s41526-025-00540-6
Received:
Accepted:
Published:
Version of record:
DOI: https://doi.org/10.1038/s41526-025-00540-6





