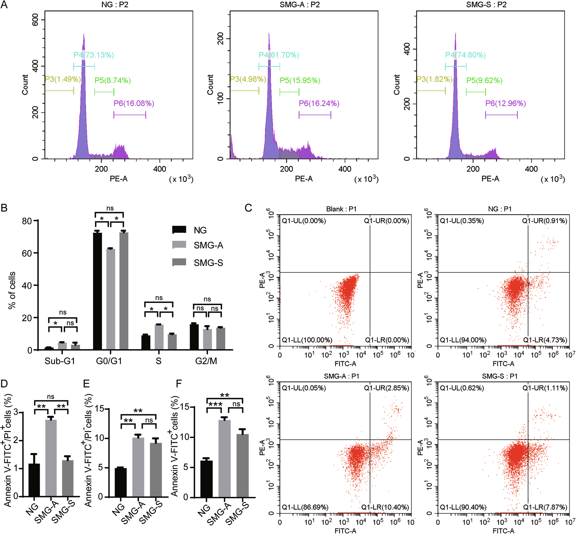
Fig. 2: Simulated microgravity induces cell cycle arrest and apoptosis in hepatocytes.
From: PI3K/AKT/mTOR pathway and c-Myc inhibit hepatocyte suspension under simulated microgravity

A, B Distribution of each phase of the cell cycle was evaluated in NCTC cells after three days of culture under NG and SMG conditions. C–F Annexin V-FITC staining analysis of NCTC cells proliferation after three days of culture under NG and SMG conditions. Results are presented as mean ± SEM, Statistical analysis was performed using one-way ANOVA followed by Tukey’s tests, *p < 0.05, **p < 0.01, ***p < 0.005, N = 3.