Fig. 2: Effects of astrocytes-specific knockdown of ApoD on MPTP-treated PD mice.
From: Astrocyte-derived apolipoprotein D is required for neuronal survival in Parkinson’s disease

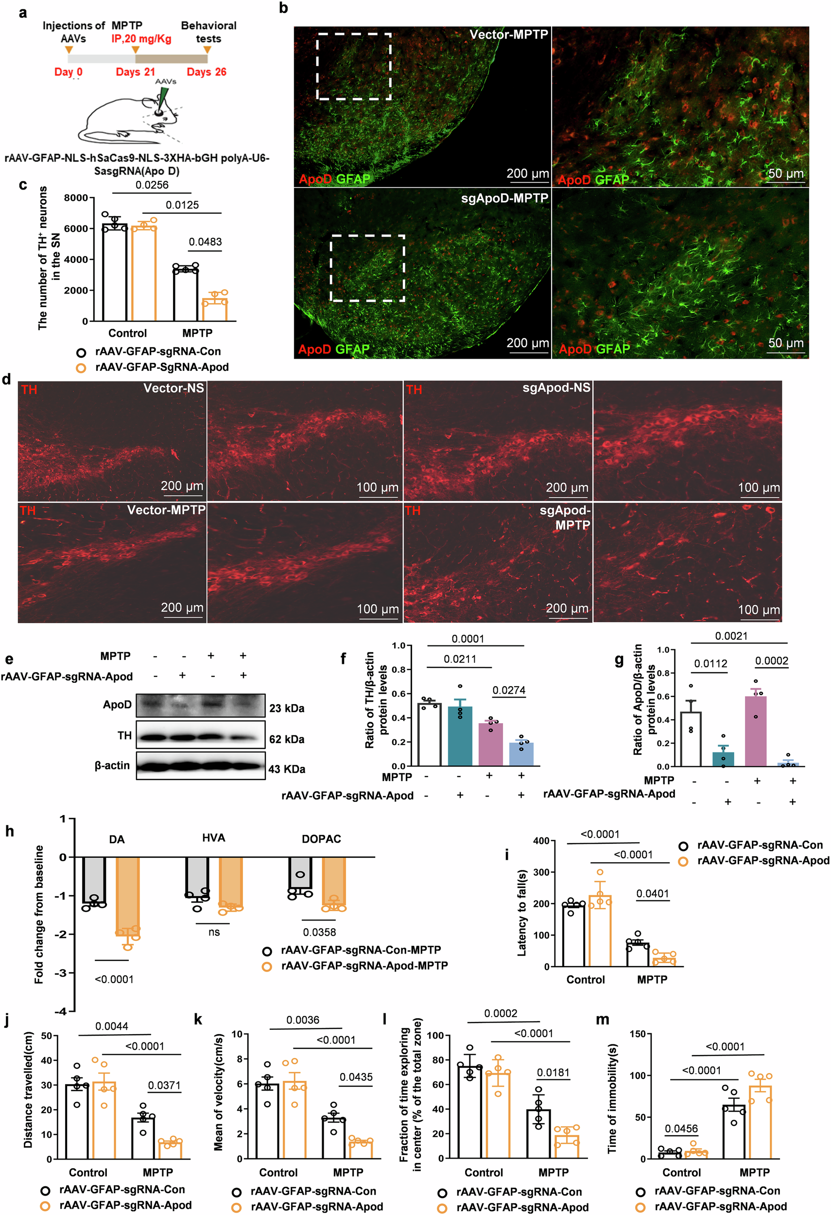
a Outline of experimental design. b Fluorescence of ApoD (red) and GFAP (green) in the SN in MPTP-sgApod or MPTP-vector mice on the 22th day. AAV-packed GFAP-sgRNA-Apod was injected into the SN of C57BL/6 mice at 8–9 weeks. Representative images of TH staining (d) and stereological quantification of TH-positive neurons c in the SN. It significantly aggravated the loss of nigral TH+ neurons in MPTP-sgApod mice, compared with that of the MPTP-treated mice. n = 4 mice/group. e–g Western blotting was applied to detect TH and ApoD protein levels in the SN. The expression of TH and ApoD protein levels was decreased in the SN in MPTP-sgApod mice, compared with that of MPTP-treated mice. n = 4 mice/group. h Changes in the striatal DA, HVA and DOPAC levels in the Str. The release of the striatal DA, HVA and DOPAC levels was decreased in the Str in MPTP-sgApod mice, compared with that of MPTP-treated mice. n = 4 mice/group. i The rotarod test at 4 to 40 r.p.m. was performed. It could reduce the time spent on the rotarod in MPTP-sgApod mice, compared with that of the MPTP-treated mice. n = 5 mice/group. j–m Open field test showed the changes in distance traveled, mean of velocity, fraction of time exploring in the center and time of immobility. A significant decrease in the distance traveled was observed in MPTP-sgApod mice. Similar trends were found in the mean of velocity and the fraction of time exploring in the center compared with MPTP-treated mice. A significant increase in the immobility time was observed in MPTP-sgApod mice. n = 5 mice/group. Statistics were calculated using one-way ANOVA with a false discovery rate <0.05 f, g, or by two-way ANOVA with a false discovery rate <0.05 c, h–m. Data were presented as mean ± SEM.