Abstract
Apolipoprotein D (ApoD), a lipocalin transporter of small hydrophobic molecules, plays an essential role in several neurodegenerative diseases. It was reported that increased immunostaining for ApoD of glial cells surrounding dopaminergic (DAergic) neurons was observed in the brains of Parkinson’s disease (PD) patients. Although preliminary findings supported the role of ApoD in neuroprotection, its derivation and effects on the degeneration of nigral DAergic neurons are largely unknown. In the present study, we observed that ApoD levels released from astrocytes were increased in PD models both in vivo and in vitro. When co-cultured with astrocytes, due to the increased release of astrocytic ApoD, the survival rate of primary cultured ventral midbrain (VM) neurons was significantly increased with 1-methyl-4-phenylpyridillium ion (MPP+) treatment. Increased levels of TAp73 and its phosphorylation at Tyr99 in astrocytes were required for the increased ApoD levels and its release. Conditional knockdown of TAp73 in the nigral astrocytes in vivo could aggravate the neurodegeneration in 1-methyl-4-phenyl-1,2,3,6-tetrahydropyridine (MPTP)-treated PD mice. Our findings reported that astrocyte-derived ApoD was essential for DAergic neuronal survival in PD models, might provide new therapeutic targets for PD.
Similar content being viewed by others
Introduction
Parkinson’s disease (PD) is a common neurodegenerative disease, whose main pathological feature is the loss of dopaminergic (DAergic) neurons in the substantia nigra (SN)1,2,3,4,5,6. A growing body of studies suggests that astrocytes play an important role in PD, which provide lactic acid for the tricarboxylic acid cycle of DAergic neurons and accumulate glycogen reserves, thereby slowing down the process of neuronal degeneration7,8,9,10. Furthermore, the astrocytic dopamine D2 receptor (DRD2) regulates glutathione (GSH) synthesis and incorporation of free radicals, thus protecting DAergic neurons from oxidative damage in PD models11. Hence, astrocytes actively contribute to the proper function and survival of nigral DAergic neurons through several mechanisms. As satellite cells, astrocytes could not only maintain homeostasis of the above internal environment in PD, but also release active substances, such as glial-derived neurotrophic factor (GDNF), apolipoprotein D (ApoD), and etc12,13,14. ApoD plays an important role in several neurodegenerative diseases, such as Alzheimer’s disease (AD)15,16,17, stroke18, multiple sclerosis18,19 and schizophrenia20,21,22. Recently, clinical studies reported that elevated levels of ApoD in the plasma were correlated significantly with the PD stage, indicating that ApoD might be a valid marker for the progression of PD23. It was also shown that expression of ApoD was enormously increased in glial cells surrounding DAergic neurons in the brains of PD patients23,24,25. The paraquat (PQ)-treated fruit fly model with ApoD overexpression could significantly inhibit the increased lipid peroxide26. However, the derivation of ApoD and its effects on the degeneration of nigral DAergic neurons in PD are largely unknown.
ApoD, as a member of the apolipoprotein family, is a glycoprotein with a molecular weight of 29 kDa27. It is not structurally related to other significant apolipoproteins and is known as a small, soluble carrier protein of lipophilic molecules27,28,29. In addition, ApoD-loaded exosomes secreted by astrocytes could act on neurons in a paracrine manner, thereby exerting neuroprotective effects30. ApoD is known to facilitate myelin clearance, extracellular matrix remodeling and axon regeneration after nerve injury31. Recently, extracellular vesicles secreted from astrocytes containing ApoD are shown to be internalized into neurons and participate in their survival under oxidative stress30. The control of lipid peroxidation levels explicitly mediates the pro-survival mechanism of ApoD32,33,34.
In the present study, we aim to clarify the derivation of increased ApoD in PD models and its role in the degeneration of DAergic neurons. Using the co-culture system of neurons with astrocytes and conditional genetic knockdown with CRISPR/Cas 9 system techniques, we further decipher the underlying mechanism for the increased astrocytic ApoD release. This study will expand our current knowledge about the protective role of ApoD on the neuron-astrocyte crosstalk. It also provides new insights into the therapeutic approach for PD.
Results
ApoD levels released from astrocytes were increased in PD models both in vivo and in vitro
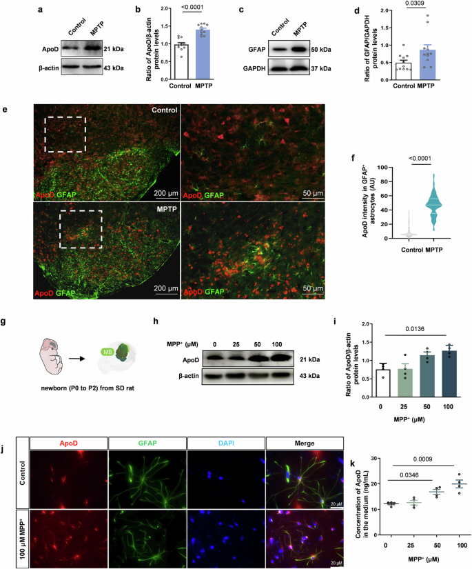
To investigate whether ApoD was involved in the pathology of PD, firstly, we observed the changes in ApoD levels in PD models in vivo. As shown in Fig. 1a, b, increased protein levels of nigral ApoD were observed in 1-methyl-4-phenyl-1,2,3,6-tetrahydropyridine (MPTP)-treated mice, compared with that of the control. Glial fibrillary acidic protein (GFAP) and ApoD levels were also increased in the SN in MPTP-treated PD mice (Fig. 1c, d). Immunofluorescence staining also revealed that increased ApoD protein could colocalize with astrocytes in the SN in MPTP-treated PD mice, compared with the control (Fig. 1e, f).
a–d Western blotting showed that the protein levels of ApoD and GFAP were increased in the SN in MPTP-treated PD mice. n = 11 mice/group. e Fluorescence of ApoD (red) and GFAP (green) in the SN of Control and MPTP-treated PD mice. f Quantification of ApoD intensity in GFAP+ astrocytes. n = 139 cells from 6 mice and 141 cells from 6 mice. g Outline of experimental cell type. h, i Western blotting and statistical analysis of the expression of ApoD in primary cultured VM astrocytes treated with MPP+ (25–100 μM). The expression of ApoD was significantly up-regulated in primary cultured VM astrocytes treated with 100 μM MPP+. n = 4. j Immunofluorescence staining of ApoD in primary cultured VM astrocytes treated with MPP+ (100 μM). k ELISA measurement of ApoD levels in the medium from primary cultured VM astrocytes treated with MPP+ (25–100 μM). The ApoD levels were significantly up-regulated in the cell medium treated with MPP+ (50–100 μM). n = 4. Statistics were calculated using a two-tailed t-test b, d, f or a One-way ANOVA i, k with a false discovery rate <0.05. Data were presented as mean ± SEM.
We also observed the changes of ApoD levels in primary cultured ventral midbrain (VM) astrocytes treated with 1-methyl-4-phenylpyridillium ion (MPP+, 25–100 μM) in vitro (Fig. 1g). As shown in Fig. 1h, i, there was a 37.5% and 56.8% increase in ApoD protein levels in primary cultured VM astrocytes with 50–100 μM MPP+ treatment, compared with that of the control. The levels of the ApoD in the culture medium were also increased accordingly, as shown in Fig. 1k. The increased levels of ApoD mainly existed in the primary cultured VM astrocytes by immunofluorescent staining, as shown in Fig. 1j. Similar results were observed in C6 cells treated with MPP+ (50–200 μM), as shown in Supplementary Fig. 1.
Conditional knockdown of astrocytic ApoD exacerbated the degeneration of DAergic neuron death in PD models in vivo
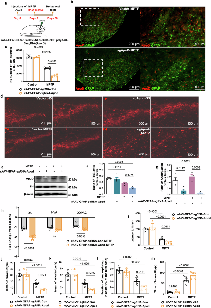
To further clarify the role of ApoD in the crosstalk of DAergic neurons and astrocytes, mice with conditional knockdown of astrocytic ApoD were used for the following study. As illustrated in Fig. 2a, the virus containing AAV-sgApod was microinjected into the SN of the mice. After three weeks, we observed that astrocytic ApoD was reduced in the SN in sgApod-treated mice (sgApod mice) (Fig. 2b). There was a significant 69.8% reduction in astrocytic ApoD levels in the SN in these mice (Fig. 2e, g). Meanwhile, there was a 36.6% and 32.8% decrease in the number of TH+ neurons (Fig. 2c, d) and TH protein levels (Fig. 2e, f) in the SN in MPTP-sgApod mice, respectively, compared with that of the control. Meanwhile, the contents of DA and its metabolites (HVA and DOPAC) in the striatum (Str) were also significantly reduced in MPTP-sgApod mice, respectively, compared with that of the control (Fig. 2h). When MPTP was applied to sgApod mice, these mice exhibited exacerbated PD pathology. There was a 23.7%, 18.9%, and 25.6% decrease in the total distance (Fig. 2j), mean of velocity (Fig. 2k) and time in the central area (Fig. 2l), respectively, compared with that of MPTP-treated mice. A significant 28.9% increase in the immobility time was also observed in this group (Fig. 2m). In the rotarod test, there was a 16.8% decrease in the latency to fall in MPTP-sgApod-treated mice (MPTP-sgApod mice), compared with that of the control (Fig. 2i).
a Outline of experimental design. b Fluorescence of ApoD (red) and GFAP (green) in the SN in MPTP-sgApod or MPTP-vector mice on the 22th day. AAV-packed GFAP-sgRNA-Apod was injected into the SN of C57BL/6 mice at 8–9 weeks. Representative images of TH staining (d) and stereological quantification of TH-positive neurons c in the SN. It significantly aggravated the loss of nigral TH+ neurons in MPTP-sgApod mice, compared with that of the MPTP-treated mice. n = 4 mice/group. e–g Western blotting was applied to detect TH and ApoD protein levels in the SN. The expression of TH and ApoD protein levels was decreased in the SN in MPTP-sgApod mice, compared with that of MPTP-treated mice. n = 4 mice/group. h Changes in the striatal DA, HVA and DOPAC levels in the Str. The release of the striatal DA, HVA and DOPAC levels was decreased in the Str in MPTP-sgApod mice, compared with that of MPTP-treated mice. n = 4 mice/group. i The rotarod test at 4 to 40 r.p.m. was performed. It could reduce the time spent on the rotarod in MPTP-sgApod mice, compared with that of the MPTP-treated mice. n = 5 mice/group. j–m Open field test showed the changes in distance traveled, mean of velocity, fraction of time exploring in the center and time of immobility. A significant decrease in the distance traveled was observed in MPTP-sgApod mice. Similar trends were found in the mean of velocity and the fraction of time exploring in the center compared with MPTP-treated mice. A significant increase in the immobility time was observed in MPTP-sgApod mice. n = 5 mice/group. Statistics were calculated using one-way ANOVA with a false discovery rate <0.05 f, g, or by two-way ANOVA with a false discovery rate <0.05 c, h–m. Data were presented as mean ± SEM.
Astrocytic ApoD was essential for neuronal survival in vitro
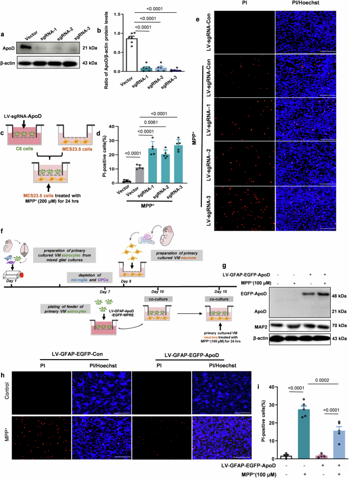
Next, we generated Apod knockdown by CRISPR/ Cas 9-mediated gene editing using three different sgRNAs in C6 cells (Fig. 3a, b). We then constructed the co-culture system of sgApod-treated C6 cells (sgApod C6 cells) with MES23.5 cells (Fig. 3c). MPP+(200 μM) was accompanied by neuron death as assessed by propidium iodide (PI) staining (Fig. 3d, e) in the co-cultured system, compared with that of the control. Knockout of Apod aggravated MPP+-induced cell death in MES23.5 cells (Fig. 3d, e). We also observed that there was a further reduction in the ratio of Bcl-2/Bax and an increased cleaved caspase-3 levels in MES23.5 cells co-cultured with sgApod C6 cells, compared with that of the control (Supplementary Fig. 2a–d). To further confirm the protective effect of astrocyte-derived ApoD on neurons, lentiviruses containing Apod were constructed in primary cultured VM astrocytes (LV-ApoD astrocytes). We co-cultured primary cultured VM neurons with LV-ApoD astrocytes (Fig. 3f). The endogenous levels of ApoD have no changes in the primary cultured VM neurons. ApoD might barely expressed in the neurons, making it hard to detect the signal (Fig. 3g). When co-cultured with LV-ApoD astrocytes, the cell death of the primary cultured VM neurons was decreased compared to that of the control (Fig. 3h, i). We found that the down-regulation of superoxide dismutase 1 (SOD1) and the ratio of Bcl-2/Bax could be abolished in primary cultured VM neurons treated with MPP+, compared with that of the control (Supplementary Fig. 2e–g). Additionally, cleaved caspase-3 was increased dramatically in MPP+-treated primary cultured VM neurons. In contrast, this effect could be reversed in co-cultures with the LV-ApoD astrocytes, compared with that of the control (Supplementary Fig. 2e,h).
a, b C6 cells with decreased ApoD expression were generated by lentiviral introducing sgRNA-Apod using CRISPR-Cas9 into the cells and characterized by western blotting. n = 6. c Diagram illustrating C6 cells infected with LV-sgRNA-Apod as indicated was co-cultured with MES23.5 cells. d, e Representative images of Hoechst and PI staining from MES23.5 cells co-cultured with C6 cells incubated with 200 μM MPP+ for 24 h. Scale bars = 200 μm. Quantification of cell death. Knockdown of ApoD in C6 cells could decrease the cell viability of MES23.5 cells compared with that of the control. n = 5. f Diagram illustrating primary cultured VM astrocytes infected with the virus as indicated were co-cultured with primary cultured VM neurons in the transwell system. g Western blotting of the protein levels of ApoD and EGFP-ApoD in primary cultured VM neurons co-cultured with LV-ApoD astrocytes. In the transwell system, primary cultured VM neurons were treated with 100 μM MPP+ for 24 h. n = 4. h, i Representative images of Hoechst and PI staining from primary cultured VM neurons co-cultured with LV-ApoD astrocytes incubated with 200 μM MPP+ for 24 h. Scale bars = 200 μm. Quantification of cell death. Overexpression of astrocytic ApoD could increase the cell viability of neurons, compared with that of the control. n = 5. Statistics were calculated using one-way ANOVA with a false discovery rate <0.05 b, d, i. Data were presented as mean ± SEM.
Conditional knockdown of TAp73 in astrocytes aggravated MPTP-induced DAergic neuron degeneration in vivo
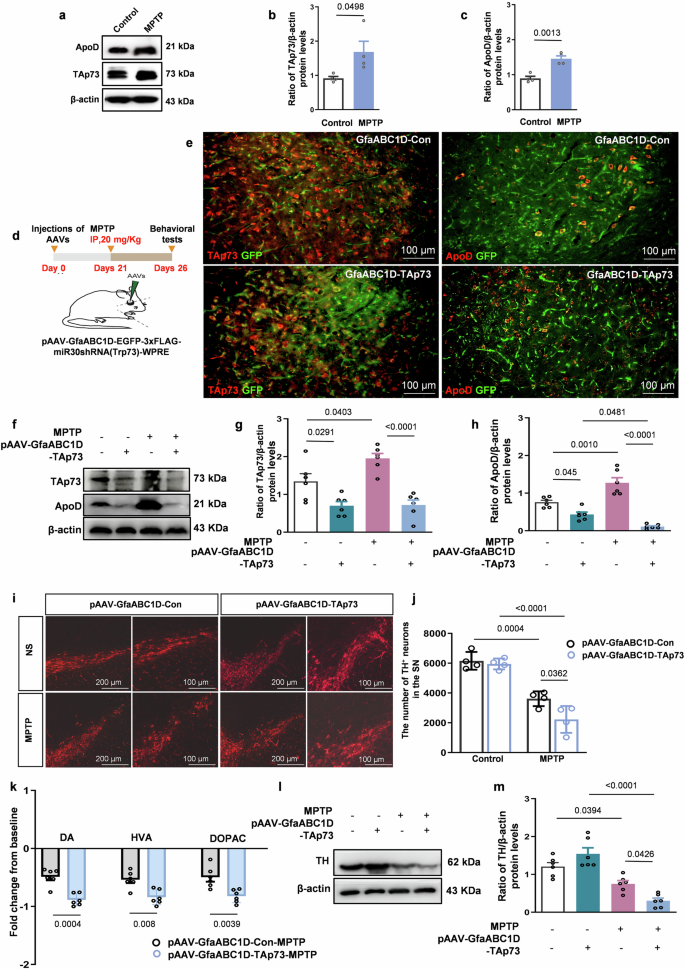
We then aimed to clarify the mechanisms underlying the up-regulation of ApoD levels and its release in PD. Since Apod was a direct downstream target of TAp7335, a p53 family member gene, changes in the TAp73 levels were then investigated. As shown in Fig. 4a–c, increased protein levels of TAp73 and ApoD were observed in the SN in MPTP-treated mice. To further verify the involvement of TAp73 in the regulation of astrocytic ApoD in PD, we conducted conditional knockdown of TAp73 on astrocytes by virus-containing AAV-shTAp73 in SN of C57BL/6 J mice (Fig. 4d). We found that GFP colocalized with GFAP or TH in SN infected with pAAV-GfaABC1D-con or pAAV-GfaABC1D-TAp73 (Supplementary Fig. 3a, b). After three weeks, we observed that astrocytic TAp73 and ApoD were reduced in the SN in shTAp73-treated mice (shTAp73 mice) (Fig. 4e). It was shown that there was a remarkably 85.7% and 93.2% reduction in astrocytic TAp73 and ApoD levels in the SN in shTAp73 mice (Fig. 4f–h). Immunofluorescent staining showed a 38.4% decrease in the number of nigral TH+ neurons in MPTP-shTAp73 mice, compared with that of MPTP-treated mice (Fig. 4i, j). Meanwhile, the contents of DA and its metabolites (HVA and DOPAC) in the Str were also significantly reduced by 81.8%, 73.2%, and 80.1% in MPTP-shTAp73 mice, respectively, compared with that of the control (Fig. 4k). As shown in the open field and rotarod test (Supplementary Fig. 4a–e), when MPTP was applied to shTAp73 mice, these mice exhibited accentuated behavior deficits, compared with that of MPTP-treated mice. Consistent with the above results, the protein levels of TH in the SN showed a 59.7% decrease in MPTP-shTAp73 mice (Fig. 4l, m). Thus, the deletion of astrocytic TAp73 could aggravate the loss of DAergic neurons induced by MPTP in vivo.
a–c Western blotting was applied to detect TAp73 and ApoD in the SN in Control and MPTP-treated PD mice. The expression of TAp73 and ApoD protein levels was increased in the SN in MPTP-treated PD mice. n = 4 mice/group. d Outline of experimental design. e Fluorescence of ApoD and TAp73(red) and GFP (green) in the SN in shTAp73 or vector mice on the 22th day. f–h Western blotting was applied to detect TAp73 and ApoD protein levels in the SN. The expression of TAp73 and ApoD protein levels were decreased in the SN in MPTP-shTAp73 mice compared with that of MPTP-treated mice. n = 6 mice/group. Representative images of TH staining (i) and stereological quantification of TH+ neurons (j) in the SN. It significantly aggravated the loss of nigral TH+ neurons in MPTP-shTAp73 mice, compared with that of MPTP-treated mice. n = 6 mice/group. k Changes in the striatal DA, HVA and DOPAC levels in the Str. The release of the striatal DA, HVA and DOPAC levels were decreased in the Str in MPTP-shTAp73 mice, compared with that of MPTP-treated mice. n = 6 mice/group. l, m Western blotting was applied to detect TH protein levels in the SN. The expression of TH protein levels was decreased in the SN in MPTP-shTAp73 mice, compared with that of the MPTP-treated group. n = 6 mice/group. Statistics were calculated using a two-tailed t-test b, c. Statistics were calculated using one-way ANOVA with a false discovery rate <0.05 g, h, m, or by two-way ANOVA with a false discovery rate <0.05 j, k. Data were presented as mean ± SEM.
TAp73 was involved in the up-regulation of ApoD in MPP+-treated astrocytes
To determine whether TAp73 was involved in the up-regulation of astrocytic ApoD during the toxicity of MPP+, LV-sgTAp73 was constructed to knockdown the TAp73 in primary cultured VM astrocytes. We observed a remarkably 58.9% and 78.8% decrease in TAp73 levels in TAp73 knockdown C6 cells and primary cultured VM astrocytes (Fig. 5a, b). When MPP+ was applied to sgTAp73 C6 cells and astrocytes, the levels of ApoD were dramatically decreased, respectively, compared with that of the controls (Fig. 5a, c). Accordingly, the levels of cleaved caspase-3 were increased in the MPP+-sgTAp73 group, compared with that of the controls (Fig. 5d, e). The ratio of increased Bcl-2/Bax induced by MPP+ treatment was also inhibited with TAp73 knockdown (Fig. 5d, f). As respected, the SOD1 protein levels were also significantly reduced in this group, compared with that of the control (Fig. 5g, h). It suggested that astrocytic TAp73 could mediate the up-regulation of ApoD levels induced by MPP+. The deletion of astrocytic TAp73 aggravated MPP+ toxicity, thereby inhibiting the anti-oxidation and anti-apoptosis of DAergic neurons.
a–c Western blotting and statistical analysis of the expression of TAp73 and ApoD in TAp73 knockdown C6 cells and primary cultured VM astrocytes treated with MPP+ (100–200 μM). There was a dramatic decrease in the ApoD and TAp73 protein levels in sgTAp73 C6 cells and primary cultured VM astrocytes. n = 6. d–f Western blotting and statistical analysis of the protein levels of cleaved caspase-3 and caspase-3, Bcl-2 and Bax in sgTAp73 C6 cells and primary cultured VM astrocytes treated with MPP+ (100–200 μM). The changes in caspase-3 activity were increased accordingly compared with that of the controls. Similar results were found that the ratio of Bcl-2/Bax was decreased in sgTAp73 C6 cells and primary cultured VM astrocytes, compared with control. n = 6. g–h Western blotting and statistical analysis of the protein levels of SOD1 in sgTAp73 C6 cells and primary cultured VM astrocytes treated with MPP+ (100–200 μM). The expression of SOD1 protein levels was significantly reduced in MPP+-sgTAp73 C6 cells and primary cultured astrocytes, compared with that of controls. n = 6. Statistics were calculated using one-way ANOVA with a false discovery rate <0.05 b, c, e, f, h, Data were presented as mean ± SEM.
Tyr99 phosphorylation of TAp73 determined the up-regulation of ApoD in MPP+-treated astrocytes
The phosphorylation of TAp73 regulates its activity and stability through its interaction with several kinases36,37,38. We observed that phosphorylation at Tyr99 (Y99) of TAp73, a tyrosine-phosphorylated by c-Abl, was increased in MPP+-treated C6 cells and MPTP-treated mice (Fig. 6a–d). To further decipher whether phosphorylation at Y99 of TAp73 was responsible for the up-regulation of astrocytic ApoD levels, we introduced the virus containing TAp73 (Y99F) in primary cultured VM astrocytes, whose tyrosine site mutated into non-phosphorylate phenylalanine. We observed that the protein levels of ApoD showed a 55.4% decrease in the TAp73 (Y99F) group, compared with that of the TAp73 (WT) group. When MPP+ was applied to the TAp73 (Y99F) primary cultured VM astrocytes, the increased protein levels of ApoD could be partially reversed, compared with that of control (Fig. 6e, f). Furthermore, when MPP+ was applied to LV-TAp73 (Y99F) astrocytes, the levels of cleaved caspase-3 were increased in this group, compared with that of the MPP+-TAp73 (WT) group (Fig. 6g, h). The SOD1 protein levels significantly reduced in this group, compared with that of control (Fig. 6g, i). As respected, the ratio of Bcl-2/Bax was also reduced (Fig. 6g, j). Collectively, phosphorylation at Y99 of TAp73 might be involved in the up-regulation of astrocytic ApoD production.
a–c Western blotting and statistical analysis of the expression of p-TAp73-Y99 and TAp73 in C6 cells treated with MPP+ (50–200 μM). The higher protein levels of the phosphorylation at Y99 of TAp73 and TAp73 were shown in 200 μM MPP+-treated C6 cells and MPTP-treated PD models, compared with that of controls. n = 6. c, d Western blotting and statistical analysis of the expression of p-TAp73-Y99 and TAp73 in the SN. The expression of protein levels in the phosphorylation at Y99 of TAp73 and TAp73 was increased in the SN in MPTP-treated PD mice. n = 6. e, f Primary cultured VM astrocytes were generated by lentiviral introducing sh-WT-TAp73 or sh-TAp73-Y99F into the cells and characterized by western blotting. Phosphorylation at Y99 could regulate the activation of TAp73, and thus involved the up-regulation of ApoD in 100 μM MPP+-treated primary cultured VM astrocytes, compared with that of the control. n = 4. g–j Western blotting and statistical analysis of the protein levels of cleaved caspase-3 and caspase-3, SOD1, Bcl-2 and Bax. When MPP+ was applied to sgTAp73 (Y99F) primary cultured VM astrocytes, it could restrain the decrease of SOD1, Bcl-2 and Bax levels, compared with that of the control. It also indicated that caspase-3 activity significantly increased in the MPP+-sgTAp73 (Y99F) group, compared with that of the control group. n = 4. Statistics were calculated using one-way ANOVA with a false discovery rate <0.05 b. Statistics were calculated using a two-tailed t-test d or by two-way ANOVA with a false discovery rate <0.05 f, h–j. Data were presented as mean ± SEM.
Exogenous ApoD exerted neuroprotective effects in MPP+/MPTP-induced neurotoxicity
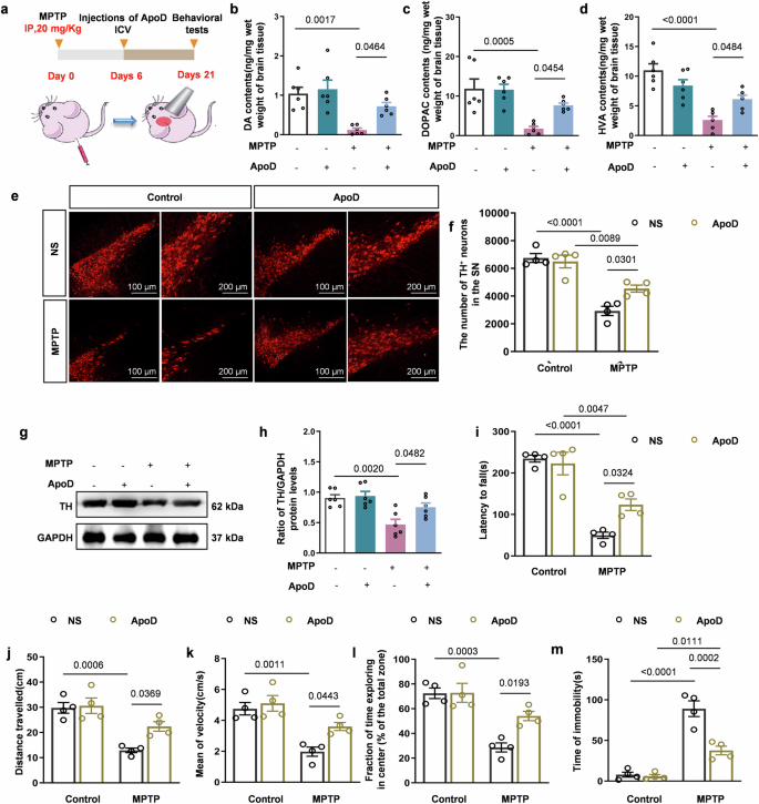
To further explore the role of exogenous ApoD in PD in vivo, as illustrated in Fig. 7a, i.c.v injection of ApoD was applied on day 6 after MPTP treatment till day 21 in C57BL/6 mice. When ApoD was applied to the MPTP-treated mice, the reduction of DA and its metabolites in the Str and the loss of nigral TH+ neurons could be partially inhibited, compared with that of the controls (Fig. 7b–f). There was a 61.1% decrease in TH levels in the SN in MPTP-treated mice. However, the TH levels showed a 47.0% increase with ApoD treatment (Fig. 7g, h). The rotarod test showed that there was a 28.8% increase in the latency to fall in MPTP-ApoD mice, compared with that of the control (Fig. 7i). We also determined that there was a 23.4%, 42.9%, and 23.7% increase in the total distance (Fig. 7j), mean of velocity (Fig. 7k) and time in the central area (Fig. 7l), respectively, compared with that of MPTP-treated mice. A significant 44.4% decrease in the immobility time was also observed in this group (Fig. 7m).
a Outline of experimental design. b–d The contents of striatal DA, DOPAC and HVA levels were detected by HPLC. The release of the striatal DA, HVA and DOPAC levels was increased in the Str in the MPTP-ApoD group, compared with that of the MPTP-treated group. n = 6 mice/group. Representative images of TH staining e and stereological quantification of TH-positive neurons f in the SN. It significantly reduced the loss of nigral TH+ neurons in MPTP-ApoD mice, compared with that of MPTP-treated mice. n = 6 mice/group. g–h Western blotting was applied to detect TH protein levels in the SN. The expression of TH protein levels was increased in the SN in MPTP-ApoD mice, compared with that of MPTP-treated mice. n = 6 mice/group. i The rotarod test at 4 to 40 r.p.m. was performed. It could lengthen the time on the rotarod in MPTP-Apo D mice, compared with that of the MPTP-treated mice. n = 6 mice/group. j–m Open field test showed the changes in distance traveled, mean of velocity, fraction of time exploring in center and time of immobility. A significant increase in the distance traveled was observed in MPTP-ApoD mice, compared with that of MPTP-treated mice. Similar trends were found in the mean of velocity and the fraction of time exploring in the center in MPTP-ApoD mice, compared with that of the MPTP-treated mice. A significant decrease in the immobility time was observed in the MPTP-ApoD group. n = 6 mice/group. Statistics were calculated using one-way ANOVA with a false discovery rate <0.05 b–d, h or by two-way ANOVA with a false discovery rate <0.05 f, i–m. Data were presented as mean ± SEM.
We also investigated the effects of exogenous ApoD on cell survival in MES23.5 cells treated with MPP+. As shown in Supplementary Fig. 5a, pretreatment with 8 nM ApoD could antagonize the cytotoxicity induced by 200 μM MPP+ in MES23.5 cells. ApoD itself did not produce any additional toxic effects on MES23.5 cells (Supplementary Fig. 5b). The protein levels of SOD1 were decreased in MES23.5 cells treated with MPP+, and this effect could be partially reversed by 8 nM ApoD pretreatment (Supplementary Fig. 5c, d). As expected, there was a significant increase in the ratio of Bcl-2/Bax in ApoD-treated MES23.5 cells, compared with that of the control (Supplementary Fig. 5e, f).
Discussion
In this study, increased ApoD released from astrocytes was observed in PD models. When co-cultured with astrocytes, the increased astrocytic ApoD could significantly alleviate the lesion of DAergic neurons with MPP+ treatment. Increased ApoD levels were regulated by the phosphorylation at Y99 of TAp73 in astrocytes. Astrocytes-specific knockdown of TAp73 could exacerbate the neurodegeneration in PD models. Furthermore, exogenous ApoD exerted neuroprotective effects against MPTP/MPP+ toxicity. Our findings reported that astrocytic-derived ApoD was essential for DAergic neuronal survival in PD models, which might provide new therapeutic targets for PD (Fig. 8).
Due to the increased release of astrocytic ApoD, the survival rate of DAergic neurons significantly increased in PD with MPP+/MPTP treatment, which was associated with its anti-oxidant and anti-apoptotic properties. Astrocytic ApoD protected the function of mitochondria and increased the levels of SOD1 to defend against oxidative stress. Furthermore, astrocytic ApoD inhibited the ratio of Bcl-2/Bax and the activation of caspase-3 to suppress cell apoptosis. In this process, increased levels of TAp73 and its phosphorylation at Y99 in astrocytes were required for the increased ApoD levels and its release. In this study, we highlight the importance of astrocytic-derived ApoD in neuron-astrocyte crosstalk and its protective effects in PD models.
Contrary to most apolipoproteins, the expression of APOD mRNA in humans is found in several tissues, including the CNS, mammary glands, spleen, adipose tissues, adrenals, and skin25,31,39. Recently, clinical studies reported that elevated levels of ApoD in the plasma were correlated significantly with the PD stage, indicating that ApoD might be a valid marker for the progression of PD23. In contrast to humans, the expression of Apod mRNA in mice and rats is mainly restricted to the CNS25,40,41,42,43. The role of ApoD and its effects in the CNS has long been underestimated, even though ApoD is highly elevated during aging and neural injury44. In this study, we observed that the levels of ApoD were significantly up-regulated in the SN in MPTP-treated PD mice. In addition, the up-regulated ApoD levels are accompanied by the increased GFAP in the SN in MPTP-treated mice, which is in line with the fact that astrocytes are the primary site of ApoD production in the CNS27,45. ApoD is a member of the family of lipocalins responsible for the binding and transport of small lipophilic molecules27,39,46. ApoD is known to bind more specifically to arachidonic acid (AA)47 progesterone, and sphingomyelin with high affinity but also to interact directly or indirectly with cholesterol, bilirubin, and estradiol27,48,49,50. Thus, ApoD could transfer into many types of cells to perform its normal physiological function in the brain of mice. The above explanations proved that’s why many Apo D+ cells in the SN are not in astrocytes of MPTP-treated mice. In this study, we focused on the role of Apo D in the crosstalk of the astrocyte-neuron system of MPTP/MPP+-induced PD models in vivo and in vitro.
The neurotoxin MPTP can lead to severe damage to the nigrostriatal DAergic system in mice51,52. All data available support the idea that pretreatment with ApoD significantly prevented MPTP-induced dyskinesia, alleviated the reduction in the number of nigral DAergic neurons, and promoted the synthesis and release of DA in Str. Our results also observed that exogenous ApoD applied to MES23.5 cells could exert neuroprotective effects in MPP+-induced neurotoxicity. Furthermore, our findings indicated that the mice with conditional knockdown of ApoD in astrocytes in the SN exhibited exacerbated PD pathology. All data available support that astrocytic-derived ApoD was essential for DAergic neuronal survival in PD models, which might provide new therapeutic targets for PD.
Mitochondrial dysfunction and oxidation stress-mediated apoptosis play an essential role in the pathogenesis of PD53,54. The decrease of mitochondrial potential induces the release of cytochrome C (Cyt C) into the cytoplasm, activates caspase-3 and induces apoptosis55. Bcl-2 inhibits caspase-3-dependent apoptosis by binding to apoptosis-promoting Bax protein, and its ratio is a crucial factor in determining whether cells are apoptotic56,57. In the present study, we observed that astrocytic ApoD inhibited the apoptosis of DAergic neurons via attenuating the accumulation of ROS and regulating the expression of Bcl-2 and Bax in MPP+-treated DAergic neurons. These neuroprotective and anti-oxidant roles of ApoD might be closely associated with its capacity to reduce radical-propagating lipid hydroperoxides by three methionine (Met) residues (Met49, Met93 and Met157)58.
Neuron-astrocyte crosstalk is critical for brain metabolism and neuron protection against oxidative stress in diverse neuropathological disorders56,57,59,60. In PD, astrocytes have protective effects on the development and regeneration of the nigrostriatal DAergic system and protect neurons from oxidative stress induced by reactive oxygen species (ROS)9,61,62. Activation of signaling cascades by neurotrophic factors such as glial-derived GDNF could induce neuro-restoration in rodent PD models63,64. It is widely supported by gene profile studies65,66 that mature neurons do not express ApoD mRNA. Instead, neurons can uptake ApoD from the extracellular environment67. However, ApoD can transfer from astrocytes to neurons by extracellular vesicles, which is an underlying mechanism of the neuroprotective effect of ApoD30. In our study, we observed that the increased astrocytic ApoD in the co-culture system of primary cultured VM neurons and astrocytes directly protects the cell viability of DAergic neurons treated with MPP+. The above results uncovered that the protective effect of ApoD via astrocyte-neuron crosstalk could be a common pathway for neuroprotection and self-repair in PD.
In this regard, it is crucial to explore the mechanisms of the up-regulation of ApoD levels and its release in PD models. Previous studies showed that ApoD is a direct transcriptional target of the p53 family member genes68. The expression of ApoD was specifically up-regulated by TAp7368. TAp73 protects against aging by regulating mitochondrial activity and preventing ROS accumulation. TAp73-KO mice show increased ROS production and oxidative stress sensitivity68. We observed that the levels of ApoD and TAp73 significantly increased in MPP+-treated astrocytes. Moreover, the protein levels of ApoD were reduced considerably in TAp73 knockdown astrocytes and conditional knockdown of TAp73 on astrocytes in MPTP-treated PD mice, suggesting that TAp73 was essential for the increased astrocytic ApoD levels and its release in PD.
Unlike those of the p53 gene, the mutations in the p73 gene are infrequent in tumors, suggesting that the decrease in TAp73 activity and expression detected in those tumors are caused mainly by coordinated post-translational modifications of TAp7369, including the ubiquitin-dependent proteasomal degradation pathway, phosphorylation, acetylation, and small ubiquitin-related modifier (SUMOylation)69. The phosphorylation of TAp73 through its interaction with kinase is considered an essential pathway for regulating TAp73 activity and stability under normal conditions and in response to genotoxic stress36,37,38. Several studies have reported that TAp73 is phosphorylated at Tyr99 by the non-receptor tyrosine kinase c-Abl in response to DNA damage, resulting in increasing in TAp73 stability and pro-apoptotic activity36,37,70. Our study demonstrated that increased levels of TAp73 and its phosphorylation at Y99 in astrocytes were required for the increased ApoD levels and its release. These observations hinted that phosphorylation at Y99 of TAp73 might play a key role in regulating astrocytic ApoD to maintain brain homeostasis in PD models. The profound and exact mechanism is worthy of further investigation.
While ApoD is up-regulated approximately 2- to 3-fold in neurodegenerative disease or aging, its dynamic range of expression appears far greater71. Of note, although ApoD can be efficiently produced as a functional recombinant protein in microbial host cells, its therapeutic value for long-term systemic application is restricted by the blood-brain barrier50. ApoD-deficient mice display an altered lipidomic profile with elevated plasma triglycerides and insulin72. In contrast, mice overexpressing human APOD develop insulin resistance and hepatic steatosis with aging, but not with obesity or inflammation42,73. Furthermore, the decreased levels of plasma ApoD in the obese or diabetic model mice74,75 might be due to an altered interaction between ApoD and the leptin receptor74,76. On the other hand, Apod-deficient mice have a higher sensitivity to oxidative stress in the brain and develop locomotor and learning issues, while an overexpression of human APOD in the brain rescues this phenotype32. These data are consistent with the idea that ApoD is an atypical apolipoprotein with multiple functions. The above characteristics have made ApoD a debated topic in obesity, diabetes and cardiovascular diseases. Further studies are needed to clarify the role of ApoD in metabolic diseases. So far, only the neuroprotective and anti-oxidant properties of ApoD are known25,77. In our study, we observed that MPTP/MPP+ could induce increased levels of astrocytic ApoD and appear to produce favorable effects in the treatment of PD models. Furthermore, the levels of ApoD and its release from astrocytes in PD models were regulated by TAp73. In this regard, enhancing the levels of astrocytic ApoD over an extended period might have visible clinical benefits in PD therapy and even delay the process of neurodegeneration.
In summary, we highlight the neuroprotective effects of astrocytic ApoD on the crosstalk of the astrocyte-neuron system in PD models. Moreover, our results show that the increased levels of TAp73 and its phosphorylation at Y99 were required for the increased ApoD levels and its release. All these data strongly support the idea that astrocytic ApoD in the brain is necessary for proper protection against PD. Therefore, ApoD might be a promising therapeutic target for PD due to its anti-oxidant and anti-apoptosis activity. In the future, the strategies for the delivery of ApoD to the brain for long-term application or manipulating its endogenous expression levels will open up new avenues for PD therapeutic development.
Methods
Ethics statement
All animals were handled according to the ‘Guide for the Care and Use of Laboratory Animals’ and the ‘Principles for the Utilization and Care of Vertebrate Animals’. All mice experiments were approved by the Animal Ethics Committee of Qingdao University.
Antibodies
Rabbit polyclonal anti-TH: Cat# AB152, Millipore. Mouse monoclonal anti-TH: Cat#MAB318, Millipore. Mouse monoclonal anti-GFAP: Cat# MAB360, Millipore. Rabbit monoclonal anti-ApoD: Cat# ab108191, Abcam. Mouse monoclonal anti-TAp73: Cat# sc-56191, Santa Cruz. Rabbit polyclonal anti-Phospho-TP73-Y99: Cat#AP0465, Abclonal. Rabbit polyclonal anti-SOD1: Cat# sc-11407, Santa Cruz. Rabbit monoclonal anti-Bcl-2: Cat# 3498, Cell Signaling Technology. Rabbit monoclonal anti-GFAP: Cat# 12389, Cell Signaling Technology. Rabbit polyclonal anti-Bax: Cat# 2772, Cell Signaling Technology. Rabbit polyclonal anti-caspase-3: Cat# 9662, Cell Signaling Technology. Rabbit monoclonal anti-cleaved caspase-3: Cat# 9664, Cell Signaling Technology. Rabbit anti-MAP2: Cat# 8707, Cell Signaling Technology. Rabbit monoclonal anti-GAPDH: Cat# 2118, Cell Signaling Technology. Polyclonal Alexa Fluro 555 donkey anti-rabbit IgG (H + L): Cat# A-31572, Invitrogen. Polyclonal Alexa Fluro 555 donkey anti-mouse IgG (H + L): Cat# A-31570, Invitrogen. Polyclonal Alexa Fluro 488 donkey anti-mouse IgG (H + L): Cat# A-21202, Invitrogen. Rabbit anti-β-actin: Cat# bs0061R, Bioss. Polyclonal goat anti-rabbit IgG-HRP: Cat# abs20002, Absin. Polyclonal goat anti-mouse IgG-HRP: Cat# abs20001, Absin.
Cell culture
MES23.5 and C6 cells culture
The C6 rat glioma cell line was purchased from the National Collection of Authenticated Cell Cultures (Shanghai, China). MES23.5 DAergic cells are hybridized from rat embryonic mesencephalon cells with murine neuroblastoma-glioma N18TG2 cells, which exhibit several properties similar to the primary neurons originated in the SN78. MES23.5 DAergic cells were kindly provided by Dr. Weidong Le. MES23.5 cells were cultured in the medium of DMEM-F12-(HAM) 1:1 (SH30023, Hyclone) supplemented with 5% fetal bovine serum (FBS, FND500, Excell) and 1% penicillin-streptomycin (P1400, Solarbio) and 2.2% Sato’s components growth medium. C6 cells were cultured in the medium of DMEM (high glucose, 01-052-1ACS, Biological Industries) containing 10% FBS (FS301-02, Transerum) and 1% penicillin-streptomycin. Cells were seeded at a density of 1 × 105/cm2 in plates and grown to 70–80% confluency. The lentiviruses were added to the media in vitro, and the media were entirely replaced after 6 h. The timing of LV infection in C6 cells is 72 h and 1 μM puromycin was used to select stably expressing cells.
To detect cell viability, cells were divided into four groups: (1) Control group: pre-incubated with ddH2O for 48 h; (2) MPP+ (D048, Sigma-Aldrich)-treated group: pre-incubated with ddH2O for 24 h and then incubated with 20 μM MPP+ for another 24 h; (3) ApoD (Apolipoprotein D Human HEK293, RD172118100, Biovendor)-treated group: incubated with 2–32 nM ApoD for 48 h, respectively; (4) ApoD-MPP+-treated group: pre-incubated with 2–32 nM ApoD for 24 h and then incubated with 200 μM MPP+ for another 24 h.
Co-culture of MES23.5 and C6 cells
The neuron-astrocyte co-culture was prepared by co-culturing MES23.5 cells with a confluent bilayer of C6 cells. The 24 mm-transwell inserts with 0.4 μm pores (CLS3450-24E, Sigma-Aldrich) were used to establish the co-culture system. In the transwell system, the MES23.5 cells were seeded on the bottom side of the 6-well transwell at the concentration of 5 × 104 cells. C6 cells were seeded on the top side of the 6-well transwell insert membranes. MES23.5 and C6 cells were cultured in DMEM-F12-(HAM) 1:1/DMEM (high glucose) media at 37 °C in a humidified 5% CO2 incubator.
Isolation and culture of primary cultured VM neurons
Primary cultured VM neurons were the ventral mesencephalon of E13-15 fetuses from SD rats (Vitalriver, China). We ensured the correctly the anatomical region of the brain and cultural condition correctly, as previously described78. The primary cultured VM neurons and astrocytes were all derived from SD rats. The ventral mesencephalon of E13-15 fetuses was dissected from the entire embryos, the meninges were removed and placed in a tube. After the tissues digest in trypsin (25200072, Gibco) at 37 °C for 15 min, remove trypsin, add serum containing-culture medium and perform mechanical cell dissociation. Then, resuspend the cells in the serum-free medium (Neurobasal Medium, 21103-049, Gibco) supplemented with 2% B27 (17504044, Gibco), 1% glutamine (35050061, Gibco) and 1% penicillin-streptomycin, plate them in precoated 6- or 24-well plates and changed every three days with maintenance medium containing cytarabine (2 μM, C6645, Sigma-Aldrich). Experiments were performed after seven days of culture. The purity of isolated neurons was >94% with 95% purity.
Isolation and culture of primary cultured VM astrocytes
Primary cultured VM astrocytes were prepared from the brains of newborns [postnatal day 0 (P0) to P2] SD rats (Vitalriver, China). The ventral mesencephalon from all embryos was dissociated, and cells were collected as described above79. The collected cells were then seeded in dishes containing culture medium [DMEM (high glucose) (11965092, Gibco) supplemented with 10% FBS and 1% penicillin/streptomycin]. The culture medium was replaced with a fresh culture medium every three days. Eight to ten days later, the astrocytes were digested with 0.25% trypsin and plated on Poly-D-lysine (P0899, Sigma-Aldrich)–coated coverslips in 6- or 12-well plates. The lentiviruses were added to the media on day 10 in vitro (DIV10), and the media were entirely replaced after 6 h and the timing of lentiviruses infection in astrocytes is 72 h.
Co-culture of Primary cultured VM neurons and astrocytes
A 6- or 24-well transwell system with a pore size of 0.4 μm was used for the co-cultures of primary neurons and astrocytes79. As described previously, primary cultured VM astrocytes were seeded in Poly-D-lysine-coated 6- or 24-well cell culture inserts at a density of 1 × 106 or 5 × 104 cells/well for 24 h, respectively. Primary cultured VM neurons were seeded on the bottom side of Poly-D-lysine-coated 6-well transwell insert membranes at a density of 5 × 106 or 2 × 105 cells/well, respectively. Inserts with astrocytes were then placed into the top side of the 6-well transwell insert membranes with neuronal cultures in the neuronal medium. Experiments were performed after 48 h of co-cultures.
Lentiviral viruses
Lentiviral vectors expressing ApoD (rat) and TAp73 (rat), all from rat genes under the control of the CMV promoter, were generated by inserting the respective cDNA into the multi-cloning site of pCDHP. The LV-GFAP-ApoD-EGFP, LV-GFAP-ApoD-EGFP-WPRE, LV-TAp73-sgRNA (U6-sgRNA4(TAp73)-GFAP-NLS-hSaCas9-NLS-3XHA-T2A-EGFP-WPRE) and LV (U6-sgRNA4(TAp73)-GFAP-NLS-hSaCas9-NLS-3XHA-T2A-EGFP-WPRE were purchased from BrainVTA Technology (Wuhan, China). The LV-Apod-sgRNA (12342-1), LV-Apod-sgRNA (12340-1), LV-Apod-sgRNA (12341-1) and LV-ApoD-sgRNA-WPRE were purchased from Genechem Technology (Wuhan, China).
Cell death and viability assessment
The percentage of cell death was determined by staining with 10 μM Hoechst 33342 (C0031, Solarbio) and 5 μM PI (C0080, Solarbio). Images were taken and counted by a Nikon microscope (Ni-U) equipped with automated computer-assisted software (NIS-Elements Imaging Software).
Cell viability was measured using the 3-(4,5-dimethyl-2-thiazolyl)-2,5-diphenyl-2-H-tetrazolium bromide (MTT) assay. After different treatments, culture mediums were replaced with the medium containing MTT (M2128, Sigma-Aldrich) at a final concentration of 5 mg/mL for 4 h at 37 °C. The insoluble formazan was dissolved in dimethyl sulfoxide (DMSO, D8371, Solarbio). It was assessed at the wavelength of 494 nm and 630 nm using a microplate read (Victor Nivo 5 s, Perkinelmer).
Enzyme-linked immunosorbent assay for ApoD
Commercially available enzyme-linked immunosorbent assay kits (mbs720851, MyBiosource) determined the ApoD levels in the culture medium. In brief, samples were centrifuged at 1000 × g for 20 min. The ApoD levels in the culture medium were calculated based on a standard curve. Assays were performed in triplicate. It was assessed using a microplate read (Victor Nivo 5 s, Perkinelmer).
Animals
The 8–9-week male C57BL/6 mice (Vitalriver, China) weighing 20 ± 2 g were kept in a specific pathogen-free (SPF) environment with a constant temperature of 21 ± 2 °C, humidity of 50 ± 10%, and a 12:12 light-dark cycle, allowing free access to food and water. The mice were acclimatized to the laboratory conditions for at least one week before the experiment.
Intracerebroventricular (ICV) injection
The 8–9-week male C57BL/6 mice underwent standard stereotactic procedures under pentobarbital sodium anesthesia. Cannulas (outer diameter = 0.48 mm, C = 3.0 mm, RWD Life Science, China) were implanted at the following coordinates: anteroposterior (AP) = − 0.5 mm, mediolateral (ML) = +1.5 mm, dorsoventral (DV) = − 2.3 mm from bregma. The cannula was affixed to the skull using dental cement, including three screws positioned posteriorly and medially to the injection site. A protective cap (RWD Life Science, China) was utilized to safeguard the cannula. A two-day recovery period was provided for all mice.
Mice were randomly divided into four groups: (1) Control group: mice were received i.c.v. Saline injection only; (2) MPTP (M0896, Sigma-Aldrich)-saline group: mice received MPTP (20 mg/kg, intraperitoneal injection, i.p.) for five consecutive days and i.c.v. Saline injections once per day for two weeks; (3) Control-ApoD group: mice were received i.p. saline for five consecutive days and ApoD (80 μg/kg, i.c.v.) once per day for two weeks; (4) MPTP-ApoD group: mice were received MPTP (20 mg/kg, i.p.) for five consecutive days and ApoD (80 μg/kg, i.c.v.) once per day at a volume of 5 uL for two weeks. In the control group, the i.c.v. Saline was used instead. The injection rate was set at 1 μL/min and with a needle retention time of 5 min. Twenty-four hours after the last treatment, the open field test and the rotarod test were performed. After the behavioral test, the mice were sacrificed for further studies.
Stereotactic injection for AAV
The 8–9-week male C57BL/6 mice were placed in a stereotactic frame (68025, RWD Life Science). AAV was injected into the SN with the following coordinates: anteroposterior (AP) = −3.2 mm, mediolateral (ML) = ±1.4 mm, dorsoventral (DV) = −4.7 mm from bregma. The glass electrode was advanced into the SN using a micromanipulator, and the contents of the pipette were released using a hydraulic manipulator (NANOLITER2010, World Precision Instruments). pAAV-GfaABC1D-EGFP-3xFLAG-WPRE and pAAV-GfaABC1D-EGFP-3xFLAG-TAp73-WPRE were purchased from OBiO Technology (Shanghai, China), the serotype was AAV2/9, the titer of AAVs injected was 1.0 × 1012. rAAV-GFAP-NLS-hSaCas9-NLS-3XHA-bGH polyA-u6-sasgRNA (Apod) and rAAV-GFAP-NLS-hSaCas9-NLS-3XHA-bGH polyA-u6-sasgRNA (scramble)] were purchased from BrainVTA Company (Wuhan, China), the serotype of them were AAV5, the titer of AAVs injected were 5.0 × 1012 and 5.0 × 1011. The above AAVs were injected slowly at the rate of 30 nL/min. At the end of the injection, the needle was retained for another 5 min for a complete absorption of the solution. After surgery, animals were monitored and post-surgical care was provided. Three weeks later, mice received MPTP (20 mg/kg, i.p) for five consecutive days. Twenty-four hours after the last treatment, the open field test and the rotarod test were performed. After the behavioral test, the mice were sacrificed for further studies.
Open field test
Spontaneous locomotor activities were assessed by open-field tests (63008, RWD Life Science). All tests were 10 min in duration in an open-field arena (50 cm × 50 cm × 30 cm) with a video recording. Four mice were randomly selected from four different groups for each test, and each mouse was measured at least three times. The analysis contained the distance traveled, mean of velocity, time of immobility and fraction of time exploring in the center of the mice using SMART3.0 software (Panlab).
Rotarod test
The mice were placed on the rolling rod (LE8205, RWD Life Science) with an initial speed of 4 rpm and an accelerating speed level (4 to 40 rpm in 5 min) mode of the apparatus. Holding the mouse by the tail and placing it on the rotating rod, facing away from the direction of rotation, it had to walk forward to stay upright. Five mice were randomly selected for each test, and each mouse was measured at least three times. The latency of falling off the rotarod within this time should be analyzed.
Immunofluorescent staining
Brain tissue was fixed in 4% paraformaldehyde (PFA) for 72 h at 4 °C, followed by incubation in 0.1 M phosphate buffer saline (PBS, pH 7.4) containing 25% sucrose at 4 °C for 2–3 days. The frozen brain tissues were cut into 20-μm-thick sections for immunofluorescence staining. After blocking with 10% goat serum (SL038, Solarbio) for 30 min, the sections were incubated with anti-TH (Millipore, 1:1000), anti-GFAP (Millipore, 1:1000) and anti-ApoD (Abcam, 1:500; Santa, 1:500) antibodies overnight at 4 °C. Sections were incubated with donkey anti-rabbit IgG or anti-mouse IgG (Invitrogen, 1:500) for 1 h at RT; then images were obtained by immunofluorescent microscopy (BX63, Olympus). Cultured cells on coverslips were fixed with 4% PFA for 20 min and blocked with 10% goat serum for 1 hr. Coverslips were then incubated overnight with primary antibodies and with fluorescent secondary antibodies for 1 h. After three rounds of washing, coverslips were mounted with a mounting medium containing DAPI (C1006, Beyotime Biotechnology). Images were then captured with STELLARIS 5 Confocal Microscope (Lecia) and BX63 Fluorescence Microscope.
TH+ neuron counts
The number of TH+ neurons in the SN was counted using stereological quantification as previously described80,81,82. The number of TH+ neurons was obtained by applying the optical fractionator unbiased stereological method using a fluorescence microscope (Olympus) with MBF Stereo Investigator software. Immuno-stained cells were counted by a blind investigator in every 6th section, a sampling adapted to the studied brain nuclei. For each section, the boundaries of the regions were first delineated at low magnification (×10) and counting was performed at high magnification (×40)83. The coefficient of error for the individual counts was 0.01. Data were expressed as TH+ neurons/SN.
HPLC determination of DA and its metabolites
The levels of the striatal DA and its metabolites (DOPAC and HVA) were determined using a previously described method6,84. Separation was achieved on a PEC18 reversed-phase column. The mobile phase (20 mM chromatic acid, 50 mM sodium caproate, 0.134 mM EDTA·2Na, 3.75 mM sodium octane sulfonic acid, 1 mM di-sec-butylamine and containing 5% (v/v) methanol) was used at a flow-rate of 0.6 mL/min. An ACQUITY UPLC (Waters) was employed and operated in screen mode.
Western blotting
Samples were digested with RIPA lysis buffer (01408/30450, KW Biotechnology) and protease inhibitors (C0080, Solarbio) for 30 min. The lysate was centrifuged at 12,000 rpm for 20 min at 4 °C and the supernatant was used for analysis. Protein concentration was measured using the BCA protein assay kit (40220). A total of 20 μg of protein was electrophoresed and transferred to PVDF membranes (IPVH00005, Millipore). After blocking for 2 h at RT, the membranes were incubated with anti-TH (Millipore, 1:2000), anti-ApoD (Abcam, 1:2000), anti-Bax (CST, 1:1000), anti-Bcl-2 (CST, 1:1000), anti-SOD1 (Santa Cruz, 1:1000), anti-TAp73 (Abcam, 1:2000), anti-Phospho-TP73-Y99 (Abclonal, 1:1000), anti-caspase-3 (CST, 1:1000), anti-cleaved caspase-3 (CST, 1:1000), anti-β-actin (Bioss, 1:10000), anti-GAPDH (CST, 1:10,000) antibodies overnight at 4 °C. Membranes were incubated with horseradish peroxidase-conjugated secondary antibodies (Absin, 1:10,000) for 1 h at RT. Blots were visualized using the UVP Image System (Amersham Image Quant 800, Cytiva) and quantified with Image J Software (National Institutes of Health).
Statistical analysis
GraphPad Prism 8 (Graphpad) was used to analyze the data. Data were presented as mean ± SEM. A probability of P < 0.05 was taken to indicate statistical significance. In Fig. 1b, d, f, values were analyzed using a two-tailed t-test. In Fig. 1i, k, values were analyzed using a one-way ANOVA with a post hoc false discovery rate <0.05. Figure 2f, g shows a one-way ANOVA with a post hoc false discovery rate <0.05. In Fig. 2c, h–m, statistics were calculated using a two-way ANOVA with a post hoc false discovery rate <0.05. In Fig. 3b, d, i, statistics were calculated using a one way ANOVA with a post hoc false discovery rate <0.05. In Fig. 4b, c, values were analyzed using a two-tailed t-test. Figure 4g, h, m show a one-way ANOVA with a post hoc false discovery rate <0.05. In Fig. 4j, k, statistics were calculated using a two-way ANOVA with a post hoc false discovery rate <0.05. Figure 5b, c, e, f, h shows a one-way ANOVA with a post hoc false discovery rate <0.05. Figure 6b shows a one-way ANOVA with a post hoc false discovery rate <0.05. In Fig. 6d, values were analyzed using a two-tailed t-test. In Fig. 6f, h–j, statistics were calculated using a two-way ANOVA with a post hoc false discovery rate <0.05. Figure 7b–d, h shows a one-way ANOVA with a post hoc false discovery rate <0.05. In Fig. 7f, i-m, statistics were calculated using a two-way ANOVA with a post hoc false discovery rate <0.05.
Data availability
All data generated or analyzed during this study are included in this published article (and its supplementary information files). Additional data are available from the corresponding author upon request.
References
Chen, B. et al. Interactions between iron and alpha-synuclein pathology in Parkinson’s disease. Free Radic. Biol. Med. 141, 253–260 (2019).
De Virgilio, A. et al. Parkinson’s disease: autoimmunity and neuroinflammation. Autoimmun. Rev. 15, 1005–1011 (2016).
Jiang, H. et al. Brain iron metabolism dysfunction in Parkinson’s disease. Mol. Neurobiol. 54, 3078–3101 (2017).
Bi, M. et al. Deficient immunoproteasome assembly drives gain of α-synuclein pathology in Parkinson’s disease. Redox Biol. 47, 102167 (2021).
Jiao, L. et al. Early low-dose ghrelin intervention via miniosmotic pumps could protect against the progressive dopaminergic neuron loss in Parkinson’s disease mice. Neurobiol. Aging 101, 70–78 (2021).
Jia, F. et al. High dietary iron supplement induces the nigrostriatal dopaminergic neurons lesion in transgenic mice expressing mutant A53T human alpha-synuclein. Front Aging Neurosci. 10, 97 (2018).
Booth, H. D. E., Hirst, W. D. & Wade-Martins, R. The role of astrocyte dysfunction in Parkinson’s disease pathogenesis. Trends Neurosci. 40, 358–370 (2017).
Sorrentino, Z. A., Giasson, B. I. & Chakrabarty, P. α-Synuclein and astrocytes: tracing the pathways from homeostasis to neurodegeneration in Lewy body disease. Acta Neuropathol. 138, 1–21 (2019).
Belanger, M., Allaman, I. & Magistretti, P. J. Brain energy metabolism: focus on astrocyte-neuron metabolic cooperation. Cell Metab. 14, 724–738 (2011).
Kuter, K. et al. Astrocyte support is important for the compensatory potential of the nigrostriatal system neurons during early neurodegeneration. J. Neurochem. 148, 63–79 (2019).
Wei, Y. et al. Pyridoxine induces glutathione synthesis via PKM2-mediated Nrf2 transactivation and confers neuroprotection. Nat. Commun. 11, 941 (2020).
Sofroniew, M. V. & Vinters, H. V. Astrocytes: biology and pathology. Acta Neuropathol. 119, 7–35 (2010).
Lin, L. F. et al. GDNF: a glial cell line-derived neurotrophic factor for midbrain dopaminergic neurons. Science 260, 1130–1132 (1993).
Schaar, D. G. et al. Regional and cell-specific expression of GDNF in rat brain. Exp. Neurol. 124, 368–371 (1993).
Terrisse, L. et al. Increased levels of apolipoprotein D in cerebrospinal fluid and hippocampus of Alzheimer’s patients. J. Neurochem. 71, 1643–1650 (1998).
Kalman, J. et al. Apolipoprotein D in the aging brain and in Alzheimer’s dementia. Neurol. Res. 22, 330–336 (2000).
Desai, P. P. et al. Apolipoprotein D is a component of compact but not diffuse amyloid-beta plaques in Alzheimer’s disease temporal cortex. Neurobiol. Dis. 20, 574–582 (2005).
Rickhag, M. et al. Comprehensive regional and temporal gene expression profiling of the rat brain during the first 24 h after experimental stroke identifies dynamic ischemia-induced gene expression patterns, and reveals a biphasic activation of genes in surviving tissue. J. Neurochem. 96, 14–29 (2006).
Rickhag, M. et al. Apolipoprotein D is elevated in oligodendrocytes in the peri-infarct region after experimental stroke: influence of enriched environment. J. Cereb. Blood Flow. Metab. 28, 551–562 (2008).
Thomas, E. A. et al. Increased CNS levels of apolipoprotein D in schizophrenic and bipolar subjects: implications for the pathophysiology of psychiatric disorders. Proc. Natl Acad. Sci. USA 98, 4066–4071 (2001).
Mahadik, S. P. et al. Elevated plasma level of apolipoprotein D in schizophrenia and its treatment and outcome. Schizophr. Res. 58, 55–62 (2002).
Thomas, E. A., George, R. C. & Sutcliffe, J. G. Apolipoprotein D modulates arachidonic acid signaling in cultured cells: implications for psychiatric disorders. Prostaglandins Leukot. Ess. Fat. Acids 69, 421–427 (2003).
Waldner, A. et al. Apolipoprotein D Concentration in Human Plasma during Aging and in Parkinson’s Disease: A Cross-Sectional Study. Parkinsons Dis. 3751516 (2018).
Ordonez, C. et al. Apolipoprotein D expression in substantia nigra of Parkinson disease. Histol. Histopathol. 21, 361–366 (2006).
Rassart, E. et al. Apolipoprotein D. Gene 756, 144874 (2020).
Bhatia, S. et al. Increased apolipoprotein D dimer formation in Alzheimer’s disease hippocampus is associated with lipid conjugated diene levels. J. Alzheimers Dis. 35, 475–486 (2013).
Rassart, E. et al. Apolipoprotein D. Biochim. Biophys. Acta 1482, 185–198 (2000).
Boyles, J. K. et al. A role for apolipoprotein E, apolipoprotein A-I, and low density lipoprotein receptors in cholesterol transport during regeneration and remyelination of the rat sciatic nerve. J. Clin. Invest 83, 1015–1031 (1989).
Boyles, J. K. et al. Identification, characterization, and tissue distribution of apolipoprotein D in the rat. J. Lipid Res 31, 2243–2256 (1990).
Pascua-Maestro, R. et al. Extracellular vesicles secreted by astroglial cells transport apolipoprotein D to neurons and mediate neuronal survival upon oxidative stress. Front Cell Neurosci. 12, 526 (2018).
García-Mateo, N. et al. Schwann cell-derived Apolipoprotein D controls the dynamics of post-injury myelin recognition and degradation. Front Cell Neurosci. 8, 374 (2014).
Ganfornina, M. D. et al. Apolipoprotein D is involved in the mechanisms regulating protection from oxidative stress. Aging Cell 7, 506–515 (2008).
Navarro, J. A. et al. Altered lipid metabolism in a Drosophila model of Friedreich’s ataxia. Hum. Mol. Genet. 19, 2828–2840 (2010).
Bajo-Graneras, R. et al. Apolipoprotein D mediates autocrine protection of astrocytes and controls their reactivity level, contributing to the functional maintenance of paraquat-challenged dopaminergic systems. Glia 59, 1551–1566 (2011).
Belyi, V. A. et al. The origins and evolution of the p53 family of genes. Cold Spring Harb. Perspect. Biol. 2, a001198 (2010).
Yuan, Z. M. et al. p73 is regulated by tyrosine kinase c-Abl in the apoptotic response to DNA damage. Nature 399, 814–817 (1999).
Agami, R. et al. Interaction of c-Abl and p73alpha and their collaboration to induce apoptosis. Nature 399, 809–813 (1999).
Satija, Y. K. & Das, S. Tyr99 phosphorylation determines the regulatory milieu of tumor suppressor p73. Oncogene 35, 513–527 (2016).
Drayna, D. et al. Cloning and expression of human apolipoprotein D cDNA. J. Biol. Chem. 261, 16535–16539 (1986).
Li, H. et al. Cerebral apolipoprotein-D is hypoglycosylated compared to peripheral tissues and is variably expressed in mouse and human brain regions. PLoS ONE 11, e0148238 (2016).
Séguin, D., Desforges, M. & Rassart, E. Molecular characterization and differential mRNA tissue distribution of mouse apolipoprotein D. Brain Res Mol. Brain Res. 30, 242–250 (1995).
Do Carmo, S. et al. Human apolipoprotein D overexpression in transgenic mice induces insulin resistance and alters lipid metabolism. Am. J. Physiol. Endocrinol. Metab. 296, E802–E811 (2009).
Cofer, S. & Ross, S. R. The murine gene encoding apolipoprotein D exhibits a unique expression pattern as compared to other species. Gene 171, 261–263 (1996).
Dassati, S., Waldner, A. & Schweigreiter, R. Apolipoprotein D takes center stage in the stress response of the aging and degenerative brain. Neurobiol. Aging 35, 1632–1642 (2014).
Smith, K. M., Lawn, R. M. & Wilcox, J. N. Cellular localization of apolipoprotein D and lecithin: cholesterol acyltransferase mRNA in rhesus monkey tissues by in situ hybridization. J. Lipid Res. 31, 995–1004 (1990).
Flower, D. R. The lipocalin protein family: structure and function. Biochem. J. 318, 1–14 (1996).
Eichinger, A. et al. Structural insight into the dual ligand specificity and mode of high density lipoprotein association of apolipoprotein D. J. Biol. Chem. 282, 31068–31075 (2007).
Morais Cabral, J. H. et al. Arachidonic acid binds to apolipoprotein D: implications for the protein’s function. FEBS Lett. 366, 53–56 (1995).
Ruiz, M. et al. Lipid-binding properties of human ApoD and Lazarillo-related lipocalins: functional implications for cell differentiation. Febs j. 280, 3928–3943 (2013).
Vogt, M. & Skerra, A. Bacterially produced apolipoprotein D binds progesterone and arachidonic acid, but not bilirubin or E-3M2H. J. Mol. Recognit. 14, 79–86 (2001).
Heikkila, R. E., Hess, A. & Duvoisin, R. C. Dopaminergic neurotoxicity of 1-methyl-4-phenyl-1,2,5,6-tetrahydropyridine in mice. Science 224, 1451–1453 (1984).
Langston, J. W. & Ballard, P. Parkinsonism induced by 1-methyl-4-phenyl-1,2,3,6-tetrahydropyridine (MPTP): implications for treatment and the pathogenesis of Parkinson’s disease. Can. J. Neurol. Sci. 11, 160–165 (1984).
Pickrell, A. M. & Youle, R. J. The roles of PINK1, parkin, and mitochondrial fidelity in Parkinson’s disease. Neuron 85, 257–273 (2015).
Mani, S. & Sevanan, M. A systematic review of molecular approaches that link mitochondrial dysfunction and neuroinflammation in Parkinson’s disease. Neurol. Sci. 42, 4459–4469 (2021).
Jovanovic-Tucovic, M. et al. AMP-activated protein kinase inhibits MPP+-induced oxidative stress and apoptotic death of SH-SY5Y cells through sequential stimulation of Akt and autophagy. Eur. J. Pharm. 863, 172677 (2019).
Kerr, J. F., Wyllie, A. H. & Currie, A. R. Apoptosis: a basic biological phenomenon with wide-ranging implications in tissue kinetics. Br. J. Cancer 26, 239–257 (1972).
Reed, J. C. Bcl-2 and the regulation of programmed cell death. J. Cell Biol. 124, 1–6 (1994).
Zhang, Y. et al. Antioxidant activities of recombinant amphioxus (Branchiostoma belcheri) apolipoprotein D. Mol. Biol. Rep. 38, 1847–1851 (2011).
Sacks, D. et al. Multisociety consensus quality improvement revised consensus statement for endovascular therapy of acute ischemic stroke. Int J. Stroke 13, 612–632 (2018).
Yoshikawa, A. et al. Deletion of Atf6α impairs astroglial activation and enhances neuronal death following brain ischemia in mice. J. Neurochem. 132, 342–353 (2015).
Morale, M. C. et al. Estrogen, neuroinflammation and neuroprotection in Parkinson’s disease: glia dictates resistance versus vulnerability to neurodegeneration. Neuroscience 138, 869–878 (2006).
Song, Y. J. et al. Degeneration in different parkinsonian syndromes relates to astrocyte type and astrocyte protein expression. J. Neuropathol. Exp. Neurol. 68, 1073–1083 (2009).
Zigmond, M. J. et al. Neurorestoration by physical exercise: moving forward. Parkinsonism Relat. Disord. 18(Suppl 1), S147–S150 (2012).
Zigmond, M. J. et al. Triggering endogenous neuroprotective processes through exercise in models of dopamine deficiency. Parkinsonism Relat. Disord. 15(Suppl 3), S42–S45 (2009).
Cahoy, J. D. et al. A transcriptome database for astrocytes, neurons, and oligodendrocytes: a new resource for understanding brain development and function. J. Neurosci. 28, 264–278 (2008).
Zeisel, A. et al. Molecular architecture of the mouse nervous system. Cell 174, 999–1014.e1022 (2018).
Pascua-Maestro, R. & Diez-Hermano, S. Protecting cells by protecting their vulnerable lysosomes: identification of a new mechanism for preserving lysosomal functional integrity upon oxidative stress. PLoS Genet. 13, e1006603 (2017).
Sahin, E. et al. Telomere dysfunction induces metabolic and mitochondrial compromise. Nature 470, 359–365 (2011).
Omran, Z. et al. Targeting post-translational modifications of the p73 protein: a promising therapeutic strategy for tumors. Cancers (Basel). 13, 1916 (2021).
Gong, J. G. et al. The tyrosine kinase c-Abl regulates p73 in apoptotic response to cisplatin-induced DNA damage. Nature 399, 806–809 (1999).
Boyles, J. K., Notterpek, L. M. & Anderson, L. J. Accumulation of apolipoproteins in the regenerating and remyelinating mammalian peripheral nerve. Identification of apolipoprotein D, apolipoprotein A-IV, apolipoprotein E, and apolipoprotein A-I. J. Biol. Chem. 265, 17805–17815 (1990).
Jiménez-Palomares, M. et al. Genetic deficiency of apolipoprotein D in the mouse is associated with nonfasting hypertriglyceridemia and hyperinsulinemia. Metabolism 60, 1767–1774 (2011).
Desmarais, F. et al. Apolipoprotein D overexpression alters hepatic prostaglandin and omega fatty acid metabolism during the development of a non-inflammatory hepatic steatosis. Biochim. Biophys. Acta Mol. Cell Biol. Lipids 1864, 522–531 (2019).
Liu, Z., Chang, G. Q. & Leibowitz, S. F. Apolipoprotein D interacts with the long-form leptin receptor: a hypothalamic function in the control of energy homeostasis. FASEB J. 15, 1329–1331 (2001).
Perdomo, G. et al. A role of apolipoprotein D in triglyceride metabolism. J. Lipid Res. 51, 1298–1311 (2010).
El-Darzi, N. & Mast, N. Studies of ApoD (-/-) and ApoD (-/-) ApoE (-/-) mice uncover the APOD significance for retinal metabolism, function, and status of chorioretinal blood vessels. Cell Mol. Life Sci. 78, 963–983 (2021).
Upadhya, R. et al. Astrocyte-derived extracellular vesicles: Neuroreparative properties and role in the pathogenesis of neurodegenerative disorders. J. Control Release 323, 225–239 (2020).
Gaven, F., Marin, P. & Claeysen, S. Primary culture of mouse dopaminergic neurons. J. Vis. Exp. 8, e51751 (2014).
Gottschling, C. et al. The Indirect Neuron-astrocyte Coculture Assay: An In Vitro Set-up for the Detailed Investigation of Neuron-glia Interactions. J. Vis. Exp. 14, 54757 (2016).
Pioli, E. Y. et al. Differential behavioral effects of partial bilateral lesions of ventral tegmental area or substantia nigra pars compacta in rats. Neuroscience 153, 1213–1224 (2008).
Engeln, M. et al. Reinforcing properties of Pramipexole in normal and parkinsonian rats. Neurobiol. Dis. 49, 79–86 (2013).
Zhang, Z. et al. Lesion of medullary catecholaminergic neurons is associated with cardiovascular dysfunction in rotenone-induced Parkinson’s disease rats. Eur. J. Neurosci. 42, 2346–2355 (2015).
Bastide, M. F. et al. Immediate-early gene expression in structures outside the basal ganglia is associated to l-DOPA-induced dyskinesia. Neurobiol. Dis. 62, 179–192 (2014).
Jiang, H. et al. Neuroprotective effects of iron chelator Desferal on dopaminergic neurons in the substantia nigra of rats with iron-overload. Neurochem. Int. 49, 605–609 (2006).
Acknowledgements
This work was supported by the National Natural Science Foundation of China (32171131, 32371013, 32371181), Shandong Province Natural Science Foundation (2021ZDSYS11, ZR2019ZD31, ZR2022MC098), Taishan Scholars Construction Project.
Author information
Authors and Affiliations
Contributions
H.J., C.Y., and Y.D. conceived the project and designed the study. Y.D. performed the experiments, analyzed data and interpreted results. Y.D. wrote the manuscript and M.B. commented on it. H.J., C.Y., Q.J., and X.D. reviewed and edited the manuscript. All authors have read and approved the final version of the manuscript.
Corresponding authors
Ethics declarations
Competing interests
The authors declare no competing interests.
Additional information
Publisher’s note Springer Nature remains neutral with regard to jurisdictional claims in published maps and institutional affiliations.
Supplementary information
Rights and permissions
Open Access This article is licensed under a Creative Commons Attribution-NonCommercial-NoDerivatives 4.0 International License, which permits any non-commercial use, sharing, distribution and reproduction in any medium or format, as long as you give appropriate credit to the original author(s) and the source, provide a link to the Creative Commons licence, and indicate if you modified the licensed material. You do not have permission under this licence to share adapted material derived from this article or parts of it. The images or other third party material in this article are included in the article’s Creative Commons licence, unless indicated otherwise in a credit line to the material. If material is not included in the article’s Creative Commons licence and your intended use is not permitted by statutory regulation or exceeds the permitted use, you will need to obtain permission directly from the copyright holder. To view a copy of this licence, visit http://creativecommons.org/licenses/by-nc-nd/4.0/.
About this article
Cite this article
Dai, Y., Bi, M., Jiao, Q. et al. Astrocyte-derived apolipoprotein D is required for neuronal survival in Parkinson’s disease. npj Parkinsons Dis. 10, 143 (2024). https://doi.org/10.1038/s41531-024-00753-8
Received:
Accepted:
Published:
Version of record:
DOI: https://doi.org/10.1038/s41531-024-00753-8
This article is cited by
-
Plasma NfL, GFAP, amyloid, and p-tau species as Prognostic biomarkers in Parkinson’s disease
Journal of Neurology (2024)










