Fig. 3: Effects of ApoD on the co-culture of astrocytes-DAergic neurons treated with MPP+.
From: Astrocyte-derived apolipoprotein D is required for neuronal survival in Parkinson’s disease

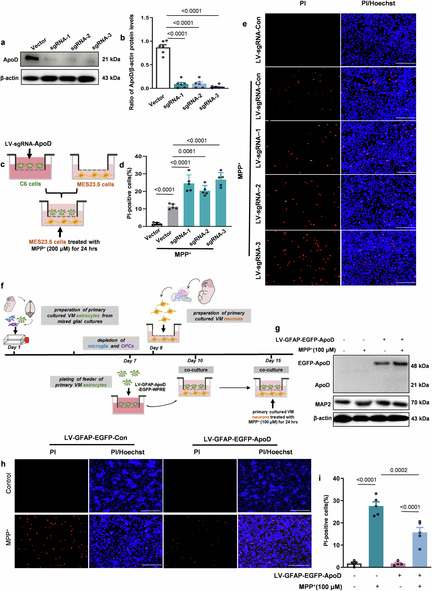
a, b C6 cells with decreased ApoD expression were generated by lentiviral introducing sgRNA-Apod using CRISPR-Cas9 into the cells and characterized by western blotting. n = 6. c Diagram illustrating C6 cells infected with LV-sgRNA-Apod as indicated was co-cultured with MES23.5 cells. d, e Representative images of Hoechst and PI staining from MES23.5 cells co-cultured with C6 cells incubated with 200 μM MPP+ for 24 h. Scale bars = 200 μm. Quantification of cell death. Knockdown of ApoD in C6 cells could decrease the cell viability of MES23.5 cells compared with that of the control. n = 5. f Diagram illustrating primary cultured VM astrocytes infected with the virus as indicated were co-cultured with primary cultured VM neurons in the transwell system. g Western blotting of the protein levels of ApoD and EGFP-ApoD in primary cultured VM neurons co-cultured with LV-ApoD astrocytes. In the transwell system, primary cultured VM neurons were treated with 100 μM MPP+ for 24 h. n = 4. h, i Representative images of Hoechst and PI staining from primary cultured VM neurons co-cultured with LV-ApoD astrocytes incubated with 200 μM MPP+ for 24 h. Scale bars = 200 μm. Quantification of cell death. Overexpression of astrocytic ApoD could increase the cell viability of neurons, compared with that of the control. n = 5. Statistics were calculated using one-way ANOVA with a false discovery rate <0.05 b, d, i. Data were presented as mean ± SEM.