Fig. 4: Effects of astrocytes-specific knockdown of TAp73 on MPTP-treated PD mice.
From: Astrocyte-derived apolipoprotein D is required for neuronal survival in Parkinson’s disease

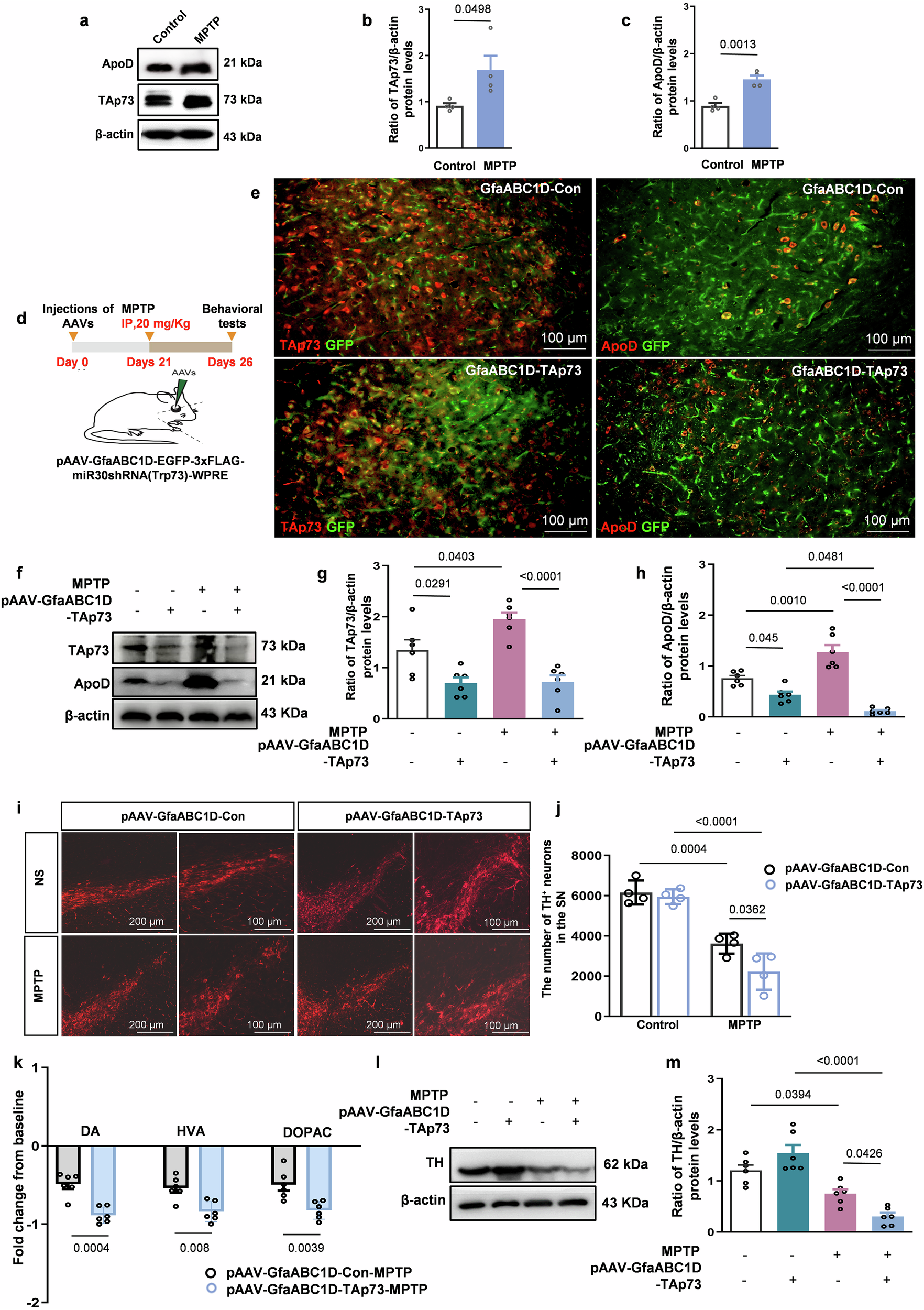
a–c Western blotting was applied to detect TAp73 and ApoD in the SN in Control and MPTP-treated PD mice. The expression of TAp73 and ApoD protein levels was increased in the SN in MPTP-treated PD mice. n = 4 mice/group. d Outline of experimental design. e Fluorescence of ApoD and TAp73(red) and GFP (green) in the SN in shTAp73 or vector mice on the 22th day. f–h Western blotting was applied to detect TAp73 and ApoD protein levels in the SN. The expression of TAp73 and ApoD protein levels were decreased in the SN in MPTP-shTAp73 mice compared with that of MPTP-treated mice. n = 6 mice/group. Representative images of TH staining (i) and stereological quantification of TH+ neurons (j) in the SN. It significantly aggravated the loss of nigral TH+ neurons in MPTP-shTAp73 mice, compared with that of MPTP-treated mice. n = 6 mice/group. k Changes in the striatal DA, HVA and DOPAC levels in the Str. The release of the striatal DA, HVA and DOPAC levels were decreased in the Str in MPTP-shTAp73 mice, compared with that of MPTP-treated mice. n = 6 mice/group. l, m Western blotting was applied to detect TH protein levels in the SN. The expression of TH protein levels was decreased in the SN in MPTP-shTAp73 mice, compared with that of the MPTP-treated group. n = 6 mice/group. Statistics were calculated using a two-tailed t-test b, c. Statistics were calculated using one-way ANOVA with a false discovery rate <0.05 g, h, m, or by two-way ANOVA with a false discovery rate <0.05 j, k. Data were presented as mean ± SEM.