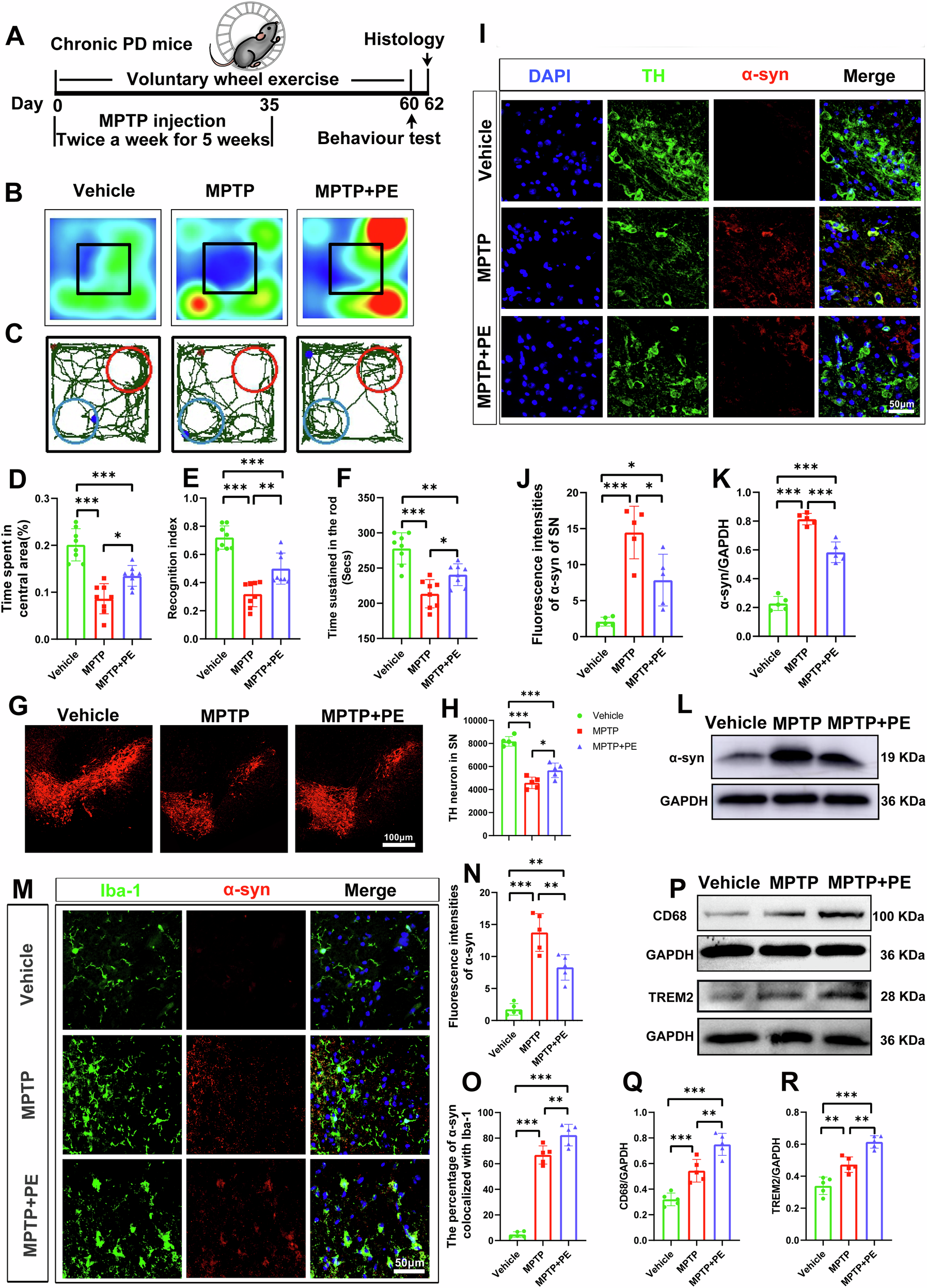
Fig. 1: Voluntary wheel exercise promotes microglial phagocytosis of α-syn, alleviates α-syn deposition and neurological function deficits of MPTP mice.

A Schematic diagram of experimental time points and procedure. B Representative heat map images of the moving paths of mice in each group in the open field test. Black box: regions of interest. C Representative images of the moving paths of mice in each group in the novel objective recognition test. Red circle: novel object. D Comparisons of time spent in the central area in the open field test. E Comparisons of the recognition index in various groups. F Comparisons of the time suspended in the rod in various groups in the Rotarod test. G Representative images of the TH-positive neuron in SN of mice of each group. H Comparisons of TH-positive neurons in mice of each group. I Representative images of TH-positive neuron and α-syn staining in SN of mice in each group (×40 objective, zoomed in 2). J Comparisons of the α-syn intensity in SN of mice in each group. K, L The α-syn protein expression are upregulated in the SN of mice 2 months after the first MPTP injection. Further, exercise alleviates α-syn deposition in MPTP mice. M Representative images of α-syn colocalized with Iba-1 in SN of mice in each group (×40 objective, zoomed in 2). N Comparisons of the α-syn intensity in SN of mice in each group. O Comparisons of the proportion of α-syn colocalized with Iba-1+ microglia. P Chemiluminescence images of CD68, TREM2 protein band. Q, R Comparisons of CD68 /GAPDH ratio and TREM2/GAPDH ratio. Data were analyzed by one-way analysis of variance followed by Tukey’s post hoc test. Each dataset is expressed as mean ± SD for n = 8 in the behavior test and n = 5 in the histology assay. *P < 0.05; **P < 0.01; ***P < 0.001.