Abstract
Microglia are more susceptible to ferroptosis compared to neurons and astrocytes, which may compromise their phagocytic and clearance capabilities of α-synuclein (α-syn) in Parkinson’s disease (PD). While the beneficial effects of physical exercise (PE) on reducing α-syn deposition in PD have been highlighted, the role of PE in modulating microglial ferroptosis remains unclear. This study focuses on the impact of exercise on inhibiting microglial ferroptosis and mitigating α-syn accumulation. We demonstrate that voluntary exercise effectively inhibits microglial ferroptosis. Mechanistically, PE-induced upregulation of SLC7A11 inhibits microglial ferroptosis by suppressing ALOX12, thereby enhancing microglial phagocytosis and clearance of α-syn, which is paralleled by improvements in neurological function in PD mice. Collectively, these findings not only underscore the critical role of microglial ferroptosis in the pathological progression of PD but also elucidate the molecular mechanism by which PE attenuates microglial ferroptosis via the SLC7A11/ALOX12 axis.
Similar content being viewed by others
Introduction
Alpha-synuclein (α-syn) accumulation in multiple brain regions is a hallmark of α-synucleinopathies, including Parkinson’s disease (PD)1. Accumulating evidence suggests that progressive α-syn accumulation may be partially attributed to impaired microglial phagocytosis and clearance functions2,3,4. Considering that microglial function is closely linked to its activation state, numerous studies have investigated how various factors influence microglial dynamics.
In addition to the necroptosis, apoptosis, and pyroptosis, microglia are also susceptible to an iron-dependent form of cell death called ferroptosis, driven by iron-dependent phospholipid peroxidation5,6,7,8. Iron accumulation and ferroptosis have been implicated in multiple neurodegenerative disorders, including PD9,10,11,12. Recent studies indicate that microglia are particularly prone to ferroptosis compared to neurons and astrocytes8, although the mechanisms underlying microglial ferroptosis in PD require further investigation. Arachidonic acid lipoxygenase-12 (ALOX12), a key member of the arachidonic acid lipoxygenase family, has been identified as crucial for ferroptosis and oxidative stress13,14,15. Studies has shown that ALOX12 is involved in PD16. Li et al. indicated that decreased concentrations of the antioxidant glutathione were associated with ALOX12 activation in PD17. Therefore, inhibiting ALOX12 may be beneficial for suppressing ferroptosis. The cystine/glutamate transporter SLC7A11 has been shown to suppress ferroptosis by specifically binding to and interacting with ALOX12, thereby inhibiting ALOX12-mediated ferroptosis14. Thus, targeting the SLC7A11/ALOX12 axis is important for preventing microglial ferroptosis and alleviating neurological deficits in PD.
Numerous studies have confirmed that physical exercise (PE) alleviates neurological function deficits in PD patients18,19,20 and PD animals21,22,23. Furthermore, recent animal studies have shown that exercise reduces α-syn accumulation and spreading in PD mice24. Voluntary exercise, a highly accessible exercise model21,25,26, has been demonstrated to improve neurological function in PD models27. However, the mechanism underlying these effects remains unclear. Moreover, the mechanisms by which PE inhibits microglial ferroptosis and alleviates neurological deficits in PD need further investigation. Therefore, we explore the role of the SLC7A11/ALOX12 axis in the PE-mediated inhibition of microglial ferroptosis and the promotion of neurological function in PD mice.
In this study, we show that voluntary wheel exercise reduces α-syn deposition in the brains of chronic MPTP mice and genetic A53T mice, accompanied by protection of nigral dopaminergic neurons, and attenuation of neurological deficits. Furthermore, the alleviation of α-syn deposition and microglial ferroptosis by voluntary wheel exercise is partly attributed to the modulation of the SLC7A11/ALOX12 axis, leading to enhanced phagocytosis and clearance. Notably, voluntary wheel exercise fails to alleviate microglial ferroptosis in A53T mice overexpressing ALOX12. These results suggest that voluntary wheel exercise may be effective in reducing α-syn deposition and microglial ferroptosis in PD.
Results
Voluntary exercise promotes microglial phagocytosis of α-syn, alleviates α-syn deposition and neurological function deficits in PD mice
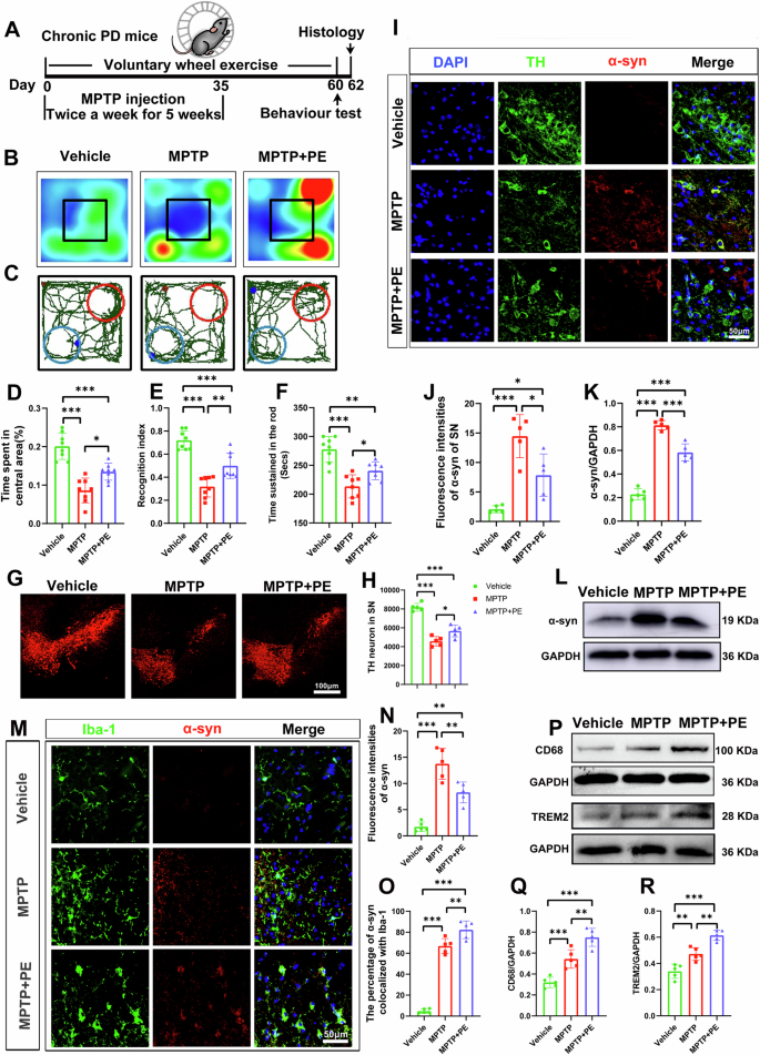
The schematic diagram of experimental time points and procedure is shown in Fig. 1A. As illustrated in Fig. 1B–E, MPTP-induced PD mice subjected to voluntary wheel exercise exhibited significant improvements in open field test and novel object recognition test, compared to the non-exercise MPTP mice. This was evidenced by the increased time spent in the region of interest (ROI) during the open field test and an enhanced discrimination ratio in the novel object recognition test. Additionally, voluntary wheel exercise promoted motor function recovery in MPTP mice, as indicated by prolonged suspension times in the Rotarod test (Fig. 1F). These findings suggest that physical exercise (PE) enhances neurological function in MPTP-induced PD mice. Consistently, we observed mitigation of nigral TH-positive dopaminergic neuron loss in MPTP + PE mice compared to MPTP mice (Fig. 1G, H). To investigate whether physical exercise alleviated α-syn deposition and promoted microglial phagocytosis and clearance of α-syn in MPTP mice, we conducted co-localized immunofluorescence staining and western blotting. As shown in Fig. 1I, J, extensive α-syn deposition was observed in MPTP mice, while the MPTP mice subjected to voluntary wheel exercise exhibited reduced α-syn deposition in substantia nigra, accompanied by less TH-positive dopamine neuronal loss. Furthermore, it was demonstrated that the total α-syn level was significantly increased in MPTP mice, and this was alleviated in mice of the MPTP + PE group. To verify whether microglial phagocytosis of α-syn contributed to the physical exercise-mediated alleviation of α-syn deposition in MPTP mice, we performed co-localized immunofluorescence staining. As shown in Fig. 1M–R, voluntary wheel exercise increased the percentage of α-syn co-localized with Iba-1+ microglia, upregulated the protein level of CD68 or TREM2, compared to the MPTP mice, indicating enhanced microglial phagocytosis of α-syn.
A Schematic diagram of experimental time points and procedure. B Representative heat map images of the moving paths of mice in each group in the open field test. Black box: regions of interest. C Representative images of the moving paths of mice in each group in the novel objective recognition test. Red circle: novel object. D Comparisons of time spent in the central area in the open field test. E Comparisons of the recognition index in various groups. F Comparisons of the time suspended in the rod in various groups in the Rotarod test. G Representative images of the TH-positive neuron in SN of mice of each group. H Comparisons of TH-positive neurons in mice of each group. I Representative images of TH-positive neuron and α-syn staining in SN of mice in each group (×40 objective, zoomed in 2). J Comparisons of the α-syn intensity in SN of mice in each group. K, L The α-syn protein expression are upregulated in the SN of mice 2 months after the first MPTP injection. Further, exercise alleviates α-syn deposition in MPTP mice. M Representative images of α-syn colocalized with Iba-1 in SN of mice in each group (×40 objective, zoomed in 2). N Comparisons of the α-syn intensity in SN of mice in each group. O Comparisons of the proportion of α-syn colocalized with Iba-1+ microglia. P Chemiluminescence images of CD68, TREM2 protein band. Q, R Comparisons of CD68 /GAPDH ratio and TREM2/GAPDH ratio. Data were analyzed by one-way analysis of variance followed by Tukey’s post hoc test. Each dataset is expressed as mean ± SD for n = 8 in the behavior test and n = 5 in the histology assay. *P < 0.05; **P < 0.01; ***P < 0.001.
Voluntary exercise inhibits microglial ferroptosis in PD mice
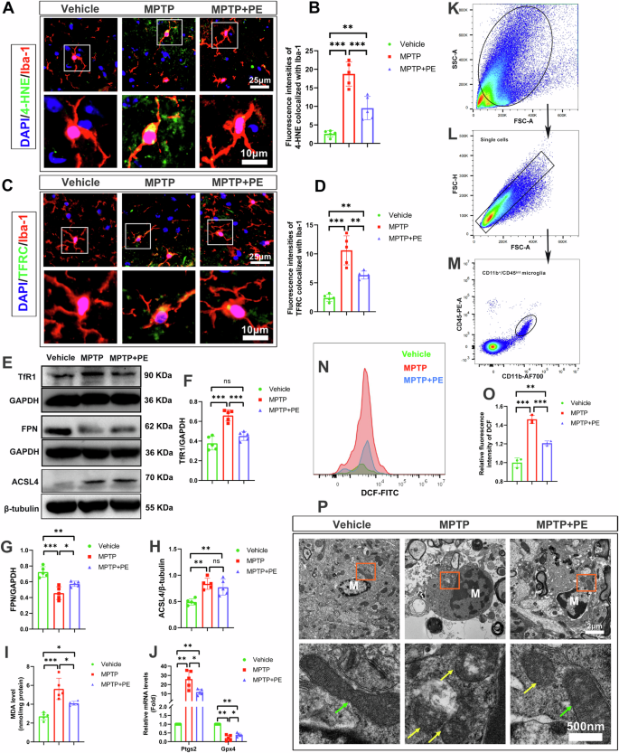
Recent studies have indicated that microglia may undergo ferroptosis in PD. To explore the potential mechanism underlying exercise-promoted microglial phagocytosis of α-syn, we conducted several assays to confirm the role of exercise in modulating microglial ferroptosis. As shown in Fig. 2A–D, voluntary wheel exercise significantly decreased both the fluorescence intensities of 4-HNE and TFRC co-localized with Iba-1+ microglia. To gain a better understanding of the increased susceptibility of microglia to ferroptosis, we examined the expression of iron metabolism-related proteins, such as FPN and TfR1, using western blotting. The results demonstrated that the expression of TfR1 was significantly upregulated in MPTP mice compared with Vehicle mice. In contrast, exercise markedly downregulated TfR1 expression in MPTP mice compared with non-exercised MPTP mice. Additionally, FPN protein levels were significantly upregulated in exercised MPTP mice compared with non-exercised MPTP mice (Fig. 2E–G). These findings suggest that disrupted iron homeostasis may contribute to the increased susceptibility of microglia to ferroptosis. Moreover, lipid peroxidation assays and RT-qPCR revealed that MPTP mice exhibited upregulated Ptgs2 mRNA levels, elevated MDA (a marker of lipid peroxidation) levels, and downregulated Gpx4 levels. Voluntary wheel exercise partially reversed these ferroptosis-like features (Fig. 2I, J). Additionally, isolated microglia from MPTP mice showed increased ROS levels compared to those from Vehicle mice, while voluntary wheel exercise in MPTP mice significantly reduced ROS levels (Fig. 2K–O). TEM indicated that MPTP mice exhibited severe microglial ferroptosis, which was alleviated by voluntary exercise (Fig. 2P). These findings suggest that voluntary wheel exercise may regulate the microglial state by inhibiting microglial ferroptosis and enhancing microglial phagocytosis of α-syn.
A Representative images of 4-HNE colocalized with Iba-1 in SN of mice in each group (×40 objective, zoomed in 4). B Comparisons of 4-HNE intensity in SN of mice in each group. C Representative images of TFRC colocalized with Iba-1 in SN of mice in each group (×40 objective, zoomed in 4). D Comparisons of TFRC intensity in SN of mice in each group. E Chemiluminescence images of TfR1, FPN, ACSL4 protein band. F–H Comparisons of TfR1/GAPDH ratio, FPN/GAPDH, and ACSL4/β-tubulin ratio. I Comparisons of the MDA (a marker of peroxidation) level of mice in each group. J Comparisons of the Ptgst2, Gpx4 mRNA level of mice in each group. K–M Gating strategy to mark resident microglia. N, O ROS level in mice of each group was assessed by flow cytometry using H2DCFDA (data is expressed as mean ± SD for n = 3. **P < 0.01; ***P < 0.001). P Representative TEM images of mice in each group. M: microglia. Green arrow: Normal mitochondria. Yellow arrow: ferroptosis-like mitochondria. Data were analyzed by one-way analysis of variance followed by Tukey’s post hoc test. Each dataset is expressed as mean ± SD for n = 5. *P < 0.05; **P < 0.01; ***P < 0.001.
Voluntary exercise modulates the expression of Alox12, a ferroptosis-related gene in MPTP mice
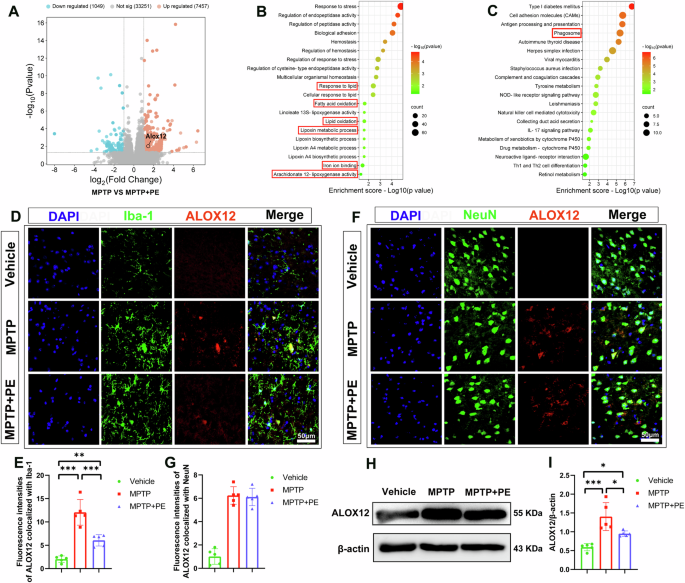
To investigate how physical exercise inhibits microglial ferroptosis and to identify critical genes and pathways involved in this regulation, we conducted RNA sequencing. The results showed that Arachidonate 12-lipoxygenase (Alox12), a ferroptosis-related gene, was significantly downregulated in MPTP + PE mice compared with MPTP mice (Fig. 3A). GO and KEGG analyses indicated that several crucial genes were involved in lipid oxidation and iron ion binding (Fig. 3B, C). As the ACSL4 protein level (Fig. 2E, H) was not significantly downregulated by exercise, it suggests that non-typical pathways involved in ferroptosis need to be investigated. We further conducted immunofluorescence staining and western blotting to confirm the expression of Alox12 across the three groups. Immunofluorescence staining demonstrated that the intensity of ALOX12 co-localized with Iba-1-positive microglia was significantly enhanced in MPTP mice, and this enhancement could be mitigated by exercise (Fig. 3D, E). Meanwhile, the increased intensity of ALOX12 co-localized with NeuN-positive neurons in MPTP mice was not affected by exercise (Fig. 3F, G). Moreover, western blotting showed that the total ALOX12 protein level was significantly elevated in MPTP mice compared to Vehicle mice. Exercise decreased the total ALOX12 protein level (Fig. 3H, I), suggesting that suppression of ALOX12 may be involved in PE-modulated microglial ferroptosis.
A–C Representative volcano map of differentially expressed genes determined by RNA-seq and gene ontology (GO) enrichment, KEEG analysis of MPTP versus MPTP + PE group. D Representative images of colocalization of Alox12 and Iba-1+ microglia in mice of each group (×40 objective, zoomed in 2). E Comparisons of ALOX12 intensity co-localized with Iba-1+ microglia of mice in each group. F Representative images of colocalization of Alox12 and NeuN+ neuron in mice of each group (×40 objective, zoomed in 2). G Comparisons of ALOX12 intensity co-localized with NeuN+ neurons in mice of each group. H Representative chemiluminescence images of ALOX12. I Comparisons of ALOX12/β-actin ratio. Data were analyzed by one-way analysis of variance followed by Tukey’s post hoc test. Each dataset is expressed as mean ± SD for n = 5. *P < 0.05; **P < 0.01; ***P < 0.001.
Voluntary exercise promotes neurological function recovery of A53T mice via downregulation of ALOX12 expression in microglia and inhibition of microglial ferroptosis
To provide further support for the central role of ALOX12 in microglial ferroptosis and associated neurobehavioral deficits in a non-drug-induced PD mouse model, we utilized AAV-shRNA with a specific CD68 promoter to knockdown the expression of the microglial Alox12 gene in genetic A53T mice. As shown in Supplemental Fig. 1B, C, the expression of the ALOX12 protein was significantly reduced in A53T + Alox12-shRNA mice compared to A53T mice injected with vehicle-shRNA. Moreover, A53T + Alox12-shRNA mice exhibited decreased total α-syn protein levels (Supplemental Fig. 1B, D) and reduced PK-resistant α-syn deposition in both the substantia nigra and cortex (Supplemental Fig. 1E–G), compared to A53T mice injected with vehicle-shRNA. Consistently, knockdown of Alox12 alleviated motor and cognitive deficits in A53T mice, as indicated by increased sustained time in the Rotarod test, increased time spent in the region of interest (ROI) in the open field test, and elevated discrimination ratio in novel object recognition (Supplemental Fig. 1H–L). Meanwhile, RT-qPCR demonstrated that the knockdown of Alox12 downregulated Ptgs2 mRNA levels and upregulated Gpx4 levels in A53T mice (Supplemental Fig. 1M). Furthermore, the knockdown of Alox12 decreased both MDA levels and ROS levels in microglia, as assayed by the H2DCFDA fluorescent probe in A53T mice (Supplemental Fig. 1N–Q). Corresponding to these findings, TEM revealed that A53T mice exhibited severe microglial ferroptosis, which could be alleviated by Alox12 knockdown (Supplemental Fig. 1R).
To explore whether exercise promotes neurological function recovery in PD mice via downregulation of ALOX12 expression in microglia and subsequent inhibition of microglial ferroptosis, we utilized AAV-DJ particles under a specific promoter targeting microglia to establish an Alox12-overexpression virus vector. As shown in Supplemental Fig. 2, a preliminary experiment confirmed the overexpression efficiency of AAV in A53T mice. It was demonstrated that injection of FLAG-tagged Alox12-overexpression AAV under the control of a CD68 promoter (termed as Alox12-OE virus) specifically transfected microglia (Supplemental Fig. 2B, C). Compared to mice injected with vehicle-AAV, the FLAG fluorescence intensity co-localized with Iba-1-positive microglia was significantly increased in mice injected with Alox12-overexpression AAV. However, there was no significant difference in FLAG fluorescence intensity co-localized with NeuN-positive neurons between the two groups. Western blotting and RT-qPCR also indicated that both ALOX12 protein and mRNA levels were significantly elevated in the Alox12-OE group (Supplemental Fig. 2D–F). Additionally, we confirmed that the Alox12-overexpression AAV effectively promoted Alox12 expression in microglia but not in NeuN-positive neurons (Supplemental Fig. 2G–J). TEM revealed that Alox12 overexpression exacerbated microglial ferroptosis. Meanwhile, Alox12-OE A53T mice exhibited upregulated Ptgs2 mRNA and MDA levels and downregulated Gpx4 levels compared to A53T mice (Supplemental Fig. 2K–M), suggesting the potential role of Alox12 in microglial ferroptosis.
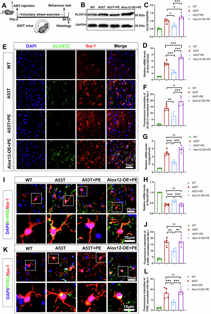
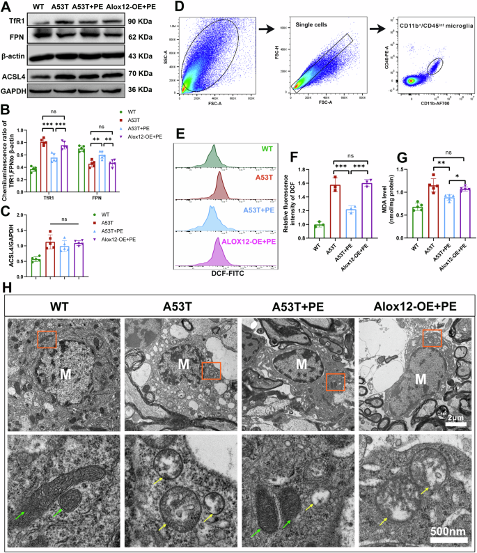
We further explored whether Alox12 overexpression weakened the effect of voluntary exercise. As shown in Fig. 4B–D, both ALOX12 protein and mRNA levels were significantly elevated in A53T mice compared to wild-type mice, while exercise reduced ALOX12 expression in A53T mice. Immunofluorescence staining indicated that exercise decreased ALOX12 expression in microglia of A53T mice, whereas Alox12 overexpression in microglia reversed this effect (Fig. 4E, F). To verify whether downregulation of ALOX12 is crucial for exercise-inhibited microglial ferroptosis, we assayed various ferroptosis-related biomarkers. As shown in Fig. 4G, H, RT-qPCR showed that A53T mice exhibited upregulated Ptgs2 mRNA and downregulated Gpx4 levels. Immunofluorescence staining indicated that lower accumulation of 4-HNE (a marker of lipid peroxidation) and transferrin receptor (TFRC) in microglia suggested that microglial ferroptosis in A53T mice could be alleviated by exercise (Fig. 4I–L). Consistent with these findings, TfR1 protein expression was significantly increased in A53T mice compared to WT mice, while marked downregulation was observed in A53T + PE mice relative to non-exercised A53T mice. Moreover, exercise increased FPN protein expression in A53T mice (Fig. 5A, B). However, ACSL4 protein levels were not significantly altered by exercise (Fig. 5A, C). Collectively, these findings suggest that disruption of iron homeostasis may contribute to the increased susceptibility of microglia to ferroptosis in genetic A53T mice and that the role of exercise in inhibiting microglial ferroptosis is likely independent of ACSL4.
A Schematic diagrams of experimental time points. B Representative chemiluminescence images of ALOX12 protein band. C Comparisons of ALOX12/GAPDH ratio. D Comparisons of Alox12 mRNA level of mice in each group. E Representative images of colocalization of ALOX12 and Iba-1+ microglia in mice of each group (×40 objective, zoomed in 2). F Comparisons of fluorescence intensities of ALOX12 in mice of each group. G, H Comparisons of the Ptgst2, Gpx4 mRNA level of mice in each group. I Representative images of 4-HNE colocalized with Iba-1 in SN of mice in each group (×40 objective, zoomed in 4). J Comparisons of 4-HNE intensity in SN of mice in each group. K Representative images of TFRC colocalized with Iba-1 in SN of mice in each group (×40 objective, zoomed in 4). L Comparisons of TFRC intensity in SN of mice in each group. One-way ANOVA and Tukey’s post hoc tests. Each dataset is expressed as mean ± SD for n = 5. *P < 0.05; **P < 0.01; ***P < 0.001.
A Chemiluminescence images of TfR1, FPN, ACSL4 protein band. B, C Comparisons of TfR1/β-actin ratio, FPN//β-actin, and ACSL4/GAPDH ratio. D Gating strategy to mark resident microglia. E, F ROS level in mice of each group was assessed by flow cytometry using H2DCFDA (data were expressed as mean ± SD for n = 3. ***P < 0.001). G Comparisons of the MDA level of mice in each group. H Representative TEM images of mice in each group. M: microglia. Green arrow: Normal mitochondria. Yellow arrow: ferroptosis-like mitochondria. Data were analyzed by one-way analysis of variance followed by Tukey’s post hoc test. Each dataset is expressed as mean ± SD for n = 5. *P < 0.05; **P < 0.01; ***P < 0.001.
Meanwhile, both ROS levels in microglia assayed by H2DCFDA fluorescent probe and MDA levels were reduced in A53T + PE mice compared to A53T mice (Fig. 5D–G). TEM indicated that A53T mice exhibited severe microglial ferroptosis, which was alleviated by voluntary exercise (Fig. 5H). Microglial Alox12 overexpression reversed the effects induced by the exercise mentioned above. Taken together, these results demonstrate that downregulation of ALOX12 is essential for exercise-inhibited microglial ferroptosis.
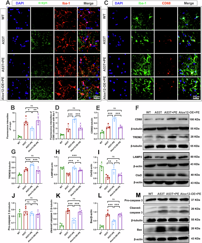
We further verified whether the downregulation of ALOX12 and inhibition of ferroptosis are critical for exercise-enhanced microglial phagocytosis capacity and degradation of α-syn. Immunostaining showed that exercise increased the percentage of α-syn co-localized with Iba-1+ microglia and the intensity of CD68 (a marker of phagocytosis capacity) co-localized with Iba-1+ microglia in the substantia nigra (SN) of A53T mice (Fig. 6A–D). Western blotting confirmed that exercise promoted the expression of CD68, TREM2, LAMP2, and CtsD in the SN of A53T mice (Fig. 6E–I). Since CtsD may be related to lysosomal apoptosis, we examined proapoptotic markers (Bax, Cleaved caspase 3) and found that both Bax and cleaved caspase 3 expression were increased in A53T mice compared to WT mice, while exercise decreased their expression (Fig. 6J–M). This suggests that PE inhibits the expression of apoptosis markers in PD mice. However, Alox12 overexpression did not exacerbate microglial apoptosis as observed by TEM. We also investigated the microglial state using immunofluorescence staining and RT-PCR, revealing that A53T mice exhibited increased activation of Iba-1-positive cells in the SN. Notably, exercise decreased the intensity of iNOS co-localized with Iba-1+ microglia (Supplemental Fig. 3A, B) and increased the intensity of CD206 co-localized with Iba-1+ microglia (Supplemental Fig. 3D, E) compared to A53T and Alox12-OE + PE mice. RT-PCR analysis indicated similar findings regarding mRNA levels of Inos, Cd86, or Cd206, Arg-1 (Supplemental Fig. 3C, F), suggesting that inhibition of ALOX12 is essential for exercise-modulated microglial state. Collectively, these results indicate that PE enhances microglial phagocytosis and degradation of α-syn.
A Representative images of colocalization of α-syn and Iba-1+ microglia in mice of each group (×40 objective, zoomed in 2). B Comparisons of fluorescence intensities of α-syn in each group. C Representative images of colocalization of CD68 and Iba-1+ microglia in mice of each group (×40 objective, zoomed in 2). D Comparisons of CD68 fluorescence intensities in each group. E, G Comparisons of CD68/β-tubulin ratio and TREM2/β-tubulin ratio. F Chemiluminescence images of CD68, TREM2, LAMP2 and CtsD. H, I Comparisons of LAMP2 /β-actin ratio and CtsD/β-actin ratio. J, K Comparisons of Pro-caspase 3/β-tubulin ratio and Cleaved caspase 3/β-tubulin ratio. L Comparisons of Bax /β-actin ratio. M Chemiluminescence images of Pro-caspase 3, Cleaved caspase 3 and Bax protein bands. One-way ANOVA and Tukey’s post hoc tests. Each dataset is expressed as mean ± SD for n = 5. *P < 0.05; **P < 0.01; ***P < 0.001.
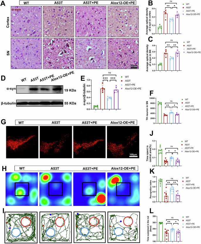
Additionally, as shown in Fig. 7A–C, significant α-syn deposition was observed in A53T mice, while voluntary exercise reduced α-syn deposition in both the substantia nigra and cortex. Western blotting confirmed these findings (Fig. 7D, E). Similarly, the beneficial effects of exercise were attenuated by microglial Alox12 overexpression. Therefore, these findings confirm that PE-mediated downregulation of ALOX12 enhances microglial phagocytosis and degradation of α-syn via inhibition of microglial ferroptosis. We also investigated the effect of exercise-promoted microglial phagocytosis on alleviating dopaminergic neuron loss and neurological deficits. As shown in Fig. 7F, G, the loss of nigral TH-positive dopaminergic neuron was mitigated in A53T + PE mice compared to A53T mice and Alox12-OE + PE mice. Consistently, voluntary exercise improved motor activity and cognitive function in A53T mice, as evidenced by increased sustained time in the Rotarod test, increased time spent in the region of interest (ROI) in the open field test, and elevated discrimination ratio in the novel object recognition test in mice subjected to voluntary exercise compared to the A53T mice. However, the effects of exercise were weakened by Alox12-overexpression. Together, these findings suggest that voluntary exercise improves the neurological function of A53T mice via downregulation of ALOX12 (Fig. 7H–L).
A–C Representative images of PK-resistant α-syn staining by immunohistology in SN and cortex of mice and statistic analysis. D Chemiluminescence images of α-syn. E Comparisons of α-syn/β-tubulin ratio. F Comparisons of TH-positive neurons in mice of each group. G Representative images of the TH-positive neuron in SN of mice of each group. H Representative heat map images of the moving paths of mice in each group in the open field test. Black box: regions of interest. I Representative images of the moving paths of mice in each group in the novel objective recognition test. J Comparisons of the time spent in the central area in various groups in the open field test. K Comparisons of the recognition index in various groups. Red circle: novel object. L Comparisons of the time suspended in the rod in various groups in the Rotarod test. Data were analyzed by one-way analysis of variance followed by Tukey’s post hoc test. Each dataset is expressed as mean ± SD for n = 8 in the behavior test and n = 5 in the histology assay. *P < 0.05; **P < 0.01; ***P < 0.001.
SLC7A11 is essential for voluntary exercise-mediated inhibition of ALOX12 expression
Since previous studies have demonstrated the important role of SLC7A11 in inhibiting ALOX12 expression, we assessed whether PE-mediated inhibition of ALOX12 expression could be modulated by SLC7A11. As shown in Fig. 8A, B, immunofluorescence staining indicated that the SLC7A11 expression of microglia was significantly decreased in A53T mice compared to wide-type mice, while exercise increased the SLC7A11 expression. As illustrated in Supplemental Fig. 4A–D, a high degree of colocalization between SLC7A11 and ALOX12 was observed across all four groups of mice. Notably, ALOX12 expression was significantly reduced in A53T + PE mice compared to both A53T mice and Alox12-OE + PE mice. Western blotting confirmed these findings. However, microglial overexpression of Alox12 did not inhibit the exercise-induced upregulation of SLC7A11 expression, suggesting that SLC7A11, as an upstream molecule of ALOX12, may not be regulated by ALOX12 overexpression (Fig. 8C, D). To further investigate the interaction between SLC7A11 and ALOX12 in vivo, co-immunoprecipitation analysis demonstrated that endogenous ALOX12 and SLC7A11 interact in vivo (Fig. 8E).
A Representative images of colocalization of SLC7A11 and Iba-1+ microglia in mice of each group (×40 objective, zoomed in 4). B Fluorescence intensities of SLC7A11 co-localized with Iba-1+ microglia in each group. C Comparisons of SLC7A11/β-tubulin ratio for the different groups. D Chemiluminescence images of SLC7A11 and β-tubulin. E Western blotting analysis of the endogenous interaction between SLC7A11 and ALOX12 in A53T + PE mouse. Data were analyzed by one-way analysis of variance followed by Tukey’s post hoc test. Each dataset is expressed as mean ± SD for n = 5. *P < 0.05; **P < 0.01; ***P < 0.001.
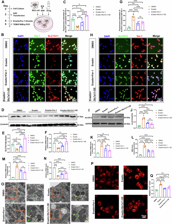
To elucidate the functional consequences of this interaction, we conducted an in vitro study. As shown in Fig. 9, western blotting and immunofluorescence staining revealed that overexpression of SLC7A11 significantly inhibited ALOX12 expression in BV2 microglia treated with Erastin (a typical ferroptosis inducer), compared to BV2 microglia treated with Erastin alone or Erastin + Fer-1 (Fig. 9A–K). Importantly, we confirmed that SLC7A11 overexpression downregulated Ptgs2 mRNA levels and MDA levels, while upregulating Gpx4 mRNA levels, thereby alleviating mitochondrial ferroptosis-like features in BV2 microglia undergoing ferroptosis (Fig. 9L–O). To determine whether SLC7A11 overexpression affects microglial ferroptosis in the presence of ALOX12 overexpression, we performed another in vitro study. As shown in Supplemental Fig. 5, SLC7A11 overexpression significantly inhibited ALOX12 expression, lipid peroxidation, and alleviated mitochondrial ferroptosis-like features in BV2 microglia undergoing ferroptosis, even in the presence of ALOX12 overexpression (Supplemental Fig. 5A–H). Collectively, these results indicate that SLC7A11 overexpression inhibits ferroptosis in BV2 microglia via inhibition of ALOX12.
A Schematic diagrams of the in vitro study. B Representative images of colocalization of SLC7A11 and Iba-1+ BV2 microglia of each group (×40 objective, zoomed in 4). C Comparisons of fluorescence intensities of SLC7A11 co-localized with Iba-1+ BV2 microglia of each group. D Representative chemiluminescence images of SLC7A11 and β-tubulin. E Comparisons of SLC7A11/β-tubulin ratio for the different groups. F Comparisons of Slc7a11 mRNA level in different groups. G Comparisons of fluorescence intensities of ALOX12 co-localized with Iba-1+ BV2 microglia of each group. H Representative images of colocalization of ALOX12 and Iba-1+ BV2 microglia of each group (×40 objective, zoomed in 4). I Representative chemiluminescence images of ALOX12 and GAPDH. J comparisons of ALOX12/GAPDH ratio for the different groups. K Comparisons of Alox12 mRNA level in different groups. L Comparisons of the MDA level of mice in each group. M, N Comparisons of the Ptgst2, Gpx4 mRNA level of BV2 microglia in each group. O Representative TEM images of BV2 microglia in each group. Green arrow: Normal mitochondria. Yellow arrow: ferroptosis-like mitochondria. P Representative images of cellular Fe2+ labeled by Ferro-Orange staining. Q Comparisons of the Levels of Fe2+ ions quantified with iron assay kit in each group. Data were analyzed by one-way ANOVA and Tukey’s post hoc tests. Each dataset is expressed as mean ± SD for n = 5. *P < 0.05; **P < 0.01; ***P < 0.001.
Voluntary exercise-induced elevation of SLC7A11 inhibits microglial ferroptosis via suppression of ALOX12, and thus augments the capacity of microglial phagocytosis and clearance of α-syn in PD mice.
To better understand the influence of iron dysmetabolism on ferroptotic cell death, We also measured iron levels in Erastin-treated BV2 cells. The iron level was significantly increased in Erastin-treated BV2 cells compared to the control group (Fig. 9P, Q). Both Fer-1 treatment and SLC7A11 overexpression significantly decreased iron levels in Erastin-treated BV2 cells, even in the presence of ALOX12 overexpression (Supplemental Fig. 5K, L). Additionally, we investigated the role of SLC7A11 overexpression in modulating pro-inflammatory and anti-inflammatory cytokine expression. We found that SLC7A11 overexpression downregulated the mRNA levels of pro-inflammatory cytokines (Inos and Cd86) and upregulated the mRNA levels of anti-inflammatory cytokines (Cd206 and Arg-1) via inhibition of ALOX12 expression (Supplemental Fig. 5I, J). These findings suggest that disruption of iron homeostasis and pro-inflammatory responses may contribute to increased susceptibility of microglia to ferroptosis.
Discussion
Recent studies have indicated that microglia are particularly susceptible to ferroptosis in Parkinson’s disease5,28, and that microglia undergoing ferroptosis may exhibit impaired phagocytosis and degradation capacity. However, the role and mechanism of microglial ferroptosis in exacerbating α-syn deposition, and whether physical exercise can promote phagocytosis and clearance of α-syn via modulating microglial ferroptosis, remain unclear. Our findings demonstrate that voluntary wheel exercise promotes microglial phagocytosis and clearance of α-syn, alleviates α-syn deposition, and mitigates neurological function deficits in PD mice. These effects are partly attributed to the SLC7A11/ALOX12 axis-induced mitigation of microglial ferroptosis.
Microglial activation occurs in all brain regions where aggregated α-syn accumulates29,30, but its functional status is rather complex28. Therefore, therapeutic interventions targeting microglial status and function require further investigation. Previous studies23,31,32 have shown that physical exercise promotes α-syn clearance by modulating microglial function and alleviates neurological function deficits. In this study, we explored whether microglial ferroptosis could be modulated by voluntary exercise. Ferroptosis can be induced by several pathways6, including lipid oxidation, decreased glutathione production, disrupted iron metabolism, etc. Lipoxygenases, such as ALOX12, play a crucial role in initiating ferroptosis33, their high expression in microglia may contribute to the greater sensitivity of microglia to ferroptosis34. ALOX12 is released and subsequently oxidizes membrane PUFAs and initiates ferroptosis14,35. The activation of ALOX12 is closely related to the decreased expression of anti-lipid peroxidation mechanisms in PD patients17. Given that ALOX12 is highly expressed in microglia36, its role in microglial ferroptosis, particularly in PD and PD animal models, remains unclear. Therefore, we investigated whether physical exercise (PE) modulates microglial ferroptosis via inhibition of ALOX12. We observed a decrease in Alox12 expression in the midbrain of MPTP mice following voluntary wheel exercise using RNA-seq, which was confirmed by RT-qPCR, western blotting, and immunofluorescence staining. Our data indicated that wheel exercise inhibits microglial ferroptosis, including alleviating aberrant alterations of mitochondrial morphology and modulating ferroptosis-related genes.
To better elucidate the role of voluntary exercise in the non-drug-mediated PD model, we used genetic A53T mice. We found that the knockdown of microglial Alox12 sufficiently alleviated microglial ferroptosis in A53T mice. Furthermore, we examined whether overexpression of ALOX12 in microglia impaired exercise-induced effects using microglia-specific promoter AAV vectors. It demonstrated that ALOX12 overexpression in microglia impaired the exercise-induced alleviation of ferroptosis-associated mitochondrial abnormalities, ROS production, downregulated mRNA levels of Alox12 and Ptgs2, lipid peroxidation levels, and upregulated Gpx4 expression. This suggests that inhibition of ALOX12 partly accounts for exercise-induced alleviation of neurological function deficits and microglial ferroptosis. Importantly, there was no significant difference in ACSL4 protein expression between non-exercised A53T mice and exercised A53T mice, indicating that exercise-mediated inhibition of microglial ferroptosis might be ACSL4-independent but rather through inhibition of ALOX12, distinct from current ferroptosis models focusing on ACSL4 or GPX4 modulation.
Ferroptosis has been shown to alter microglial state5. Inhibition of ferroptosis can eliminate free radicals and exert anti-lipid peroxidation effects, promoting the transition of microglia to an M2 phenotype characterized by decreased inflammatory cytokine secretion and enhanced phagocytosis28. This study aimed to investigate whether exercise-induced inhibition of ferroptosis promotes microglial phagocytosis and clearance of α-syn in A53T mice. We observed upregulated expression of phagocytosis and clearance-related proteins (CD68, TREM2, LAMP2, and CtsD) and subsequent alleviation of neurological function deficits in exercised mice. Since CtsD may also be related to lysosomal apoptosis, we further examined proapoptotic markers (Bax, cleaved Caspase 3) and found that exercise decreased both the expression of Bax and cleaved caspase 3 in A53T mice (Fig. 6J–M). Although previous studies have shown that exercise-mediated hormones inhibit apoptosis in PD mice37, we did not observe ALOX12 overexpression aggravated microglial apoptosis using TEM. Collectively, these results indicate that PE enhances microglial phagocytosis and degradation of α-syn by inhibiting ALOX12-mediated microglial ferroptosis.
Additionally, while this study focused on the role of exercise in inhibiting microglial ferroptosis in PD mice, it is important to note that microglial activation and associated neuroinflammation are hallmarks of various neurodegenerative disorders, including PD. The complexity of the microglial state has been raised28, encompassing a spectrum of overlapping functional phenotypes. This study suggests that PE modulates the microglial state and promotes anti-inflammatory phenotype transformation. Moreover, iron accumulation or phospholipid peroxidation in microglia releases numerous pro-inflammatory factors38. Previous studies have indicated that inhibition of ALOX12/15 attenuated CNS inflammation through increased PPAR β/δ expression in microglia36. Thus, inhibiting ALOX12-induced microglial ferroptosis may benefit the prevention of neuroinflammation, crucial for maintaining iron homeostasis and reducing microglial susceptibility to ferroptosis34.
It should be noted that a recent study34 have highlighted a pre-ferroptotic state called sublethal ferroptotic stress, which selectively affects microglia. This condition triggers an inflammatory cascade that results in neuronal death through the conversion of astrocytes to a neurotoxic state. This finding sheds light on the crosstalk between microglia, astrocyte, and neuron in initiating and amplifying neuroinflammation. Given that PD is a chronically progressive disease, the dynamic evolution of microglial ferroptosis and its triggered or magnified factors, including the dynamic change of lipoxygenase (like ALOX12), iron deposition, as well as neuroinflammation, should be investigated. We observed that astrocytes in PD mice exhibited a pronounced neurotoxic state (Supplemental Fig. 6), which could be alleviated by exercise. However, little is known about whether and how microglial ferroptosis interacts with neurotoxic astrocytes in this process. Therefore, more in-depth research is warranted to explore this issue.
We further studied how voluntary wheel exercise inhibits ALOX12-induced microglial ferroptosis. Previous studies have indicated that SLC7A11, a key component of the cystine-glutamate antiporter (the xCT system), plays a crucial role in suppressing ferroptosis13,14. In addition to mediating cellular uptake of extracellular cystine in exchange for intracellular glutamate, many studies have confirmed the important role of SLC7A11 in binding ALOX12, thereby suppressing its activity and inhibiting ferroptosis13. However, no study has yet confirmed the role of SLC7A11/AlOX12 axis in inhibiting microglial ferroptosis in PD. In this study, we found that voluntary exercise upregulated the total protein expression of SLC7A11 and its colocalization with Iba-1-positive microglia in A53T mice compared to non-exercise A53T mice. Notably, overexpression of ALOX12 in microglia did not affect the expression of SLC7A11, consistent with previous findings13 that the ALOX12 is not an upstream regulator of SLC7A11. We further used CO-IP to confirm the interaction between SLC7A11 and ALOX12 in A53T mice subjected to voluntary exercise. Additionally, this study demonstrated that Slc7a11 overexpression via AAV virus downregulated ALOX12 expression in BV2 microglia undergoing ferroptosis, even in the presence of Alox12 overexpression. Meanwhile, Slc7a11 overexpression via the AAV virus downregulated the mRNA level of the peroxidation gene while upregulating the levels of anti-peroxidation genes. Some studies33,39 have shown that upregulation of xCT/SLC7A11 may have opposite effects on modulating ferroptosis of Alzheimer’s disease or certain types of tumor cells, highlighting the complex function of the xCT system in regulating ferroptosis. In our study, we also observed mitochondrial morphology in BV2 microglia and found that Slc7a11 overexpression alleviated the ferroptosis-like aberrant morphology of mitochondria, further confirming the role of the SLC7A11/ALOX12 axis in mitigating microglial ferroptosis.
In summary, this study makes several important revelations: First, microglial ferroptosis leads to a decline of the phagocytic and scavenging ability of α-syn in both chronic MPTP mice and A53T mice, while voluntary exercise significantly inhibits microglial ferroptosis, resulting in reduced α-syn deposition, alleviation of neuronal loss and neurological function deficits. Second, voluntary exercise inhibits microglial ferroptosis by downregulating the expression of ALOX12, whereas overexpression of ALOX12 impairs these exercise-induced effects. Third, upregulation of SLC7A11 mediated by voluntary exercise accounts for the suppression of ALOX12, emphasizing the importance of exercise-induced inhibition of microglial ferroptosis in PD and highlighting the potential of appropriate physical exercise as a promising rehabilitation therapy and cost-effective strategy to slow the progression of neurodegeneration and ease caregivers’ burden.
It should be noted that, although the protective effects of PE have been widely investigated, the program of exercise is critical. Voluntary exercise is more accessible for most of people compared to forced exercise training. The exercise program used in this study was based on findings from previous studies40,41, which indicated that voluntary wheel exercise effectively promotes the clearance of misfolded proteins in aged mouse brains. As a stress-free exercise, wheel running is widely used in animal experiments. Mice can quickly adapt to running wheels within a few hours and typically achieve approximately 150 wheel rotations per hour on the first day42. However, in this study, we were unable to analyze the correlation between exercise usage and neurological function or histological changes due to the difficulty of continuously tracking all mice for 24 hours over two months. Future studies should investigate the role of specific forced exercise programs in alleviating microglial ferroptosis in PD mice and explore the optimal protocols for the clinical rehabilitation of PD patients.
Lastly, one limitation of this study is that we have limited understanding of the detailed mechanism by which ferroptosis-resistant microglia acquire greater phagocytic capacity, though we have delineated a beneficial function of voluntary exercise in mitigating microglial ferroptosis in the brain via SLC7A11/ALOX12 axis. Further research is needed to determine whether SLC7A11 is required for modulating other ferroptosis-associated pathways and to identify the optimal level of SLC7A11 for modulating microglial ferroptosis. Some studies have indicated that upregulation of SLC7A11 may exert an opposite effect on ferroptosis in certain tumor cells39.
In summary, the present study further demonstrates that microglia undergo ferroptosis in both MPTP-induced and genetic A53T PD mouse models, revealing a novel mechanism by which voluntary exercise promotes microglial phagocytosis and clearance of α-syn in PD. This effect is mediated through modulation of the SLC7A11/ALOX12 axis and subsequent inhibition of microglial ferroptosis (Fig. 10). Our findings indicate that voluntary exercise is an effective therapeutic approach for inhibiting microglial ferroptosis, reducing α-syn deposition, and alleviating neurological function deficits in PD.
Methods
Animals and PD models
This study was approved by the Animal Ethical and Welfare Committee of Guangzhou Miles Biotechnology Co., LTD (MIS20230006). All experiments were performed following the National Institutes of Health Guide for the Care and Use of Laboratory Animals and the Animal Research: Reporting In Vivo Experiments (ARRIVE) guidelines. All animals were housed in a standard experimental animal room with controlled temperature and humidity, as well as a 12-h light/dark cycle, and were free access to water and food. A total of 24 eight-week-old male C57BL/6J wide-type mice, 37 eight-month-old male genetic A53T mice, and 11 eight-month-old male wild-type littermates weighing 25–30 g were purchased from Beijing Vital River Laboratories Co., Ltd. (Beijing, China) and Changzhou Cavens Laboratory Animal Co., Ltd. (Changzhou, Jiangsu province, China), respectively.
For the chronic MPTP model, 24 eight-week-old male C57BL/6J wide-type mice were randomly assigned to three groups: vehicle, MPTP, and MPTP + PE group (n = 8 for each group). Mice in the vehicle group received saline injections, while those in the MPTP and MPTP + PE group received intraperitoneal injections of MPTP-HCl (Sigma, Italy) that dissolved in saline at a dose of 20 mg/kg twice weekly for 5 weeks, as previously described43,44. After the first MPTP injection, mice in the MPTP + PE group underwent 2 months of voluntary wheel exercise. To confirm the overexpression efficiency of the Alox12 gene mediated by AAV, 6 eight-months-old male genetic A53T mice were sacrificed 1 month after injection of AAV particle under the microglial specific CD68 promoter (n = 3, ALOX12-OE) or a control AAV particle (n = 3, Vehicle). For genetic A53T mouse model, 24 eight-month-old male genetic A53T mice were randomly assigned to A53T + vehicle-AAV group (termed as “A53T”), A53T + vehicle-AAV + PE group (termed as “A53T + PE”) and A53T + Alox12-OE + PE group (termed as “ Alox12-OE + PE”) (n = 8 for each group). After the AAV injection, mice in PE groups received two months of voluntary wheel exercise. 8 eight-month-old male C57BL/6 J wide-type mice were injected with vehicle-AAV. To confirm the knockdown efficiency of the Alox12 gene mediated by AAV, 10 eight-month-old male genetic A53T mice were sacrificed 1 month after injection with AAV particle under the microglial specific CD68 promoter (n = 5 for Alox12-shRNA and n = 5 for control).
Cell culture and Fe2+ assay
Mouse BV2 microglia were cultured with Dulbecco’s modified Eagle’s medium (DMEM, Invitrogen) containing 10% fetal bovine serum as previously described and were randomly assigned into four groups. Erastin (1 uM, dissolved in 0.01% dimethyl sulfoxide, Selleck) was used to induce ferroptosis45. Two days before erastin treatment, BV2 microglia in the Erastin + Slc7a11-OE group or Erastin + Slc7a11-OE + Alox12-OE group were transferred with AAV particles engineered to overexpress Slc7a11 or Alox12. BV2 microglia in the Erastin + ferrostatin-1 (Fer-1) group were treated with Fer-1 (1 uM, dissolved in 0.01% dimethyl sulfoxide, Selleck) before erastin treatment. Twenty-four hours after erastin treatment, the BV2 microglia in each group were collected and used for further testing. Levels of Fe2+ ions were quantified with an iron assay kit (ab83366, Abcam, UK) for divalent iron. Ferro-Orange (F374, Tongren Institute of Chemistry, Beijing, China) was utilized to measure intracellular Fe2+ levels. Cells were incubated with Ferro-Orange (1 μM) for 30 min at 37 °C, and fluorescence was examined using a confocal laser scanning microscope.
Preparation of adeno-associated virus (AAV) vector
AAV-DJ (DJ serotype) particles engineered to overexpress mouse Alox12 (Gene ID: NM_007440), Slc7a11 (Gene ID: NM_011990), as well as AAV (MG1.2 serotype) particles engineered to silence mouse Alox12 (Gene ID: NM_007440) under the microglial specific CD68 promoter, along with corresponding control AAV particles (vehicle), were purchased from GeneChem Biotech. Co. Ltd. (Shanghai, China). The vectors were cloned into the AAV particles with titers of 1.43 × 1013 vg/mL for AAV-Alox12-OE, 1.99 × 1013 vg/mL for AAV-Slc7a11-OE and 1.74 × 1012 vg/mL for AAV-Alox12-shRNA.
Lateral ventricle stereotactic injection
AAV vector was injected into the left lateral ventricle of the mice by an automated stereotaxic injection system (RWD, Shenzhen, China). Mice were anesthetized with continuous isoflurane and fixed on a stereotactic frame. The liquid (2 ul) was slowly injected into the lateral ventricles at 0.2 uL/min. Stereotactic coordinates of injection sites from bregma were: Posterior: 0.22 mm; mediolateral: 1.0 mm; and dorsoventral: 2.5 mm. The overexpression or knockdown efficacy of AAV was established using immunofluorescence staining, quantitative real-time polymerase chain reaction (qRT-PCR), and Western blotting 1 month after injection.
Voluntary wheel exercise program
The voluntary wheel exercise program was conducted as previously described40,42,46. Mice in the voluntary exercise group were housed in polypropylene cages (36 cm L × 20 cm W × 14 cm H), equipped with a freely accessible running wheel (16 cm diameter). The wheel rotated when mice voluntarily climbed onto it. In this study, three mice were housed per cage with a running wheel. After an adaptation period to the environment, daily observations of voluntary exercise behavior were conducted for at least one hour per day. Each labeled mouse was monitored to ensure it completed at least 150 wheel rotations per hour. In the control group, mice were housed in polypropylene cages of the same size without a running wheel, aiming to minimize their physical activity.
Open field test
As previously described47, anxiety and exploratory activity were examined in the open field test, which was performed in a 50 × 50 cm × 40 cm square arena, with a video camera suspended above recorded spontaneous motor activity over 3-min trials. In the beginning, mice (n = 8 per group) were placed in the center of the arena, and both total distance traveled and time spent in the center (Region of interest, ROI) were recorded as indexes of exploratory activity and anxiety, respectively.
Novel object recognition test
The novel object recognition (NOR) test was performed as previously described to evaluate non-spatial memory. The mice were put into the apparatus used in the open field test described above a day before the test to adapt to the environment. The next day, the mice were successively placed in the arena equidistant from the center and allowed to freely explore for 10 min to acquire memory. After 1 h, a novel object with a different color and shape was used to replace one of the two objects. The time taken for animals to explore familiar objects (F) and novel objects (N) were recorded. The discrimination rate was calculated as N/(N + F) ×100%. 75% alcohol was used to eliminate the residual odor during the experiment.
Rotarod test
The mice were placed on the rotarod instrument a day before the test to adapt to the rotation of the instrument. The next day, the mice of each group were placed on the rotating rod (rotates with a gradual increasing speed of 4–40 rpm). The experiment was ended, and the data were recorded if the animals slips from the rotating rod to the base of the instrument or just grips the rod to turn reverse without rotating against the direction of the rod.
RNA sequencing and analysis
The RNA sequencing was performed by Guangzhou Tenng Biotechnology Co., LTD. Briefly, The substantial nigra tissues (from three MPTP mice and three MPTP + exercise mice) used for sequencing were prepared with RNase-free instruments. The total RNA was extracted according to the manufacturer’s instructions. Then, the mRNA was enriched using a magnetic bead, followed by fragmentation with divalent cations under elevated temperature. The generated cDNA was amplified and used for sequencing library preparation, and the clusters were generated. After that, the libraries were sequenced with the Illumina Hiseq platform. The fastq raw data files were generated using Illumina bcl2fastq software. Differential expression gene (DEG) analyses were performed by HTSeq and DESeq2. GO enrichment was analyzed by TopGO software. The volcano plot and bubble plot were performed with the Bioinformatics platform.
Quantitative real-time polymerase chain reaction
Brain tissues were quickly obtained from the substantia nigra of the midbrain. qRT-PCR was used to measure mRNA expression level of Alox12, Slc7a11, Ptgs2, gpx4, iNOS, Cd86, Cd206, and Arg-1 and was repeated in triplicate. We used ESscience reagent (ESscience, China) to extract total RNA. Complementary DNA synthesis was performed by ESscience cDNA synthesis kit (ESscience, China) following the manufacturer’s instructions. Primer sequences are listed in Table 1.
Western blotting analysis and co-immunoprecipitation (CO-IP)
Midbrain substantia nigra tissues, extracted by 1× lysis buffer reagents (Beyotime, China), were used for total proteins analysis. Briefly, total protein levels were quantified using a BCA Protein Assay Kit (Beyotime, China) according to the manufacturer’s instructions, and tissue proteins (20 µg/lane) were loaded and separated on sodium dodecyl sulfate-polyacrylamide gels electrophoresis (SDS-PAGE) at 120 V for 90 min, followed by transferring to polyvinylidene fluoride (PVDF) membranes (Millipore, USA) at 300 mA for 90 min. After that, Membranes were blocked in 5% milk for 1 h and incubated with the following primary antibodies overnight at 4 °C, including mouse anti-ALOX12 (1:1000, sc-365194, Santa Cruz, USA), rabbit anti-xCT/SLC7A11 (1:1000, 98051S, Cell Signaling Technology, USA), anti-α-syn (1:1000, ab212184, Abcam, UK), rabbit anti-TREM2 (1:1000, PAB37053, Bioswamp, China), mouse anti-Transferrin Receptor (1:50, ab269513, abcam, UK), rabbit anti-FPN (1:1000, DF13561, Affinity, USA), mouse anti-GAPDH (1:1000, T0004, Affinity, USA), rabbit anti-ACSL4 (1:1000, DF12141, Affinity, USA), rabbit anti-β-actin (1:1000, AF7018, Affinity, USA), mouse anti-β-tubulin (1:1000, AF7011, Affinity, USA), Rabbit anti-CD68 (1:1000, ab125212, abcam, UK), rat anti-LAMP2 (1:1000, ab13524, abcam, UK), mouse anti-CtsD (1:1000, sc6487, santacruz, USA), mouse anti-Bax antibody (1:1000, ab3191, abcam, UK), rabbit anti-Caspase 3 (1:1000, AF6311, Affinity, USA), rabbit anti-Cleaved Caspase 3 (1:1000, AF7022, Affinity, USA) overnight at 4 °C. Then the membranes were washed three times, and incubated with corresponding secondary antibodies for 1 h. An enhanced chemiluminescence imaging system was used to examine target protein bands. ImageJ software was used to analyze the gray value of protein bands. As for the CO-IP, the extracted substantia nigra tissues mentioned above were homogenized in lysis buffer for IP (Beyotime, China) supplemented with a protease inhibitor cocktail and phosphatase inhibitor cocktail (Sigma-Aldrich, USA). After collecting the supernatant, the protein concentration was quantified by a BCA assay kit (Beyotime, China). Then, the solubilized protein was precleaned with Protein A + G Magnetic Beads (Elabscience, China) according to the manufacturer’s instructions, followed by a normal step of western blotting analysis.
Microglia isolation and reactive oxygen species (ROS) assay
Microglia was isolated as previously described48,49. ROS was assayed by flow cytometry using the fluorescent probe 2′,7′ -dichlorodihydrofluorescein diacetate (H2DCFDA, MedChemExpress)50,51. Briefly, the right hemisphere including midbrain substantia nigra tissues of the mice were harvested to obtain single cell suspensions, followed incubated with a mixture of antibodies against CD11b-AF700 (0.25 µg/test, eBioscience, #56-0112-82), CD45-PE-A (0.125 µg/test, eBioscience, #12-0451-82) and H2DCFDA (25 μM) at 4 °C for 30 min. After washed with PBS, cells were resuspended, and CD11b+ CD45int cells were sorted by CytoFLEX S (Beckman, USA) as microglia.
Lipid peroxidation assay
To evaluate Lipid peroxidation level, brain substantia nigra homogenates and BV2 microglia homogenates were quantified using the malondialdehyde (MDA) assay kit (Beyotime) according to the manufacturer’s instructions.
Histology staining
For double immunofluorescence staining, brain sections were boiled in citrate buffer for 5 min, then blocked with immunostaining blocking solution (P0102, Beyotime, China) at room temperature for 1 hour. Then the sections were incubated with mixtures of rabbit anti-α-syn (1:100, ab212184, Abcam, UK) and chicken anti-mouse tyrosine hydroxylase (1:100, ab76442, Abcam, UK) or mouse anti-Iba-1 (1:100, GB12105, Servicebio, China), mouse anti-Flag (1:100, T0003, Affinity, USA) and rabbit anti-IBA-1 (1:300, 019-19741, Wako, Japan) or rabbit anti-NeuN (1:100, GB11138-100, Servicebio, China), mouse anti-ALOX12 (1:100, sc-365194, Santa Cruz, USA) and rabbit anti-IBA-1 (1:300, 019-19741, Wako, Japan) or Rabbit anti-NeuN (1:100, GB11138-100, Servicebio, China), rabbit anti-xCT/SLC7A11 (1:100, ab307601, abcam, UK) and mouse anti-Iba-1 (1:100, GB12105, Servicebio, China), mouse anti-Transferrin Receptor (1:50, ab269513, abcam, UK) and rabbit anti-IBA-1 (1:300, 019-19741, Wako, Japan), mouse 4-Hydroxynonenal Antibody (1:100, MAB3249, R&D systems, USA) and rabbit anti-IBA-1 (1:300, 019-19741, Wako, Japan), rabbit anti-iNOS Antibody (1:100, AF0199, Affinity, USA) and mouse anti-Iba-1 (1:100, GB12105, Servicebio, China), rabbit anti-CD206 Antibody (1:100, ab64693, Abcam, UK) and mouse anti-Iba-1 (1:100, GB12105, Servicebio, China), chicken anti-GFAP Antibody (1:100, ab4674, Abcam, UK) and mouse anti-C3 (1:100, sc-28294, Santa Cruz, USA), chicken anti-GFAP Antibody (1:100, ab4674, Abcam, UK) and mouse anti-S100A10 (1:100, 66227-1-Ig, Proteintech, USA) overnight at 4 °C, then incubated with secondary antibodies for 1 h. Finally, sections were mounted using Fluoroshield™ with DAPI (Sigma, USA). Fluorescence images were acquired under a microscope (BX63, Olympus). For the immunohistochemical staining of proteinase K-resistant α-synuclein, the sections were boiled in citrate buffer for 5 min, followed by treatment with proteinase K in PK buffer (PZ0026-1, Yuduo, China) at 37 °C for 30 min. The sections were then subjected to immunohistochemical processing using the avidin–biotin–peroxidase complex method with diaminobenzidine as the chromogen. A monoclonal antibody against α-synuclein (1:100; ab212184, Abcam, UK) was used.
Transmission electron microscopy (TEM)
The substantia nigra of mice were quickly dissected and fixed with a configured fixed solution at room temperature for 2 h. Tissues were post-fixed with 1% osmium acid in 0.1 M PBS (pH 7.4) for 2 h, then sequentially dehydrated in different alcohol concentrations, and infiltrated with a 1:1 mixture of acetone and Epon 812 embedding agent, and pure Epon 812 embedding agent overnight sequentially. Polymerization was performed at 60 °C for 48 h. Sections were counterstained with 2% uranic acid saturated aqueous solution and lead citrate, and eventually observed under a transmission electron microscopy.
Schematic diagram drawing
All the schematic diagrams in the manuscript were created entirely by the authors Jinghui Xu and Mingyue Li using SketchBook v6.1.0 and WPS Office 2023. No preexisting images or third-party materials were used and no external content requiring permission was included.
Statistical analysis
Power analyses were used to determine sample sizes for animal studies based on previous pilot studies and literature. Data were presented as the mean ± standard deviation (SD) and evaluated using Student’s t-test or one-way ANOVA with Tukey’s multiple comparison test by SPSS20.0 or Graphpad Prism 8.0 (GraphPad Software, San Diego, CA). The P value <0.05 was considered statistically significant.
Data availability
The datasets supporting the findings of this study have been deposited in publicly accessible repositories: the Gene Expression Omnibus (GEO) under accession number GSE309457 and the Sequence Read Archive (SRA) under BioProject ID PRJNA1332253. All data were carefully formatted and metadata verified prior to submission, and the necessary database approvals were obtained. Additional data generated or analyzed during this study are available from the corresponding author upon reasonable request.
Change history
24 November 2025
The Data availability statement was incomplete and should have read 'The datasets supporting the findings of this study have been deposited in publicly accessible repositories: the Gene Expression Omnibus (GEO) under accession number GSE309457 and the Sequence Read Archive (SRA) under BioProject ID PRJNA1332253. All data were carefully formatted and metadata verified prior to submission, and the necessary database approvals were obtained. Additional data generated or analyzed during this study are available from the corresponding author upon reasonable request'.
References
Spillantini, M. G. et al. Alpha-synuclein in Lewy bodies. Nature 388, 839–840 (1997).
George, S. et al. Microglia affect alpha-synuclein cell-to-cell transfer in a mouse model of Parkinson’s disease. Mol. Neurodegener. 14, 34 (2019).
Kim, C. et al. Effects of innate immune receptor stimulation on extracellular alpha-synuclein uptake and degradation by brain resident cells. Exp. Mol. Med. 53, 281–290 (2021).
Scheiblich, H. et al. Microglia jointly degrade fibrillar alpha-synuclein cargo by distribution through tunneling nanotubes. Cell 184, 5089–5106.e5021 (2021).
Ryan, S. K. et al. Microglia ferroptosis is regulated by SEC24B and contributes to neurodegeneration. Nat. Neurosci. 26, 12–26 (2023).
Dixon, S. J. et al. Ferroptosis: an iron-dependent form of nonapoptotic cell death. Cell 149, 1060–1072 (2012).
Cui, Y. et al. Microglia and macrophage exhibit attenuated inflammatory response and ferroptosis resistance after RSL3 stimulation via increasing Nrf2 expression. J. Neuroinflammation 18, 249 (2021).
Kapralov, A. A. et al. Redox lipid reprogramming commands susceptibility of macrophages and microglia to ferroptotic death. Nat. Chem. Biol. 16, 278–290 (2020).
Xu, J. et al. Mitochondrial creatine kinase is decreased in the serum of idiopathic Parkinson’s disease patients. Aging Dis. 10, 601–610 (2019).
Ding, X. S. et al. Ferroptosis in Parkinson’s disease: molecular mechanisms and therapeutic potential. Ageing Res. Rev. 91, 102077 (2023).
Guiney, S. J., Adlard, P. A., Bush, A. I., Finkelstein, D. I. & Ayton, S. Ferroptosis and cell death mechanisms in Parkinson’s disease. Neurochem. Int. 104, 34–48 (2017).
Do Van, B. et al. Ferroptosis, a newly characterized form of cell death in Parkinson’s disease that is regulated by PKC. Neurobiol. Dis. 94, 169–178 (2016).
Liu, Y. & Gu, W. p53 in ferroptosis regulation: the new weapon for the old guardian. Cell Death Differ. 29, 895–910 (2022).
Chu, B. et al. ALOX12 is required for p53-mediated tumour suppression through a distinct ferroptosis pathway. Nat. Cell Biol. 21, 579–591 (2019).
Zhao, J. et al. Cepharanthine attenuates cerebral ischemia/reperfusion injury by reducing NLRP3 inflammasome-induced inflammation and oxidative stress via inhibiting 12/15-LOX signaling. Biomed. Pharmacother. 127, 110151 (2020).
Kumar, A. et al. Exploring the molecular approach of COX and LOX in Alzheimer’s and Parkinson’s disorder. Mol. Biol. Rep. 47, 9895–9912 (2020).
Canals, S., Casarejos, M. J., de Bernardo, S., Rodriguez-Martin, E. & Mena, M. A. Nitric oxide triggers the toxicity due to glutathione depletion in midbrain cultures through 12-lipoxygenase. J. Biol. Chem. 278, 21542–21549 (2003).
Hussain, F., Farooqui, S., Khan, I. A., Hassan, B. & Afridi, Z. K. Effects of exercise-based management on motor symptoms in Parkinson’s disease - a meta-analysis. J. Coll. Physicians Surg. Pak. 33, 919–926 (2023).
Li, J. A. et al. Does exercise attenuate disease progression in people with Parkinson’s disease? a systematic review with meta-analyses. Neurorehabil. Neural Repair 37, 328–352 (2023).
Cui, W., Li, D., Yue, L. & Xie, J. The effects of exercise dose on patients with Parkinson’s disease: a systematic review and meta-analysis of randomized controlled trials. J. Neurol. 270, 5327–5343 (2023).
Ferreira, A. F. F. et al. Physical exercise protects against mitochondria alterations in the 6-hidroxydopamine rat model of Parkinson’s disease. Behav. Brain Res. 387, 112607 (2020).
Tsai, W. L. et al. Long-term voluntary physical exercise exerts neuroprotective effects and motor disturbance alleviation in a rat model of Parkinson’s disease. Behav. Neurol. 2019, 4829572 (2019).
Wang, W. et al. Treadmill exercise alleviates neuronal damage by suppressing NLRP3 inflammasome and microglial activation in the MPTP mouse model of Parkinson’s disease. Brain Res. Bull. 174, 349–358 (2021).
Dutta, D. et al. Treadmill exercise reduces alpha-synuclein spreading via PPARalpha. Cell Rep. 40, 111058 (2022).
Hsueh, S. C. et al. Voluntary physical exercise improves subsequent motor and cognitive impairments in a rat model of Parkinson’s disease. Int. J. Mol. Sci. 19, 508 (2018).
Lai, J. H. et al. Voluntary exercise delays progressive deterioration of markers of metabolism and behavior in a mouse model of Parkinson’s disease. Brain Res. 1720, 146301 (2019).
Rafie, F. et al. Effects of voluntary, and forced exercises on neurotrophic factors and cognitive function in animal models of Parkinson’s disease. Neuropeptides 101, 102357 (2023).
Yu, H. et al. Metabolic reprogramming and polarization of microglia in Parkinson’s disease: role of inflammasome and iron. Ageing Res. Rev. 90, 102032 (2023).
Croisier, E., Moran, L. B., Dexter, D. T., Pearce, R. K. & Graeber, M. B. Microglial inflammation in the parkinsonian substantia nigra: relationship to alpha-synuclein deposition. J. Neuroinflammation 2, 14 (2005).
Gerhard, A. et al. In vivo imaging of microglial activation with [11C](R)-PK11195 PET in idiopathic Parkinson’s disease. Neurobiol. Dis. 21, 404–412 (2006).
Koo, J. H. & Cho, J. Y. Treadmill exercise attenuates alpha-synuclein levels by promoting mitochondrial function and autophagy possibly via SIRT1 in the chronic MPTP/P-induced mouse model of Parkinson’s disease. Neurotox. Res. 32, 473–486 (2017).
Zhou, W., Barkow, J. C. & Freed, C. R. Running wheel exercise reduces alpha-synuclein aggregation and improves motor and cognitive function in a transgenic mouse model of Parkinson’s disease. PLoS ONE 12, e0190160 (2017).
Ashraf, A., Jeandriens, J., Parkes, H. G. & So, P. W. Iron dyshomeostasis, lipid peroxidation and perturbed expression of cystine/glutamate antiporter in Alzheimer’s disease: evidence of ferroptosis. Redox Biol. 32, 101494 (2020).
Liddell, J. R. et al. Microglial ferroptotic stress causes non-cell autonomous neuronal death. Mol. Neurodegener. 19, 14 (2024).
Dobrian, A. D. et al. Functional and pathological roles of the 12- and 15-lipoxygenases. Prog. Lipid Res. 50, 115–131 (2011).
Xu, J. et al. Inhibition of 12/15-lipoxygenase by baicalein induces microglia PPARbeta/delta: a potential therapeutic role for CNS autoimmune disease. Cell Death Dis. 4, e569 (2013).
Zhang, X. et al. Irisin exhibits neuroprotection by preventing mitochondrial damage in Parkinson’s disease. NPJ Parkinsons Dis. 9, 13 (2023).
Liu, S., Gao, X. & Zhou, S. New target for prevention and treatment of neuroinflammation: microglia iron accumulation and ferroptosis. ASN Neuro 14, 17590914221133236 (2022).
Koppula, P., Zhuang, L. & Gan, B. Cystine transporter SLC7A11/xCT in cancer: ferroptosis, nutrient dependency, and cancer therapy. Protein Cell 12, 599–620 (2021).
He, X. F. et al. Voluntary exercise promotes glymphatic clearance of amyloid beta and reduces the activation of astrocytes and microglia in aged mice. Front. Mol. Neurosci. 10, 144 (2017).
Li, M. Y. et al. Voluntary wheel exercise improves glymphatic clearance and ameliorates colitis-associated cognitive impairment in aged mice by inhibiting TRPV4-induced astrocytic calcium activity. Exp. Neurol. 376, 114770 (2024).
Wierczeiko, A. et al. Voluntary wheel running did not alter gene expression in 5xfad mice, but in wild-type animals exclusively after one-day of physical activity. Cells 10, 693 (2021).
Jackson-Lewis, V. & Przedborski, S. Protocol for the MPTP mouse model of Parkinson’s disease. Nat. Protoc. 2, 141–151 (2007).
Xu, J. et al. Elevated heme oxygenase-1 correlates with increased brain iron deposition measured by quantitative susceptibility mapping and decreased hemoglobin in patients with Parkinson’s disease. Front. Aging Neurosci. 13, 656626 (2021).
Lin, Z. H. et al. Quercetin protects against MPP(+)/MPTP-induced dopaminergic neuron death in Parkinson’s disease by inhibiting ferroptosis. Oxid. Med. Cell Longev. 2022, 7769355 (2022).
Zhuang, H. et al. Voluntary wheel exercise ameliorates cognitive impairment, hippocampal neurodegeneration and microglial abnormalities preceded by demyelination in a male mouse model of noise-induced hearing loss. Brain Behav. Immun. 114, 325–348 (2023).
He, X. F. et al. Chronic colitis exacerbates NLRP3-dependent neuroinflammation and cognitive impairment in middle-aged brain. J. Neuroinflammation 18, 153 (2021).
Jia, J. Q. et al. CD11c microglia promote white matter repair after ischemic stroke. Cell Death Dis. 14, 156 (2023).
Martin, E., El-Behi, M., Fontaine, B. & Delarasse, C. Analysis of microglia and monocyte-derived macrophages from the central nervous system by flow cytometry. J. Vis. Exp. 55781 (2017).
Tse, H. M. et al. Disruption of innate-mediated proinflammatory cytokine and reactive oxygen species third signal leads to antigen-specific hyporesponsiveness. J. Immunol. 178, 908–917 (2007).
Feng, Z. et al. Iron overload in the motor cortex induces neuronal ferroptosis following spinal cord injury. Redox Biol. 43, 101984 (2021).
Acknowledgements
This work was supported by the National Natural Science Foundation of China (Grant No.: 82202809), the Guangdong Basic and Applied Basic Research Foundation (Grant No.: 2021A1515110120 and 2021A1515010951), the National Natural Science Foundation of China (Grant No.: 82272605, 82472599, 81972151, and 82172546), the Project funded by China Postdoctoral Science Foundation (Grant No.: 2021M703740).
Author information
Authors and Affiliations
Contributions
J.X.: Conceptualization, data curation, formal analysis, funding acquisition, investigation, methodology, writing—original draft. X.H.: Conceptualization, data curation, formal analysis, writing—original draft. L. L.: Conceptualization, formal analysis, supervision, writing—review & editing. L.Z.: Conceptualization, writing—review & editing. M.L.: Investigation, methodology, and validation. Y.M.: Investigation and visualization. X.Y. and S.L.: Investigation and validation. Y.F.: Methodology and Validation. Z.Z. and Y.X.: Conceptualization and writing—review & editing. X.H. and H.Z.: Conceptualization, funding acquisition, project administration, supervision, and writing—review & editing. The final manuscript was read and approved by all authors.
Corresponding authors
Ethics declarations
Competing interests
The authors declare no conflict of interest exists, and all authors have agreed to publish this article.
Additional information
Publisher’s note Springer Nature remains neutral with regard to jurisdictional claims in published maps and institutional affiliations.
Supplementary information
Rights and permissions
Open Access This article is licensed under a Creative Commons Attribution-NonCommercial-NoDerivatives 4.0 International License, which permits any non-commercial use, sharing, distribution and reproduction in any medium or format, as long as you give appropriate credit to the original author(s) and the source, provide a link to the Creative Commons licence, and indicate if you modified the licensed material. You do not have permission under this licence to share adapted material derived from this article or parts of it. The images or other third party material in this article are included in the article’s Creative Commons licence, unless indicated otherwise in a credit line to the material. If material is not included in the article’s Creative Commons licence and your intended use is not permitted by statutory regulation or exceeds the permitted use, you will need to obtain permission directly from the copyright holder. To view a copy of this licence, visit http://creativecommons.org/licenses/by-nc-nd/4.0/.
About this article
Cite this article
Xu, J., He, X., Li, L. et al. Voluntary exercise alleviates neural functional deficits in Parkinson’s disease mice by inhibiting microglial ferroptosis via SLC7A11/ALOX12 axis. npj Parkinsons Dis. 11, 55 (2025). https://doi.org/10.1038/s41531-025-00912-5
Received:
Accepted:
Published:
Version of record:
DOI: https://doi.org/10.1038/s41531-025-00912-5
This article is cited by
-
Exercise-induced irisin ameliorates cognitive impairment following chronic cerebral hypoperfusion by suppressing neuroinflammation and hippocampal neuronal apoptosis
Journal of Neuroinflammation (2025)
-
New perspectives on molecular mechanisms underlying exercise-induced benefits in Parkinson’s disease
npj Parkinson's Disease (2025)
-
Involvement of ferroptosis in metabolic dysfunction-associated steatohepatitis-related liver diseases
Journal of Molecular Medicine (2025)












