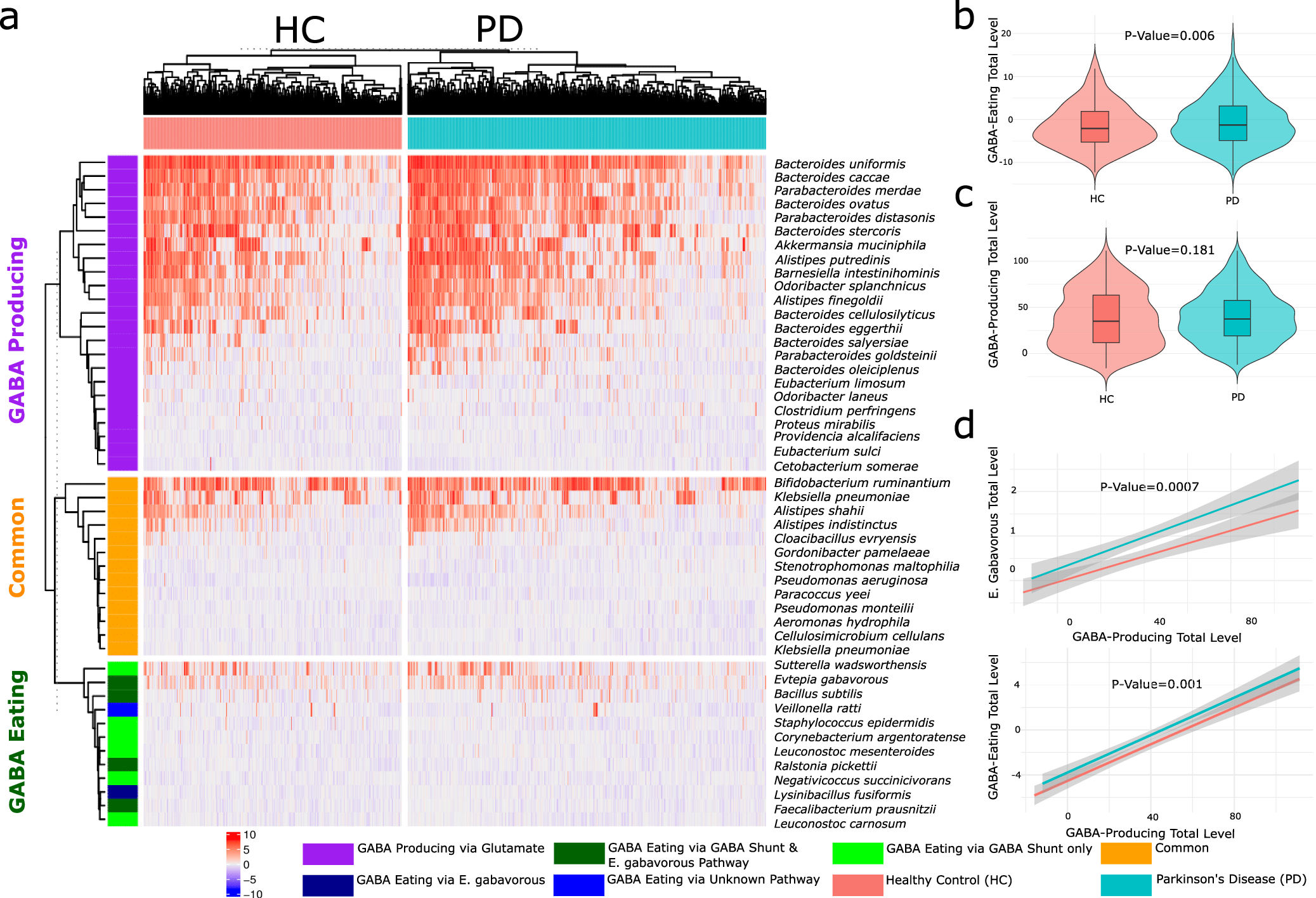
Fig. 3: GABA-modulating bacteria analysis in Parkinson’s disease (PD) and healthy control (HC).

a Heatmap illustrating the distribution of GABA-producing, GABA-eating, and common (both producing and eating) species. b Violin plots comparing the abundance of GABA-eating species between Parkinson’s disease (PD) and Healthy controls (HC). c Violin plots comparing the abundance of GABA-producing bacterial species between Parkinson’s disease (PD) and Healthy control (HC). d Linear model showing the relationship between the total GABA-eating species and the total GABA-producing species.