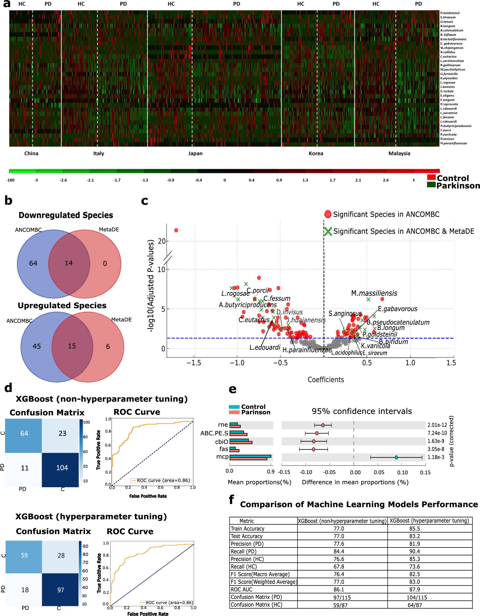
Fig. 4: Comprehensive visualization of bacterial relevance and predictive modeling in Parkinson’s disease (PD) and Healthy Control (HC).

a heatmap illustrating the significant bacterial species with differential abundance between Parkinson’s Disease (PD) and Healthy Control (HC), providing a clear visual representation of microbial alterations associated with PD. b Venn diagram showing the overlap of significant species identified as both upregulated and downregulated in PD patients by ANCOM-BC and MetaDE. c Volcano plot of significant species in PD as identified by ANCOM-BC, with green labels denoting species common between ANCOM-BC and MetaDE analyses. d Confusion matrices and Receiver Operating Characteristic (ROC) curves for machine learning models. e Results from STAMP, highlighting key functional pathways affected in PD, which may offer insights into potential mechanisms of disease progression. f Table of performance metrics, showcasing the predictive accuracy and effectiveness of these models in differentiating between PD and HC samples.