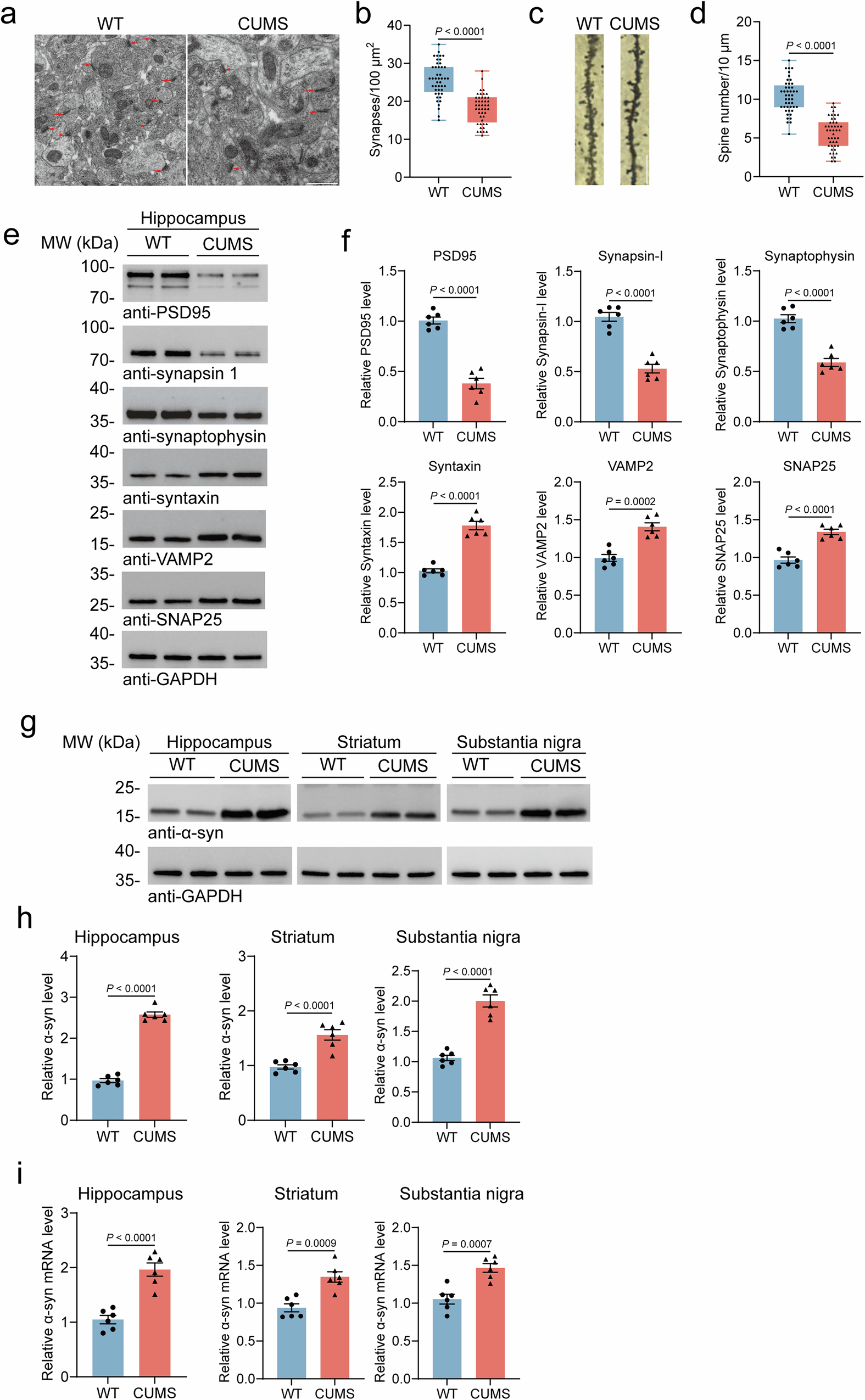
Fig. 1: α-Syn expression is upregulated in different brain regions in the CUMS mouse model.
From: Chronic stress induces depression-like behaviors and Parkinsonism via upregulating α-synuclein

a Representative electron microscopy images of synapses in the hippocampus. The red arrows indicate synapses. Scale bar, 1 μm. b Quantification of synapses. n = 45 fields from 9 sections from 3 mice per group. c Representative Golgi staining images of spines in the hippocampus. Scale bar, 10 μm. d Quantification of spines. n = 45 branches from 3 mice per group. e Representative immunoblot images of PSD95, synapsin I, synaptophysin, syntaxin, VAMP2 and SNAP25 and (f) quantification. n = 6 mice per group. g Representative immunoblot images of α-syn in the HIP, CPU and SN and (h) quantification. n = 6 mice per group. i Quantification of the mRNA levels of α-syn in different brain regions. n = 6 mice per group. The box-and-whisker plots depict the median, quartiles and range. Other data are shown as mean ± SEM. Student’s t-test WAS used. The P values are labeled in the diagram. CUMS chronic unpredictable mild stress.