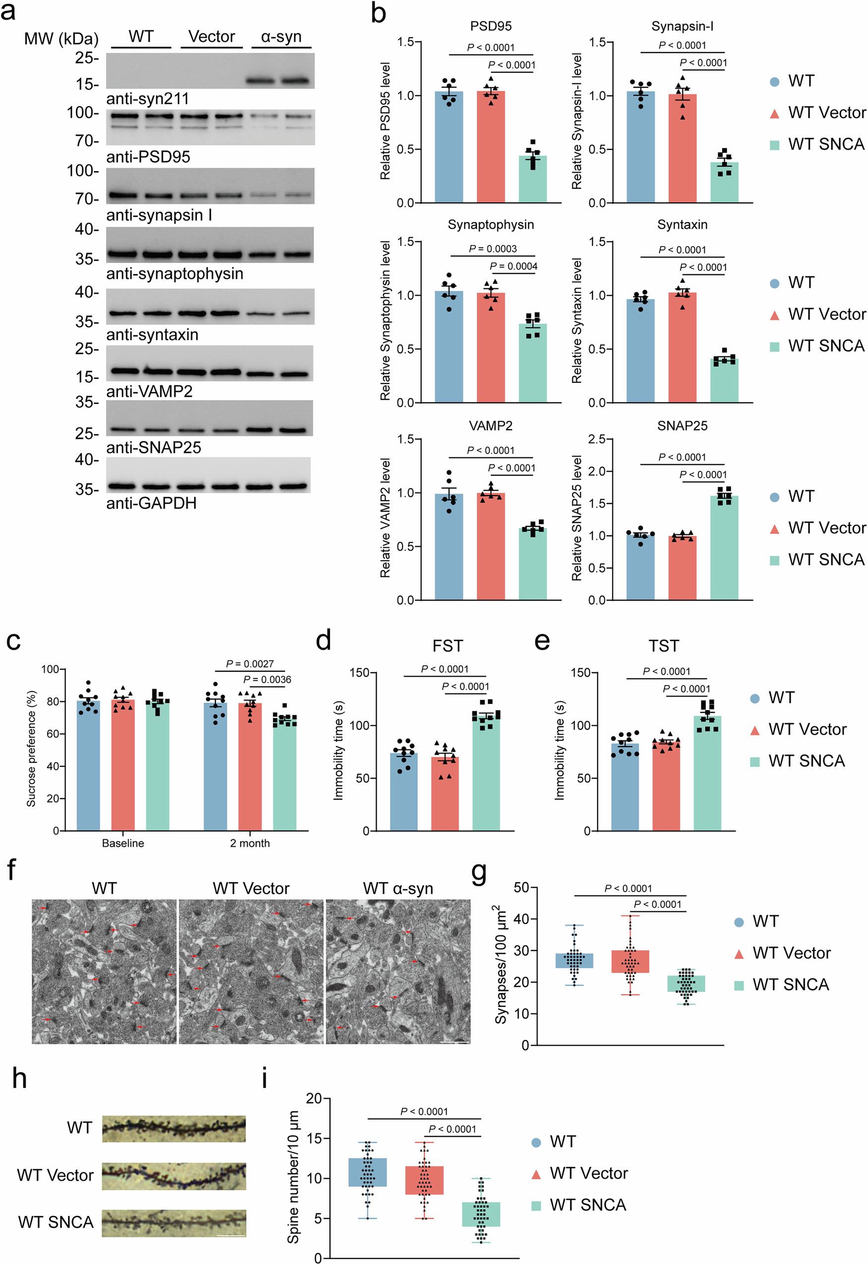
Fig. 2: Overexpression of α-syn leads to synaptic dysfunction in WT mice.
From: Chronic stress induces depression-like behaviors and Parkinsonism via upregulating α-synuclein

a Representative immunoblot images of PSD95, synapsin I, synaptophysin, syntaxin, VAMP2 and SNAP25 and (b) quantification. n = 6 mice per group. Results of the body weight (c), FST (d) and TST (e) tests. n = 10 mice per group. f Representative electron microscopy images of synapses in the hippocampus. The red arrows indicate synapses. Scale bar, 1 μm. g Quantification of synapses. n = 45 fields from 9 sections from 3 mice per group. h Representative Golgi staining images of spines in the hippocampus. Scale bar, 10 μm. i Quantification of spines. n = 45 branches from 3 mice per group. The box-and-whisker plots depict the median, quartiles and range. Other data are shown as mean ± SEM. The date were analyzed using one-way ANOVA followed by Tukey’s post hoc test. The P values are labeled in the diagram. ns not significant, FST forced swim test, TST tail suspension test.