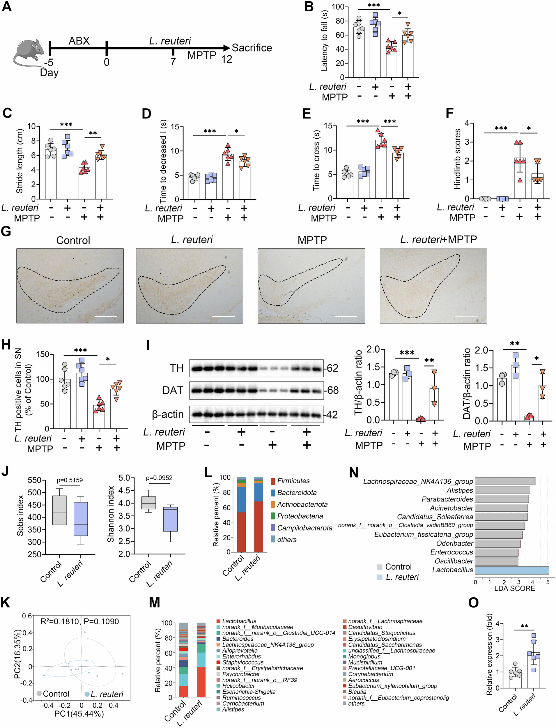
Fig. 1: L. reuteri attenuates MPTP-induced PD in mice.

A Schematic diagram of the L. reuteri treatment. The mice were treated with antibiotics for 5 days to deplete commensal microbes and then orally gavaged with L. reuteri (2 × 108 CFUs/mouse) for 7 days. These mice were subsequently treated with MPTP (15 mg/kg) for 5 days. B–F Behavioral indices, including the latency to fall (B), stride length (C), time to decrease (D), time to cross (E) and hindlimb scores (F), were measured. G Representative images of TH-stained sections. Scale bars, 400 μm. H TH-positive cells in the SN. I Representative western blots showing the levels of TH and DAT proteins in the ST and an analysis of the band intensity. J Alpha diversity indices, including sobs and Shannon index of the gut microbiota in indicated mice. K PCoA score plots of the gut microbiota in L. reuteri-treated mice. L, M Gut microbial compositions at the phylum and genus levels in L. reuteri-treated mice. N LEfSe displayed the differential genus enriched in indicated mice. O Relative abundances of fecal L. reuteri by qPCR. The data are presented as the means ± SDs (B–F, H, I, O, n = 6) and boxplot (J). *p < 0.05, **p < 0.01 and ***p < 0.001 by two-way ANOVA followed by Tukey’s test (B–F, H, I), Mann-Whitney U test (J) and two-tailed unpaired Student’s t test (O).