Abstract
Parkinson’s disease (PD) is a debilitating neurological disorder characterized by motor dysfunction, which has been associated with alterations in the gut microbiota. Lactobacillus reuteri (L. reuteri), a safe and versatile probiotic, exhibits potent immunomodulatory functions and neuroprotective effects. However, the extent and mechanisms by which L. reuteri mitigates PD remain unclear. Here, we demonstrated that L. reuteri significantly alleviated MPTP-induced PD in mice. Importantly, we found that the protective effects of L. reuteri are mediated by its bioactive metabolites rather than the bacteria themselves. Specifically, L. reuteri elevated the levels of γ-aminobutyric acid (GABA). Administration of GABA to mice mitigated MPTP-induced PD. Mechanistically, GABA inhibited MPTP-induced ferroptosis in neuronal cells through activation of the AKT-GSK3β-GPX4 pathway via the GABA receptor. Collectively, our research elucidates that L. reuteri-derived GABA attenuates MPTP-induced PD by inhibiting ferroptosis via the AKT-GSK3β-GPX4 axis, providing a potential therapeutic approach for the prevention and treatment of PD.
Similar content being viewed by others
Introduction
Parkinson’s disease (PD) is a common and serious neurodegenerative disease that affects 1% of the population older than 50 years of age and has an increasing occurrence rate with increasing age1,2. Notably, the early age of disease onset and the absence of effective control measures render PD a significant threat to human health2,3. Individuals with PD commonly have impaired motor symptoms characterized by bradykinesia, rigidity and resting tremor4,5. Although the etiology of PD is unknown, the loss of dopaminergic neurons in the substantia nigra pars compacta (SNpc) and their projections to the striatum (ST), as well as the accumulation of misfolded α-synuclein (α-syn) in Lewy bodies and Lewy neurites, have been identified as the main features of PD4,5,6.
The gut microbiota is involved in the progression of a variety of diseases both in the gut and in distal organs7. In addition to genetic mutations and environmental factors, gut dysbiosis has also been recognized as a potential pathogenic factor for PD in recent years8,9. Previous studies have shown that patients with PD have distinct gut microbial profiles characterized by a reduction in the abundance of commensal microbes with the capacity to produce short-chain fatty acids10. Depletion of the gut microbiota by antibiotics improves neuroinflammation and motor symptoms in mice with PD caused by the overexpression of αSyn8, whereas a fecal microbiota transplantation (FMT) from patients with PD exacerbated the αSyn-induced activation of microglia and neuroinflammation8. In mice with rotenone-induced PD, an expansion of Helicobacter hepaticus was detected in the gut, which exacerbated PD by inducing dopaminergic neuron degeneration and motor disorders11. In contrast, FMT from healthy mice alleviated rotenone-induced PD by suppressing inflammation caused by the lipopolysaccharide (LPS)-TLR4 signaling pathway12. The administration of probiotics is also an effective strategy for PD treatment. For example, individuals with PD had depleted fecal Blautia product abundances, and treatment of mice with the Blautia product ameliorated 1-methyl-4-phenyl-1,2,3,6-tetrahydropyridine (MPTP)-induced PD by limiting inflammatory responses in microglia through the production of butyrate13. Another study revealed that Lactobacillus plantarum PS128 alleviated PD caused by MPTP by increasing the levels of norepinephrine and neurotrophic factors and improving gut homeostasis14. These results suggest that probiotics may serve as effective agents for the treatment of PD; however, more evidence is needed.
Lactobacillus reuteri (L. reuteri) is a common probiotic that has been proven to colonize the gut of humans and has effective anti-inflammatory activity15. For example, L. reuteri treatment protected mice from acute ischemic cardiac injury by promoting macrophage M2 polarization and limiting NLRP3-mediated inflammatory responses via its metabolite γ-amino butyric acid (GABA)16. In addition, L. reuteri-mediated tryptophan metabolism can facilitate immune checkpoint inhibitor treatment by promoting the production of interferon-γ-producing CD8 + T cells. Recently, L. reuteri has been reported to ameliorate autism spectrum disorder, which is closely associated with the activation of the GABA receptor in the brain17. However, whether and how L. reuteri protects against PD are unclear.
In the present study, L. reuteri treatment alleviated MPTP-induced PD, as evidenced by improved motor symptoms and the reduced degradation of dopaminergic neurons. Interestingly, the administration of live L. reuteri and L. reuteri-derived conditional supernatants, but not dead L. reuteri, to mice protected against PD. We next found that L. reuteri-treated mice presented increased GABA levels. Treatment of mice with GABA attenuated MPTP-induced PD. Mechanistically, L. reuteri and GABA treatments limited the MPTP-induced ferroptosis of dopaminergic neurons, which was regulated by the GABAβ-AKT-GSK3β-GPX4 axis. Collectively, our results showed that L. reuteri-derived GABA effectively alleviated PD in mice, which not only highlights the important role of the gut microbiota in the pathogenesis of PD but also provides a potential strategy for PD prevention and treatment.
Results
L. reuteri attenuates MPTP-induced PD in mice
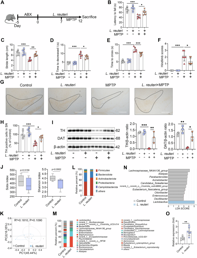
Mice with MPTP-induced PD were orally administered L. reuteri (2 × 108 CFUs/mouse) for seven consecutive days after the depletion of commensal microbes with antibiotics for five days and then treated throughout the experiment to investigate the effects of L. reuteri on motor function and dopaminergic neuron loss in these mice (Fig. 1A). Compared with the control treatment, MPTP dramatically reduced the latency time in the rotarod test and traction test score, whereas L. reuteri improved motor function in the rotarod test and traction test (Fig. 1B–F). Tyrosine hydroxylase (TH), a rate-limiting enzyme that synthesizes dopamine, serves as a marker for dopaminergic neurons, since the loss of dopaminergic neurons in the substantia nigra (SN) is a main feature of PD. We then determined the expression of TH in the SN. The results showed that MPTP treatment significantly reduced the number of TH-positive dopaminergic neurons in the SN (Fig. 1G, H). However, these decreases in the numbers of TH-positive cells were reversed by L. reuteri treatment compared with the MPTP group (Fig. 1G, H). Consistently, we observed a significant reduction in the TH and dopamine transporter (DAT) protein levels in the ST of mice with MPTP-induced PD compared with those in control mice (Fig. 1I), whereas L. reuteri administration increased the TH and DAT levels compared with those in MPTP-induced PD mice (Fig. 1I). Notably, the administration of L. reuteri had no significant influence on motor function or the number of dopaminergic neurons compared with those in control mice. We then investigated whether the effects of L. reuteri administration on PD were mediated by alterations in the gut microbiota. 16S rRNA sequencing revealed that treatment with L. reuteri had no effect on the alpha diversity of the gut microbiota (Fig. 1J). Consistently, few effects on the gut microbial structure were observed in the L. reuteri group (Fig. 1K). At the phylum level, the mice in the L. reuteri group presented relatively high abundances of Firmicutes and relatively low abundances of Bacteroidota, Actinobacteriota and Proteobacteria (Fig. 1L). At the genus level, differences in the gut microbial composition were observed in mice from the L. reuteri group (Fig. 1M). LEfSe was performed to confirm the differentially abundant genera enriched in the different groups, and the results revealed that Lachnospiraceae_NK4A136_group, Alistipes, Parabacteroides, and Enterococcus were depleted in the L. reuteri group, whereas Lactobacillus was the main genus enriched in the L. reuteri group (Fig. 1N). We then confirmed that L. reuteri was significantly increased in the L. reuteri group by qPCR (Fig. 1O). Together, these results showed that L. reuteri treatment alleviated MPTP-induced PD in mice.
A Schematic diagram of the L. reuteri treatment. The mice were treated with antibiotics for 5 days to deplete commensal microbes and then orally gavaged with L. reuteri (2 × 108 CFUs/mouse) for 7 days. These mice were subsequently treated with MPTP (15 mg/kg) for 5 days. B–F Behavioral indices, including the latency to fall (B), stride length (C), time to decrease (D), time to cross (E) and hindlimb scores (F), were measured. G Representative images of TH-stained sections. Scale bars, 400 μm. H TH-positive cells in the SN. I Representative western blots showing the levels of TH and DAT proteins in the ST and an analysis of the band intensity. J Alpha diversity indices, including sobs and Shannon index of the gut microbiota in indicated mice. K PCoA score plots of the gut microbiota in L. reuteri-treated mice. L, M Gut microbial compositions at the phylum and genus levels in L. reuteri-treated mice. N LEfSe displayed the differential genus enriched in indicated mice. O Relative abundances of fecal L. reuteri by qPCR. The data are presented as the means ± SDs (B–F, H, I, O, n = 6) and boxplot (J). *p < 0.05, **p < 0.01 and ***p < 0.001 by two-way ANOVA followed by Tukey’s test (B–F, H, I), Mann-Whitney U test (J) and two-tailed unpaired Student’s t test (O).
GABA derived from L. reuteri alleviates MPTP-induced PD in mice
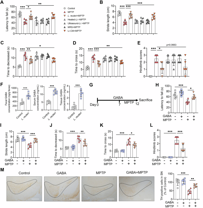
To investigate the components of L. reuteri in alleviating PD, we treated mice with different formulations of L. reuteri, including high-temperature inactivated L. reuteri (heated group), ultrasonic disrupted medium (ultrasound group), original medium (MRS group), and conditional medium (CM) (Lr. CM group) in addition to live L. reuteri, to investigate the components of L. reuteri that alleviate PD. Importantly, only mice from the Lr. CM group displayed similar protective effects on MPTP-induced motor dysfunction to the live L. reuteri group, as evidenced by the results of the behavioral tests (Fig. 2A–E).
A–E Mice were treated with high-temperature inactivated L. reuteri (heated-Lr.), ultrasonically disrupted L. reuteri (ultrasound-Lr.), original medium (MRS), conditioned medium (Lr. CM), and live L. reuteri, followed by MPTP treatment. A Latency to fall. B Stride length. C Time to decrease. D Time to cross. E Hindlimb scores. F GABA levels of the stool, serum and tissue in mice treated with L. reuteri. G Schematic diagram of the GABA treatment. The mice were treated with GABA (40 mg/kg) for 7 days, followed by intraperitoneal injections of MPTP (15 mg/kg) for 5 days. H–L Behavioral indices, including the latency to fall (H), stride length (I), time to decrease (J), time to cross (K) and hindlimb scores (L). M Representative images of TH-stained sections. Scale bars, 400 μm. The data are presented as the means ± SDs (n = 6). *p < 0.05, **p < 0.01 and ***p < 0.001 by two-way ANOVA followed by Tukey’s test (A–E, H–M) and two-tailed unpaired Student’s t test (F).
GABA has been reported to be one of the main metabolites produced by L. reuteri, which exerts effective immunoregulatory effects and alleviates many inflammatory diseases16. Importantly, as a common neurotransmitter, GABA can cross the blood‒brain barrier to reach the brain. We then explored whether GABA was involved in the protective effects of L. reuteri on MPTP-induced PD. We first showed that mice in the L. reuteri treatment group had increased GABA levels in the gut, blood and brain (Fig. 2F). The mice were subjected to GABA gavage to explore the role of GABA in PD caused by MPTP (Fig. 2G). The results showed that the administration of GABA alleviated MPTP-induced motor dysfunction (Fig. 2H–L). The loss of dopaminergic neurons in the SN caused by MPTP also improved with GABA treatment, as evidenced by the increased number of TH-positive dopaminergic neurons in the SN of the MPTP group subjected to GABA treatment compared with that in the MPTP group (Fig. 2M). Together, these results suggested that GABA produced by L. reuteri alleviated MPTP-induced PD in mice.
The administration of L. reuteri and GABA inhibits MPTP-induced ferroptosis
Ferroptosis is an iron-dependent form of cell death that involves excessive lipid peroxidation and is associated with PD18,19,20. We then explored whether ferroptosis is involved in the L. reuteri- and GABA-mediated protective effects on PD caused by MPTP in mice. The results revealed that MPTP treatment increased the mRNA level of PTGS2, a marker of excessive oxidative stress, compared with that in the control group, whereas the increases in the PTGS2 mRNA level was reduced after the L. reuteri and GABA treatments (Fig. 3A, B). Western blotting also revealed that MPTP increased PTGS2 protein levels in the ST compared with those in the control group. However, the increase in PTGS2 levels caused by MPTP was reduced by the L. reuteri and GABA treatments (Fig. 3C, D). The depletion of GPX4 has been identified as one of the main characteristics of ferroptosis and serves as a marker for ferroptosis. We then found that MPTP treatment significantly reduced GPX4 protein levels compared with those in the control group, but these decreases in GPX4 were reversed by L. reuteri and GABA administration (Fig. 3C, D). Consistently, higher intracellular Fe2+ levels were observed in the MPTP group than in the control group, but these levels were reduced by L. reuteri and GABA administration (Fig. 3E, F). Ferroptosis is commonly associated with an impaired antioxidant capacity of the host. As expected, we showed that the mice in the MPTP-induced PD group had higher MDA levels and lower GSH levels than did those in the control group (Fig. 3G–J). However, these changes were reversed by L. reuteri and GABA administration (Fig. 3G–J). Taken together, these results suggested that the administration of L. reuteri and GABA inhibited MPTP-induced ferroptosis.
A, BPTGS2 mRNA levels in the ST of L. reuteri- and GABA-treated mice after MPTP treatment. C, D Representative western blots showing the levels of the PTGS2 and GPX4 proteins in the ST and analyses of the band intensity. E, F Intracellular Fe2+ levels in the indicated mice. G, H MDA levels in the brains of the indicated mice. I, J GSH levels in the indicated mice. The data are presented as the means ± SDs (n = 6). *p < 0.05, **p < 0.01 and ***p < 0.001 by two-way ANOVA followed by Tukey’s test (A–H).
GABA-mediated attenuation of MPTP-induced PD depends on ferroptosis inhibition
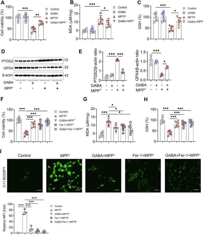
In vitro, we confirmed that MPP+ induced significant ferroptosis in SH-SY5Y cells, as evidenced by reduced cell viability, excessive oxidative stress and altered PTGS2 and GPX4 levels (Fig. 4A–E), which were significantly inhibited by GABA treatment (Fig. 4A–E). We next investigated the ferroptosis-regulated GABA-mediated protective effects on MPTP-induced PD. Cells were treated with ferrostatin-1 (Fer-1), a specific inhibitor of ferroptosis, and both Fer-1 and GABA alleviated MPP+-induced cell death, but no further significant effect was detected in the GABA- and Fer-1-cotreated cells (Fig. 4F). Consistently, we showed that both Fer-1 and GABA inhibited the increase in MDA levels and attenuated the decrease in GSH levels caused by MPP+ in SH-SY5Y cells, but comparable effects on MDA and GSH levels were detected in cells cotreated with Fer-1 and GABA (Fig. 4G, H). Lipid peroxidation is a marker of ferroptosis. As expected, C11-BODIPY staining revealed that MPP+ significantly increased the level of lipid peroxidation in cells, and this change was reversed by the Fer-1 and GABA treatments. However, no significant differences were detected between Fer-1- and GABA-cotreated cells and cells treated with Fer-1 or GABA alone (Fig. 4I). Together, these results suggested that GABA alleviated MPTP-induced cell death in PD mice by inhibiting ferroptosis.
A‒E Cells were treated with 1 mM GABA for 2 h before the MPP+ treatment (1 mM). A Cell viability. B MDA levels. C GSH levels. D, E Representative western blots showing the levels of the PTGS2 and GPX4 proteins and analyses of the band intensity. F–I Cells were treated with 1 mM GABA and 10 mM Fer-1 for 2 h before the MPP+ treatment (1 mM). F Cell viability. G MDA levels. H GSH levels. I Lipid ROS levels were detected by C11-BODIPY staining. The data are presented as the means ± SDs (n = 6). *p < 0.05 and ***p < 0.001 by one-way ANOVA followed by Tukey’s test (A–C, E–I).
GABA limits ferroptosis by regulating the AKT-GSK3β pathway
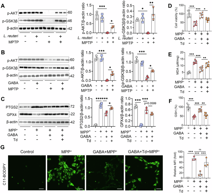
The AKT-GSK3β pathway is closely associated with the development of ferroptosis by regulating GPX4 expression21,22. We next showed that, compared with those in the control group, the p-AKT and p-GSK3β levels in the MPTP-treated group were lower, whereas L. reuteri and GABA alleviated these decreases (Fig. 5A, B). Cells were treated with the specific GSK3β inhibitor tideglusib (Td) to confirm the role of the AKT-GSK3β pathway in the GABA-mediated protective effects against MPTP-induced ferroptosis and PD21. As expected, we observed that the inhibitory effect of GABA on MPP+-induced ferroptosis was weakened by Td, as evidenced by increased PTGS2 levels and decreased GPX4 protein levels in Td- and GABA-cotreated cells compared with those in the GABA group (Fig. 5C). Consistently, Td treatment reversed the protective effect of GABA on the MPP+-induced decrease in cell viability (Fig. 5D). Furthermore, we showed that Td treatment also impaired the protective effects of GABA on MPP+-induced lipid peroxidation (Fig. 5E–G) Together, these results suggested that the protective effects of GABA on MPTP-induced ferroptosis were dependent on the AKT-GSK3β pathway.
A, B Representative western blots showing the levels of p-AKT and p-GSK3β in the SN of L. reuteri- and GABA-treated mice and an analysis of the band intensity. C–G Cells were treated with 1 mM GABA and Td (200 nM) for 2 h before the MPP+ treatment (1 mM). C Representative western blots showing the levels of PTGS2 and GPX4 in the indicated cells and an analysis of the band intensity. D Cell viability. E MDA levels. F GSH levels. G Lipid ROS levels were detected by C11-BODIPY staining. The data are presented as the means ± SDs (n = 6). *p < 0.05, **p < 0.01 and ***p < 0.001 by two-way ANOVA (A and B) and one-way ANOVA followed by Tukey’s test (C–G).
GABA inhibits ferroptosis by activating GABRB1
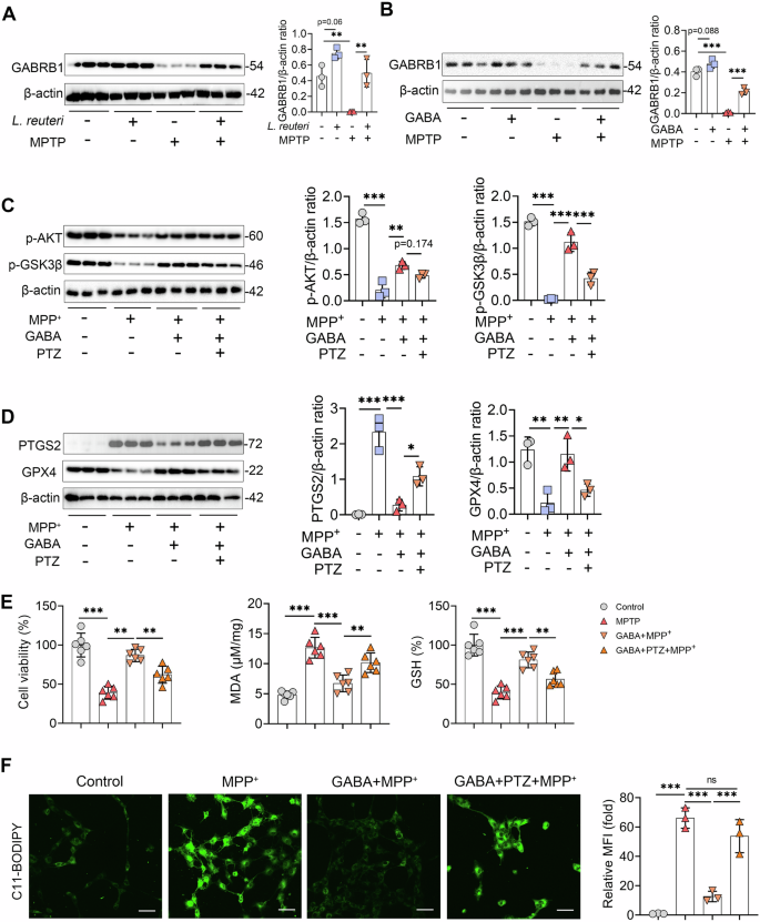
GABA(A) receptor beta 1 (GABRB1) is one of the main receptors for GABA and is widely expressed in the brain tissue, and its activation has been reported to regulate the AKT-GSK3β pathway23,24. We next explored whether GABRB1 was responsible for the protective effects of GABA on MPTP-induced ferroptosis during PD in mice. First, we found that MPTP treatment reduced GABRB1 levels compared with those in the control group, whereas both the L. reuteri and GABA treatments increased GABRB1 levels compared with those in the control group and rescued the decrease in GABRB1 expression caused by MPTP (Fig. 6A, B). We then inhibited GABRB1 using the specific inhibitor pentylenetetrazol (PTZ)25 and found that PTZ treatment weakened the effects of GABA on the AKT-GSK3β pathway (Fig. 6C). Importantly, higher PTGS2 levels and lower GPX4 levels were detected after PTZ treatment than those in the GABA-treated group (Fig. 6D), suggesting that GABRB1 mediated the protective effects of GABA on MPTP-induced ferroptosis. Indeed, PTZ treatment weakened the increases in cell viability and GSH levels, as well as the decrease in MDA levels, in the context of GABA treatment (Fig. 6E). We also confirmed that PTZ treatment impaired the GABA-mediated decrease in lipid peroxidation caused by MPP+ (Fig. 6F). Together, these results suggested that the protective effects of GABA on MPTP-induced ferroptosis were dependent on the GABRB1-AKT-GSK3β pathway.
A, B Representative western blots showing the levels of GABRB1 in the SN of L. reuteri- and GABA-treated mice and an analysis of the band intensity. C–F Cells were treated with 1 mM GABA and pentylenetetrazol (PTZ, 100 μM) for 2 h before the MPP+ treatment (1 mM). C Representative western blots showing the levels of p-AKT and p-GSK3β in the indicated cells and an analysis of the band intensity. D Representative western blots showing the levels of PTGS2 and GPX4 in the indicated cells and an analysis of the band intensity. E Cell viability and MDA and GSH levels. F Lipid ROS levels were detected by C11-BODIPY staining. The data are presented as the means ± SDs (n = 6). *p < 0.05, **p < 0.01 and ***p < 0.001 by two-way ANOVA (A, B) and one-way ANOVA followed by Tukey’s test (C–F).
Discussion
PD is a serious neurodegenerative disease with a gradual increase in morbidity, and an effective intervention strategy is lacking2,4. Emerging evidence has revealed the role of the gut microbiota in the pathogenesis of PD8,9, suggesting a potential treatment for PD based on the regulation of the gut microbiota. Thus, probiotics have become the most direct candidate intervention. L. reuteri is a versatile probiotic that has been used to treat many diseases26. However, due to differences in the strains and functions of bacteria, the protective role of L. reuteri in PD remains unclear. In the present study, L. reuteri alleviated MPTP-induced PD in mice via the inhibition of ferroptosis. Specifically, L. reuteri promoted the production of GABA, which activated the AKT-GS3Kβ-GPX4 pathway via the GABA receptor.
L. reuteri has been reported to ameliorate many diseases, including infection, inflammation27, cancer26 and CNS autoimmune diseases15. In this study, we showed that L. reuteri significantly alleviated MPTP-induced motor dysfunction, which is consistent with the findings of a previous study showing that L. reuteri improved behavioral disorders in subjects with autism spectrum disorder (ASD)28. A loss of TH-positive dopaminergic neurons is the main characteristic of PD, and we found that L. reuteri inhibited their loss caused by MPTP. A previous study revealed that the depletion of L. reuteri in the gut is closely associated with social deficits caused by a high-fat diet, whereas supplementation with L. reuteri reverses these social deficits by increasing the number of oxytocin-immunoreactive neurons in the hypothalamus29. A previous study revealed that gut dysbiosis caused by MPTP contributed to the development of PD, as evidenced by depletion of the gut microbiota by ABX reversed MPTP-induced PD30. To facilitate the colonization of L. reuteri, all the mice were treated with ABX in this study. However, we also observed significant PD-like symptoms in MPTP-treated mice subjected to ABX treatment. The difference between our findings and the previous study may be due to the fact that our model experienced a 7-day recovery period after ABX treatment, which may have promoted the recovery of gut microbiota. Importantly, the protective effects of L. reuteri against PD are unlikely to depend on changes in the gut microbiota based on 16S rRNA sequencing. In addition, L. reuteri regulates synaptic plasticity in the ventral tegmental area during ASD28, suggesting that L. reuteri may affect neuronal function in different regions of the brain in different ways. Notably, some species of Lactobacillus, such as L. reuteri JCM1112 and Lactobacillus intestinalis JCM7548, have been reported to induce depression- and anhedonia-like phenotypes31, and the gap between our results and previous findings may be due to differences in strain specificity and experimental models.
GABA is an important neurotransmitter that participated in many physiological functions of the brain and has been reported to be produced by L. reuteri16,17. Both L. reuteri and GABA significantly inhibit NLRP3-mediated inflammatory responses16, a core inflammatory regulator during PD32. The administration of GABA also improved MPTP-induced motor dysfunction, which is consistent with previous findings that GABA levels are altered during PD and that the activation of GABA(A) improves motor dysfunction33,34. Similar to our findings that GABA alleviated the MPTP-induced loss of TH-positive dopaminergic neurons and fibers, GABA receptor activation increased the expression of the TH mRNA35. We further showed that the protective effects of GABA were dependent on the activation of the GABA receptor; similar results were also reported in studies of ASD, in which the gut microbiota-mediated activation of the GABA receptor in the brain alleviated ASD17.
Ferroptosis is a new type of death characterized by intracellular Fe2+ accumulation and excessive lipid peroxidation and is involved in many diseases, including PD19,20. Consistent with our finding that GABA inhibited MPTP-induced ferroptosis during PD, another study also showed that GABA significantly attenuated ferroptosis caused by ischemia/reperfusion injury36. We next showed that the protective effect of GABA on PD depended on the blockade of ferroptosis. Similarly, the inhibition of ALOX5 and lipid peroxidation-mediated ferroptosis had significant protective effects on MPTP-induced PD37. In addition, activation of the GABA receptor inhibited the development of neuronal ferroptosis in mice by increasing CPX4 expression38.
The degradation of GPX4 and the impairment of host antioxidant capacity are among the main characteristics of ferroptosis, and many upstream factors are associated with these processes. For example, the AKT-GSK3β pathway is negatively associated with ferroptosis by increasing GPX4 expression via Nrf221,22. Interestingly, the AKT-GSK3β pathway is regulated by the activation of the GABA receptor38. Other studies reported that L. reuteri can regulate AKT expression and thus promote wound healing and inhibit liposaccharide-induced inflammatory responses39,40. Other Lactobacillus strains, such as Lactobacillus vaginalis, also activate the AKT-GSK3β pathway and thus limit the development of ferroptosis21. Notably, the inhibition of GS3K weakened the protective effects of GABA on ferroptosis and PD caused by MPTP, suggesting that the AKT-GSK3β pathway plays a significant role in the protective effects of GABA on PD. Importantly, our results did not rule out other potential mechanisms by which L. reuteri and GABA limit the development of PD.
Overall, we found that L. reuteri alleviated MPTP-induced PD in mice by producing GABA, which inhibited the progression of ferroptosis through the activation of the AKT-GS3Kβ pathway via the GABA receptor. Our results not only provide a potential strategy for PD prevention and treatment but also serve as a basis for understanding the pathogenesis of PD and other neurodegenerative diseases.
Methods
Animals and treatments
Male C57BL/6 mice (8 weeks old) were purchased from the Experimental Animal Center of Baiqiuem Medical College, Jilin University. All the mice were maintained on a 12 h light/12 h night cycle with sufficient food and water. All experiments involving mice were approved by the Institutional Animal Care and Use Committee (IACUC) of Jilin University. Ethical approval was obtained from the Institutional Review and Ethics Board of Jilin University.
For the induction of PD, the mice were intraperitoneally injected with 1-methyl-4-phenyl-1,2,3,6-tetrahydropyridine (MPTP, 15 mg/kg) (Sigma-Aldrich) for 5 consecutive days41. For the L. reuteri intervention, the commensal microbes of all the mice were removed by orally administering antibiotics (200 mg/kg ampicillin, neomycin and metronidazole, and 100 mg/kg vancomycin) for 5 consecutive days as previously described42,43, and then the animals were pretreated with L. reuteri (2 × 108 CFUs/mouse) for 7 days before the MPTP treatment and maintained throughout the experiment16. For the GABA treatment, the mice were intraperitoneally injected with 40 mg/kg GABA for 7 days before the MPTP treatment and maintained throughout the experiment16,44.
Cell culture and treatments
SH-SY5Y cells were purchased from ATCC (American Type Culture Collection) and cultured in Dulbecco’s modified Eagle’s medium/nutrient mixture F-12 (DMEM/F12, HyClone) supplemented with 10% fetal bovine serum (BI) and antibiotics (100 U/ml penicillin, 100 μg/ml streptomycin; Thermo Fisher Scientific, 15140122) at 37 °C in an atmosphere containing 5% CO2. For each experiment, the cells were incubated in 6-well plates for 24 h, after which the antibiotics were removed. The cells were then treated with 1 mM GABA for 2 h before MPP+ treatment (1 mM, Sigma, D048)45. Fer-1 (10 mM), Td (200 nM) and pentylenetetrazol (100 μM)25 was also performed for 2 h before MPP+ treatment.
Bacteria culture
Lactobacillus reuteri strains (CICC 6126) were obtained from the China Center of Industrial Culture Collection (CICC) and cultured in MRS broth (Hopebio, China) at 37 °C under anaerobic conditions. The cell pellets were prepared and resuspended in oxygen-free PBS at a final density of 1 × 109 CFUs/mL. The mice were gavaged daily with 200 μL of a suspension solution for the duration of the MPTP treatment16.
Cell viability assay
Cell viability was tested using a CCK8 assay kit. Briefly, cells were plated at a density of 1 × 104 cells per well in 96-well plates and cultured at 37 °C for 24 h. Then, the cells were treated with 1 mM MPP+ (Sigma, D048) with or without 1 mM GABA and 10 mM Fer-1 for 24 h, followed by an incubation with CCK8 medium for 2 h according to the manufacturer’s instructions (Solarbio, China), and the light absorbance was measured at 490 nm in a microtiter plate reader.
Behavioral tests
The performance of mice with MPTP-induced PD was assessed via beam traversal tests, pole tests, rotarod tests, hindlimb scoring and gait tests, as previously described, to determine the effects of GABA on behavioral deficits45.
For the beam traversal test, a 1 m beam was constructed and consisted of four segments that were 0.25 m long. Each segment was 3.5 cm, 2.5 cm, 1.5 cm, and 0.5 cm wide, with 1 cm overhangs placed 1 cm below the surface of the beam. The widest segment acted as a loading platform for the animals, and the narrowest end was placed in the home cage. The animals had two days of training to traverse the length of the beam before testing. On the first day of training, the animals received 1 trial in which the home cage was positioned close to the loading platform and the animals were guided forward along the narrowing beam. The animals performed two more trials with limited or no assistance to encourage forward movement and stability on the beam. On the second day of training, the animals had three trials to traverse the beam and generally did not require assistance with forward movement. On the third day, the animals were timed over three trials to traverse from the loading platform and to the home cage. Timing began when the animals placed their forelimbs onto the 2.5 cm segment and ended when one forelimb reached the home cage.
Pole tests were performed as previously described45. Briefly, after acclimating in the behavioral procedure room for at least 30 min, the mice were placed near the top of the pole (a 75 cm metal rod with a diameter of 9 mm, with the mouse 7.5 cm from the top of the pole) facing upward. The results for turn down, climb down and total time (s) were recorded.
For the rotarod test, the mice were placed on an accelerated rotating cylinder, and the amount of time the animals stayed on the rotarod was tested. The speed slowly increased from 4 rpm to 40 rpm in 5 min. If the mouse fell from the rotarod or grabbed onto the device and spun twice in a row without attempting to walk on it, the trial ended. The motor test data are reported as a percentage of the average duration spent on the rotarod (three trials) compared with the control group.
For hindlimb scoring, the mice were gently lifted upward by the mid-section of the tail and observed for 5–10 s. The mice were assigned a score of 0 (0, no clasping; the mice were allowed to freely move both limbs and extend them outward), 1 (clasped one hindlimb inward or both legs exhibited partial inward clasping), 2 (both legs clasped inward for the majority of the observations but still exhibited some flexibility), and 3 (immediately clasped inward and exhibited no signs of flexibility) based on the extent to which the hindlimbs clasped inward.
Lipid ROS detection
A lipid ROS assay was performed as previously described. Briefly, the cells were treated with MPP+ and the inhibitors mentioned above, and then the prepared cells were treated with C11 BODIPY 581/591 for 30 min. Lipid ROS levels were determined using a confocal microscope at wavelengths of 594 and 488 nm after washes with PBS. The lipid ROS-positive area was measured using ImageJ v1.51 software.
GSH, iron and MDA assays
GSH, Fe2+ and MDA levels were detected using a GSH assay kit (A006-2, Nanjing Jiancheng Bioengineering Institute, China), Iron Assay kit and MDA Assay kit (MAK085, Sigma‒Aldrich, USA) according to the manufacturer’s instructions.
Detection of GABA concentrations
GABA levels were detected as previously described in ref. 16. Briefly, blood was collected from the mouse facial vein to prepare serum for subsequent analysis by centrifugation at 1000 × g for 10 min at 4 °C. For the detection of GABA levels in L. reuteri culture supernatants, L. reuteri was cultured at 37 °C under anaerobic conditions for 24 h, and bacterial cells were removed using a 0.22 μm filter. After centrifugation at 1000 × g for 10 min at 4 °C, the supernatants were collected for analysis. For the measurement of GABA levels in tissues, the substantia nigra of the brain was homogenized in precooled PBS and centrifuged at 5000 × g for 10 min, and the supernatant was collected for subsequent analyses. Fecal samples were also homogenized to obtain supernatants for detection. The GABA level was measured by using an ELISA kit (RK09121, Abclonal, China) according to the manufacturer’s instructions.
RNA extraction and qPCR
Tissue RNA extraction and qPCR were performed as previously described in refs. 46,47. Briefly, RNA was extracted from ST tissues using TRIzol (Invitrogen, Carlsbad, CA, USA), followed by chloroform, isopropanol and 75% ethyl alcohol treatments. After the concentration and purity of the RNA were detected, cDNA was produced with cDNA Synthesis SuperMix (AE311-02, TransGen Biotech, China). The qPCR conditions were the same as those previously reported; the FastStart Universal SYBR Green Master Mix (ROX) (Roche, Switzerland, Basel) in a Step One Plus apparatus (Applied Biosystems, Foster City, CA, USA) was used for the analysis48. The primers used in the study as follow: PTGS2 (sense: 5’-TGAGCAACTATTCCAAACCAGC-3’; anti-sense: 5’-GCACGTAGTCTTCGATCACTATC-3’), and GAPDH (sense: 5’-AACTTTGGCATTGTGGAAGG-3’; anti-sense: 5’-AACTTTGGCATTGTGGAAGG-3’). L. reuteri (sense 5’-GCCGCCTAAGGTGGGACAGAT-3’, antisense 5’-AACACTCAAGGATTGTCTGA-3’), 16S (sense 5’-TGATGCACTTGCAGAAAACA-3’, antisense 5’-ACCAGAGGAAATTTTCAATAGGC-3’). The 2− ΔΔCt quantification method was used with GAPDH and 16S as endogenous controls.
Bacterial DNA extraction and 16S rRNA sequencing
Bacterial DNA extraction and 16S rRNA sequencing were performed as described previously46. Briefly, microbial community genomic DNA was extracted from mouse feces using the FastDNA® Spin Kit for Soil (MP Biomedicals, USA). The DNA extract was checked on a 1% agarose gel, and the DNA concentration and purity were determined with a NanoDrop 2000 UV‒vis spectrophotometer (Thermo Scientific, Wilmington, USA). The hypervariable region V3-V4 of the bacterial 16S rRNA gene was amplified with the primer pairs 338 F (5′-ACTCCTACGGGAGGCAGCAG-3′) and 806 R (5′-GGACTACHVGGGTWTCTAAT-3′) using an ABI GeneAmp® 9700 PCR thermocycler (ABI, CA, USA). After PCR amplification of 16S rRNA gene, the PCR product was extracted from 2% agarose gel and purified using the AxyPrep DNA Gel Extraction Kit (Axygen Biosciences, Union City, CA, USA) and quantified using Quantus™ Fluorometer (Promega, USA). Purified amplicons were pooled in equimolar and paired-end sequenced on an Illumina MiSeq PE300 platform/NovaSeq PE250 platform (Illumina, San Diego, USA). OTUs with a 97% similarity cutoff were clustered using UPARSE version 7.1, and chimeric sequences were identified and removed. The taxonomy of the representative sequence of each OUT was analyzed via RDP Classifier version 2.2 and compared with the 16S rRNA database. PCoA based on ANOSIM was used to identify microbial structure, and LEfSe was performed to identify bacterial taxa that were differentially enriched in the different groups.
Immunohistochemistry
Tissues used for immunohistochemistry were fixed with 4% paraformaldehyde, embedded in paraffin, and prepared as 5 μm paraffin sections. After the sections were dewaxed with xylene and hydrated with alcohol, they were subjected to antigen retrieval with sodium citrate. These sections were stained with a tyrosine hydroxylase antibody (#AF6113, Affinity, USA; 1:200) using an SAP (Mouse/Rabbit) IHC Kit (MXB, China), as previously described in ref. 42. The TH levels in the SN were finally detected using an optical microscope (Olympus, Tokyo, Japan). The TH-positive area in the signal intensity range of the threshold was measured using ImageJ v1.51 software41,45.
Western blotting
Total proteins were extracted by a tissue protein extract (Thermo Fisher Scientific, USA) and target proteins were separated using SDS-PAGE. After incubating on PVDF membranes and blocking with 5% skim milk, specific antibodies including TH (#AF6113, Affinity, USA, 1:1000), DAT (#DF4529, Affinity, USA, 1:1000), p-AKT (#AF0016, Affinity, USA, 1:1000), p-GSK3β (#AF2016, Affinity, USA, 1:1000), PTGS2 (#AF7003, Affinity, USA, 1:1000), GPX4 (#DF6701, Affinity, USA, 1:1000), GABRB1 (#AF6207, Affinity, USA, 1:1000) and β-actin (#AF7018, Affinity, USA, 1:1000) were performed overnight at 4 °C. After washing with TBST, the PVDF membranes were incubated with Goat anti-rabbit or Rabbit anti-mouse IgG (1:20,000) and determined using the ECL plus western blotting Detection System (Tanon, China).
Statistical analysis
GraphPad Prism 8.0 was used for the statistical analysis. The data are presented as the means ± SDs. The significance of differences between two groups was determined with two-tailed unpaired Student’s t test (parametric). One-way analysis of variance (ANOVA) and two-way ANOVA followed by Tukey’s test were used for comparisons of more than two groups. *p < 0.05 suggests a significant difference.
Data availability
All data needed to evaluate the conclusions are available in the main text. Further information and request for resources and reagents should be directed to and will be provided by the corresponding authors.
References
Weintraub, D. et al. Management of psychiatric and cognitive complications in Parkinson’s disease. BMJ (Clin. Res. ed.) 379, e068718 (2022).
Ascherio, A. & Schwarzschild, M. A. The epidemiology of Parkinson’s disease: risk factors and prevention. Lancet Neurol. 15, 1257–1272 (2016).
de Lau, L. M. & Breteler, M. M. Epidemiology of Parkinson’s disease. Lancet Neurol. 5, 525–535 (2006).
Bloem, B. R., Okun, M. S. & Klein, C. Parkinson’s disease. Lancet (Lond., Engl.) 397, 2284–2303 (2021).
Jankovic, J. Parkinson’s disease: clinical features and diagnosis. J. Neurol., Neurosurg., Psychiatry 79, 368–376 (2008).
Tolosa, E., Wenning, G. & Poewe, W. The diagnosis of Parkinson’s disease. Lancet Neurol. 5, 75–86 (2006).
Zmora, N., Suez, J. & Elinav, E. You are what you eat: diet, health and the gut microbiota. Nat. Rev. Gastroenterol. Hepatol. 16, 35–56 (2019).
Sampson, T. R. et al. Gut Microbiota Regulate Motor Deficits and Neuroinflammation in a Model of Parkinson’s Disease. Cell 167, 1469–1480.e1412 (2016).
Sun, M. F. & Shen, Y. Q. Dysbiosis of gut microbiota and microbial metabolites in Parkinson’s Disease. Ageing Res. Rev. 45, 53–61 (2018).
Romano, S. et al. Meta-analysis of the Parkinson’s disease gut microbiome suggests alterations linked to intestinal inflammation. NPJ Parkinson’s Dis. 7, 27 (2021).
Ahn, E. H., Liu, X., Alam, A. M., Kang, S. S. & Ye, K. Helicobacter hepaticus augmentation triggers Dopaminergic degeneration and motor disorders in mice with Parkinson’s disease. Mol. Psychiatry 28, 1337–1350 (2023).
Zhao, Z. et al. Fecal microbiota transplantation protects rotenone-induced Parkinson’s disease mice via suppressing inflammation mediated by the lipopolysaccharide-TLR4 signaling pathway through the microbiota-gut-brain axis. Microbiome 9, 226 (2021).
Liu, J. et al. Microbiota-microglia crosstalk between Blautia producta and neuroinflammation of Parkinson’s disease: A bench-to-bedside translational approach. Brain, Behav., Immun. 117, 270–282 (2024).
Liao, J. F. et al. Lactobacillus plantarum PS128 alleviates neurodegenerative progression in 1-methyl-4-phenyl-1,2,3,6-tetrahydropyridine-induced mouse models of Parkinson’s disease. Brain, Behav., Immun. 90, 26–46 (2020).
Montgomery, T. L. et al. Lactobacillus reuteri tryptophan metabolism promotes host susceptibility to CNS autoimmunity. Microbiome 10, 198 (2022).
Wang, J. et al. Prophylactic Supplementation with Lactobacillus Reuteri or Its Metabolite GABA Protects Against Acute Ischemic Cardiac Injury. Adv. Sci. (Weinh., Baden.-Wurtt., Ger.) 11, e2307233 (2024).
Tabouy, L. et al. Dysbiosis of microbiome and probiotic treatment in a genetic model of autism spectrum disorders. Brain, Behav., Immun. 73, 310–319 (2018).
Stockwell, B. R. et al. Ferroptosis: A Regulated Cell Death Nexus Linking Metabolism, Redox Biology, and Disease. Cell 171, 273–285 (2017).
Wang, Z. L., Yuan, L., Li, W. & Li, J. Y. Ferroptosis in Parkinson’s disease: glia-neuron crosstalk. Trends Mol. Med. 28, 258–269 (2022).
Ding, X. S. et al. Ferroptosis in Parkinson’s disease: Molecular mechanisms and therapeutic potential. Ageing Res. Rev. 91, 102077 (2023).
Zeng, Y. et al. Liberation of daidzein by gut microbial β-galactosidase suppresses acetaminophen-induced hepatotoxicity in mice. Cell Host Microbe 31, 766–780.e767 (2023).
Wang, Y. et al. The kinase complex mTORC2 promotes the longevity of virus-specific memory CD4(+) T cells by preventing ferroptosis. Nat. Immunol. 23, 303–317 (2022).
Nguyen, Q. A. & Nicoll, R. A. The GABA(A) Receptor β Subunit Is Required for Inhibitory Transmission. Neuron 98, 718–725.e713 (2018).
Kasela, T. et al. Effects of Cyclosporine A and Adalimumab on the expression profiles histaminergic system-associated genes and microRNAs regulating these genes in HaCaT cells. Cell Cycle (Georget., Tex.) 21, 2499–2516 (2022).
Kaplan, A. et al. Commonly Used Therapeutics Associated with Changes in Arousal Inhibit GABA(A)R Activation. Biomolecules 13, 365 (2023).
Bender, M. J. et al. Dietary tryptophan metabolite released by intratumoral Lactobacillus reuteri facilitates immune checkpoint inhibitor treatment. Cell 186, 1846–1862.e1826 (2023).
Zelante, T. et al. Tryptophan catabolites from microbiota engage aryl hydrocarbon receptor and balance mucosal reactivity via interleukin-22. Immunity 39, 372–385 (2013).
Sgritta, M. et al. Mechanisms Underlying Microbial-Mediated Changes in Social Behavior in Mouse Models of Autism Spectrum Disorder. Neuron 101, 246–259.e246 (2019).
Buffington, S. A. et al. Microbial Reconstitution Reverses Maternal Diet-Induced Social and Synaptic Deficits in Offspring. Cell 165, 1762–1775 (2016).
Pu, Y. et al. Antibiotic-induced microbiome depletion protects against MPTP-induced dopaminergic neurotoxicity in the brain. Aging 11, 6915–6929 (2019).
Wang, S. et al. Ingestion of Lactobacillus intestinalis and Lactobacillus reuteri causes depression- and anhedonia-like phenotypes in antibiotic-treated mice via the vagus nerve. J. Neuroinflammation 17, 241 (2020).
Panicker, N. et al. Neuronal NLRP3 is a parkin substrate that drives neurodegeneration in Parkinson’s disease. Neuron 110, 2422–2437.e2429 (2022).
Mu, J. D. et al. Acupuncture alleviates spinal hyperreflexia and motor dysfunction in post-ischemic stroke rats with spastic hypertonia via KCC2-mediated spinal GABA(A) activation. Exp. Neurol. 354, 114027 (2022).
Gong, T. et al. Inhibitory motor dysfunction in parkinson’s disease subtypes. J. Magn. Reson. Imaging.: JMRI 47, 1610–1615 (2018).
Watabe-Uchida, M., Zhu, L., Ogawa, S. K., Vamanrao, A. & Uchida, N. Whole-brain mapping of direct inputs to midbrain dopamine neurons. Neuron 74, 858–873 (2012).
Wang, F. et al. Gut microbiota-derived gamma-aminobutyric acid from metformin treatment reduces hepatic ischemia/reperfusion injury through inhibiting ferroptosis. eLife 12, RP89045 (2024).
Li, K. et al. ALOX5 inhibition protects against dopaminergic neurons undergoing ferroptosis. Pharmacol. Res. 193, 106779 (2023).
Liu, C. et al. Taurine attenuates neuronal ferroptosis by regulating GABA(B)/AKT/GSK3β/β-catenin pathway after subarachnoid hemorrhage. Free Radic. Biol. Med. 193, 795–807 (2022).
Kim, D. et al. Mutanolysin-Digested Peptidoglycan of Lactobacillus reuteri Promotes the Inhibition of Porphyromonas gingivalis Lipopolysaccharide-Induced Inflammatory Responses through the Regulation of Signaling Cascades via TLR4 Suppression. Int. J. Mol. Sci. 25, 42 (2023).
Han, N. et al. Lactobacillus reuteri extracts promoted wound healing via PI3K/AKT/β-catenin/TGFβ1 pathway. Stem Cell Res. Ther. 10, 243 (2019).
Bai, X. B. et al. Oral pathogens exacerbate Parkinson’s disease by promoting Th1 cell infiltration in mice. Microbiome 11, 254 (2023).
Zhao, C. et al. Commensal cow Roseburia reduces gut-dysbiosis-induced mastitis through inhibiting bacterial translocation by producing butyrate in mice. Cell Rep. 41, 111681 (2022).
Zhao, C. et al. Gut dysbiosis induces the development of mastitis through a reduction in host anti-inflammatory enzyme activity by endotoxemia. Microbiome 10, 205 (2022).
Fu, J. et al. GABA regulates IL-1β production in macrophages. Cell Rep. 41, 111770 (2022).
Zhao, M. et al. The DJ1-Nrf2-STING axis mediates the neuroprotective effects of Withaferin A in Parkinson’s disease. Cell Death Differ. 28, 2517–2535 (2021).
Zhao, C. et al. Sialic acid exacerbates gut dysbiosis-associated mastitis through the microbiota-gut-mammary axis by fueling gut microbiota disruption. Microbiome 11, 78 (2023).
Zhao, C. et al. A fiber-enriched diet alleviates Staphylococcus aureus-induced mastitis by activating the HDAC3-mediated antimicrobial program in macrophages via butyrate production in mice. PLoS Pathog. 19, e1011108 (2023).
Zhao, C. et al. Endoplasmic reticulum stress-mediated autophagy activation is involved in cadmium-induced ferroptosis of renal tubular epithelial cells. Free Radic. Biol. Med. 175, 236–248 (2021).
Acknowledgements
The authors thank all members from Jin’s lab for their constructive advices for the study.
Author information
Authors and Affiliations
Contributions
Zheng Jin designed the experiments. Xuechao Dong and Teng Yang performed cell and animal experiments. Xuechao Dong wrote the draft of the article and all authors revised and approved the manuscript.
Corresponding author
Ethics declarations
Competing interests
The authors declare no competing interests.
Additional information
Publisher’s note Springer Nature remains neutral with regard to jurisdictional claims in published maps and institutional affiliations.
Supplementary information
Rights and permissions
Open Access This article is licensed under a Creative Commons Attribution-NonCommercial-NoDerivatives 4.0 International License, which permits any non-commercial use, sharing, distribution and reproduction in any medium or format, as long as you give appropriate credit to the original author(s) and the source, provide a link to the Creative Commons licence, and indicate if you modified the licensed material. You do not have permission under this licence to share adapted material derived from this article or parts of it. The images or other third party material in this article are included in the article’s Creative Commons licence, unless indicated otherwise in a credit line to the material. If material is not included in the article’s Creative Commons licence and your intended use is not permitted by statutory regulation or exceeds the permitted use, you will need to obtain permission directly from the copyright holder. To view a copy of this licence, visit http://creativecommons.org/licenses/by-nc-nd/4.0/.
About this article
Cite this article
Dong, X., Yang, T. & Jin, Z. Lactobacillus reuteri-derived γ-amino butyric acid alleviates MPTP-induced Parkinson’s disease through inhibiting ferroptosis via the AKT-GSK3β-GPX4 axis. npj Parkinsons Dis. 11, 149 (2025). https://doi.org/10.1038/s41531-025-01022-y
Received:
Accepted:
Published:
Version of record:
DOI: https://doi.org/10.1038/s41531-025-01022-y
This article is cited by
-
Psammaplysene D overcomes sorafenib resistance in liver cancer by targeting FGFR4/CYP26A1-retinoic acid axis to drive ferroptosis
Journal of Experimental & Clinical Cancer Research (2026)








