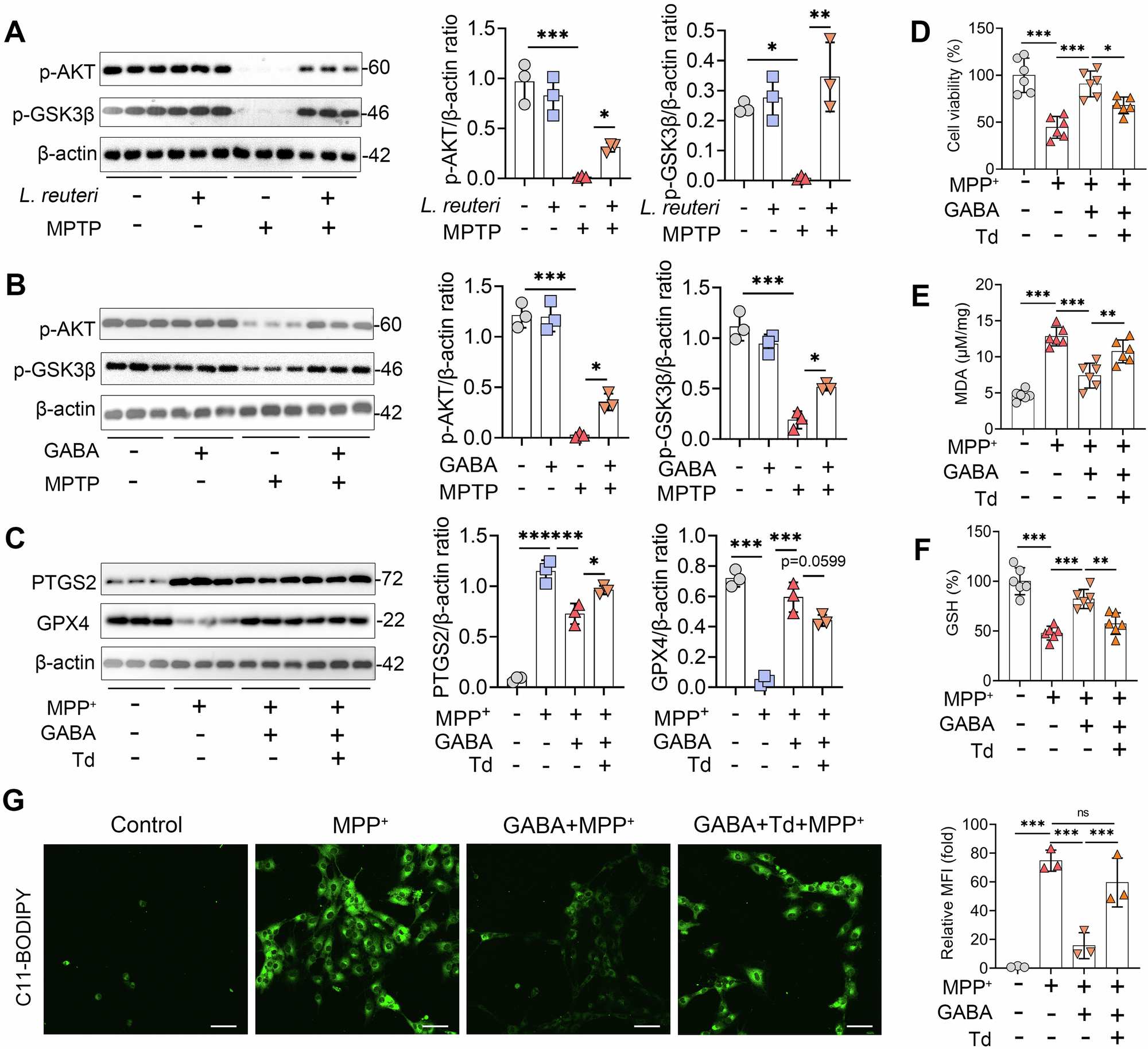
Fig. 5: GABA limits ferroptosis by regulating the AKT-GSK3β pathway.

A, B Representative western blots showing the levels of p-AKT and p-GSK3β in the SN of L. reuteri- and GABA-treated mice and an analysis of the band intensity. C–G Cells were treated with 1 mM GABA and Td (200 nM) for 2 h before the MPP+ treatment (1 mM). C Representative western blots showing the levels of PTGS2 and GPX4 in the indicated cells and an analysis of the band intensity. D Cell viability. E MDA levels. F GSH levels. G Lipid ROS levels were detected by C11-BODIPY staining. The data are presented as the means ± SDs (n = 6). *p < 0.05, **p < 0.01 and ***p < 0.001 by two-way ANOVA (A and B) and one-way ANOVA followed by Tukey’s test (C–G).