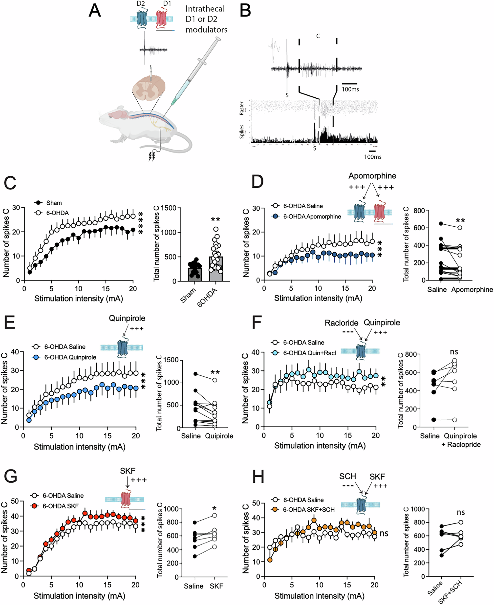
Fig. 4: Effects of dopamine D1 and D2 receptor agonists on C-fiber mediated responses of WDR neurons in the DHSC of 6-OHDA dopamine-depleted rats.
From: Targeting the hypothalamic a11 nucleus to treat parkinsonian-like nociceptive impairments

A Schematic representation of intrathecal injection of D1 and D2 receptor agonists/antagonists and in vivo single unit recordings in the DHSC. B Post-stimulus histogram (PSTH) and raster display of a representative example of C-fiber responses (c) of WDR neurons to electrical stimulation of the sciatic nerve (S). C Responses of WDR neurons to increasing intensities of the sciatic nerve stimulation (from 1–20 mA) in Sham (n = 16) and 6-OHDA animals (n = 26). D–G C-fiber responses of WDR neurons to the sciatic nerve stimulation after intrathecal injection of saline (NaCl 0.09%) or apomorphine (D) or quinpirole (E) or quinpirole with prior injection of raclopride (F), or SKF 814297 (G) or SKF 814297 with prior injection of SCH23390 (H). Data presented in the graphs are means±S.E.M. Two-way ANOVA was used to compare the effect of different drugs on the intensity response of WDR neurons, and the total number of C-spikes was compared using the Wilcoxon test (*p < 0.05, **p < 0.01, ****p < 0.0001).