Abstract
Pain is a common non-motor symptom in Parkinson’s disease (PD), yet treatment options remain limited due to incomplete understanding of underlying mechanisms. Using the 6-hydroxydopamine (6-OHDA) rat model, we combined pharmacological, behavioural, chemogenetic, electrophysiological, and immunohistochemical approaches to investigate dopaminergic modulation of nociception by the hypothalamic A11 projecting to the dorsal horn of the spinal cord (DHSC). We demonstrate that A11 dopaminergic neurons are the sole source of dopamine in the DHSC. Activation of both D1 and D2 receptors alleviated mechanical allodynia, while only D2 receptor stimulation improved thermal hyperalgesia and normalized wide dynamic range (WDR) neuron hyperexcitability. Selective chemogenetic activation of the A11-DHSC pathway reduced nociceptive hypersensitivity and improved WDR neuronal function in 6-OHDA rats. These findings establish a critical role of spinal dopaminergic signaling in PD-related pain and highlight the A11 region as a potential therapeutic target for pain management in PD.
Similar content being viewed by others
Introduction
Parkinson’s disease (PD) is a neurological and neurodegenerative disorder characterized by the manifestation of motor symptoms, such as akinesia, rigidity and tremor, largely associated with degeneration of the nigrostriatal dopaminergic pathway, which originates in the substantia nigra pars compacta (SNc)1. Restoration of dopaminergic neurotransmission by L-Dopa and dopamine agonists2,3, as well as deep brain stimulation4, is used successfully in the treatment of motor symptoms. While these motor symptoms are well-defined and well-treated, non-motor symptoms are still poorly understood and, consequently, not well treated5. They include cognitive decline, depression, anxiety and particularly sensory abnormalities accompanied by chronic pain, which frequently appear at different stages of the disease5,6.
Pain is a complex disorder that contributes to impaired patient’s quality of life5,7. A number of different painful symptoms have been reported in up to 85% of PD patients8,9. Indeed, PD patients have shown decreased subjective and objective pain thresholds to various stimuli compared to healthy volunteers10,11,12,13,14. Peripheral noxious stimuli are propagated along primary afferent neurons to converge at the level of the dorsal horn of the spinal cord (DHSC), which represents the origin of the spino-thalamic tract relaying the nociceptive sensory information to the somatosensory cortices15. PD-related pain has been classified into 3 groups based on validated mechanistic pain descriptors (nociceptive, neuropathic or nociplastic)16. Recently, we have shown that dopamine depletion in the 6-hydroxydopamine (6-OHDA) rat model of PD altered nociceptive integration in the DHSC, which was at the origin of mechanical and thermal hypersensitivity17,18.
Nociceptive alterations and pain as a symptom have been shown to be controlled by the descending monoaminergic systems, including the noradrenergic, serotonergic and dopaminergic systems19,20,21. Among them, the dopaminergic hypothalamic A11 nucleus, which projects to the spinal cord, is considered the main source of dopamine in the DHSC22,23,24,25. It plays a key role in the control of nociceptive transmission26,27 and in pain modulation27,28,29,30.
Post-mortem studies have suggested the involvement of the hypothalamus in PD, showing a partial reduction in dopamine levels in the hypothalamus of patients with idiopathic PD31,32. In line with these findings, PET studies using 18F-dopa have shown that monoamine storage capacity in the hypothalamus is reduced in PD patients33,34. Another PET study showed a significant reduction in postsynaptic D2 receptors in the hypothalamus35. Together, these studies focused on the presynaptic function of dopamine terminals and postsynaptic D2 receptors in the hypothalamus, suggesting dysfunction of the dopamine network in this brain region. Interestingly, only one post-mortem study has shown the integrity of A11 dopaminergic neurons in Parkinson’s patients36. By comparing the numbers and distribution of melanin-pigmented neurons in the A11 of 7 Parkinsonian and 5 normal brains, the authors have shown that these hypothalamic dopaminergic neurons are not degenerating in PD. Recent results in our team37 have shown the absence of lesioning of A11 dopaminergic neurons in 6-OHDA mice. However, the involvement of A11 dopaminergic neurons projecting to the DHSC in pain control and spinal nociceptive integration in the context of PD remains unknown.
The aim of the present study was to investigate the plasticity of the dopaminergic system in the DHSC and investigate the involvement of the hypothalamic nucleus A11 dopaminergic descending pathway in the control of nociceptive abnormalities in the 6-OHDA rat model of PD. Firstly, by using the immunohistochemical approach, we quantified the lesional effect of 6-OHDA on different dopaminergic structures (SNc, VTA, Striatum, NAc and A11), as well as the origin of the dopaminergic pathway innervating the DHSC. Then, we used pharmacological, behavioral and electrophysiological approaches to investigate the effects of intrathecal injection of dopamine D1 and D2 receptor agonists/antagonists on motor deficits, mechanical allodynia and thermal hyperalgesia, as well as the responses of wide dynamic range (WDR) neurons in DHSC to peripheral stimulation. Finally, we used a DREADD chemogenetic approach to investigate the effect of selective modulation of the A11 dopaminergic descending pathway to the DHSC on behavioral nociceptive abnormalities, on the neuronal activity of A11 TH-positive neurons and on the responses of WDR neurons to peripheral stimulation.
Results
Dopamine neuron lesion induced locomotor deficits and nociceptive abnormalities
The first validation of our model was performed by quantifying the extent of the lesion induced by 6-OHDA. As expected, when compared to sham rats unilateral injection of 6-OHDA into the MFB (Fig. 1A) induced a significant decrease in TH+ neurons in the ipsilateral SNc (t test, P < 0.0001, Fig. 1B, C, n = 29 sham and 51 6-OHDA rats) and ventral tegmental area (VTA) (t test, P < 0.0001, Fig. 1D), and TH+ fibers in the striatum (t test, P < 0.0001, Fig. 1E, F) and nucleus accumbens (NAc) (t test, P < 0.0001, Fig. G). These lesions were limited to the ipsilateral side as no change was observed in the side contralateral to the 6-OHDA injection (Fig. 1B–G). We then investigated whether the lesion was limited to the SNc and VTA or extended to the hypothalamic nucleus A11. Data analysis showed that the majority of 6-OHDA animals (32/51) showed no significant difference in the number of TH+ neurons in A11 ipsilateral to the injected side compared with animals in the sham group (Mann–Whitney test, P = 0.179, Fig. 1G, H). Nevertheless, a significant decrease in the number of TH+ neurons was observed in the A11 in 19/51 of the 6-OHDA animals (Mann–Whitney test, P < 0.0001). The results obtained in the two 6-OHDA groups compared to sham rats are reported in Fig. S2. Since dopaminergic neurons in the A11 have been shown to be unaffected in 6-OHDA mice and Parkinsonian patients36,37, all these animals showing lesions of TH+ neurons in the A11 were excluded from the study. These lesions could simply be due to diffusion of 6-OHDA from the MFB to the A11.
A 6-OHDA injection into the medial forebrain bundle (MFB). B Immunofluorescence images of tyrosine hydroxylase reactive (TH+) neurons in the anterior, intermediate and posterior parts of the SNc and VTA of sham (n = 29) and 6-OHDA (n = 51) animals after the injection of 6-OHDA into the right MFB. C Histograms showing the extent of the loss of TH+ neurons in the ipsilateral (left) and contralateral SNc of 6-OHDA lesioned rats compared to sham animals. D Histograms showing the extent of the loss of TH+ neurons in the ipsilateral (top) and contralateral (down) VTA of 6-OHDA lesioned rats compared to sham animals. E Immunofluorescence images of TH+ fibers in the striatum and NAc of sham and 6-OHDA animals. F, G Histograms showing the extent of loss of TH+ fibers in the ipsilateral striatum (F, left) and NAc (G, left), but not in the contralateral side (F, G, right). H–J Histograms and immunofluorescence images of TH+ neurons showing the absence of lesions in the ipsilateral (H) and contralateral (J) A11 hypothalamic nucleus of 6-OHDA rats compared to sham animals. K Histograms showing the effect of 6-OHDA or NaCl injected into the MFB on the percentage of use of the contralateral (left), ipsilateral (middle) and both (right) paws in the cylinder test evaluating forelimb akinesia. L, M Paw withdrawal threshold (PWT), as determined in the von Frey test (L), and paw withdrawal latency (PWL), as determined in the plantar test (M), of contralateral (left) and ipsilateral (right) hind paws of sham and 6-OHDA animals. Data are mean±S.E.M. Mann–Whitney test was used for data analysis. P* < 0.05, P** < 0.01, P*** < 0.001, P**** < 0.0001.
We then quantified the level of akinesia by measuring limb asymmetry performance using the cylinder test, which showed that DA depletion induced a significant decrease in the percentage of use of the forepaw contralateral to the lesioned side (Fig. 1K left, Mann–Whitney test, P < 0.0001) and the percentage of simultaneous use of both paws (Fig. 1K right, Mann–Whitney test, P = 0.0008), when compared to sham animals. However, an increase in the percentage use of the ipsilateral paw was found in 6-OHDA rats compared to sham animals (Fig. 1K middle, Mann–Whitney test, P < 0.0001). These results show that unilateral injection of 6-OHDA into the MFB induced akinesia in the forepaw contralateral to the lesion without affecting the ipsilateral forepaw.
Then, we quantified mechanical allodynia and thermal hyperalgesia in the two groups of 6-OHDA rats, using the von Frey and plantar tests, respectively. Analysis of data showed that unilateral injection of 6-OHDA into the MFB impaired responses to mechanical and thermal stimuli (Fig. 1L, M). Dopamine-depleted rats exhibited lower mechanical withdrawal thresholds of the paw contralateral to the lesion than those in sham animals (Fig. 1L left, Mann–Whitney test, P = 0.0002). These effects were not observed in the paw ipsilateral to the lesion (Fig. 1L right, Mann–Whitney test, P = 0.229). Furthermore, 6-OHDA animals exhibited significantly shorter paw withdrawal latencies (PWLs) in the hind paw contralateral to the lesion than those of sham animals (Fig. 1M left, Mann–Whitney test, P = 0.009). These effects were not observed in the paw ipsilateral to the lesion (Fig. 1M right, Mann–Whitney test, P = 0.792). These results show that unilateral injection of 6-OHDA into the MFB induced allodynia and hyperalgesia in the hindpaw contralateral to the lesion without affecting the ipsilateral hindpaw.
Identification of the A11 dopaminergic descending pathway
After verifying that the CTB injection has been correctly performed in the DHSC (Fig. 2A) and that fibers are CTB+ and TH+ (Fig. 2B, C), we explored the presence of the tracer in brain sections from four rats, and we showed that CTB+ neurons are present in the A11 (Fig. 2D) but absent in the SNc (Fig. 2H) and VTA (Fig. 2I). We then performed TH immunohistochemistry to determine whether CTB+ fibers in the DHSC and neurons in the A11 are TH + . We have shown that the vast majority of CTB+ neurons are also TH+ (87%) in A11 (Fig. 2E–G) and only a small minority is TH- (13%). Moreover, DHSC fibers are also CTB+ and TH+ (Fig. 2B, C). These results demonstrate that TH+ neurons located in the A11 are a source of dopamine acting at the DHSC level.
A–C Spinal cord coronal sections of DHSC showing CTB+ fibers (A, red), TH+ fibers (B, green) and the merge (C, yellow). D–F Coronal sections of the A11 showing CTB+ neurons (D, red), TH+ neurons (E, green) and the merge (F, yellow). White arrows show the localization of TH+ neurons in the A11 projecting to the DHSC. G Histogram showing the percentage of A11 neurons CTB+/TH+ and CTB+/TH−. H, I Representative examples of coronal sections with TH+ staining at the level of SN and VTA (H) and the same slice with CTB immunostaining (I) showing the absence of projections from the SNc and VTA to the DHSC. Data represented in the histogram are means±S.E.M., Wilcoxon test, ***p < 0.001.
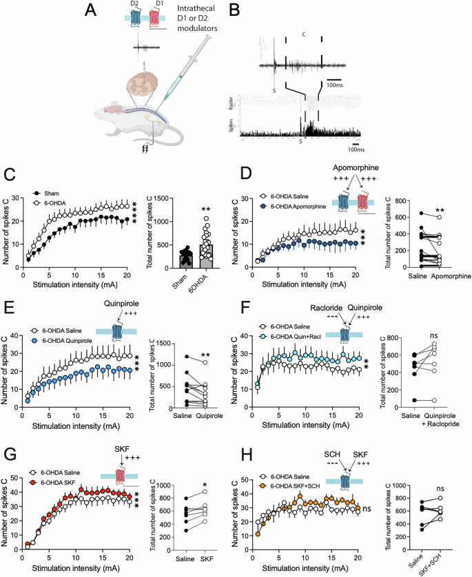
Intrathecal injection of dopamine agonists ameliorated mechanical allodynia and thermal hyperalgesia
In this part of the study, we wanted to determine if dopamine in the DHSC can control pain sensitivity. Therefore, we proposed to activate the spinal dopaminergic receptors in 6-OHDA animals (Fig. 3A) through intrathecal injection (Fig. 3B) of apomorphine (a mixed agonist of both D1 and D2 receptors), quinpirole (a D2 receptor agonist) and SKF 814297 (a D1 receptor agonist). We investigated the effect of these agonists on motor and nociceptive abnormalities in a part of dopamine-depleted rats (n = 12) that we compared with sham animals (n = 12).
A, B Schematic representation of the 6-OHDA injection into the MFB (A) and the intrathecal injection of dopamine agonists/antagonists of D1 and D2 receptors (B). C–E Histograms showing the percentage of use of the left (C), right (D), and both paws (E) in the cylinder test. F, G Histograms showing the withdrawal threshold (in grams) of the left (F) and right (G) paws in the von Frey test. H, I Histograms showing the withdrawal latency (in seconds) of the left (H) and right (I) paws in the plantar test. Data obtained in sham (n = 12) and 6-OHDA (n = 12) rats and presented in the graphs as the means ± S.E.M. Mann–Whitney test was used to compare the values of sham versus 6-OHDA animals (*p < 0.05, **p < 0.01, ****p < 0.0001). Friedman test was used to compare the data of the different treatments, followed by the post hoc “Dunn’s multiple comparisons test” in 6-OHDA rats (#p < 0.05, ##p < 0.01, ###p < 0.001, ####p < 0.0001).
Intrathecal injection of D1 and D2 receptor agonists did not improve motor impairment in 6-OHDA rats, as it did not change the percentage use of the contralateral paw (Fig. 3C, Friedman test, F = 5.50, P = 0.240), the ipsilateral paw (Fig. 3D, Friedman test, F = 4.384, P = 0.357) and both paws (Fig. 3E, Friedman test, F = 8.87, P = 0.064). Importantly, stimulation of dopamine receptors induced changes in mechanical withdrawal threshold (Fig. 3F, Friedman test, F = 31.53, P < 0.0001) and thermal withdrawal latency (Fig. 3H, Friedman test, F = 17.19, P = 0.0018) in the contralateral paw of 6-OHDA rats. Indeed, apomorphine and quinpirole significantly improved the mechanical withdrawal threshold (Fig. 3F, Dunn’s test, P = 0.012 and P < 0.0001, respectively) and thermal withdrawal latency (Fig. 3H, Dunn’s test, P = 0.008 and P = 0.0006, respectively) of the contralateral paw in 6-OHDA rats compared with their respective controls. These quinpirole-induced increases were greater than those induced by apomorphine, suggesting that the analgesic effect is mainly mediated by D2 receptors. To test this, we tried to reverse the effect of quinpirole by prior injection of raclopride (a D2 receptor antagonist). The results show that raclopride partially, but significantly, reduced the effects of quinpirole by decreasing the values for the paw withdrawal threshold in the left side from 204.56 ± 44.68 g to 167.99 ± 17.64 g (P = 0.0012) in the von Frey test and from 13.40 ± 1.94 s to 11.30 ± 1.85 s (P = 0.035) for the PWL in the left side in the Plantar test. As expected, similar results were observed in the ipsilateral paw alongside dopaminergic depletion. On the other hand, SKF 814297 significantly improved the mechanical withdrawal threshold of the contralateral paw, but not that of the ipsilateral paw (P = 0.018 and P = 0.211, respectively, Fig. 3F, G), with no effect on the withdrawal latency of both paws (P = 0.211, and P = 0.081, respectively, Fig. 3H, I). Since the effect of the SKF 814297 was weak and limited to mechanical allodynia—especially compared to the marked improvement produced by the D2 agonist quinpirole on both mechanical allodynia and thermal hyperalgesia—and to avoid subjecting the animals to additional intrathecal injections, we decided not to test the D1 antagonist.
D2 not D1 agonist improved nociceptive integration of WDR neurons in the DHSC
In our previous work17 we have shown that dopamine neuron lesion in 6-OHDA rats abnormally increased the excitability of nociceptive C-fibers in WDR neurons, which are located in the deep layers of the DHSC. We chose to work on these neurons because they have a biphasic response to electrical stimulations of the sciatic nerve, consisting of a rapid response mediated by non-nociceptive A-fibers followed by a delayed response mediated by nociceptive C-fibers (Fig. 4A, B). These responses to innocuous and noxious stimulations make them easily identifiable in the DHSC. Using extracellular single-unit recordings, we focused on C-fiber responses in sham and dopamine-depleted animals by measuring the number of action potentials of WDR neurons in the DHSC in response to increased electrical stimulation intensity. We show that the mean number of C-fiber responses increased significantly with increasing intensity in 6-OHDA rats (n = 26 neurons) when compared to sham animals (n = 16 neurons) (Two way ANOVA, F(1, 800) = 41.39, P < 0.0001, Fig. 4C). The total number of spikes C is significantly higher in 6-OHDA rats compared to sham animals (Mann–Whitney test, P = 0.005, Fig. 4C). These results confirm hyperexcitability of WDR neurons and impaired nociceptive integration in the DHSC in the context of PD. Then we investigated if the stimulation of dopamine receptors could reverse this alteration in 6-OHDA rats, using the infusion of the solution containing D1 or D2 receptor agonist/antagonist above the spinal cord. We show that apomorphine significantly decreased the intensity-response curve of C-fiber component of WDR neurons (n = 14) in 6-OHDA rats (Two way ANOVA, F(1, 520) = 13.39, P = 0.0003, Fig. 4D). The total number of spikes C significantly decreased under the effect of apomorphine when compared to saline (Wilcoxon test, P = 0.002, Fig. 4D). In the same way, quinpirole significantly decreased C-fiber mediated responses to increased intensity of the stimulation (Two way ANOVA, F(1, 440) = 14.70, P = 0.0001, Fig. 4E) with a significant decrease in the total number of C-spikes (n = 12) when compared to saline (n = 12) (Wilcoxon test, P = 0.009, Fig. 4E). This therapeutic-like effect was prevented by the D2 receptor antagonist raclopride, as intensity-response curve was significantly increased (Two way ANOVA, F(1, 259) = 9.90, P = 0.0018, Fig. 4F) but not the total number of C-spikes of WDR neurons (n = 10) that did not show any significant difference when compared to saline (n = 10) (Wilcoxon test, P = 0.156, Fig. 4F). In contrast to quinpirole, D1 agonist SKF 814297 significantly increased intensity-response curve (Two way ANOVA, F(1, 280) = 13.20, P = 0.0003, Fig. 4G) and also the total number of C-spikes (n = 8) when compared to saline (n = 8) (Wilcoxon test, P = 0.031, Fig. 4G). Interestingly, the effect of D1 agonist was prevented by the D1 receptor antagonist SCH23390, as intensity-response curve (Two way ANOVA, F(1, 200) = 3.61, P = 0.0018, Fig. 4H) and the total number of C-spikes of WDR neurons (n = 6) did not show any significant difference when compared to saline (n = 6) (Wilcoxon test, P = 0.060, Fig. 4H).
A Schematic representation of intrathecal injection of D1 and D2 receptor agonists/antagonists and in vivo single unit recordings in the DHSC. B Post-stimulus histogram (PSTH) and raster display of a representative example of C-fiber responses (c) of WDR neurons to electrical stimulation of the sciatic nerve (S). C Responses of WDR neurons to increasing intensities of the sciatic nerve stimulation (from 1–20 mA) in Sham (n = 16) and 6-OHDA animals (n = 26). D–G C-fiber responses of WDR neurons to the sciatic nerve stimulation after intrathecal injection of saline (NaCl 0.09%) or apomorphine (D) or quinpirole (E) or quinpirole with prior injection of raclopride (F), or SKF 814297 (G) or SKF 814297 with prior injection of SCH23390 (H). Data presented in the graphs are means±S.E.M. Two-way ANOVA was used to compare the effect of different drugs on the intensity response of WDR neurons, and the total number of C-spikes was compared using the Wilcoxon test (*p < 0.05, **p < 0.01, ****p < 0.0001).
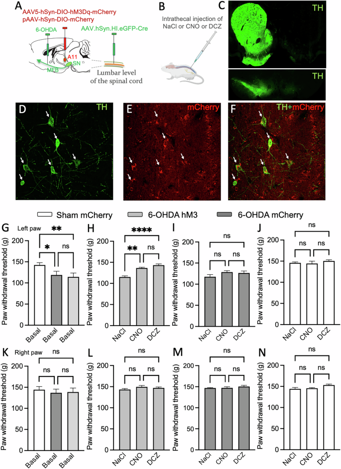
Chemogenetic activation of hM3Dq receptors in the A11 ameliorated allodynia
Here, we aimed to investigate the involvement of the descending A11 dopamine projection to the DHSC in the control of nociceptive function. We decided to use an intersectional approach consisting of the expression of Designer Receptors Exclusively Activated by Designer Drugs (DREADDs) specifically in spinal projection of hypothalamic nucleus A11 (Fig. 5A). To achieve this, we injected the DHSC with a retrograde adeno-associated virus (AAV) for expression of Cre recombinase (AAV.hSyn.HI.eGFP-Cre) and the A11 with a Cre-dependent AAV (AAV5-hSyn-DIO-hM3Dq-mCherry) for expression of hM3Dq receptors, activators of DREADD (Fig. 5D–F). We used an AAV-hSyn-DIO-mCherry as a control. The activation of these DREADD receptors was carried out by intrathecal injections of Clozapine-N-Oxide (CNO) or deschloroclozapine (DCZ) molecules (Fig. 5B).
A Animals received a unilateral injection of 6-OHDA or NaCl into the medial forebrain bundle (MFB) and DREADDs in the ipsilateral A11, along with Cre-dependent virus in the spinal cord. B DREADDs were activated with intrathecal injections of Clozapine-N-Oxid (CNO) or deschloroclozapine (DCZ). C Representative immunofluorescence images of TH+ neurons in the SNc and fibers in the striatum of a unilateral 6-OHDA-lesioned rat. D Images of viral infections and DREADDS obtained by immunohistochemistry (Red = mCherry, Green = GFP). D Neurons in the A11 infected with Cre virus. E Neurons in the A11 infected with a virus containing active DREADDs tagged by m-Cherry. F Neurons in the A11 with a double immunostaining that appear in yellow. G Paw withdrawal threshold of the left paw in basal conditions of Sham_mCherry rat group (n = 8), 6-OHDA_mCherry rat group (n = 8) and 6-OHDA_hM3 rat group (n = 8). H Paw withdrawal threshold of the left paw of 6-OHDA rats infected with activated DREADDs in the ipsilateral A11 (6-OHDA_hM3 group) and received NaCl, CNO and DCZ. I Paw withdrawal threshold of the left paw of 6-OHDA rats infected with a control virus (6-OHDA_mCherry control group) and received NaCl, CNO and DCZ. J Paw withdrawal threshold of the left paw of sham rats infected with a control virus (Sham_mCherry group) and received NaCl, CNO and DCZ. K Paw withdrawal threshold of the right paw in basal conditions of Sham_mCherry rat group (n = 8), 6-OHDA_mCherry rat group (n = 8) and 6-OHDA_hM3 rat group (n = 8). L Paw withdrawal threshold of the right paw of 6-OHDA rats infected with activated DREADDs in the ipsilateral A11 (6-OHDA_hM3 group) and received NaCl, CNO and DCZ. M Paw withdrawal threshold of the right paw of 6-OHDA rats infected with a control virus (6-OHDA_mCherry control group) and received NaCl, CNO and DCZ. N Paw withdrawal threshold of the right paw of sham rats infected with a control virus (Sham_mCherry group) and received NaCl, CNO and DCZ. Data were analyzed using Kruskal–Wallis test for G and K, and Friedman test for H–J and L–N (*p < 0.05, **p < 0.001, ***p < 0.0001, ****p < 0.00001).
Three separated groups (Sham mCherry n = 8, 6-OHDA mCherry n = 8 and 6-OHDA hM3Dq n = 8) in four conditions (Basal, NaCl, CNO or DCZ) were used. In basal conditions, 6-OHDA-induced dopamine depletion (Fig. 5C) significantly decreased mechanical withdrawal thresholds in the left paw (Fig. 5G, Kruskal–Wallis test, F = 12.73, P = 0.0017) without affecting the ipsilateral right paw (Fig. 5K, Kruskal–Wallis test, F = 1.41, P = 0.494). Interestingly, selective chemogenetic activation of A11 neurons projecting to the DHSC with CNO or DCZ improved mechanical allodynia, by increasing the withdrawal threshold in the left paw of 6-OHDA hM3Dq animals (Fig. 5H, Friedman test, F = 19.50, P < 0.0001) with no change in the right non affected paw of the same group of animals (Fig. 5L, Friedman test, F = 0.50, P = 0.778). The increase in the withdrawal threshold was not found in the left paw (Fig. 5I, Friedman test, F = 5.600, P = 0.067), nor in the right paw (Fig. 5M, Friedman test, F = 2.600, P = 0.316) of 6-OHDA mCherry control animals, nor in both left and right paws of sham mCherry animals (Fig. 5J, Friedman test, F = 2.800, P = 0.367; Fig. 5N, Friedman test, F = 4.800, P = 0.124, respectively). Together, our results suggest that only selective chemogenetic activation of A11 neurons projecting to the DHSC is sufficient to improve mechanical nociceptive thresholds in Parkinsonian animals.
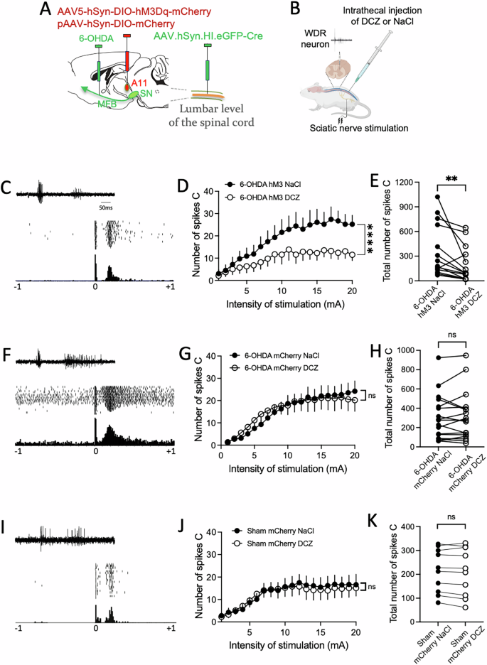
Chemogenetic activation of the hM3Dq receptors in the A11 improved nociceptive integration in the DHSC
In this experiment, we investigated whether activation of the A11-DHSC pathway, which ameliorates mechanical allodynia induced by dopaminergic depletion, was associated with improved spinal nociceptive integration. To this end, we studied the effect of DCZ on the responses of WDR neurons to sciatic nerve stimulation in 6-OHDA hM3Dq rats. We observed that selective DCZ activation of the hM3Dq receptors significantly improved nociceptive integration by decreasing the number of C-spikes in response to increasing intensities of the sciatic nerve stimulation compared to the values obtained with NaCl in 6-OHDA animals (n = 14, Two-way ANOVA, F(1, 640) = 39,93, P < 0.0001, Fig. 6CD). The total number of C-spikes of WDR neurons significantly decreased (Wilcoxon test, P = 0.002, Fig. 6E). However, in 6-OHDA rats without hM3Dq receptors, DCZ altered neither the number of C-spikes in response to increasing stimulation intensities (n = 17, Two-way Anova, F(1, 640) = 0,105, P = 0.746, Fig. 6F, G) nor the total number of C-spikes (Wilcoxon test, P = 0.845, Fig. 6H). Similarly, in sham animals, DCZ changed neither the number of C-spikes in response to increasing stimulation intensities (n = 10, Two-way ANOVA, F(1, 360) = 0,268, P = 0.605, Fig. 6I, J) nor the total number of C-spikes (Wilcoxon test, P = 0.147, Fig. 6K).
A Animals received a unilateral injection of 6-OHDA or NaCl into the MFB and DREADDs in the ipsilateral A11 along with Cre-dependent virus in the DHSC. B DREADDs were activated with intrathecal injection of DCZ, and electrophysiological recordings of WDR neurons were done in the DHSC. C A representative example (top) and raster displays (down) of WDR neurons responding to the sciatic nerve stimulation in 6-OHDA rats infected by hM3Dq (6-OHDA hM3 group) in the A11 and receiving intrathecal injection of DCZ. D Responses of WDR neurons to increasing intensities of the sciatic nerve stimulation from 1 to 20 mA after intrathecal injection of DCZ or NaCl in the same 6-OHDA hM3 group of animals. E The total number of spikes C in response to the sciatic nerve stimulation in the 6-OHDA hM3 group of rats after the injection of DCZ, compared to the injection of NaCl. F–H The same representation of results in the control 6-OHDA rats receiving viral infection of mCherry (6-OHDA mCherry group). I–K The same representation of results in sham rats receiving viral infection of mCherry (Sham mCherry group). Data presented in the graphs are means ± S.E.M. Two-way ANOVA was used to compare the effect of DCZ or NaCl on the intensity responses of WDR neurons. The total number of C-spikes was compared using the Wilcoxon test (*p < 0.05, **p < 0.01, ****p < 0.0001).
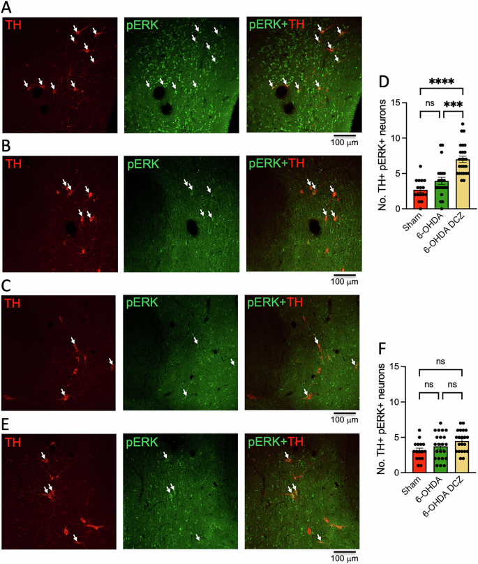
At the end of electrophysiological recordings, animals were sacrificed, and their brains were removed and used to determine the effects of dopamine depletion and hM3Dq receptor activation on the expression of phosphorylated extracellular signal-regulated kinases (pERK) in TH+ neurons in A11 that project to the DHSC. pERK has been shown as a marker of neuronal activity38. Using an immunohistochemistry approach, we found significant changes in the expression of pERK in A11 TH-positive neurons between the three groups of rats (Kruskal–Wallis test, F = 31.16, P < 0.0001, Fig. 7A–D). First, we found that the number of TH-positive neurons expressing pERK in the right A11 did not change in 6-OHDA rats when compared with sham animals (P = 0.347, Fig. 7A–D). However, DCZ significantly increased the number of pERK-positive neurons in A11 of 6-OHDA hM3Dq rats (Fig. 7CD) compared with 6-OHDA rats (P = 0.0002) and sham rats (P < 0.0001). Furthermore, and in contrast to the hM3Dq infected side, DCZ did not change the number of TH-positive neurons expressing pERK in the left non-infected side when compared with 6-OHDA and sham rats (Kruskal–Wallis test, F = 3.50, P = 0.174, Fig. 7E, F).
A–C Coronal sections of the A11 hypothalamic nucleus showing TH-positive neurons (left, red), pERK-positive neurons (middle, green) and the merge (right, orange) in the three groups of animals: 6-OHDA rats infected with hM3Dq receptors in the right A11 (A), 6-OHDA m-Cherry non infected animals (B) and sham mCherry rats (C). D, F Histograms showing the number of TH-positive neurons expressing pERK in the right A11 of the three groups of rats. Note that DCZ significantly increased the number of these neurons in the right transfected side with hM3Dq but not the left non-transfected side (E, F). Data are mean±S.E.M analyzed using Kruskal–Wallis test, ***p < 0.0001, ****p < 0.00001, ns: non-significant.
Discussion
Previous studies showed the important role of the dopaminergic descending pathway in the modulation of nociceptive processing in the DHSC in animal models of neuropathic pain20,21,39. Here, using behavioral, pharmacological, electrophysiological, chemogenetic and immunohistochemical approaches of pERK, we demonstrate that activation of the descending dopaminergic pathway that projects from the hypothalamic nucleus A11 to the DHSC improved hypersensitivity and nociceptive integration in the DHSC induced by dopamine depletion, without affecting Parkinsonian-like locomotor deficits in the 6-OHDA rat model. The beneficial effects appear to be mediated by D1 and D2 dopamine receptors located in the DHSC, with a predominance of dopamine D2 receptors.
First, we confirmed that unilateral injection of 6-OHDA into the MFB resulted in lesioning of dopaminergic neurons in the SNc, causing locomotor deficits, mechanical allodynia and thermal hyperalgesia, as we and others previously reported17,40,41. Then, using retrograde tracing with CTB injected into the DHSC and dual immunohistochemistry of TH and CTB, we show that the vast majority of CTB+ neurons in the A11 are TH + , and that only a small minority are TH-, the nature of which remains to be determined. These results confirm that the A11, not the SNc and VTA, is the main source of dopamine in the spinal cord22,23,24,25. Interestingly, we show that pharmacological stimulation of D1 and D2 receptors in the DHSC is not involved in locomotor activity, since apomorphine, quinpirole, and SKF did not improve Parkinsonian-like locomotor deficits. This lack of effects may be explained by the fact that the action of these intrathecally injected drugs was limited to dopamine receptors located notably in the DHSC. These results are in line with those of recent studies showing that selective chemogenetic and optogenetic modulation of A11-DHSC dopaminergic neurons did not affect locomotor function30,42. In contrast, another study has shown that photo-stimulation of ChR2-transfected neurons in the A11 increased locomotor activity, which may be due to the activation of both TH+ and TH− neurons that project to not only DHSC but also to other brain nuclei involved in the control of motor activity43. More importantly, we show that pharmacological stimulation of D1 and D2 receptors in the DHSC improved mechanical allodynia in 6-OHDA rats, since apomorphine, quinpirole and SKF improved paw withdrawal thresholds in the von Frey test, with a robust action on D2 compared to D1 dopamine receptors. However, thermal hypersensitivity was only improved by apomorphine and quinpirole, suggesting the involvement of only dopamine D2 receptors in thermal hyperalgesia. These results may be explained by the ability of D1 and D2 receptor agonists to restore the functional disruptions caused by the potential abnormal receptor expression in the DHSC of 6-OHDA animals. They also underline the important involvement of D1 and D2 dopamine receptors, with a predominant contribution of the D2 subfamily, in the pathophysiology of nociceptive abnormalities in the context of PD. It would be interesting to further investigate D1 and D2 receptor expression using the western blotting technique. Such analyses could help identify potential alterations in receptor expression, leading to a better understanding of the role of these receptors in the pathophysiology of PD pain. Our behavioral results are in line with previous studies showing the importance of D2 receptors in the control of hyperalgesia in animal models of inflammatory and neuropathic pain27,30,44,45. Overall, we demonstrate that D2 receptors in the DHSC play a key antinociceptive role and may have a therapeutic effect on pain in the context of PD. To investigate the origin of these antinociceptive effects, we focused on the effects of dopamine D1 and D2 receptor agonists on C-fiber evoked responses of WDR neurons in the DHSC. Our results show that dopamine depletion induced abnormal hyperexcitability, which was improved by apomorphine and by the selective activation of D2 receptors, as quinpirole decreased the number of C-fiber spikes of WDR neurons, which was prevented by the D2 receptor antagonist, raclopride. Interestingly, activation of D1 receptors by SKF caused a slight but significant increase, not a decrease, in the number of C-spikes of WDR neurons. Together, our behavioral and electrophysiological results highlight the primordial role of D2 receptors in the control of nociceptive integration in the DHSC, suggesting that D2 receptor activation can decrease the level of nociceptive information being transmitted to higher brain regions involved in the control of pain in the context of PD. Furthermore, our results also support the hypothesis that pain symptoms associated with PD are dopamine-dependent.
Several studies have demonstrated that the A11 descending dopaminergic pathway is involved in pain regulation39,46,47. This pathway plays an important role in pathological pain plasticity mediated by DHSC neurons45 and also regulates formalin-induced trigeminal pain behaviors41, and contributes to neuropathic pain30. However, it is not known whether the descending dopaminergic pathway from nucleus A11 contributes to pain in the context of PD. To investigate the impact of the A11 descending pathway on Parkinsonian-like nociceptive disorders, we used a DREADD chemogenetic approach to selectively target A11 neurons projecting to the DHSC in our 6-OHDA rat model. Our results show that activation of hM3Dq DREADD receptors by intrathecal injection of CNO or DCZ improved mechanical allodynia, as they significantly increased mechanical thresholds in the contralateral paw compared with saline injections in 6-OHDA animals. The observed behavioral effects are specific to the activation of A11-DHSC neurons, as we did not observe any change in mechanical thresholds in the control group of animals that received viral injections without DREADD receptors. Chemogenetic activation bypassed the potential functional perturbations that can affect D1 and D2 receptor expression, as activation of the A11-DHSC pathway would restore dopamine release in the DHSC, leading to an increase in the contralateral paw withdrawal threshold in response to stimulation. These antinociceptive effects may be due to reduced hyperexcitability of WDR neurons, as electrical and pharmacological stimulations of nucleus A11 have been shown to inhibit the responses of DHSC neurons to noxious stimulation28,29. Our results show that selective activation of hM3Dq receptors located on A11 neurons projecting to the DHSC improved nociceptive integration abnormalities by decreasing WDR neuron excitability in dopamine-depleted rats. Thus, the improvement of WDR neuron impairments can explain the improvement of 6-OHDA-induced allodynia. These results are in line with those reported by Fleetwood-Walker and Colleagues, who reported that focal electrical stimulation of the A11 suppressed nociceptive responses of DHSC neurons in the rat29. They also showed that this stimulus-evoked effect was reversed by sulpiride, a D2 dopamine receptor antagonist29, which is also in line with our pharmacological treatments, highlighting the role of D2 receptors in the antinociceptive mechanisms. In neuropathic trigeminal pain, it has been shown that chemogenetic activation of D2 receptors generated analgesia, while activation of D1 receptors is proalgesic30. Furthermore, they showed that the activation of A11 dopamine neurons is analgesic and acts through D2-expressing GABAergic neurons. We show in the lumbar spinal cord that the improvement in allodynia and nociceptive integration induced by DCZ is largely due to the activation of TH+ neurons in the A11 projecting to the DHSC, as evidenced by the increased number of TH+ neurons expressing pERK, a marker of neuronal activity, in the A11 of animals treated with 6-OHDA. These results demonstrate the involvement of the A11-DHSC dopaminergic pathway in reversing 6-OHDA-induced nociceptive abnormalities, suggesting that modulation of A11 dopaminergic neurons projecting to the DHSC may represent a therapeutic approach to pain in PD, even though this pathway does not appear to be involved in the manifestation of nociceptive disorders caused by the lesioning of dopaminergic neurons in the SNc. However, it cannot be ruled out that the small minority of non-dopaminergic neurons in A11 projecting to the DHSC - whose nature remains to be determined - may also contribute to these effects. Overall, our results support the hypothesis that pain symptoms associated with PD are dopamine-dependent and that dopamine D2 receptors play a primary role in the control of allodynia and nociceptive integration in the DHSC. Furthermore, they highlight the key role of the direct A11-DHSC pathway in this control, suggesting that the hypothalamic nucleus A11 is a potential target for the treatment of pain symptoms in PD.
Methods
Animals and ethics
All experiments were carried out in accordance with the European Communities Council Directive of 3 June 2010 (2010/6106/EU) for the care of laboratory animals, and the local committee established for the care and use of laboratory animals set by the University of Bordeaux and the French Ministry of Agriculture under the number APAFIS# 12338. Animals had unrestricted access to food and water, including a constant room temperature of 21 ± 2°C with humidity levels at approximately 60% and under a standard 12:12 light/dark cycle. Two-month-old adult male Sprague Dawley rats (Janvier, France) were used and kept in social groups of two animals. All experimental procedures began after at least one week of habituation after the animals’ arrival in the laboratory.
A total of 195 rats were used in the present study, and a minimum of 10 animals per group was required for in vivo statistical analysis. The first experiment included behavioral and immunohistochemical studies for characterization of the 6-OHDA model on a total of 80 rats (Sham n = 29, 6-OHDA n = 51). Of these animals, 12 Sham and 12 6-OHDA rats were used in a pharmacological study investigating the behavioral effects of dopamine D1 and D2 receptor agonists. The second experiment consisted of an electrophysiological study investigating the effects of dopamine agonists on the responses of WDR neurons in a total of 70 rats (Sham n = 16, 6-OHDA n = 54). The third experiment involved behavioral and electrophysiological studies with DREADD in a total number of 41 rats subdivided into three groups as follows: 6-OHDA hM3Dq group (n = 14), 6-OHDA mCherry group (n = 17) and Sham mCherry group (n = 10). The experimental paradigm for these three animal experiments is detailed in Fig. 1 suppl. Behavioral tests and electrophysiological recordings were performed between 4 and a maximum of 10 weeks after 6-OHDA injection. This timeframe was chosen based on our previous study, which demonstrated the stability of the 6-OHDA model from 3 weeks post-injection48. The values presented in the histograms represent the average of five measurements per animal for each von Frey and Plantar session. Finally, another experiment involved tracing the A11 descending pathway in four normal rats.
Randomization was carried out by the experimenter before the injection of 6-OHDA without taking animal numbers into account. However, during each experiment, the experimenter took every precaution not to mix animals from different groups. Each animal had its own number on its tail and was placed with its fellow animals in a numbered cage. As the 6-OHDA animals had slower locomotor activity, and in order to prevent them from being attacked by the sham animals, the study was not carried out blindly. At the end of the study, for all experiments in 6-OHDA rats, only data obtained from animals with a total or near-total lesion were retained for analysis. Similarly, for viral infections, only data from animals with correctly infected A11 were retained for analysis.
Once the experiments were completed, the animals were euthanized according to the ethical agreement number APAFIS# 12338. They received a subcutaneous injection of an analgesic (buprenorphine, 200 mg/Kg), and 30 minutes later were anesthetized by intraperitoneal injection of a solution of Exagon (200 mg/Kg) and lidocaine (20 mg/Kg), before being transcardially perfused with 4% paraformaldehyde (pH 7.4).
Stereotaxic surgeries
Animals were anesthetized with 4% vetflurane (TEM SEGA, France) for induction and placed on a stereotaxic frame, then maintained at 1.5%-2% at an air flow rate of 0.5 L/min throughout surgery. Core body temperature was maintained at 37°C using a feedback-controlled heating pad. All surgical procedures were performed under standard sterile conditions. To prevent post-surgical pain, animals received subcutaneous injections of Meloxicam (1 mg/kg), which were repeated 24 hours after surgery. An injection of lidocaine was administered locally five minutes before incision.
Unilateral injection of 6-OHDA
As previously described18, thirty minutes before intracerebral injections of 6-OHDA, animals were pre-treated with intraperitoneal injections of desipramine hydrochloride (25 mg/kg, i.p., Sigma Aldrich, France) to preserve noradrenergic neurons. Animals received unilateral injections of 6-OHDA (Sigma, Saint-Quentin fallavier) (12,5 mg in 2.5 ml of a solution of 0.09% NaCl containing 1% ascorbic acid) or vehicle (0.09% NaCl, containing 1% ascorbic acid) in the right medial forebrain bundle (MFB). The coordinates are: AP = 2.8 mm, L = 2 mm, DV = −8.4 mm49. According to the guidelines of the ethical committee, rats received post-surgical care to ensure their proper welfare. Behavioral evaluation and electrophysiological recordings were started at least three weeks after surgery.
Retrograde tracing
Cholera toxin subunit B (CTB) was dissolved in 1% phosphate-buffered saline (PBS). Animals were anaesthetized with 4% vetflurane gas for induction and then placed in a stereotaxic frame. After shaving and sterilizing the surgical site, a skin incision (approximately 2 cm in length) was made over the target of the lumbar spinal cord and the paravertebral muscles were carefully incised to expose the vertebra. Animals received two unilateral injections of CTB grooves L4–L5 and L5-L6 using borosilicate glass capillaries (Harvard Apparatus, Cambridge, MA, USA). A final volume of 500 nl of CTB was injected at a rate of 125 nL/min. The micropipette was kept in place for at least five minutes before being gently removed, and the skin was closed. Animals were placed in recovery cages with adequate food and water until they fully recovered. Because CTB is rapidly transported50, animals were sacrificed 10 days post-injection for histological analysis and fluorescence microscopy.
In vivo intrathecal injections of pharmacological agents
All pharmacological agents were injected intrathecally as previously described51. Briefly, the injection is performed using a 25-gauge, 1.6 cm needle connected to a 25 µL Hamilton syringe. The needle is carefully inserted between the spinous processes of L5 and L6 into the subarachnoidal space, while the rat is gently restrained by the pelvic girdle. A tail flick reflex confirms proper positioning within the intrathecal space. After the injection of 10 µL per rat, the syringe is held in place for a few seconds. Apomorphine hydrochloride (Sigma, St. Louis, MO, USA) was prepared from stock solutions of 10 mg/ml for a final concentration of 10 nM/10 µl for intrathecal injections. Quinpirole (Sigma Aldrich, USA), SKF hydrochloride (Sigma, St. Louis, MO, USA) and raclopride hydrochloride (Sigma, St. Louis, MO, USA) were prepared for a final concentration of 30 nM/10 µl.
DREADDs chemogenetic injections in A11 and dorsal horn spinal cord (DHSC)
To target the descending A11 dopamine projection to the DHSC in Sprague Dawley rats, we used an intersectional approach consisting of the expression of DREADDs specifically in the spinal projection of the hypothalamic nucleus A11. For infection of DHSC, the retrograde AAV for expression of Cre recombinase virus AAV-hSyn.hi-eGFP-Cre.WPRE.SV40, 1013vg/ml (Addgene viral prep #105540 AAVrg) was used. For infection of A11, viruses expressing hM3Dq (Gq) (AAV-hSyn-DIO-hM3D(Gq)-mCherry, 2.3 × 1013vg/ml) (Addgene viral prep #44361-AAV5) for activation or (AAV-hSyn-DIO-mCherry, 1.10 × 1013vg/ml) (Addgene viral prep #50459-AAV9) for the control were used. The activation of these DREADD receptors was carried out by intrathecal injections of Clozapine-N-Oxide (1 mg/kg CNO, Bioteckne, France) or deschloroclozapine (0.1 mg/kg DCZ, Hellobio). For that, 300 nl of the virus were injected into the right A11 (AP = 3.48 mm, L = –0.8 mm, DV = 7.6 mm, according to the rat brain atlas of Paxinos and Watson49 at a rate of 100 nL/min using a 10 µL Hamilton syringe attached to a micro pump (Agthao’s AB, Legato 101, Sweden). The syringe was kept in place for 5 minutes and was then retracted slowly to allow proper diffusion of the virus. One week before the A11 surgical injection, as described above in the retrograde tracing procedure, a total of 300nL of AAV-hSyn. hi-eGFP-Cre.WPRE.SV40 was injected in two injections of 150 nL between grooves L4–L5 and L5-L6 using borosilicate glass capillaries (Harvard Apparatus, Cambridge, MA, USA). The virus was carefully injected at a rate of 75 nL/min. The micropipette was kept in place for three minutes before being gently removed, and the skin was closed.
PD-like akinesia: cylinder test
The cylinder test assesses the spontaneous use of the forelimbs of rats. The apparatus consists of a glass cylinder measuring 20 cm in diameter and 40 cm in length. The use of the forelimbs of rats was videotaped with a digital camera, and the number of uses of the ipsilateral, contralateral or simultaneous use of both paws to touch the inner wall of the cylinder by the rat was counted. The values were expressed as the percentage of use of each paw relative to the total number of touches52.
Mechanical allodynia: von Frey test
Mechanical allodynia was measured using the electronic von Frey test (Bioseb, Vitrolles, France) to determine the paw withdrawal threshold. The animal was placed in the von Frey apparatus, led by a grid, for 20minutes of habituation. Behavioral assessment begins when the rat is calm and in a quadrupod position. The paw withdrawal threshold (PWT) is measured using a handheld force transducer fitted to a polypropylene pipette tip, which is applied perpendicular to the plantar surface of the hind paws. The intensity at which the rat withdraws its paw is recorded in grams, as previously reported17,53,54. Five measurements spaced 2 min apart are thus taken for each of the right and left hind paws, and the paw withdrawal threshold is taken as the mean of these values.
Thermal hyperalgesia: plantar test
Rats were placed in a Plexiglas cage with a transparent glass floor (Hargreaves method, IITC Inc. Life Science, France). An infrared laser beam of calibrated value was applied to the plantar surface of the hind paws until the rat withdrew their paws, and the value of the PWL was measured in seconds. Three sets of measurements were taken, and each measurement was separated by at least 3 minutes to avoid any sensitization to the paws17,55. The PWL was the average of the values. To avoid tissue lesions, an automated cutoff of 20 seconds was applied to the laser beam.
In vivo single-unit extracellular electrophysiology
Animals were anaesthetized with isoflurane (5% for induction and 2–1.5% for maintenance) and placed into the stereotaxic frame (Unimécanique, Asnières, France). The sciatic nerve contralateral to the MFB lesion was exposed and connected to an electrical stimulator (Constant Current Isolated Stimulator, DS3, Digitimer Ltd) with bipolar electrodes. Then, a laminectomy was performed on lumbar vertebrae T13–L1 and segments L4–L5 were exposed. Single-unit extracellular recordings of WDR neurons located in the DHSC were done using a borosilicate glass capillary micropipette (2 MΩ, filled with NaCl 0.7M, Harvard Apparatus, Cambridge, MA, USA). Recording electrodes were connected to an extracellular amplifier (DAM80; World Precision Instrument) in series with an analog/numeric interface (Cambridge Electronic Device 1401, CED, UK). The micropipette was slowly descended in the DHSC, and a repetitive brush was applied to the hindpaw to identify local field potentials. The sciatic nerve received mild electric shocks below the C-fiber threshold to isolate unique WDR neurons. Before performing the experimental procedure, neurons were selected based on the presence of A-fibers-evoked responses (0-90 ms) followed by clear, legible C-fibers-evoked responses (90–300 ms) following electrical stimulation of the sciatic nerve. The threshold of C-fiber action potentials, as well as the number of C-fiber action potentials of WDR neurons, were determined. Data acquisition was done with Spike2 electrophysiology software (v7, Cambridge Electronic Systems, UK).
The criterion for the selection of WDR neurons was based on their location in the deep lamina of the DHSC between 500 and 1000 mm and the presence of an A-fiber-evoked response (0-90 ms) followed by a C-fiber-evoked response (50–100 ms) to electrical stimulation of the sciatic nerve ranging from 1 to 20 mA. Once the WDR neuron has been identified, we determined the minimum intensity of sciatic nerve stimulation required for C-fiber activation. This threshold was determined on WDR neurons with the appearance of a clear delayed C-fiber peak response between 90 and 300 ms, while the post-discharge of the neurons was considered as responses from 300 ms to 1 s post-stimulus, as previously reported19. To ensure that our stimuli would activate C-fibers and be nociceptive under our experimental conditions, we determined the threshold in sham and 6-OHDA rats. We then considered subthreshold stimuli as non-nociceptive (subliminal responses) and suprathreshold stimuli as nociceptive (supraliminal responses). This threshold was then applied to distinguish WDR neuron responses between subliminal (below C-fiber threshold) and supraliminal (above C-fiber threshold). For each neuron recorded and analyzed, we produced a peristimulus histogram (PSTH) following supraliminal electrical stimulation.
Immunohistochemistry
After extraction of fixed brains and spinal cords, they were harvested and post-fixed, then saturated in a 20% sucrose solution for cryoprotection. Using a cryostat microtome (Leica, Germany), brains and spinal cords were serially cut in 30 µm-thick coronal sections at the level of the striatum, SN, A11 and lumbar part of the spinal cord.
To determine the extent of lesion of the nigrostriatal dopaminergic pathway, immunohistochemical labeling of tyrosine hydroxylase (TH) was optimized from the protocol previously described18,56. Briefly, the reaction was performed by rabbit Tyrosine Hydroxylase (TH) antibody (Abcam 1:3000) overnight at RT and a Polymere VisUcyte anti-Rabbit (Biotechne) for 30 min at RT. Detection was finally done with diaminobenzidine (DAB Biotechne). The extent of the lesion of DA neurons in the SNc was determined by stereological counting as previously described on every 6th section18.
To assess the expression of viruses, sections were incubated with rabbit anti-RFP (1/1000; Chromotek) and chicken anti-GFP (1/1000, AVES) antibodies. The secondary reactions were conducted with Alexa Fluor 488-conjugated goat anti-rabbit (1/500; Invitrogen), or Alexa 568-conjugated goat anti-chicken (1/500; Invitrogen) for 1h30 at room temperature. For CTB and TH immunostaining, a mix of goat anti-CTB (1/5000; List Biological Laboratories) and rabbit anti-TH (1/2000; ABCAM) antibodies was added to sections, then Alexa Fluor Alexa 568-conjugated donkey anti-goat (1/500; Invitrogen) and Alexa 488-conjugated anti-rabbit (1/500; Invitrogen) secondary antibodies. Sections were then mounted with Fluorescent Mounting Medium and were finally viewed on a nanozoomer microscope (Hamamatsu). For immunohistochemistry of pERK, a marker of the neuronal activity38, sections were incubated with Alexa Fluor 488-conjugated rabbit anti-pERK (1/1000; Biotechne) and anti-TH (1/5000; AVES) antibodies and secondary reactions were conducted by using (Alexa Fluor 647-conjugated goat anti-rabbit or Alexa Fluor 488-conjugated goat anti-chicken, respectively, to detect pERK and TH proteins). Analysis of pERK staining was performed on the entire A11 nucleus, using rat brain sections (30 µm thick) ranging from −3 to −4.36 µm (coordinates from the bregma). Image acquisitions were performed on a LEICA SP5 inverted confocal microscope (Gx20) and counts of TH + /pERK- and TH + /pERK+ neurons were made with ImageJ software using a “Cell Counter” Pluggins.
Quantification and statistical analysis
Statistical analyses were performed with Prism software (GraphPad Software Inc., La Jolla, CA, version 8.0.2). Statistical comparisons were made using unpaired and paired non-parametric t tests as well as unpaired and repeated measures of One-Way ANOVA. All data sets were collected and processed randomly. For immunohistochemical counting of TH+ neurons and behavioral results of the cylinder, von Frey and plantar tests, we used the Mann–Whitney test to compare data obtained in sham and 6-OHDA animals. For the results of the pharmacological study, we used the Mann–Whitney test to compare baseline values obtained in sham and 6-OHDA animals, which represent two different groups of animals. To compare the effects of agonists/antagonists, as the behavioral study was carried out in the same group of 6-OHDA animals, we used the Friedman statistical test. For behavioral analysis, results of the DREADD experiment were analyzed using the Kruskal–Wallis test followed by the Dunn multiple comparisons test. Electrophysiological intensity responses of WDR neurons to the electrical stimulation of the sciatic nerve, data were analyzed and compared using two way ANOVA. All data were presented as the mean ± S.E.M. In all cases, p < 0.05 was considered statistically significant. Individual P values are provided where possible for each appropriate test.
Data availability
Data are available upon reasonable request.
References
Ehringer, H. & hornykiewicz, O. Distribution of noradrenaline and dopamine (3-hydroxytyramine) in the human brain and their behavior in diseases of the extrapyramidal system. Klin. Wochenschr. 38, 1236–1239 (1960).
Bove, F. et al. Long-term outcomes (15 years) after subthalamic nucleus deep brain stimulation in patients with parkinson disease. Neurology 97, e254–e262 (2021).
Yahr, M. D. et al. Treatment of parkinsonism with levodopa. Arch. Neurol. 21, 343–354 (1969).
Faggiani, E. & Benazzouz, A. Deep brain stimulation of the subthalamic nucleus in Parkinson’s disease: from history to the interaction with the monoaminergic systems. Prog. Neurobiol. 151, 139–156 (2017).
Chaudhuri, K. R. & Schapira, A. H. Non-motor symptoms of Parkinson’s disease: dopaminergic pathophysiology and treatment. Lancet Neurol. 8, 464–474 (2009).
Schrag, A. et al. New clinical trials for nonmotor manifestations of Parkinson’s disease. Mov. Disord. 30, 1490–1504 (2015).
de Andrade, D. C. et al. Pain in Parkinson disease: mechanistic substrates, main classification systems, and how to make sense out of them. Pain 164, 2425–2434 (2023).
Nègre-Pagès, L. et al. Chronic pain in Parkinson’s disease: the cross-sectional French DoPaMiP survey. Mov. Disord. 23, 1361–1369 (2008).
Silverdale, M. A. et al. A detailed clinical study of pain in 1957 participants with early/moderate Parkinson’s disease. Parkinonism Relat. Disord. 56, 27–32 (2018).
Brefel-Courbon, C. et al. Effect of levodopa on pain threshold in Parkinson’s disease: a clinical and positron emission tomography study. Mov. Disord. 20, 1557–1563 (2005).
Brefel-Courbon, C. et al. Nociceptive brain activation in patients with neuropathic pain related to Parkinson’s disease. Parkinsonism Relat. Disord. 19, 548–552 (2013).
Gerdelat-Mas, A. et al. Levodopa raises objective pain threshold in Parkinson’s disease: a RIII reflex study. J. Neurol. Neurosurg. Psychiatry 78, 1140–1142 (2007).
Sung, S. et al. Parkinson disease: a systemic review of pain sensitivities and its association with clinical pain and response to dopaminergic stimulation. J. Neurol. Sci. 395, 172–206 (2018).
Thompson, T. et al. Pain perception in Parkinson’s disease: a systematic review and meta-analysis of experimental studies. Ageing Res. Rev. 35, 74–86 (2017).
Ossipov, M. H. The perception and endogenous modulation of pain. Scientifica 1, 561761 (2012).
Mylius, V. et al. The Parkinson disease pain classification system: results from an international mechanism-based classification approach. Pain 162, 1201–1210 (2021).
Charles, K. A. et al. Alteration of nociceptive integration in the spinal cord of a rat model of Parkinson’s disease. Mov. Disord. 33, 1010–1015 (2018).
Charles, K. A. et al. Interplay between subthalamic nucleus and spinal cord controls parkinsonian nociceptive disorders. Brain 148, 313–330 (2025).
Aby, F. et al. Switch of serotonergic descending inhibition into facilitation by a spinal chloride imbalance in neuropathic pain. Sci. Adv. 8, eabo0689 (2022).
Fields, H. L. et al. Neurotransmitters in nociceptive modulatory circuits. Ann. Rev. Neurosci. 14, 219–245 (1991).
Mylius, V. et al. Pain sensitivity and descending inhibition of pain in Parkinson’s disease. J. Neurol. Neurosurg. Psychiatry 80, 24–28 (2009).
Millan, M. J. Descending control of pain. Prog. Neurobiol. 66, 355–474 (2002).
Qu, S. et al. Projections of diencephalic dopamine neurons into the spinal cord in mice. Exp. Brain Res. 168, 152–156 (2006).
Koblinger, K. et al. Characterization of A11 neurons projecting to the spinal cord of mice. PloS One 9, e109636 (2014).
Ozawa, H. et al. Three types of A11 neurons project to the rat spinal cord. Neurochem. Res. 42, 2142–2153 (2017).
García-Ramírez, D. L. et al. Serotonin, dopamine and noradrenaline adjust actions of myelinated afferents via modulation of presynaptic inhibition in the mouse spinal cord. PLoS One 9, e89999 (2014).
Maegawa, H. et al. Dopaminergic modulation of orofacial mechanical hypersensitivity induced by infraorbital nerve injury. IJMS 21, 1945 (2020).
Charbit, A. R. et al. Neurons of the dopaminergic/calcitonin gene-related peptide A11 cell group modulate neuronal firing in the trigeminocervical complex: an electrophysiological and immunohistochemical study. J. Neurosci. 29, 12532–12541 (2009).
Fleetwood-Walker, S. M. et al. Antinociceptive actions of descending dopaminergic tracts on cat and rat dorsal horn somatosensory neurones. J. Physiol. 399, 335–348 (1988).
Liu, S. et al. Dopamine receptor D2, but not D1, mediates descending dopaminergic pathway–produced analgesic effect in a trigeminal neuropathic pain mouse model. Pain 160, 334–344 (2019).
Javoy-Agid, F. et al. Biochemistry of the hypothalamus in Parkinson’s disease. Neurology 34, 672–675 (1984).
Shannak, K. et al. Noradrenaline, dopamine and serotonin levels and metabolism in the human hypothalamus: observations in Parkinson’s disease and normal subjects. Brain Res. 639, 33–41 (1994).
Pavese, N. et al. Brain monoaminergic innervation in Parkin patients: a PET study. Neurology 66, A134 (2006).
Moore, R. Y., Whone, A. L. & Brooks, D. J. Extrastriatal monoamine neuron function in Parkinson’s disease: an 18F-dopa PET study. Neurobiol. Dis. 29, 381–390 (2008).
Politis, M., Piccini, P., Pavese, N., Koh, S. B. & Brooks, D. J. Evidence of dopamine dysfunction in the hypothalamus of patients with Parkinson’s disease: an in vivo 11C-raclopride PET study. Exp. Neurol. 214, 112–116 (2008).
Matzuk, M. M. & Saper, C. B. Preservation of hypothalamic dopaminergic neurons in Parkinson’s disease. Ann. Neurol. 18, 552–555 (1985).
Grivet, Z. et al. Brainstem serotonin amplifies nociceptive transmission in a mouse model of Parkinson’s disease. NPJ Parkinsons Dis. 11, 11 (2025).
Xia, Z. et al. Calcium influx via the NMDA receptor induces immediate early gene transcription by a MAP kinase/ERK-dependent mechanism. J. Neurosci. 16, 5425–5436 (1996).
Abdallah, K. et al. GABAAergic inhibition or dopamine denervation of the A11 -hypothalamic nucleus induces trigeminal analgesia. Pain 156, 644–655 (2015).
Campos, A. C. P. et al. Monoaminergic regulation of nociceptive circuitry in a Parkinson’s disease rat model. Exp. Neurol. 318, 12–21 (2019).
Chudler, E. H. & Lu, Y. Nociceptive behavioral responses to chemical, thermal and mechanical stimulation after unilateral, intrastriatal administration of 6-hydroxydopamine. Brain 1213, 41–47 (2008).
Zhang, Z. J. et al. Descending dopaminergic pathway facilitates itch signal processing via activating spinal GRPR+ neurons. EMBO Rep. 24, e56098 (2023).
Koblinger, K. et al. Optogenetic activation of A11 region increases motor activity. Front. Neural Circuits 12, 86 (2018).
Gao, X. et al. Effects of intraplantar injection of carrageenan on central dopamine release. Brain Res. Bull. 54, 391–394 (2001).
Piña-Leyva, C. et al. Hypothalamic A11 nuclei regulate the circadian rhythm of spinal mechanonociception through dopamine receptors and clock gene expression. Life 12, 1411 (2022).
Kim, J. Y. et al. Spinal dopaminergic projections control the transition to pathological pain plasticity via a D1/D5-mediated mechanism. J. Neurosci. 35, 6307–6317 (2015).
Megat, S. et al. A critical role for dopamine D5 receptors in pain chronicity in male mice. J. Neurosci. 38, 379–397 (2018).
Ni, Z. G., Bouali-Benazzouz, R., Gao, D. M., Benabid, A. L. & Benazzouz, A. Time-course of changes in neuronal activity of subthalamic nucleus after 6-OHDA induced dopamine depletion in rats. Brain Res. 899, 142–147 (2001).
Paxinos, G. & Watson, C. The rat brain in stereotaxic coordinates. Elsevier, 7th Edn (2013).
Saleeba, C. et al. A student’s guide to neural circuit tracing. Front. Neurosci. 13, 897 (2019).
Mestre, C. et al. A method to perform direct transcutaneous intrathecal injection in rats. J. Pharm. Toxicol. Methods 32, 197–200 (1994).
Magno, L. A. V. et al. Cylinder test to assess sensory-motor function in a mouse model of Parkinson’s disease. Bio Protoc. 9, e3337 (2019).
Cintra, R. R. et al. Nociception alterations precede motor symptoms in a progressive model of parkinsonism induced by reserpine in middle-aged rats. Brain Res. Bull. 171, 1–9 (2021).
Ferrier, J. et al. Assessment of mechanical allodynia in rats using the electronic Von Frey test. Bio-Protoc. 6, e1933 (2016).
Cheah, M. et al. Assessment of thermal pain sensation in rats and mice using the hargreaves test. Bio-Protocol. 7, e2506 (2017).
Bouali-Benazzouz, R. et al. Intrapallidal injection of 6-hydroxydopamine induced changes in dopamine innervation and neuronal activity of globus pallidus. Neuroscience 164, 588–596 (2009).
Acknowledgements
A.B. discloses support for the research of this work from Agence Nationale de la Recherche (ANR-21-CE17-0003-01), Fondation de France (WB-2021-36193), Labex Brain (PD-PAIN 2017-0410), Centre National de la Recherche Scientifique and Université de Bordeaux. K.A.C. was supported by a fellowship from the Bordeaux Neurocampus Graduate Program (UBGSNeuro, ANR-17-EURE-0028).
Author information
Authors and Affiliations
Contributions
A.B. designed and conceived the experiment; K.A.C., R.B.B., F.N., F.A. and P.F. carried out the experiments and/or data analysis; K.A.C. and A.B. co-wrote the paper.
Corresponding author
Ethics declarations
Competing interests
The authors declare no competing interests.
Additional information
Publisher’s note Springer Nature remains neutral with regard to jurisdictional claims in published maps and institutional affiliations.
Supplementary information
Rights and permissions
Open Access This article is licensed under a Creative Commons Attribution-NonCommercial-NoDerivatives 4.0 International License, which permits any non-commercial use, sharing, distribution and reproduction in any medium or format, as long as you give appropriate credit to the original author(s) and the source, provide a link to the Creative Commons licence, and indicate if you modified the licensed material. You do not have permission under this licence to share adapted material derived from this article or parts of it. The images or other third party material in this article are included in the article’s Creative Commons licence, unless indicated otherwise in a credit line to the material. If material is not included in the article’s Creative Commons licence and your intended use is not permitted by statutory regulation or exceeds the permitted use, you will need to obtain permission directly from the copyright holder. To view a copy of this licence, visit http://creativecommons.org/licenses/by-nc-nd/4.0/.
About this article
Cite this article
Charles, KA., Bouali-Benazzouz, R., Naudet, F. et al. Targeting the hypothalamic a11 nucleus to treat parkinsonian-like nociceptive impairments. npj Parkinsons Dis. 11, 312 (2025). https://doi.org/10.1038/s41531-025-01153-2
Received:
Accepted:
Published:
Version of record:
DOI: https://doi.org/10.1038/s41531-025-01153-2









