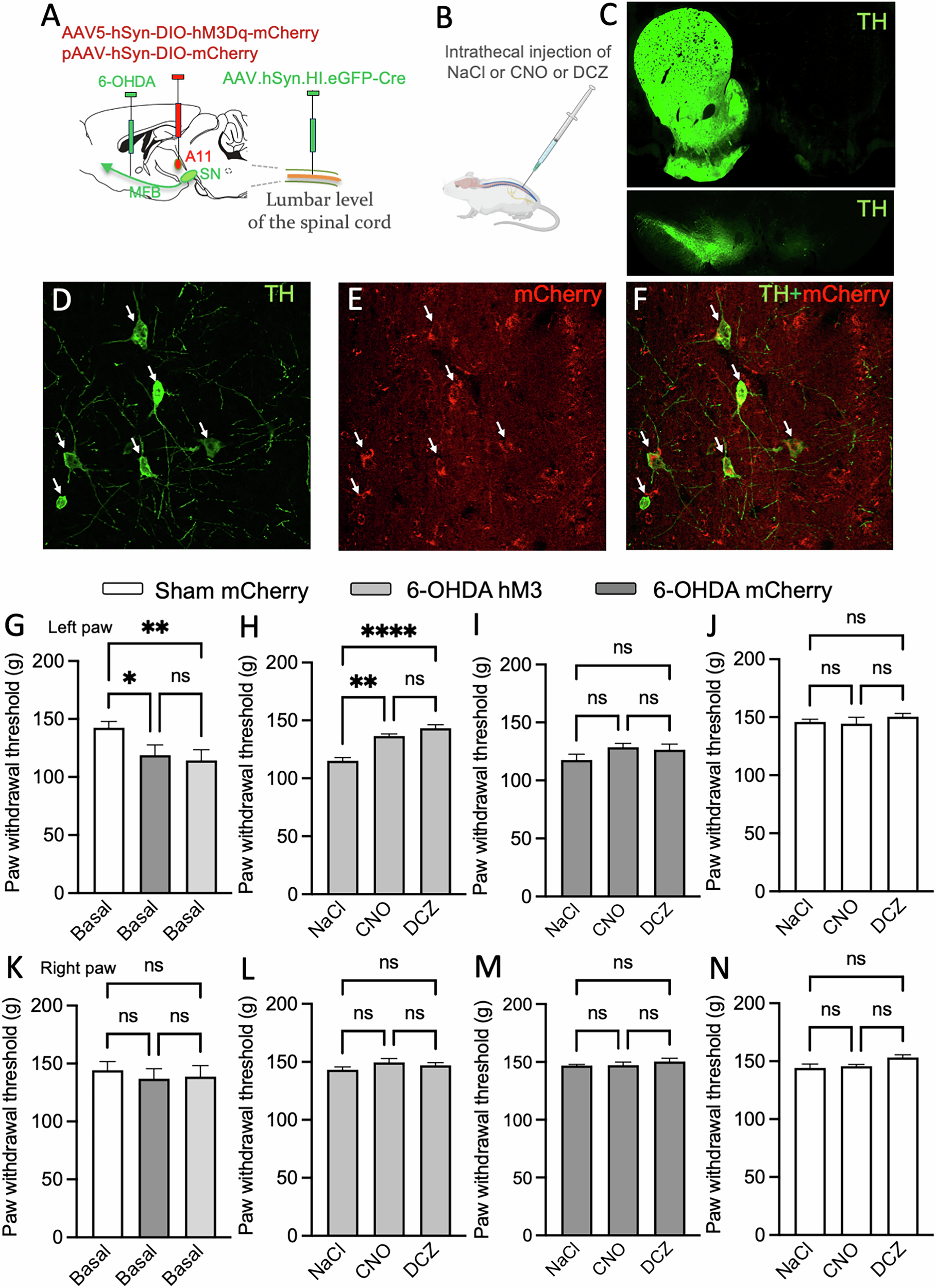
Fig. 5: Selective activation of A11 neurons improved mechanical allodynia in 6-hydroxydopamine (6-OHDA) animals.
From: Targeting the hypothalamic a11 nucleus to treat parkinsonian-like nociceptive impairments

A Animals received a unilateral injection of 6-OHDA or NaCl into the medial forebrain bundle (MFB) and DREADDs in the ipsilateral A11, along with Cre-dependent virus in the spinal cord. B DREADDs were activated with intrathecal injections of Clozapine-N-Oxid (CNO) or deschloroclozapine (DCZ). C Representative immunofluorescence images of TH+ neurons in the SNc and fibers in the striatum of a unilateral 6-OHDA-lesioned rat. D Images of viral infections and DREADDS obtained by immunohistochemistry (Red = mCherry, Green = GFP). D Neurons in the A11 infected with Cre virus. E Neurons in the A11 infected with a virus containing active DREADDs tagged by m-Cherry. F Neurons in the A11 with a double immunostaining that appear in yellow. G Paw withdrawal threshold of the left paw in basal conditions of Sham_mCherry rat group (n = 8), 6-OHDA_mCherry rat group (n = 8) and 6-OHDA_hM3 rat group (n = 8). H Paw withdrawal threshold of the left paw of 6-OHDA rats infected with activated DREADDs in the ipsilateral A11 (6-OHDA_hM3 group) and received NaCl, CNO and DCZ. I Paw withdrawal threshold of the left paw of 6-OHDA rats infected with a control virus (6-OHDA_mCherry control group) and received NaCl, CNO and DCZ. J Paw withdrawal threshold of the left paw of sham rats infected with a control virus (Sham_mCherry group) and received NaCl, CNO and DCZ. K Paw withdrawal threshold of the right paw in basal conditions of Sham_mCherry rat group (n = 8), 6-OHDA_mCherry rat group (n = 8) and 6-OHDA_hM3 rat group (n = 8). L Paw withdrawal threshold of the right paw of 6-OHDA rats infected with activated DREADDs in the ipsilateral A11 (6-OHDA_hM3 group) and received NaCl, CNO and DCZ. M Paw withdrawal threshold of the right paw of 6-OHDA rats infected with a control virus (6-OHDA_mCherry control group) and received NaCl, CNO and DCZ. N Paw withdrawal threshold of the right paw of sham rats infected with a control virus (Sham_mCherry group) and received NaCl, CNO and DCZ. Data were analyzed using Kruskal–Wallis test for G and K, and Friedman test for H–J and L–N (*p < 0.05, **p < 0.001, ***p < 0.0001, ****p < 0.00001).