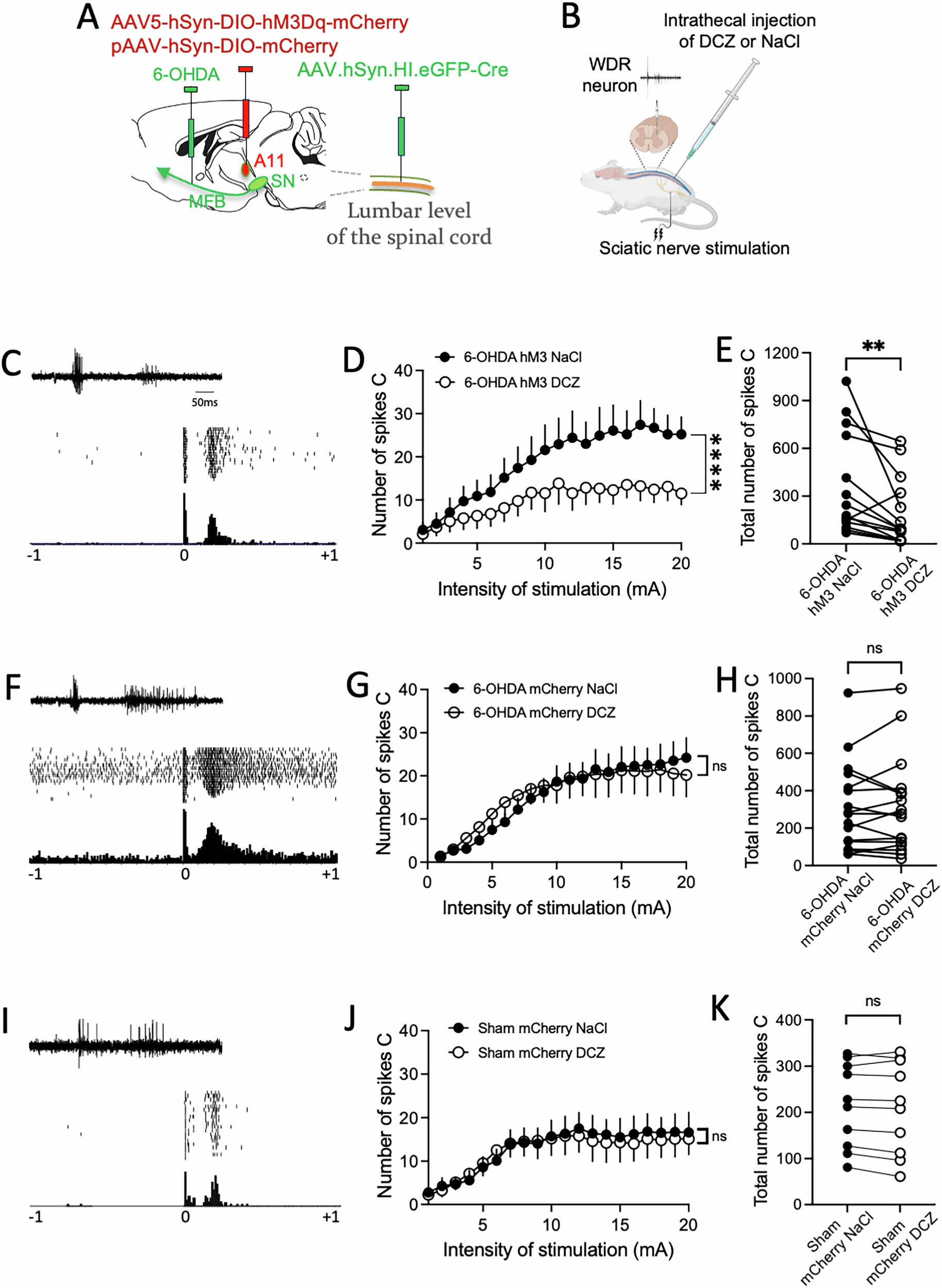
Fig. 6: Effects of intrathecal injection of DCZ on C-fiber mediated responses of WDR neurons in the DHSC of 6-OHDA dopamine-depleted rats.
From: Targeting the hypothalamic a11 nucleus to treat parkinsonian-like nociceptive impairments

A Animals received a unilateral injection of 6-OHDA or NaCl into the MFB and DREADDs in the ipsilateral A11 along with Cre-dependent virus in the DHSC. B DREADDs were activated with intrathecal injection of DCZ, and electrophysiological recordings of WDR neurons were done in the DHSC. C A representative example (top) and raster displays (down) of WDR neurons responding to the sciatic nerve stimulation in 6-OHDA rats infected by hM3Dq (6-OHDA hM3 group) in the A11 and receiving intrathecal injection of DCZ. D Responses of WDR neurons to increasing intensities of the sciatic nerve stimulation from 1 to 20 mA after intrathecal injection of DCZ or NaCl in the same 6-OHDA hM3 group of animals. E The total number of spikes C in response to the sciatic nerve stimulation in the 6-OHDA hM3 group of rats after the injection of DCZ, compared to the injection of NaCl. F–H The same representation of results in the control 6-OHDA rats receiving viral infection of mCherry (6-OHDA mCherry group). I–K The same representation of results in sham rats receiving viral infection of mCherry (Sham mCherry group). Data presented in the graphs are means ± S.E.M. Two-way ANOVA was used to compare the effect of DCZ or NaCl on the intensity responses of WDR neurons. The total number of C-spikes was compared using the Wilcoxon test (*p < 0.05, **p < 0.01, ****p < 0.0001).