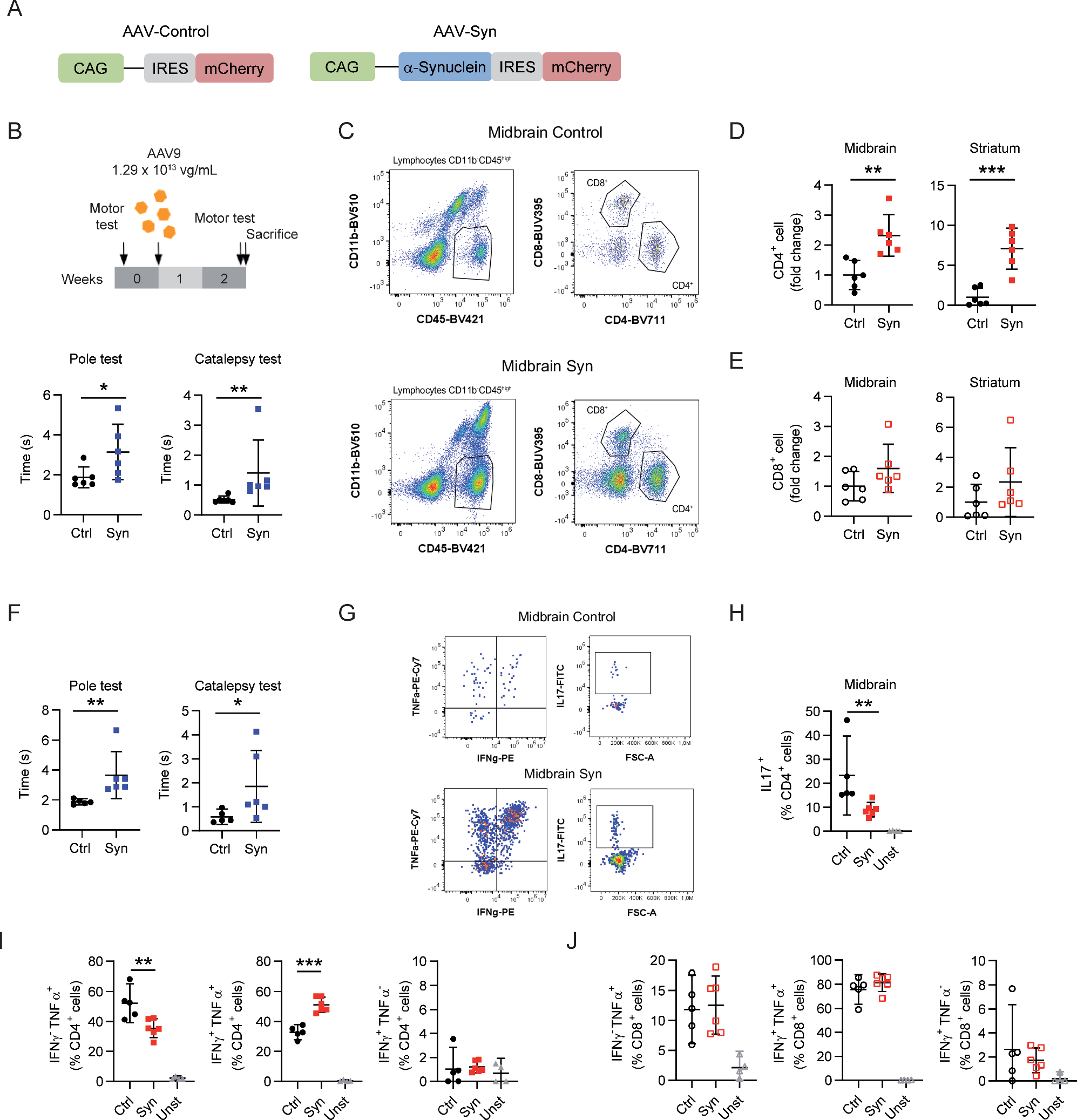
Fig. 1: T cell infiltration in the midbrain and striatum 2 weeks after αSyn overexpression.

A AAV9s used to generate the experimental model. The AAV9-Control overexpresses the protein mCherry and the AAV9-Syn independently overexpresses αSyn and mCherry in the infected neurons. B Scheme of AAV9 injection and motor behavior evaluation 24 h prior to sacrifice. Two weeks after AAV9 injection into the SNpc, motor behavior was evaluated, and the animals were sacrificed. Motor performance was evaluated in the pole and bar tests. In the pole test, the time required to turn down and descend the pole was quantified. Cataleptic behavior was evaluated in the bar test by measuring the time to recover the position of the upper paws. C The ventral midbrain and the striatum were dissociated to prepare cell suspensions for the analysis of immune cell infiltration by flow cytometry. A representative gating strategy for CD8+ and CD4+ T cells in control and αSyn mice is shown. D Fold change of CD4+ and E CD8+ T cells relative to animals injected with the AAV9-Control. F Assessment of motor behavior of the new set of animals prepared for intracellular cytokine labeling. G Gating strategy for the analysis of TNFα, IFNγ, and IL17 production by T cells. H Percentage of CD4+ T cells labeled with IL17. I Analysis of IFNγ-TNFα+, IFNγ+TNFα+, and IFNγ+TNFα− cell subsets in CD4+ and J CD8+ T cells in the ventral midbrain. Data are the mean ± 95% CI from 5 to 6 animals/group. Statistical analysis: t test for data with normal distribution with Welch correction for significantly different variances. Mann–Whitney test for data not following a normal distribution. *p < 0.05, **p < 0.01, ***p < 0.001.