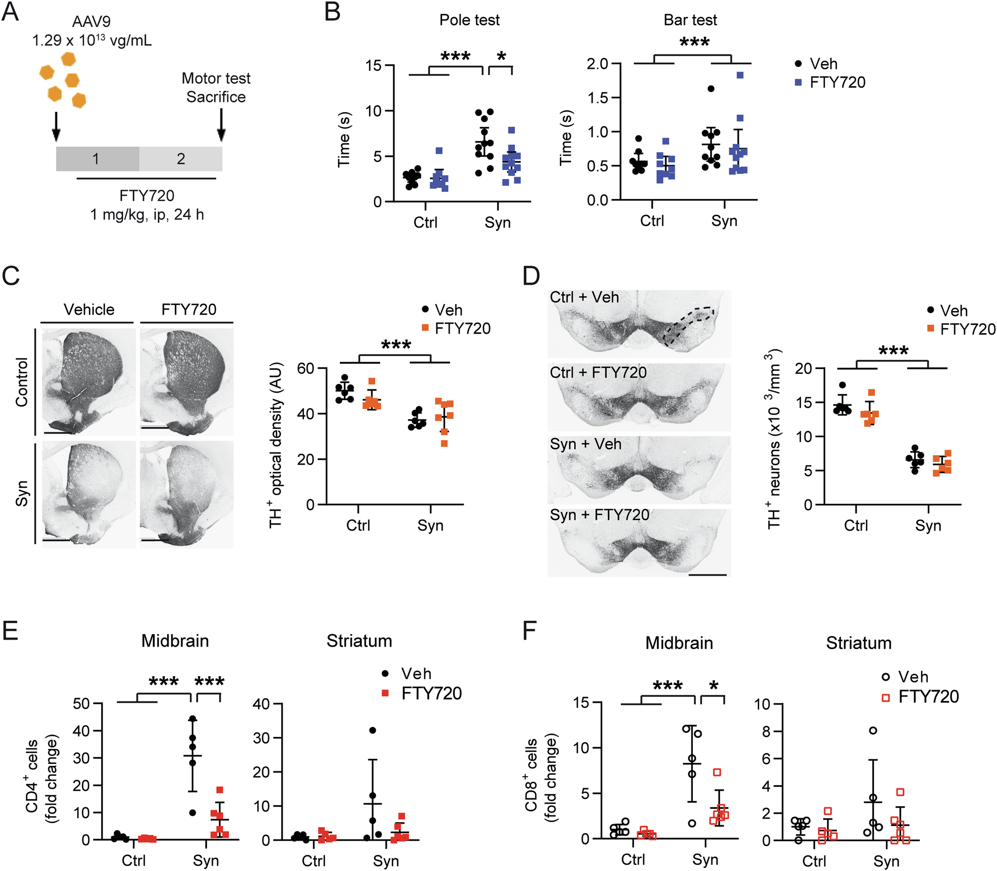
Fig. 3: Effect of FTY720 on AAV9-Syn-induced nigrostriatal degeneration.

A Schematic of the experimental design. AAV9-Control and AAV9-αSyn were injected into the SNpc by stereotactic surgery. FTY720 treatment started 24 h later and was administered daily until the time of sacrifice at 2 weeks. B Motor behavior was assessed using the pole test and the bar test. A subset of animals was processed for histological techniques and another for flow cytometry. TH immunohistochemistry was used to analyze the status of the nigrostriatal pathway. C Representative images showing TH immunoreactivity in the striatum and the optical density analysis of the TH immunopositive signal. D Representative images of TH+ neurons in the SNpc and their quantification by unbiased stereology. Cell suspensions from the ventral midbrain and the striatum were prepared from a new cohort of animals to determine immune cell infiltration in these regions E CD4+ and F CD8+ T lymphocytes. Data are the mean ± 95% CI from B 12 animals/group and C–F 5–7 animals/group. Statistical analysis: two-way ANOVA with Tukey’s multiple comparison post hoc test; *p < 0.05, ***p < 0.001. Magnification bar: C, D 1 mm.