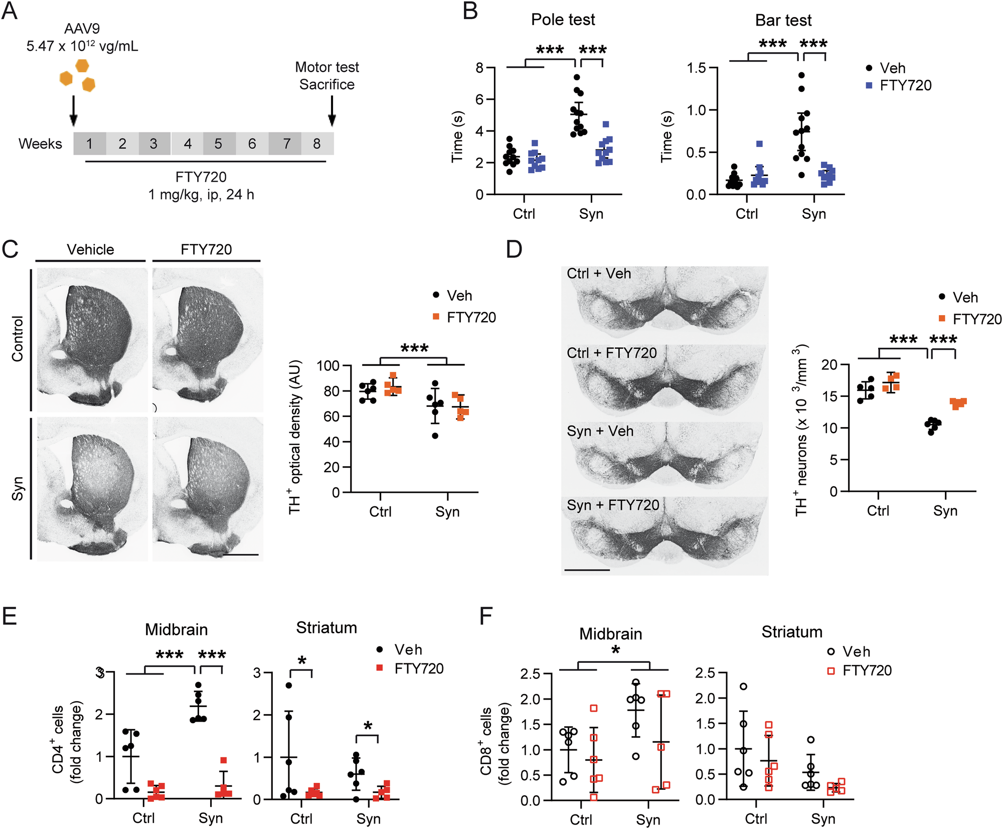
Fig. 4: Neuroprotective effect of FTY720 on AAV9-Syn-induced nigrostriatal degeneration.

A To induce the experimental parkinsonism, a low dose of AAV9-Control and AAV9-Syn (5.47 × 1012 vg/mL) was injected into the SNpc. FTY720 treatment started 24 h after surgery and it was administered daily until the time of sacrifice 8 weeks later. B Motor behavior was assessed using the pole test and the bar test. A subset of animals was processed for histological techniques and another for flow cytometry. TH immunohistochemistry was used to analyze the status of the nigrostriatal pathway. C Representative images showing TH immunoreactivity in the striatum and the optical density analysis of the TH immunopositive signal. D Representative images of TH+ neurons in the SNpc and their quantification by unbiased stereology. Cell suspensions were prepared from the ventral midbrain and the striatum to determine immune cell infiltration in these regions. Fold increase in E CD4+ and F CD8+ T cells compared to animals injected with the AAV9-Control and treated with the FTY720 vehicle. Data are the mean ± 95% CI from (B) 12 animals/group and C–F 5–6 animals/group. Statistical analysis: two-way ANOVA with Tukey’s multiple comparison post hoc test; *p < 0.05, ***p < 0.001. Magnification bar: C, D 1 mm.