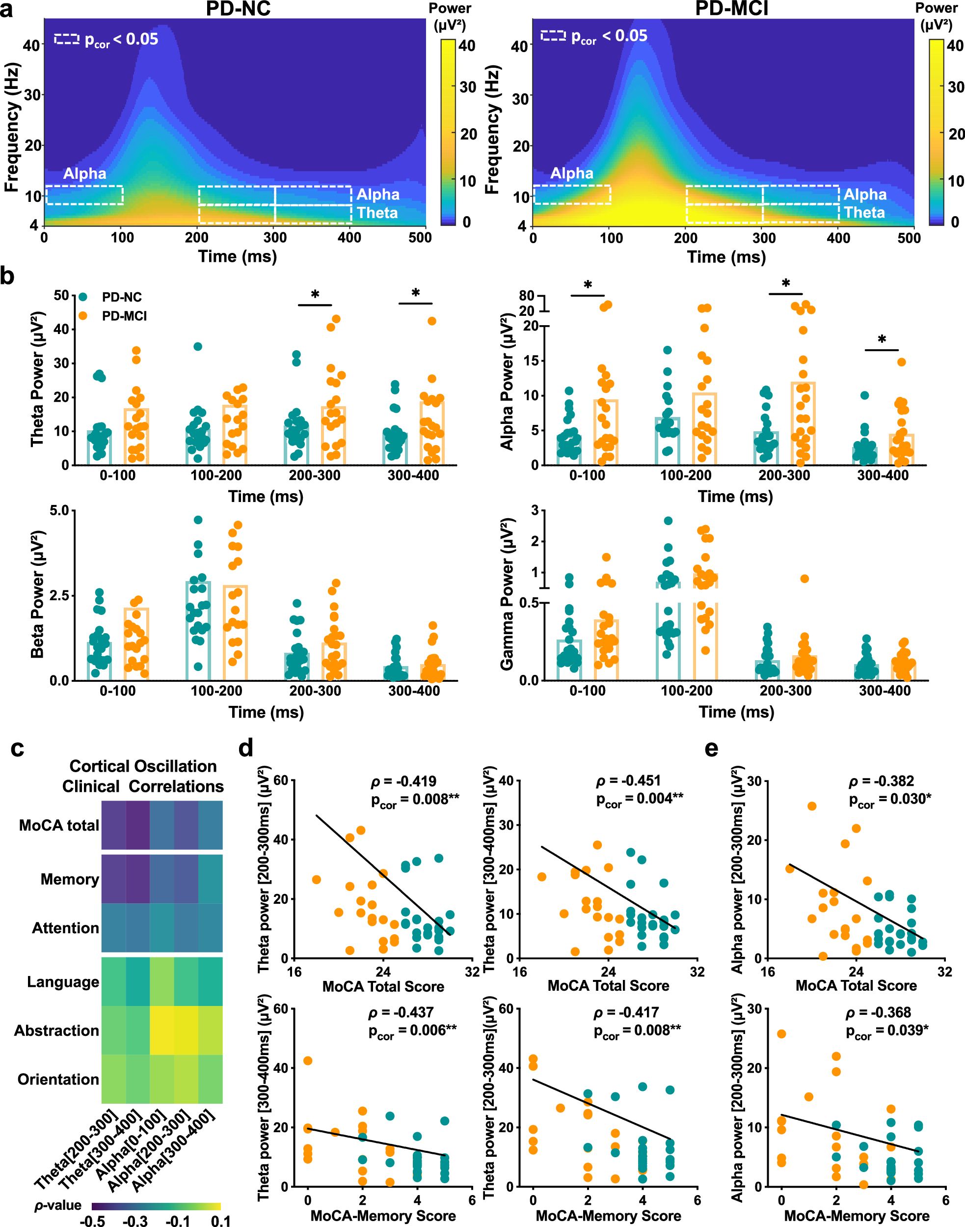
Fig. 3: Cortical oscillation dynamics elicited by TMS of the right PPC and MoCA correlations.

a Time-frequency plots of the whole-brain mean evoked oscillatory power after TMS in the PD-NC group (upper) and the PD-MCI group (lower). The white dashed boxes highlight the time-frequency bands exhibiting significant differences (pcor < 0.05) between the two groups. b Histogram depicting the whole-brain mean evoked oscillatory power within the time and frequency bands of interest. *, pcor < 0.05. c Heatmap depicting the correlations between the MoCA scores and the oscillatory power. d, e Scatterplots depicting the correlations between the MoCA scale and the theta or alpha oscillatory power within the significantly different time-frequency bands (pcor < 0.05).