Abstract
Individuals with mild cognitive impairment (MCI) in Parkinson’s disease (PD) are significantly susceptible to developing dementia. Investigating cortical dynamics within the posterior parietal cortex (PPC) may elucidate the mechanisms underlying cognitive decline in PD. Using combined transcranial magnetic stimulation-electroencephalography, this study assessed cortical excitability, time-frequency oscillations, and functional network dynamics after stimulation of the right PPC in 45 PD patients (23 with MCI, 22 with normal cognition). Results showed that PD-MCI patients exhibited increased TMS-evoked potentials across the frontal-parietal-occipital cortex compared to cognitively normal PD patients, accompanied by enhanced theta and alpha oscillation synchronization. Functional connectivity analysis revealed higher global efficiency and lower average shortest path length within theta-band frontoparietal networks in PD-MCI, which correlated with poorer cognitive performance. These results highlight hyperactive cortical responses and hyperconnected low-frequency brain networks in PD-MCI following right PPC stimulation, implicating the PPC as a potential intervention target to mitigate cognitive decline in PD.
Similar content being viewed by others
Introduction
Mild cognitive impairment (MCI) in Parkinson’s disease (PD-MCI) represents a critical prodromal stage for dementia, characterized by progressive deficits in executive function, visuospatial processing, attention, and memory1. With a prevalence spanning early to advanced PD stages, PD-MCI substantially elevates the risk of dementia conversion2. Cognitive decline in PD has been shown to correlate with impaired functional connectivity between frontal and parietal areas, diminished cortical metabolism in these regions, and altered oscillatory activity within specific network nodes3,4,5. While imaging studies reveal cortical atrophy and metabolic reductions in the parietal, right temporal, and left prefrontal lobes in PD-MCI6, these structural changes typically emerge relatively late in the degenerative trajectory7. Importantly, posterior cortical dysfunction correlates strongly with accelerated cognitive decline and dementia risk in PD8.
Recent evidence highlights the posterior parietal cortex (PPC) as instrumental in higher-level cognitive functions, facilitating intention formation, movement planning, attention orienting, working memory operation, and spatial representation9. Within the broader frontoparietal network, the PPC contributes to cognitive maintenance and updating through attention-related processes10. The connectivity between the PPC and key regions like the hippocampus and the dorsolateral prefrontal cortex (DLPFC) underpins cognitive functions critical for memory and spatial navigation, as well as attentional control11,12. Moreover, the PPC exhibits hemispheric lateralization, with the right PPC particularly involved in processing visual spatial information and directing spatial attention13. While bilateral parietal repetitive transcranial magnetic stimulation (TMS) can produce symmetric effects, a recent meta-analysis suggests that stimulating the right PPC may yield more pronounced enhancements in attentional processes, aligning with its established role in spatial attention14. Supporting this functional specialization, repetitive TMS applied to the right PPC has been shown to significantly enhance attentional spatial orienting and cognitive learning in healthy individuals15. Given the PPC’s broad neural connections and its susceptibility to metabolic disruption in PD-MCI, investigating its neurophysiological integrity holds promise for elucidating the underlying mechanisms of cognitive decline in this population. However, direct evidence linking specific microcircuit dysfunctions within the right PPC to cognitive deficits in PD-MCI remains limited.
Single-pulse synchronous transcranial magnetic stimulation combined with electroencephalography (TMS-EEG) serves as a powerful non-invasive neurophysiological probe of cortical circuitry. By applying targeted TMS pulses to specific regions during rest, it enables direct, high-temporal-resolution recording of the brain’s evoked response (TMS-evoked potential), reflecting the intrinsic neurophysiological state at the time of stimulation16. Critically, TMS-EEG probes key indices of the underlying cortical microcircuitry and functional architecture, such as cortical excitability, oscillatory dynamics, and effective connectivity as they exist in the absence of specific task demands17. This capacity to assay intrinsic cortical network states offers unique insight into neurophysiological substrates that scaffold cognitive function. Importantly, TMS-evoked cortical responses reflect the functional integrity and excitatory/inhibitory balance of the stimulated network, characteristics which fundamentally shape its functional capacity during cognitive operations18. TMS-EEG over the primary motor cortex reveals impaired short-latency afferent inhibition in PD-MCI, suggesting early cholinergic dysfunction preceding dementia19. DLPFC-targeted TMS-EEG demonstrates that theta power correlates with prefrontal network integrity in PD patients, highlighting its sensitivity to prefrontal cognitive networks20. Despite these findings, there is a lack of clinical data on the relationship between TMS-evoked cortical responses in the right PPC and cognitive function in PD-MCI patients.
In this study, single-pulse TMS was applied to stimulate the right PPC in cognitively normal PD patients and PD-MCI patients, and the whole-brain responses of patients were characterized via temporal, time-frequency, and brain network analyses of synchronized EEG signals. As a preliminary investigation, we aimed to identify the unique characteristics of cognitively driven cortical activity and spatiotemporal neural dynamics in PD-MCI. We hypothesized that abnormalities in cortical activity, neural oscillations, and brain network properties in frontoparietal regions of PD patients are closely associated with cognitive deficits.
Results
Clinical characteristics
No significant differences (all p > 0.05) were observed between the PD with normal cognition (PD-NC) and PD-MCI groups in terms of demographic information and motor function (Table 1 and Supplementary Table 1). However, the PD-MCI group performed significantly worse on the Mini-Mental State Examination (MMSE) (z = −3.580, p < 0.001) and Montreal Cognitive Assessment (MoCA) (z = −5.775, p < 0.001). There was no significant difference between the two groups in the 39-Item PD Questionnaire (PDQ-39) (t = −0.015, p > 0.05) (Fig. 1a, b). Regarding MoCA subscales, the PD-NC group exhibited significantly better performance in short-term memory (z = −4.350, p < 0.001), attention (z = −4.084, p < 0.001), language (z = −3.014, p = 0.003), abstraction (z = −3.002, p = 0.003) and orientation (z = −2.232, p = 0.026), while no significant difference was found in visuospatial and executive function (z = −1.823, p > 0.05) (Fig. 1c).
a Group design: PD patients with MoCA scores ≤25 were assigned to the PD-MCI group (22 individuals), while PD patients with MoCA scores >25 were assigned to the PD-NC group (23 individuals). b Clinical characteristics of non-motor symptoms: MMSE Mini-Mental State Examination, MoCA Montreal Cognitive Assessment, PDQ-39 39-Item PD Questionnaire. c Clinical characteristics of MoCA subscales: The subscales include visuospatial and executive, short-term memory, attention, language, abstraction, and orientation.
TMS-evoked cortical activity and clinical correlations
Global mean field power (GMFP) analysis revealed significantly higher amplitudes in the PD-MCI group compared to the PD-NC group following right PPC stimulation. These GMFP amplitudes were inversely correlated with MoCA total scores (Supplementary Fig. 1). No significant difference was found in the mean pre-TMS baseline amplitude (−300 to 0 ms) between groups (all pcor > 0.05), thus validating that the subsequent TMS-evoked potential (TEP) differences were not confounded by baseline activity. Significant main effects were observed for the TEP components (P30, N45, P60, N100, P180: F = 193.38, p < 0.001, η2 = 0.818) and electrodes (F = 3.527, p < 0.001, η2 = 0.076). A significant interaction effect was found among components, electrodes, and group (F = 1.312, p = 0.001, η2 = 0.030) (Fig. 2a). Compared to the PD-NC group, the PD-MCI group exhibited significantly enhanced cortical activity across these TEP components. Specifically, amplitudes were significantly enhanced for P60 (FC2, C2), P180 (F8, FC6, AF8, F5, F6, FT8), and N100 (F4, F8, FC6, AF7, AF4, F6, C6, FT7, FT8) over right frontal and central regions, and for N45 (POz, PO8) over the parieto-occipital region (Fig. 2b, Supplementary Table 2). Amplitudes were significantly weaker in PD-MCI for P60 (TP8, PO8) and N100 (C2), but these showed no significant correlation with MoCA total scores. Critically, P60 amplitudes demonstrated significant negative correlations with MoCA total scores (FC2: ρ = −0.441, pcor = 0.008; C2: ρ = −0.473, pcor = 0.004), particularly with memory performance (FC2: ρ = −0.412, pcor = 0.020; C2: ρ = −0.451, pcor = 0.008). Conversely, N45 potential at POz correlated positively with MoCA total score (ρ = 0.352, pcor = 0.004), especially with attention performance (POz: ρ = 0.400, pcor = 0.012; PO8: ρ = 0.452, pcor = 0.002). Similarly, N100 amplitude at FC6 showed a significant positive correlation with MoCA total score (ρ = 0.439, pcor = 0.030), notably with memory (ρ = 0.431, pcor = 0.030) and attention performance (FC6: ρ = 0.410, pcor = 0.050; C6: ρ = 0.435, pcor = 0.030) (Fig. 2c). No TEP components showed significant associations with language, abstraction, or orientation (all pcor > 0.05).
a Grand average butterfly plots of TEP waveforms from all channels are shown. The green line indicates the mean of the group-averaged TEP waveforms, and the TEP components of interest are labeled on the graph. b Topographic maps of the investigated periods of interest. Scalp plots depict voltage distributions within the indicated time windows, with yellow representing positive values (sources) and blue indicating negative values (sinks); green asterisks indicate channels that showed significant differences (pcor < 0.05). c Clinical correlations between TEP amplitudes and MoCA total scale and subscale scores. Green asterisks, pcor < 0.05, and gray asterisks, p < 0.05.
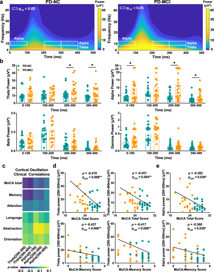
TMS-evoked cortical oscillations and clinical correlations
Stimulation of the right PPC elicited cortical oscillatory responses (1–45 Hz) within 400 ms. A repeated-measures analysis of variance (ANOVA) revealed significant group*time window interaction effects for theta (F = 3.521, p = 0.023, η2 = 0.205) and alpha (F = 3.126, p = 0.036, η2 = 0.186) bands, but not for beta or gamma bands (all p > 0.05). Compared to the PD-NC group, the PD-MCI group exhibited significantly increased whole-brain mean power in the theta band (200–300 ms: F = 4.422, p = 0.041, η2 = 0.093; 300–400 ms: F = 4.659, p = 0.037, η2 = 0.098) and alpha band (0–100 ms: F = 4.791, p = 0.034, η2 = 0.100; 200–300 ms: F = 7.067, p = 0.011, η2 = 0.141; 300–400 ms: F = 4.850, p = 0.033, η2 = 0.101) frequency bands (Fig. 3a, b). Collectively, theta and alpha-band oscillatory power demonstrated significant negative associations with MoCA total scores and memory performance during specific post-stimulus periods, but not with other cognitive domains (Fig. 3c). Specifically, theta band power correlated negatively with MoCA total scores (200–300 ms: ρ = −0.419, pcor = 0.008; 300–400 ms: ρ = −0.451, pcor = 0.004) and memory performance (200–300 ms: ρ = −0.417, pcor = 0.008; 300–400 ms: ρ = −0.437, pcor = 0.006), but showed no significant association with attention, language, abstraction, or orientation (all pcor > 0.05) (Fig. 3d). Similarly, alpha band power exhibited significant negative correlations with MoCA total scores (200–300 ms: ρ = −0.382, pcor = 0.030) and memory performance (200–300 ms: ρ = −0.368, pcor = 0.039), but no significant associations with attention, language, abstraction or orientation (all p cor > 0.05) (Fig. 3e).
a Time-frequency plots of the whole-brain mean evoked oscillatory power after TMS in the PD-NC group (upper) and the PD-MCI group (lower). The white dashed boxes highlight the time-frequency bands exhibiting significant differences (pcor < 0.05) between the two groups. b Histogram depicting the whole-brain mean evoked oscillatory power within the time and frequency bands of interest. *, pcor < 0.05. c Heatmap depicting the correlations between the MoCA scores and the oscillatory power. d, e Scatterplots depicting the correlations between the MoCA scale and the theta or alpha oscillatory power within the significantly different time-frequency bands (pcor < 0.05).
TMS-evoked cortical connectivity and clinical correlations
In the theta band, the PD-MCI group exhibited significantly enhanced functional connections compared to the PD-NC group across two key time windows. During 200–300 ms, the PD-MCI group showed stronger connectivity between right frontocentral and parieto-occipital regions, between left frontal and right central regions, and within left parietal-occipital regions. This pattern persisted into the 300–400 ms window, characterized by increased intra-regional connectivity within prefrontal and central regions, as well as parietal and occipital regions. Comparable alterations occurred in the alpha band across three time windows. Within the 0–100 ms period, the PD-MCI group showed stronger functional connections between left frontal-right parietal regions and right frontal-left central regions. From 200–300 ms, connections were significantly stronger in the PD-MCI group between left frontal and ipsilateral central-parietal regions, as well as within right prefrontal and central regions. This pattern persisted in the 300–400 ms window, with the PD-MCI group showing pronounced connectivity between left frontal regions and corresponding central-parietal regions, as well as within central and right prefrontal regions (all pcor < 0.05; Fig. 4a, b; Supplementary Fig. 2). Notably, these alterations in theta and alpha band connectivity were significantly negatively correlated with cognitive performance, as assessed by the total MoCA score, including memory, attention, language, abstraction, and orientation (all pcor < 0.05; Supplementary Tables 3–7; Fig. 4c; Supplementary Fig. 3).
a Brain network functional connectivity matrices based on weighted phase lag index (wPLI) within the theta and alpha frequency bands. Electrodes are arranged by brain region: frontal (F), central (C), parietal (P), temporal (T), and occipital (O). b Statistical differences in brain network functional connectivity (wPLI-value) between the PD-MCI and PD-NC groups within the theta and alpha frequency bands. Yellow bars (pcor < 0.05) and gray bars (p < 0.05) indicate significant wPLI differences. c Correlations between wPLI at significant functional connections and MoCA total scores. Yellow bars (pcor < 0.05) and gray bars (p < 0.05) indicate significant clinical correlations.
Furthermore, in the theta band network, the PD-MCI group exhibited significantly longer average shortest path length (ASPL) (t = −2.879, pcor = 0.012) and lower global efficiency (GE) (t = 2.826, pcor = 0.014) compared to the PD-NC group during the 200–300 ms time window. No such effects were observed for clustering coefficient (CC) and local efficiency (LE) in this window (all p > 0.05). During the 300–400 ms period, the PD-MCI group showed significantly higher CC (t = −2.115, p = 0.040, pcor = 0.080) and lower LE (t = 3.177, p = 0.026, pcor = 0.052) relative to the PD-NC group. No significant differences were found for ASPL and GE during this later time window (all p > 0.05) (Fig. 5a). Similarly, in the alpha band network, the PD-MCI group displayed significantly longer ASPL (t = −2.373, p = 0.022, pcor = 0.066) and lower GE (t = 2.289, p = 0.027, pcor = 0.081) compared to the PD-NC group during the 300–400 ms time window. No significant effects were observed for CC and LE in the alpha band during this time window (all p > 0.05). Additionally, no significant differences were found in the alpha frequency band brain network metrics between the 0–100 ms and 200–300 ms time windows (Fig. 5b). Significant correlations were observed between graph theory metrics of functional brain networks and cognitive performance measures (Fig. 5c). In the theta-band (300–400 ms window), the characteristic CC showed a significant negative correlation with total MoCA scores (ρ = −0.390, pcor = 0.032). Earlier in the 200–300 ms period, theta band network metrics demonstrated differential associations with orientation performance: ASPL showed a negative correlation (ρ = −0.377, pcor = 0.044), while GE exhibited a positive correlation (ρ = 0.377, pcor = 0.044) (Fig. 5d). For alpha band networks during the 300–400 ms window, both ASPL and GE were significantly associated with cognitive performance. ASPL showed negative correlations with both total MoCA scores (ρ = −0.339, pcor = 0.046) and abstraction performance (ρ = −0.398, pcor = 0.014), while GE demonstrated positive correlations with these measures (MoCA: ρ = 0.339, pcor = 0.046; abstraction: ρ = 0.398, pcor = 0.014) (Fig. 5e).
a Statistical analysis of network topology metrics for the theta frequency band brain functional network. b Statistical analysis of network topology metrics for the alpha frequency band brain functional network. *pcor < 0.05 or p < 0.05. c Heatmap and scatterplot showing correlations between MoCA scores/subscores and oscillatory power in significantly altered time-frequency bands (pcor < 0.05). d Clinical correlations between significantly altered theta band brain network topology metrics and MoCA scores. e Clinical correlations between significantly altered alpha band brain network topology metrics and MoCA scores. CC clustering coefficient, ASPL average shortest path length, GE global efficiency, LE local efficiency.
Discussion
Here, we demonstrate that individuals with PD-MCI exhibited significantly heightened cortical activity within the frontal-parietal-occipital brain regions compared to clinically matched patients with PD-NC. Through the multidimensional assessment of cortical responses induced by single-pulse TMS combined with EEG recordingtargeting the right PPC, as well as the examination of oscillatory attributes and network characteristics, we discovered that enhanced global and local cortical activity, coupled with elevated theta and alpha oscillatory power, and brain network patterns with robust connectivity but diminished efficiency, might serve as dependable biomarkers for the early detection of cognitive decline in PD.
The elevated cortical activity observed in GMFP and TEP components, including the parietal and occipital N45, central P60, and frontal N100, was significantly correlated with the total MoCA scores in PD-MCI patients. Consistent with this, a previous study has shown that amnestic PD-MCI patients exhibit relative perfusion deficits and cortical dysfunction in the bilateral posterior parietal and occipital lobes compared to healthy controls21. The posterior brain system, encompassing these regions, is crucial for memory and visuospatial functions and is associated with dementia in PD8. Cholinergic neurotransmission in the frontal lobe of PD is linked to cognitive pathology22, while impaired glutamate reuptake, indicative of cortical hyperexcitability, can manifest as increased amplitudes of TEP components such as P60 and P180, which may, in turn, contribute to memory loss and cognitive dysfunction. Our findings show that PD-MCI patients exhibit enhanced P60 and P180 amplitudes in the right central region, correlating with deficits in the memory and attention subscales. Furthermore, pharmacological studies provide evidence supporting associations between specific TEP components and GABAergic receptor activity. For instance, the N45 component has been linked to gamma-aminobutyric acid type A receptor-mediated inhibition, while the N100 component is associated with gamma-aminobutyric acid type B receptor activation23. The elevated amplitudes of these components in our PD-MCI cohort may therefore suggest an enhancement of inhibitory neurotransmission, which is consistent with these previous pharmacological observations. However, it is important to note that inferences regarding the specific neurotransmitter systems underlying TEP components remain speculative without direct neurochemical validation or targeted pharmacological modulation studies. Specifically, the N45 amplitude in the right parieto-occipital region showed a significant inverse correlation with attention subscale scores. Following TMS stimulation, a negative association was observed between N100 in the parietal M1 region and attention task performance24, and N100 amplitudes evoked in the DLPFC were strongly correlated with executive function25. Similarly, we observed enhanced N100 amplitudes in the right frontal area of PD-MCI patients, which significantly correlated with the attention and memory subscales. Overall, these observations suggest that the aberrant neural activity observed in PD-MCI may stem from frontoparietal cognitive loops26 and central memory and frontal attention networks27. Such disruptions could alter the excitation thresholds of cortical neurons, leading to regional hyperexcitability and impaired inhibitory control, phenomena reflected in the heightened amplitudes of the TEP components we measured.
Research indicates that reduced background rhythm frequency and elevated median theta power are associated with cognitive deficits in PD, particularly affecting memory, language, and attention domains28. Aligning with prior findings, our study observed significantly enhanced cortical oscillatory responses in the theta frequency band in PD-MCI patients compared to PD-NC controls. This enhancement was strongly correlated with performance on the memory subscale. Furthermore, we detected notable increases in alpha-band cortical oscillations in PD-MCI patients, which were also associated with memory performance. Event-related potential studies suggest that alpha desynchronization positively correlates with long-term memory performance, while theta synchronization positively relates to the ability to encode new information29. This aligns with the broader understanding that cognitive processes, including memory, involve inhibiting task-irrelevant regions to direct information processing towards task-relevant areas, reflecting a functional inhibition often associated with alpha oscillatory activity30. Our results further revealed a negative correlation between both theta and alpha oscillation power and the N100 amplitude (Supplementary Fig. 4). Given that the N100 component has been proposed to relate to gamma-aminobutyric acid type B receptor activation31, this inverse relationship suggests that inhibitory neurotransmission might play a potential role in modulating network oscillations. Regarding temporal dynamics, alpha oscillations exhibited a marked increase shortly after the TMS stimulus, while both theta and alpha oscillations showed significant augmentation after 200 ms. These findings suggest that functional inhibition mechanisms are active during both the early and late phases post-stimulation. Collectively, these observations support the hypothesis that the hypersynchrony of theta and alpha oscillations observed in PD-MCI may contribute to the suppression of cognitive function-related neural responses, thereby impairing cognitive performance.
Cognitive function relies on both region-specific processing and inter-regional coordination and integration, and differences in brain network connectivity may reflect the ability of neural systems to compensate for damage and maintain cognitive functioning32. Our study demonstrates that TMS-evoked responses in PD-MCI patients engage theta and alpha band oscillation networks spanning frontal, parietal, and occipital regions. These oscillatory networks show significant correlations with multiple cognitive domains assessed by the MoCA, including memory, attention, language, abstraction, and orientation (Supplementary Fig. 3). Crucially, the theta band oscillatory network exhibits a distinct pattern of enhanced connectivity accompanied by reduced information processing efficiency, as operationally defined by increased ASPL and decreased GE in graph-theoretical analyses. These networks show high local modularity with dense node clustering, yet are characterized by compromised global integration efficiency, which significantly correlates with deficits in the orientation domain measured by the MoCA. The observed frontoparietal hyperconnectivity and posterior default mode network enhancement align with established biomarkers of PD-related cognitive impairment33 and are associated with poorer cognitive outcomes34. This network reorganization may reflect a compensatory mechanism in response to neurodegeneration35, wherein reinforced structural pathways, particularly between frontal and parietal regions, could represent an attempt to maintain cognitive function, albeit at the potential expense of reduced overall network efficiency. While local networks show optimized clustering, the overall system exhibits decreased integration capacity, consistent with EEG studies reporting disrupted neural synchronization in PD-MCI36. Notably, this contrasts with the occipital hyperconnectivity seen in cognitively preserved PD patients37, suggesting distinct network adaptation patterns may occur across disease stages. Collectively, these observations imply that the modular yet inefficient network pattern, characterized by impaired integration and segregation within the frontoparietal network in PD-MCI, may contribute to cognitive decline.
Despite the insights into the neural mechanisms of PD-MCI provided by this TMS-EEG study, several limitations merit consideration. A primary limitation is the absence of an age-matched healthy control group. This omission restricts the ability to definitively interpret TMS-evoked cortical activity and oscillatory responses, as the observed differences between the PD-MCI and PD-NC groups could reflect disease-specific abnormalities or general age-related effects. Secondly, the inherent heterogeneity within PD-MCI may involve distinct pathological mechanisms across various subtypes. Although our study focuses on the general mechanisms relevant to diagnosis and classification (Supplementary Fig. 5), further research is necessary to elucidate subtype-specific neural mechanisms. Thirdly, while MoCA scores allowed us to establish clinical subgroups and explore broad associations, we acknowledge that a more comprehensive neuropsychological test battery could have provided a finer-grained cognitive profile, potentially revealing more precise links between specific cognitive deficits and neurophysiological markers. Methodologically, although TEPs, particularly the N100 and P180 components, showed notable group differences, these components are known to be susceptible to auditory and somatosensory confounds inherent to TMS. While earplugs were used for all participants and identical stimulation parameters were applied across groups, the absence of active auditory masking (e.g., white noise) means that peripheral sensory contributions cannot be fully excluded. However, since both groups were exposed to the same TMS-associated sensory inputs, the differential responses observed are less likely to be solely attributable to uniform auditory or somatosensory artifacts, and may still reflect meaningful neurophysiological differences between the groups. Future studies should incorporate robust control methods, such as effective auditory masking combined with a mechanical sham system, to better isolate the specific neural effects of TMS. While the study preliminarily explored the effectiveness of cognitive targets such as the PPC, direct empirical validation was lacking. Future studies should employ more advanced neuromodulation techniques, such as intermittent theta-burst stimulation, to provide more precise validation. Finally, increasing the sample size, incorporating an healthy control group, and utilizing more sophisticated analytical methods represent important areas for refinement in future research.
Our investigation yields novel insights into the pathophysiological mechanisms underlying cognitive impairment in PD-MCI. By utilizing TMS-EEG perturbation of the right PPC, we demonstrated that enhanced TEP amplitudes in PD-MCI patients are accompanied by a synchronous increase in theta and alpha oscillatory power. Moreover, decreased global efficiency and elevated average shortest path length, which are primarily mediated by theta-band activity within the frontoparietal network, were observed. These findings reveal significant associations between the dynamics of this network and cognitive deficits in PD. Pinpointing the right PPC as a key modulatory target paves the way for promising non-invasive therapeutic strategies.
Methods
Subjects
Forty-five PD patients (62.11 ± 6.95 years old) were enrolled in this study. They were admitted to the Neurological Rehabilitation Center of Beijing Rehabilitation Hospital between July and November 2020. The study was conducted in accordance with the Declaration of Helsinki and approved by the Ethics Committee of Beijing Rehabilitation Hospital, Capital Medical University (approval number: 2020bkky010), with all subjects signing informed consent forms prior to enrollment. The inclusion criteria were as follows: (1) Hoehn-Yahr stage ≤3; (2) stable vital signs, with no significant cardiopulmonary or osteoarthritic disease; (3) stable medication without adjustments within the past 3 months; (4) no other medical conditions requiring special treatment during hospitalization; (5) no history of deep brain stimulation; and (6) ability to understand the informed consent form, willingness to sign it, and committed to completing the evaluation and TMS-EEG assessment. The exclusion criteria were as follows: (1) presence of fractures or psychiatric symptoms; (2) Clinical Dementia Rating score >0.5 or visual or hearing impairments; (3) severe resting tremor; (4) presence of metallic implants in the body, such as pacemakers and cerebral pacemakers; (5) history of epilepsy; and (6) other serious systemic diseases. All subjects underwent a comprehensive data collection process, including clinical assessments to evaluate cognitive and functional status, as well as a TMS-EEG assessment to evaluate cortical activity and connectivity.
Clinical assessment and study design
The clinical symptom assessment in this study encompassed both motor and non-motor symptoms. Motor symptoms were primarily evaluated using the Movement Disorder Society Unified PD Rating Scale part III (MDS-UPDRS III)38, comprising four subscale scores for rigidity, tremor, axial, and bradykinesia. Non-motor symptoms, with a focus on cognitive function, were assessed using the MMSE39,40 and PDQ-3941. Subjects were categorized based on the diagnostic criteria for PD with MCI level Ι formulated by the Movement Disorders Association Working Group42. PD patients with a MoCA score ≤25 were assigned to the PD-MCI group (22 individuals), while those with a MoCA score >25 were assigned to the PD-NC group (23 individuals)43.
TMS-EEG recording and preprocessing
TMS was administered to the right PPC using a fast magnetic biphasic stimulator (Magstim Company Limited, Whitland, UK) equipped with a figure-of-eight coil (70 mm). The coil was positioned tangentially over the scalp, centered on the angular gyrus and aligned with the P4 electrode of the 10–20 EEG system. The coil was oriented at a 15° angle from the sagittal plane, with the handle directed posteriorly toward the occiput. Eighty single-pulse stimuli were delivered at 90% resting motor threshold with randomized interstimulus intervals of 2–4 seconds44. Continuous EEG signals were acquired through a 64-channel (ANT Neuro GmbH, Germany) system employing Ag/AgCl electrodes configured according to the international 10–20 system. TMS-EEG signals were recorded from 62 channels at a sampling rate of 1000 Hz, with impedance values kept below 5 kΩ. Preprocessing was performed using MATLAB (Version 2020b, The MathWorks, Natick, MA, United States), the open-source toolbox EEGLAB, and TMS-EEG Signal Analyzer (TESA)45, following an established artifact attenuation protocol: Epochs (−300 to 500 ms relative to pulse onset) underwent baseline correction (−300 to −30 ms), followed by iterative interpolation around the TMS pulse (± 2 ms) to suppress stimulation artifacts. Sequential independent component analysis (ICA) decomposed neurophysiological signals from contaminating sources: muscle artifacts (amplitude ratio >8 within 11–30 ms), ocular artifacts (z-score >2.5 at FP1/FP2), and electrode noise (z-score >4 at single channels). Additional processing steps included excluding data within the −2 to +10 ms peri-pulse window, applying band-pass (1–100 Hz) and notch (48–52 Hz) filtering. Interpolated data were replaced with stationary signal segments, followed by a secondary ICA to address residual non-time-locked artifacts. Final signal reconstruction was executed via CPz channel interpolation and common average re-referencing. Rigorous quality control procedures included manual inspection of component topographies and spectral profiles, rejection of trials exceeding ±50 μV amplitude or electrodes >5 kΩ (yielding 5–10% trial and <5% channel exclusion), and validation via GMFP analysis. Signal optimization was achieved through principal component analysis by retaining 25–30 components to enhance decomposition fidelity.
TMS-evoked potential analysis
The TEP is an EEG response that exhibits phase-locking to TMS, which manifests as a complex waveform with a specific delay, characterized by distinct peaks and troughs, lasting for 300 ms or longer. The TEP waveform’s most informative signal corresponds to the cortical activation resulting from the current induced by the time-varying magnetic impulses. This study involved the extraction and comparison of peak values of TEP for each EEG channel within five distinct time windows of interest (TOIs) under varying conditions. The TOIs for each electrode were selected as follows: 15–35 ms (P30), 35–55 ms (N45), 55–75 ms (P60), 75–150 ms (N100), and 150–250 ms (P180)46.
Global mean field power analysis
GMFP is a statistical method used to quantify whole-brain excitability by assessing the standard deviation of EEG amplitudes across all electrodes at each time point, as shown in Eq. (1)47, where k represents the total number of channels, i denotes the channel number, Vi(t) represents the EEG amplitude of the i-th channel, and Vmean(t) indicates the average amplitude across all channels at time t. In this study, GMFP was computed for each subject at each time point within a timeframe of 300 ms before and 500 ms after a single TMS pulse. For each participant, the initial four peaks (P1, P2, P3, and P4) of the GMFP waveform were identified within 300 ms following TMS pulse on the right PPC.
Evoked oscillation response
TMS-evoked neural oscillations are characterized by the oscillation patterns of EEG signals following TMS in both the stimulated target area and other brain regions, exhibiting specific frequency rhythms. In this study, we primarily employed Morlet wavelet convolution48 for the time-frequency (TF) decomposition of θ (4–7 Hz), α (8–13 Hz), β (14–30 Hz), and low-frequency γ (31–45 Hz) bands to extract signal amplitudes, and subsequently obtain the energy or signal strength at specific TF points49. We divided the time window into 100 ms intervals and calculated the whole-brain average power of each frequency band across all electrode channels for the 0–400 ms period following TMS stimulation. Subsequently, we analyzed the between-group differences in whole-brain TF power within each frequency band, as well as the dynamic changes.
Weighted phase lag index analysis
The weighted Phase lag index (wPLI), a synchronization metric based on TMS-EEG data, was employed to construct a brain network with scalp electrodes as network nodes, to quantify the degree of signal coupling between various channels50. The wPLI incorporates a weighting concept based on the PLI, wherein the contribution to the detected phase discrepancy and lag is weighted according to the magnitude of the imaginary component of the cross-spectrum. In this study, we primarily computed the wPLI for frequency bands and time windows exhibiting significant differences between the two groups in TF analysis, as shown in Eq. (2), where X denotes the cross-spectrum of the two time series, and ξ(X) represents the imaginary component of the cross-spectrum. By considering only the imaginary component, the resulting wPLI values typically range from 0 to 1.
Graph theoretical analysis
We performed topological analysis of global and local network properties by using the MATLAB-based Graph Theoretical Network Analysis toolbox. The following network properties were calculated: CC, ASPL, GE, and LE51. The functional connectivity matrix, obtained from the wPLI, quantified the degree of coupling between electrodes, as shown in Eqs. (3)–(6). Brain networks were constructed using a sparsity range from 5% to 50% in 5% increments, allowing exploration of the brain network properties at different thresholds52.
N represents the total number of nodes in the network. ki denotes the number of nodes adjacent to node i, and ei denotes the number of connecting edges that actually exist between the ki nodes. lij represents the shortest path length between node i and node j. Gi denotes the subgraph formed by the neighboring nodes of node i, and lj,k represents the shortest path length between node j and node k.
Statistical analysis
All statistical analyses were conducted using MATLAB and IBM SPSS Statistics 25.0 (SPSS Inc., Chicago, IL, United States). The normality of data for demographic and clinical scale scores was assessed using the Shapiro-Wilk test. Here is a breakdown of the statistical procedures conducted for different data types: 1) Demographic data: Independent-samples t tests were employed for between-group comparisons of normally distributed data, while Mann-Whitney U tests were used for non-normally distributed data. Chi-squared tests were conducted for categorical data such as sex. 2) TMS-EEG data: Group differences in the mean amplitude of TEPs during the baseline period (−300 to 0 ms prior to TMS pulse) were assessed using point-to-point t tests across all TMS-EEG recording channels, with the Benjamini–Hochberg procedure used to correct for multiple comparisons across all analyzed time points. The effect of TEP components (P30, N45, P60, N100, and P180) was measured by a repeated-measures ANOVA, with component type (5 levels) and EEG electrodes (61 levels) as within-subject factors. The effect of TF power of frequency bands (theta, alpha, beta, gamma) was entered into a repeated-measures ANOVA with 4 level-time windows (0–100 ms, 100–200 ms, 200–300 ms, 300–400 ms) as within-subjects factors. Post-hoc comparisons of TEP amplitudes were performed using paired-samples t tests. To correct for multiple comparisons, a Bonferroni adjustment was applied across all five components and 61 electrodes. For TF power, multiple comparisons were corrected using a Bonferroni adjustment separately within each frequency band across the 4-time windows. Group differences in inter-channel wPLI were assessed using independent-samples t tests for specific time-frequency brain networks (theta [200–300 ms], theta [300–400 ms], alpha [0–100 ms], alpha [200–300 ms] or alpha [300–400 ms]), with the Benjamini–Hochberg procedure used to correct for multiple comparisons across all channel pairs. Group differences in graph-theoretical properties (CC, ASPL, GE, LE) were evaluated using independent-samples t tests for each of the aforementioned time-frequency networks, with Bonferroni correction applied across the four metrics (CC, ASPL, GE, LE) within each time-frequency condition. 3) Clinical correlations: Spearman’s correlation coefficient was employed to investigate the relationship between cognitive performance (MoCA total score and subscale scores) and significant neurophysiological activity in both groups. All tests were two-tailed. The strategy for correction for multiple comparisons varied by measure type: For wPLI, the Benjamini–Hochberg procedure was applied across all channel pairs. For TEP components, Bonferroni correction was applied based on the number of significant electrodes for each component within a given cognitive scale. For TF power, correction was applied per frequency band, based on the number of significant time windows. For graph-theoretical properties, the Bonferroni correction was applied separately for each metric within each time-frequency window and cognitive scale. All reported p values were corrected for multiple comparisons and denoted as pcor.
Data availability
The data that support the findings of this study are available on request from the corresponding author.
References
Aarsland, D. et al. Parkinson disease-associated cognitive impairment. Nat. Rev. Dis. Prim. 7, 47 (2021).
Wallace, E. R., Segerstrom, S. C., van Horne, C. G., Schmitt, F. A. & Koehl, L. M. Meta-analysis of cognition in Parkinson’s disease mild cognitive impairment and dementia progression. Neuropsychol. Rev. 32, 149–160 (2022).
Devignes, Q., Lopes, R. & Dujardin, K. Neuroimaging outcomes associated with mild cognitive impairment subtypes in Parkinson’s disease: a systematic review. Parkinsonism Relat. Disord. 95, 122–137 (2022).
Cascone, A. D., Langella, S., Sklerov, M. & Dayan, E. Frontoparietal network resilience is associated with protection against cognitive decline in Parkinson’s disease. Commun. Biol. 4, 1021 (2021).
Casula, E. P. et al. Decreased frontal gamma activity in Alzheimer disease patients. Ann. Neurol. 92, 464–475 (2022).
Cicero, C. E. et al. Morphometric magnetic resonance imaging cortico-subcortical features in Parkinson’s disease with mild cognitive impairment. Eur. J. Neurol. 29, 3197–3204 (2022).
Filippi, M. et al. Tracking cortical changes throughout cognitive decline in Parkinson’s disease. Mov Disord 35, 1987–1998 (2020).
Hirano, S. Clinical implications for dopaminergic and functional neuroimage research in cognitive symptoms of Parkinson’s disease. Mol. Med. 27, 40 (2021).
Whitlock, J. R. Posterior parietal cortex. Curr. Biol. 27, R691–R695 (2017).
Lefco, R. W., Brissenden, J. A., Noyce, A. L., Tobyne, S. M. & Somers, D. C. Gradients of functional organization in posterior parietal cortex revealed by visual attention, visual short-term memory, and intrinsic functional connectivity. Neuroimage 219, 117029 (2020).
Rolls, E. T., Wirth, S., Deco, G., Huang, C. C. & Feng, J. The human posterior cingulate, retrosplenial, and medial parietal cortex effective connectome, and implications for memory and navigation. Hum. Brain Mapp. 44, 629–655 (2023).
Wang, M. et al. Evaluating the causal contribution of fronto-parietal cortices to the control of the bottom-up and top-down visual attention using fMRI-guided TMS. Cortex 126, 200–212 (2020).
Sengupta, A., Banerjee, S., Ganesh, S., Grover, S. & Sridharan, D. The right posterior parietal cortex mediates spatial reorienting of attentional choice bias. Nat. Commun. 15, 6938 (2024).
Wang, T. et al. Hemispheric asymmetry in TMS-induced effects on spatial attention: a meta-analysis. Neuropsychol. Rev. 34, 838–849 (2024).
Whybird, M. et al. The role of the posterior parietal cortex on cognition: an exploratory study. Brain Res 1764, 147452 (2021).
Thut, G. & Miniussi, C. New insights into rhythmic brain activity from TMS–EEG studies. Trends Cogn. Sci. 13, 182–189 (2009).
Hall, J. D. et al. Exploring the potential of combining transcranial magnetic stimulation and electroencephalography to investigate mild cognitive impairment and Alzheimer’s disease: a systematic review. Geroscience 46, 3659–3693 (2024).
Taniguchi, S. & Yamamoto, A. Measurement instruments to assess basic functional mobility in Parkinson’s Disease: A systematic review of clinimetric properties and feasibility for use in clinical practice. Jpn. J. Compr. Rehabil. Sci. 14, 16–25 (2023).
Yarnall, A. J. et al. Short latency afferent inhibition: a biomarker for mild cognitive impairment in Parkinson’s disease? Mov. Disord. 28, 1285–1288 (2013).
Bentley, N. et al. Investigating prefrontal cognitive networks in Parkinson’s disease: subcortical intermittent theta-burst stimulation increases theta power in dorsolateral prefrontal cortex (DLPFC). J. Neurosurg. 132, 72–72 (2020).
Nobili, F. et al. Amnestic mild cognitive impairment in Parkinson’s disease: a brain perfusion SPECT study. Mov. Disord. 24, 414–421 (2009).
Chaudhary, S. et al. Frontal lobe metabolic alterations characterizing Parkinson’s disease cognitive impairment. Neurol. Sci. 42, 1053–1064 (2021).
Premoli, I. et al. TMS-EEG signatures of GABAergic neurotransmission in the human cortex. J. Neurosci. 34, 5603–5612 (2014).
Kaarre, O. et al. Association of the N100 TMS-evoked potential with attentional processes: a motor cortex TMS-EEG study. Brain Cognition 122, 9–16 (2018).
Noda, Y. et al. Reduced prefrontal short-latency afferent inhibition in older adults and its relation to executive function: a TMS-EEG study. Front. Aging Neurosci. 9, 119 (2017).
Lang, S. et al. Network basis of the dysexecutive and posterior cortical cognitive profiles in Parkinson’s disease. Mov. Disord. 34, 893–902 (2019).
Gilmore, A. W., Nelson, S. M. & McDermott, K. B. A parietal memory network revealed by multiple MRI methods. Trends Cogn. Sci. 19, 534–543 (2015).
Mostile, G. et al. Electrocortical networks in Parkinson’s disease patients with mild cognitive impairment. The PaCoS study. Parkinsonism. Relat. Disord. 64, 156–162 (2019).
Jaramillo-Jimenez, A. et al. Resting-state EEG alpha/theta ratio related to neuropsychological test performance in Parkinson’s disease. Clin. Neurophysiol. 132, 756–764 (2021).
Riddle, J., Scimeca, J. M., Cellier, D., Dhanani, S. & D’Esposito, M. Causal evidence for a role of theta and alpha oscillations in the control of working memory. Curr. Biol. 30, 1748–1754.e1744 (2020).
Premoli, I. et al. The impact of GABAergic drugs on TMS-induced brain oscillations in human motor cortex. Neuroimage 163, 1–12 (2017).
DeJong, N. R. et al. Cognitive resilience depends on white matter connectivity: the Maastricht study. Alzheimers Dement. 19, 1164–1174 (2023).
Cai, M. et al. Identifying mild cognitive impairment in Parkinson’s disease with electroencephalogram functional connectivity. Front. Aging Neurosci. 13, 701499 (2021).
Ruppert, M. C. et al. The default mode network and cognition in Parkinson’s disease: a multimodal resting-state network approach. Hum. Brain Mapp. 42, 2623–2641 (2021).
Tessitore, A., Cirillo, M. & De Micco, R. Functional connectivity signatures of Parkinson’s disease. J Parkinsons Dis. 9, 637–652 (2019).
Mano, T., Kinugawa, K., Ozaki, M., Kataoka, H. & Sugie, K. Neural synchronization analysis of electroencephalography coherence in patients with Parkinson’s disease-related mild cognitive impairment. Clin. Park. Relat. Disord. 6, 100140 (2022).
Sala, A. et al. Altered brain metabolic connectivity at multiscale level in early Parkinson’s disease. Sci. Rep. 7, 4256 (2017).
Goetz, C. G. et al. Movement disorder society-sponsored revision of the unified Parkinson’s disease rating scale (MDS-UPDRS): scale presentation and clinimetric testing results. Mov. Disord. 23, 2129–2170 (2008).
Jannati, A. et al. Digital clock and recall is superior to the mini-mental state examination for the detection of mild cognitive impairment and mild dementia. Alzheimers Res. Ther. 16, 2 (2024).
Zhuang, L., Yang, Y. & Gao, J. Cognitive assessment tools for mild cognitive impairment screening. J. Neurol. 268, 1615–1622 (2021).
Horváth, K. et al. Changes in quality of life in parkinson’s disease: how large must they be to be relevant? Neuroepidemiology 48, 1–8 (2017).
Litvan, I. et al. Diagnostic criteria for mild cognitive impairment in Parkinson’s disease: movement Disorder Society Task Force guidelines. Mov. Disord. 27, 349–356 (2012).
Marras, C. et al. Measuring mild cognitive impairment in patients with Parkinson’s disease. Mov. Disord. 28, 626–633 (2013).
Pei, G. et al. Characterizing cortical responses to short-term multidisciplinary intensive rehabilitation treatment in patients with Parkinson’s disease: a transcranial magnetic stimulation and electroencephalography study. Front. Aging Neurosci. 14, 1045073 (2022).
Rogasch, N. C. et al. Analysing concurrent transcranial magnetic stimulation and electroencephalographic data: a review and introduction to the open-source TESA software. Neuroimage 147, 934–951 (2017).
Farzan, F. & Bortoletto, M. Identification and verification of a ‘true’ TMS evoked potential in TMS-EEG. J. Neurosci. Methods. 378, 109651 (2022).
Ozdemir, R. A. et al. Reproducibility of cortical response modulation induced by intermittent and continuous theta-burst stimulation of the human motor cortex. Brain Stimul. 14, 949–964 (2021).
Rosenblum, Y. et al. Event-related oscillations differentiate between cognitive, motor and visual impairments. J. Neurol. 269, 3529–3540 (2022).
Morales, S. & Bowers, M. E. Time-frequency analysis methods and their application in developmental EEG data. Dev. Cogn. Neurosci. 54, 101067 (2022).
Conti, M. et al. Band-specific altered cortical connectivity in early Parkinson’s disease and its clinical correlates. Mov. Disord. 38, 2197–2208 (2023).
Rubinov, M. & Sporns, O. Complex network measures of brain connectivity: uses and interpretations. Neuroimage 52, 1059–1069 (2010).
van den Heuvel, M. P. et al. Proportional thresholding in resting-state fMRI functional connectivity networks and consequences for patient-control connectome studies: issues and recommendations. Neuroimage 152, 437–449 (2017).
Acknowledgements
We would like to thank all the patients and medical staff at the Neurological Rehabilitation Center of Beijing Rehabilitation Hospital for their participation and support. At the same time, we would like to express our sincere gratitude to Xinting Liu for her help with this article. This work was supported by the Science and Technology Innovation 2030-Major Projects (No. 2022ZD0208500), the National Natural Science Foundation of China (Nos. 82202291, 82572357 and 62336002), the Beijing Natural Science Foundation (No.7242274), and the Science and Technology Development Fund of Beijing Rehabilitation Hospital, Capital Medical University (No. 2023R-04).
Author information
Authors and Affiliations
Contributions
G.P.: conceptualization, methodology, writing-original draft, review and editing, visualization, funding acquisition; X.Y.: investigation, methodology, writing-original draft, review and editing, visualization; H.L. and M.H.: validation, writing-review and editing; K.C.: funding acquisition, writing-review and editing; C.X. and Z.J.: Project administration, data curation; L.W. and C.Z.: writing-review and editing; B.F. and T.Y.: conceptualization, supervision, writing-review and editing, funding acquisition.
Corresponding authors
Ethics declarations
Competing interests
The authors declare no competing interests.
Additional information
Publisher’s note Springer Nature remains neutral with regard to jurisdictional claims in published maps and institutional affiliations.
Supplementary information
Rights and permissions
Open Access This article is licensed under a Creative Commons Attribution-NonCommercial-NoDerivatives 4.0 International License, which permits any non-commercial use, sharing, distribution and reproduction in any medium or format, as long as you give appropriate credit to the original author(s) and the source, provide a link to the Creative Commons licence, and indicate if you modified the licensed material. You do not have permission under this licence to share adapted material derived from this article or parts of it. The images or other third party material in this article are included in the article’s Creative Commons licence, unless indicated otherwise in a credit line to the material. If material is not included in the article’s Creative Commons licence and your intended use is not permitted by statutory regulation or exceeds the permitted use, you will need to obtain permission directly from the copyright holder. To view a copy of this licence, visit http://creativecommons.org/licenses/by-nc-nd/4.0/.
About this article
Cite this article
Pei, G., Yang, X., Liu, H. et al. Cortical dynamics and network alterations in Parkinson’s disease with mild cognitive impairment: TMS-EEG study of the posterior parietal cortex. npj Parkinsons Dis. 12, 6 (2026). https://doi.org/10.1038/s41531-025-01186-7
Received:
Accepted:
Published:
Version of record:
DOI: https://doi.org/10.1038/s41531-025-01186-7







