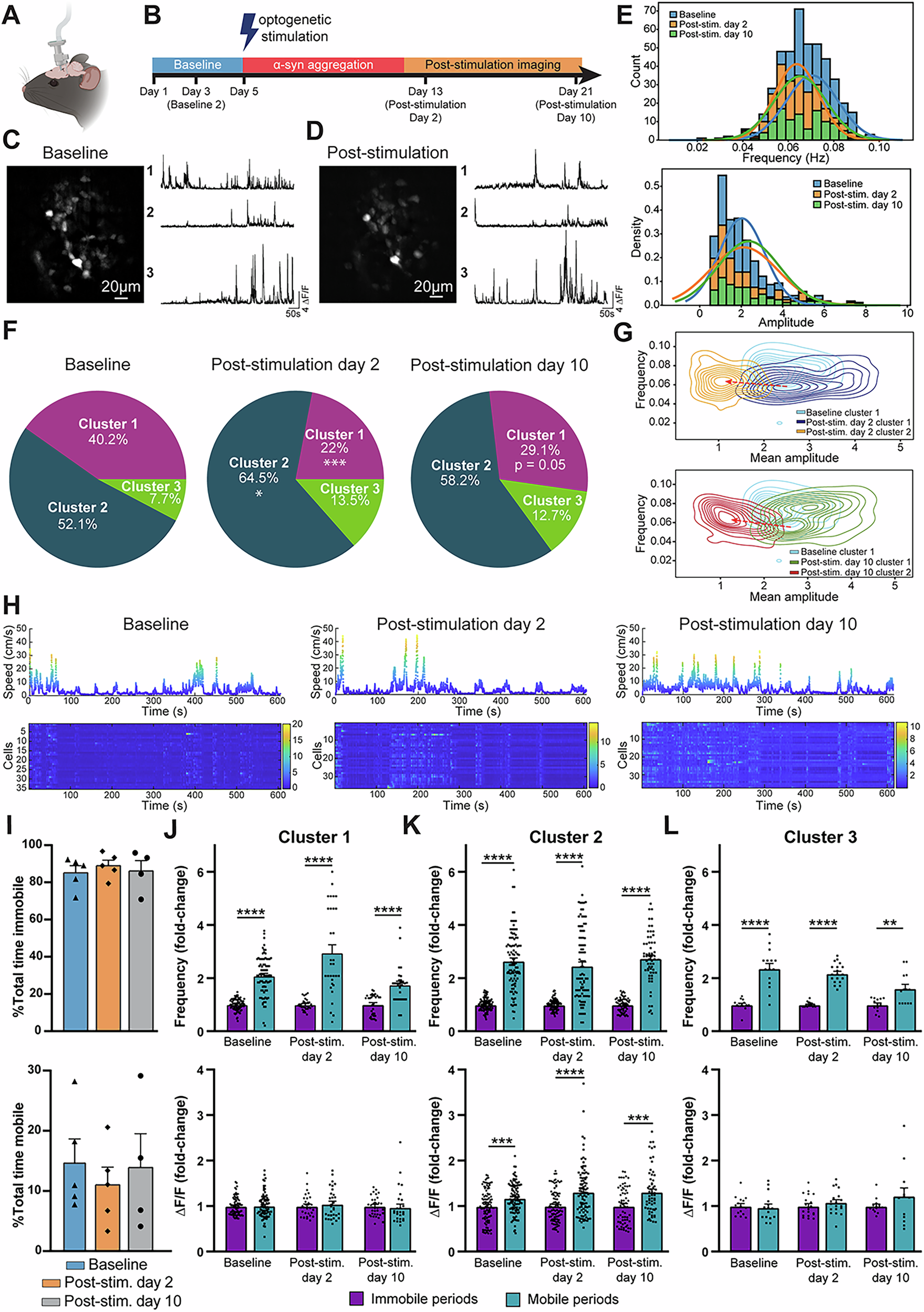
Fig. 1: Early functional changes in MSNs caused by the formation of LIPA-α-syn inclusions.

A Schematic of the double opto-endoscopic system used to assess Ca2+ activity in the striatum of mice and to induce LIPA-α-syn accumulation in the SNc. B Schematic of the experimental protocol used to assess changes in the activity of striatal cells after inducing the formation of LIPA-α-syn inclusions in the SNc of mice. C Maximum projection images of MSNs expressing the Ca2+ indicator GCaMP6s from a 10-min recording session and examples of Ca2+ traces from the three clusters at baseline (scale bar = 20 μm). D Maximum projection images of MSNs expressing the Ca2+ indicator GCaMP6s from a 10-min recording session and examples of Ca2+ traces from the three clusters on post-stimulation (scale bar = 20 μm). E Frequency and amplitude of Ca2+ transients fitted to a Gaussian distribution before and after blue light-induced LIPA-α-syn accumulation. Significant changes in the frequency distribution for post-stimulation days 2 and 10 (two-sided Kolmogorov–Smirnov test with p < 0.0001 for both post-stimulation days) and the distribution of Ca2+ amplitude for post-stimulation day 2 (two-sided Kolmogorov–Smirnov test with p < 0.01) were observed as compared to baseline. F Pie chart representation of the cluster distributions at baseline and on post-stimulation days 2 and 10. Statistical significance was assessed by the Agresti-Caffo independence test. For post-stimulation day 2: Cluster 1: confidence Interval = (0.08, 0.28); p = 0.0004; Cluster 2: confidence Interval = (−0.23,0.02); p = 0.02; Cluster 3: confidence Interval = (−0.17, 0.01); p = 0.09. For post-stimulation day 10: Cluster 1: confidence Interval = (−0.2, 0.0004); p = 0.05; Cluster 2: confidence Interval = (−0.05,0.17); Cluster 3: confidence Interval = (−0.02, 0.13). Note, that while the same trend is observed for both post-stimulation days, the effect is significant for post-stimulation day 2, likely because of higher number of imaged cells (141 cells for post-stimulation day 2 and 110 cells for post-stimulation day 10). G Kernel Density Estimation (KDE) map showing the frequency and amplitude densities of cluster 1 at baseline and clusters 1 and 2 on post-stimulation day 2 (upper panel) and post-stimulation day 10 (lower panel). Note that cells from cluster 1 tended to move toward cluster 2 (the red arrow shows the direction from the center of the KDE map of cluster 1 on post-stimulation day 2 to the center of the KDE map of cluster 2 on post-stimulation day 2). H Examples of traces from a representative analysis of mouse movement showing the speed of displacement and heat maps of ΔF/F Ca2+ signals before and after inducing the accumulation of LIPA-α-syn in the SNc of the mice. I Total mobile and immobile times of mice before and after the formation of LIPA-α-syn inclusions (n = 5). No significant differences were observed in the immobility and mobility times of mice after inducing LIPA-α-syn accumulation. The results are expressed as means ± SEM. Statistical significance was assessed using a one-way ANOVA test followed by Tukey’s multiple comparisons test. Time immobile: F(2, 11) = 0.3, p = 0.8; Time mobile: F(2, 11) = 0.3, p = 0.8. J Representation of the frequency and amplitude of Ca2+ transients of cluster 1 during immobility and mobility before and after inducing LIPA-α-syn accumulation (n = 5 mice). Graphs showing the fold-changes in frequency and amplitude normalized to the immobile periods. The results are expressed as means ± SEM. Statistical significance was assessed using an unpaired two-sided Student’s t test. Baseline: Frequency-Cluster 1: t(154) = 12.6, p < 0.0001; ΔF/F-Cluster 1: t(154) = 0.1, p = 0.9. Post-stimulation Day 2: Frequency-Cluster 1: t(60) = 6.6, p < 0.0001; ΔF/F-Cluster 1: t(60) = 0.6, p = 0.5; Post-stimulation Day 10: Frequency-Cluster 1: t(59) = 5.3, p < 0.0001; ΔF/F-Cluster 1: t(59) = 0.4, p = 0.7. K Representation of the frequency and amplitude of Ca2+ transients of cluster 2 during immobility and mobility before and after inducing LIPA-α-syn accumulation (n = 5 mice). Graphs showing the fold-changes in frequency and amplitude normalized to the immobile periods. The results are expressed as means ± SEM. Statistical significance was assessed using an unpaired two-sided Student’s t-test. Baseline: Frequency-Cluster 2: t(200) = 15.1, p < 0.0001; ΔF/F-Cluster 2: t(200) = 3.5, p < 0.001. Post-stimulation Day 2: Frequency-Cluster 2: t(180) = 9.8, p < 0.0001; ΔF/F-Cluster 2: t(180) = 4.4, p < 0.0001. Post-stimulation Day 10: Frequency-Cluster 2: t(124) = 14.3, p < 0.0001; ΔF/F-Cluster 2: t(124) = 3.9, p < 0.001. L Representation of the frequency and amplitude of Ca2+ transients of cluster 3 during immobility and mobility before and after inducing LIPA-α-syn accumulation (n = 5 mice). Graphs showing the fold-changes in frequency and amplitude normalized to the immobile periods. The results are expressed as means ± SEM. Statistical significance was assessed using an unpaired two-sided Student’s t test. Baseline: Frequency-Cluster 3: t(28) = 7.0, p < 0.0001; ΔF/F-Cluster 3: t(28) = 0.3, p = 0.7. Post-stimulation Day 2: Frequency-Cluster 3: t(36) = 13.6, p < 0.0001; ΔF/F-Cluster 3: t(36) = 1.0, p = 0.3. Post-stimulation Day 10: Frequency-Cluster 3: t(25) = 3.6, p < 0.001; ΔF/F-Cluster 3: t(25) = 1.3, p = 0.2. *p < 0.05, **p < 0.01, ***p < 0.001, and ****p < 0.0001.