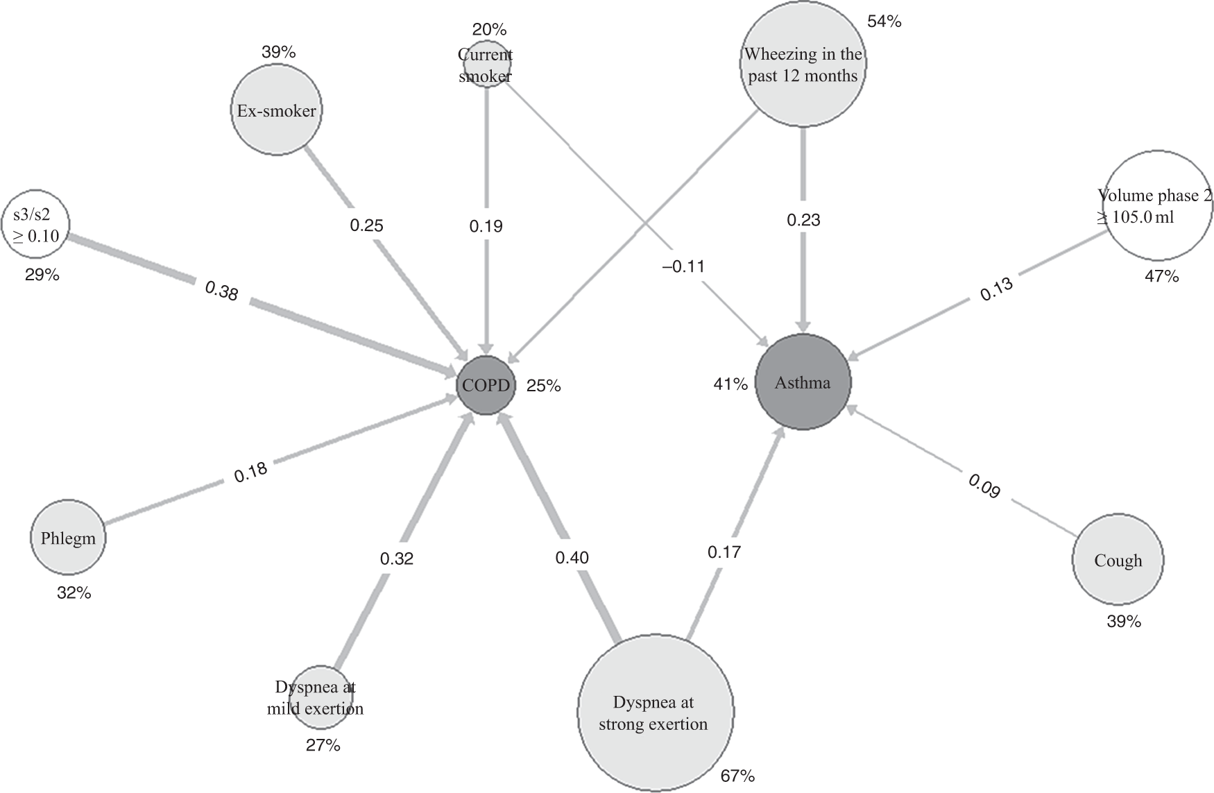
Fig. 2: Multiple relationships of capnovolumetric parameters and clinical signs and symptoms.
From: Capnovolumetry in combination with clinical history for the diagnosis of asthma and COPD

Quantitative network diagram comprising two capnovolumetric parameters and patients’ clinical history and symptoms. The area of the circles indicates the frequency of positive answers or positive conditions of capnovolumetric parameters compared to the cut-off values (see text). The thickness of the arrows is proportional to the respective phi-coefficients as measures of the strength of association, ranging in absolute values from 0.09 (thin line) to 0.40 (thick line) if significantly different from zero. The numerical values of phi-coefficients are given in Supplementary Table S2; the frequency of positive answers to anamnestic questions or positive capnovolumetric conditions in Supplementary Table S3. Both are indicated in the diagram.