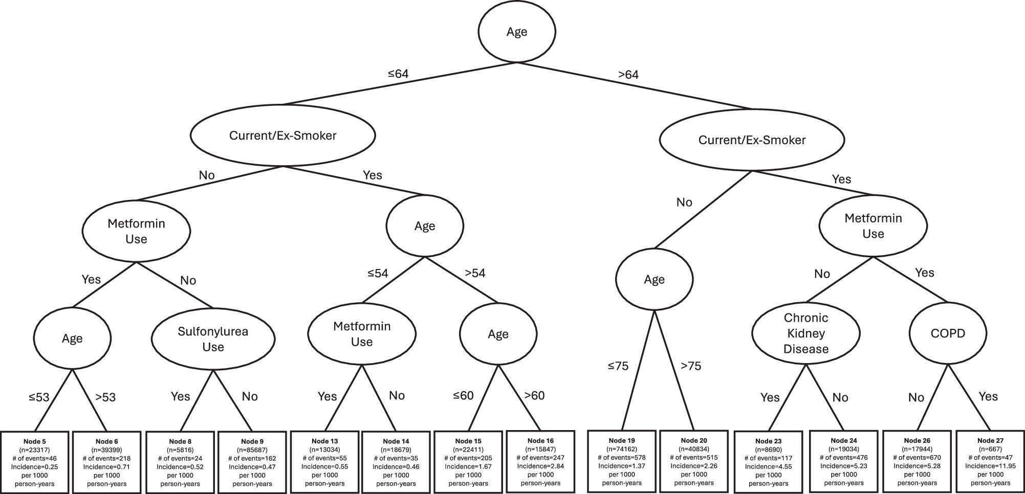
Fig. 1: Survival tree diagram for lung cancer incidence among diabetes patients. | npj Primary Care Respiratory Medicine