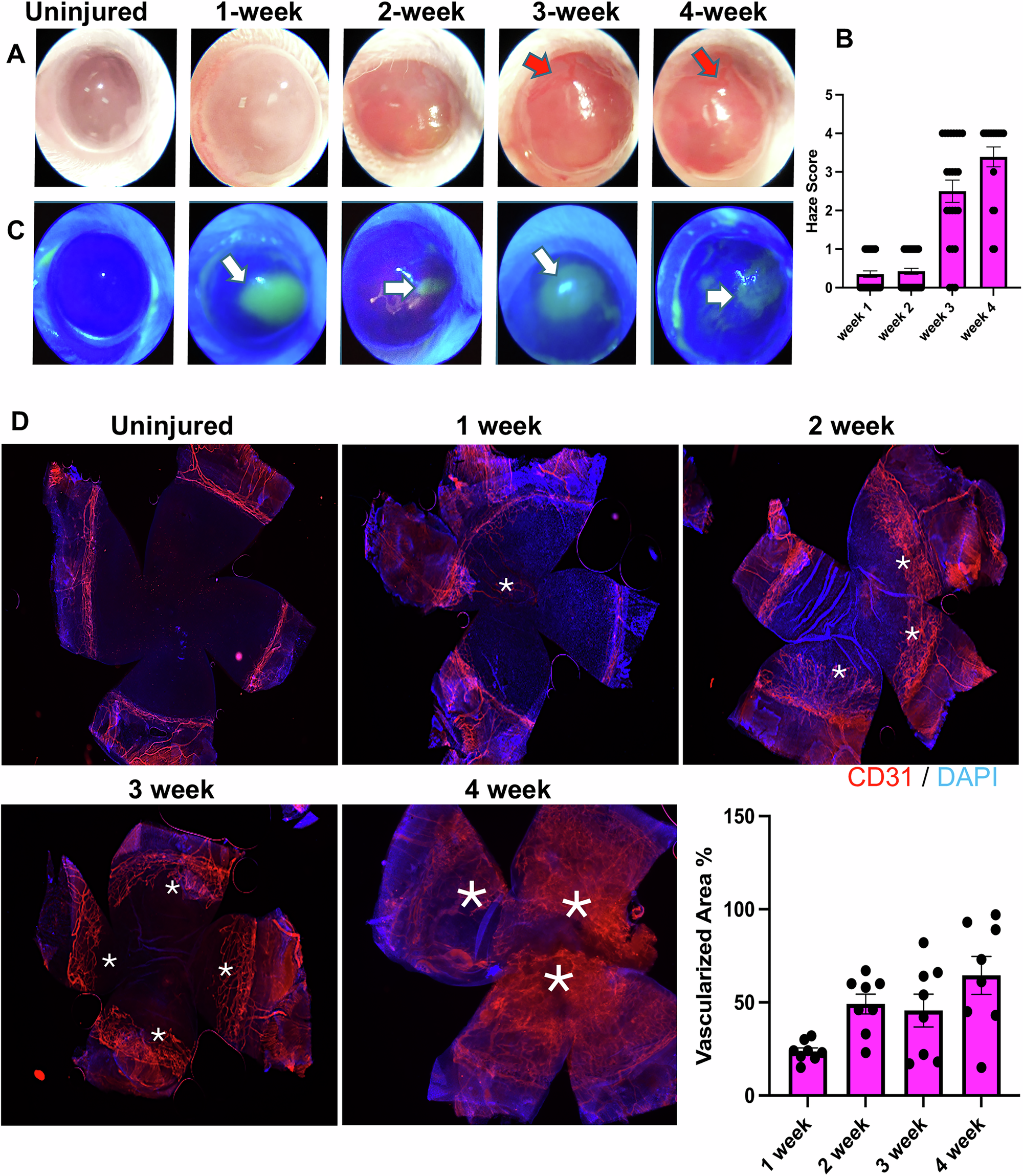
Fig. 2: Nitrogen mustard (NM) exposure results in corneal epithelial erosion and induces corneal haze as well as vascularization.

A, B Mouse eyes were imaged under light scope at the time points indicated after NM exposure. Corneal haze and neovascularization (red arrows) were observed. B Corneal haze was graded on a scale of 0 through 4 as follows: 0, no corneal haze; 1, iris detail visible; 2, Pupillary margin visible, iris detail obscured; 3, pupillary margin not visible; 4, cornea totally opaque. N = 20 mouse eyes. C To determine epithelial integrity, mouse ocular surfaces were stained with fluorescein and imaged under cobalt blue light at the time points indicated after NM exposure. Green fluorescence represents corneal disruption (white arrows). D Whole mount staining for CD31 visualizes blood vessels in ocular surfaces. Neovascularization (white *) in the cornea was detected at 1 week post NM exposure and became severe at 2 weeks post NM exposure. At 4 weeks post NM exposure, most areas of the cornea were vascularized. Uninjured corneas serve as control. The vascularized area in the cornea was measured using ImageJ. N = 4 mice.