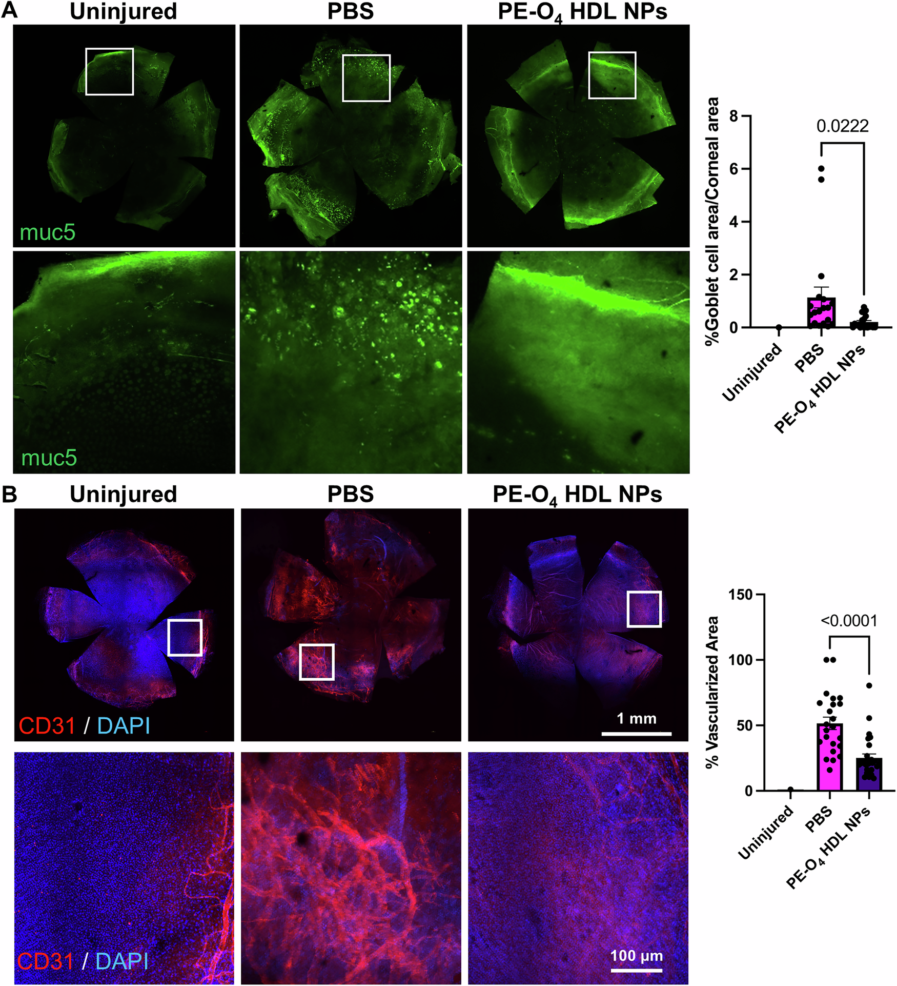
Fig. 7: Treatment with PE-O4 HDL NPs reduces corneal conjunctivalization and vascularization during the delayed phase of NM injury.

Two hours post NM exposure, corneas were treated topically with PE-O4 HDL NP, and PBS (control) once daily for two weeks. A To assess conjunctivalization, at 2 weeks post NM exposure, immunostaining for muc5 in whole mount corneas visualized goblet cells in the corneal epithelium. Area of goblet cells in the corneal epithelium was measured using ImageJ. HDL NP treatment reduced conjunctivalization during the delayed phase. N = 10. *: p < 0.05. B At 2 weeks post NM exposure, immunostaining for CD31 in the whole mount corneas visualized blood vessels in the corneal stroma. Vascularized area in corneal stroma was measured using ImageJ. HDL NP treatment reduced neovascularization during the delayed phase. N = 10. Experiments are repeated twice. p values are indicated at the figure.